Automatic Fan Control System Using Lm35 Temperature Sensor . Learn how to build a temperature controlled fan project with arduino, lm35 sensor, and relay. The fan will automatically turn on or. The system monitors temperature using the lm35 temperature sensor,. In this project i have made a automatic fan control system which switch on and off the fan according to the temperature. Learn how to design a circuit using arduino, lm35 sensor, and lcd display to control the fan speed according to the temperature. See the circuit diagram, source code, video. The microcontroller controls the speed of an electric fan. In this design temperature based fan speed control & monitoring with arduino and lm35 temperature sensor. This arduino based automatic temperature controlled fan project controls dc fan speed according to the room temperature and show these parameter changes on a 16x2. Automatic fan control system using lm35 temperature sensor.
from data.naturalsciences.org
Automatic fan control system using lm35 temperature sensor. The system monitors temperature using the lm35 temperature sensor,. The microcontroller controls the speed of an electric fan. See the circuit diagram, source code, video. Learn how to design a circuit using arduino, lm35 sensor, and lcd display to control the fan speed according to the temperature. The fan will automatically turn on or. Learn how to build a temperature controlled fan project with arduino, lm35 sensor, and relay. In this project i have made a automatic fan control system which switch on and off the fan according to the temperature. This arduino based automatic temperature controlled fan project controls dc fan speed according to the room temperature and show these parameter changes on a 16x2. In this design temperature based fan speed control & monitoring with arduino and lm35 temperature sensor.
LM35 Temperature Sensor Pinout, Interfacing With Arduino, 41 OFF
Automatic Fan Control System Using Lm35 Temperature Sensor See the circuit diagram, source code, video. In this design temperature based fan speed control & monitoring with arduino and lm35 temperature sensor. This arduino based automatic temperature controlled fan project controls dc fan speed according to the room temperature and show these parameter changes on a 16x2. The microcontroller controls the speed of an electric fan. Learn how to build a temperature controlled fan project with arduino, lm35 sensor, and relay. The system monitors temperature using the lm35 temperature sensor,. The fan will automatically turn on or. See the circuit diagram, source code, video. Learn how to design a circuit using arduino, lm35 sensor, and lcd display to control the fan speed according to the temperature. Automatic fan control system using lm35 temperature sensor. In this project i have made a automatic fan control system which switch on and off the fan according to the temperature.
From www.youtube.com
Temperature Based Fan Speed Control Using Arduino Tinkercad YouTube Automatic Fan Control System Using Lm35 Temperature Sensor This arduino based automatic temperature controlled fan project controls dc fan speed according to the room temperature and show these parameter changes on a 16x2. Learn how to design a circuit using arduino, lm35 sensor, and lcd display to control the fan speed according to the temperature. Learn how to build a temperature controlled fan project with arduino, lm35 sensor,. Automatic Fan Control System Using Lm35 Temperature Sensor.
From data.naturalsciences.org
LM35 Temperature Sensor Pinout, Interfacing With Arduino, 41 OFF Automatic Fan Control System Using Lm35 Temperature Sensor Learn how to design a circuit using arduino, lm35 sensor, and lcd display to control the fan speed according to the temperature. See the circuit diagram, source code, video. In this project i have made a automatic fan control system which switch on and off the fan according to the temperature. In this design temperature based fan speed control &. Automatic Fan Control System Using Lm35 Temperature Sensor.
From www.electronics-lab.com
Cooling Fan Controller Using Temperature Sensor LM35 Automatic Fan Control System Using Lm35 Temperature Sensor See the circuit diagram, source code, video. This arduino based automatic temperature controlled fan project controls dc fan speed according to the room temperature and show these parameter changes on a 16x2. The fan will automatically turn on or. The system monitors temperature using the lm35 temperature sensor,. Learn how to design a circuit using arduino, lm35 sensor, and lcd. Automatic Fan Control System Using Lm35 Temperature Sensor.
From www.circuits-diy.com
Temperature Controlled Fan using LM741 IC Automatic Fan Control System Using Lm35 Temperature Sensor The system monitors temperature using the lm35 temperature sensor,. Learn how to design a circuit using arduino, lm35 sensor, and lcd display to control the fan speed according to the temperature. This arduino based automatic temperature controlled fan project controls dc fan speed according to the room temperature and show these parameter changes on a 16x2. Automatic fan control system. Automatic Fan Control System Using Lm35 Temperature Sensor.
From www.circuits-diy.com
Simple Temperature Sensor Circuit using LM35 IC Automatic Fan Control System Using Lm35 Temperature Sensor Automatic fan control system using lm35 temperature sensor. Learn how to build a temperature controlled fan project with arduino, lm35 sensor, and relay. This arduino based automatic temperature controlled fan project controls dc fan speed according to the room temperature and show these parameter changes on a 16x2. In this design temperature based fan speed control & monitoring with arduino. Automatic Fan Control System Using Lm35 Temperature Sensor.
From how2electronics.com
Temperature Based Fan Speed Controller using Arduino Automatic Fan Control System Using Lm35 Temperature Sensor Learn how to design a circuit using arduino, lm35 sensor, and lcd display to control the fan speed according to the temperature. Learn how to build a temperature controlled fan project with arduino, lm35 sensor, and relay. The fan will automatically turn on or. In this design temperature based fan speed control & monitoring with arduino and lm35 temperature sensor.. Automatic Fan Control System Using Lm35 Temperature Sensor.
From www.vrogue.co
Diy Iot Based Temperature Control Fan Using Arduino E vrogue.co Automatic Fan Control System Using Lm35 Temperature Sensor Learn how to design a circuit using arduino, lm35 sensor, and lcd display to control the fan speed according to the temperature. The fan will automatically turn on or. This arduino based automatic temperature controlled fan project controls dc fan speed according to the room temperature and show these parameter changes on a 16x2. In this design temperature based fan. Automatic Fan Control System Using Lm35 Temperature Sensor.
From www.circuitschools.com
Temperature based fan speed controller using Arduino and LM35 Circuit Automatic Fan Control System Using Lm35 Temperature Sensor See the circuit diagram, source code, video. In this project i have made a automatic fan control system which switch on and off the fan according to the temperature. The fan will automatically turn on or. Learn how to design a circuit using arduino, lm35 sensor, and lcd display to control the fan speed according to the temperature. Learn how. Automatic Fan Control System Using Lm35 Temperature Sensor.
From www.vrogue.co
Fan Control Temperature Using Sensor Lm35 Circuit Dia vrogue.co Automatic Fan Control System Using Lm35 Temperature Sensor In this design temperature based fan speed control & monitoring with arduino and lm35 temperature sensor. In this project i have made a automatic fan control system which switch on and off the fan according to the temperature. Automatic fan control system using lm35 temperature sensor. The fan will automatically turn on or. Learn how to design a circuit using. Automatic Fan Control System Using Lm35 Temperature Sensor.
From kylsa.weebly.com
Automatic temperature controlled fan using arduino kylsa Automatic Fan Control System Using Lm35 Temperature Sensor Automatic fan control system using lm35 temperature sensor. This arduino based automatic temperature controlled fan project controls dc fan speed according to the room temperature and show these parameter changes on a 16x2. In this design temperature based fan speed control & monitoring with arduino and lm35 temperature sensor. The system monitors temperature using the lm35 temperature sensor,. Learn how. Automatic Fan Control System Using Lm35 Temperature Sensor.
From robu.in
Temperature Controlled Fan using Arduino Step by Step Guide with Code Automatic Fan Control System Using Lm35 Temperature Sensor The fan will automatically turn on or. In this design temperature based fan speed control & monitoring with arduino and lm35 temperature sensor. Automatic fan control system using lm35 temperature sensor. The system monitors temperature using the lm35 temperature sensor,. The microcontroller controls the speed of an electric fan. This arduino based automatic temperature controlled fan project controls dc fan. Automatic Fan Control System Using Lm35 Temperature Sensor.
From www.electronics-lab.com
Cooling Fan Controller Using Temperature Sensor LM35 Automatic Fan Control System Using Lm35 Temperature Sensor The microcontroller controls the speed of an electric fan. In this design temperature based fan speed control & monitoring with arduino and lm35 temperature sensor. Automatic fan control system using lm35 temperature sensor. Learn how to design a circuit using arduino, lm35 sensor, and lcd display to control the fan speed according to the temperature. Learn how to build a. Automatic Fan Control System Using Lm35 Temperature Sensor.
From mungfali.com
Simple Temperature Sensor Circuit Using Lm35 Ic C35 Automatic Fan Control System Using Lm35 Temperature Sensor The microcontroller controls the speed of an electric fan. In this project i have made a automatic fan control system which switch on and off the fan according to the temperature. The system monitors temperature using the lm35 temperature sensor,. Learn how to build a temperature controlled fan project with arduino, lm35 sensor, and relay. Learn how to design a. Automatic Fan Control System Using Lm35 Temperature Sensor.
From www.circuits-diy.com
Interface LM35 Temperature Sensor with Arduino Automatic Fan Control System Using Lm35 Temperature Sensor The system monitors temperature using the lm35 temperature sensor,. In this project i have made a automatic fan control system which switch on and off the fan according to the temperature. See the circuit diagram, source code, video. Automatic fan control system using lm35 temperature sensor. The microcontroller controls the speed of an electric fan. The fan will automatically turn. Automatic Fan Control System Using Lm35 Temperature Sensor.
From circuit2017.blogspot.com
Fan control temperature using sensor LM35 circuit2017 Automatic Fan Control System Using Lm35 Temperature Sensor This arduino based automatic temperature controlled fan project controls dc fan speed according to the room temperature and show these parameter changes on a 16x2. In this design temperature based fan speed control & monitoring with arduino and lm35 temperature sensor. Learn how to design a circuit using arduino, lm35 sensor, and lcd display to control the fan speed according. Automatic Fan Control System Using Lm35 Temperature Sensor.
From www.hackster.io
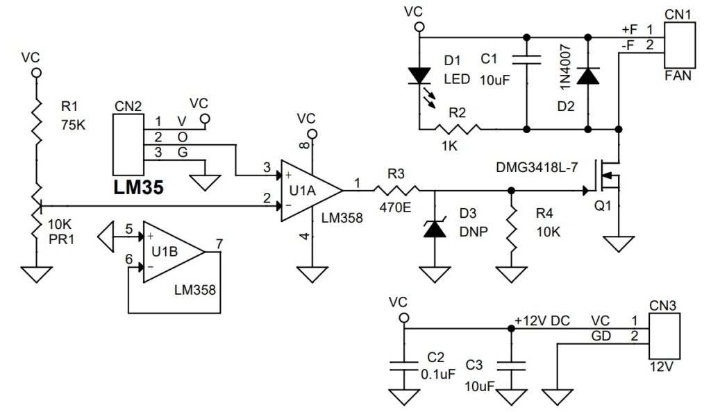
Cooling FAN Controller Using an LM35 (No MCU) Hackster.io Automatic Fan Control System Using Lm35 Temperature Sensor In this project i have made a automatic fan control system which switch on and off the fan according to the temperature. The fan will automatically turn on or. Automatic fan control system using lm35 temperature sensor. This arduino based automatic temperature controlled fan project controls dc fan speed according to the room temperature and show these parameter changes on. Automatic Fan Control System Using Lm35 Temperature Sensor.
From www.hackster.io
Automatic Fan with PIR Sensor and LM35 Sensor Hackster.io Automatic Fan Control System Using Lm35 Temperature Sensor The system monitors temperature using the lm35 temperature sensor,. In this design temperature based fan speed control & monitoring with arduino and lm35 temperature sensor. The microcontroller controls the speed of an electric fan. See the circuit diagram, source code, video. In this project i have made a automatic fan control system which switch on and off the fan according. Automatic Fan Control System Using Lm35 Temperature Sensor.
From www.vrogue.co
Temperature Controlled Leds Using Lm35 Circuit Diagra vrogue.co Automatic Fan Control System Using Lm35 Temperature Sensor Automatic fan control system using lm35 temperature sensor. In this design temperature based fan speed control & monitoring with arduino and lm35 temperature sensor. See the circuit diagram, source code, video. The fan will automatically turn on or. This arduino based automatic temperature controlled fan project controls dc fan speed according to the room temperature and show these parameter changes. Automatic Fan Control System Using Lm35 Temperature Sensor.
From guidewiringlange.z19.web.core.windows.net
Room Temperature Control Circuit Diagram Automatic Fan Control System Using Lm35 Temperature Sensor In this project i have made a automatic fan control system which switch on and off the fan according to the temperature. Learn how to build a temperature controlled fan project with arduino, lm35 sensor, and relay. In this design temperature based fan speed control & monitoring with arduino and lm35 temperature sensor. This arduino based automatic temperature controlled fan. Automatic Fan Control System Using Lm35 Temperature Sensor.
From www.elcircuit.com
Basic LM35 temperature sensor circuit Electronic Circuit Automatic Fan Control System Using Lm35 Temperature Sensor Learn how to design a circuit using arduino, lm35 sensor, and lcd display to control the fan speed according to the temperature. Automatic fan control system using lm35 temperature sensor. In this project i have made a automatic fan control system which switch on and off the fan according to the temperature. See the circuit diagram, source code, video. This. Automatic Fan Control System Using Lm35 Temperature Sensor.
From www.vrogue.co
Automatic Temperature Controlled Fan Using Arduino To vrogue.co Automatic Fan Control System Using Lm35 Temperature Sensor Learn how to design a circuit using arduino, lm35 sensor, and lcd display to control the fan speed according to the temperature. The microcontroller controls the speed of an electric fan. The system monitors temperature using the lm35 temperature sensor,. Learn how to build a temperature controlled fan project with arduino, lm35 sensor, and relay. The fan will automatically turn. Automatic Fan Control System Using Lm35 Temperature Sensor.
From www.electronics-lab.com
Cooling Fan Controller Using Temperature Sensor LM35 Automatic Fan Control System Using Lm35 Temperature Sensor The fan will automatically turn on or. Learn how to design a circuit using arduino, lm35 sensor, and lcd display to control the fan speed according to the temperature. The system monitors temperature using the lm35 temperature sensor,. This arduino based automatic temperature controlled fan project controls dc fan speed according to the room temperature and show these parameter changes. Automatic Fan Control System Using Lm35 Temperature Sensor.
From ar.inspiredpencil.com
Simple Temperature Conversion Chart Automatic Fan Control System Using Lm35 Temperature Sensor The microcontroller controls the speed of an electric fan. The system monitors temperature using the lm35 temperature sensor,. Learn how to design a circuit using arduino, lm35 sensor, and lcd display to control the fan speed according to the temperature. In this design temperature based fan speed control & monitoring with arduino and lm35 temperature sensor. Automatic fan control system. Automatic Fan Control System Using Lm35 Temperature Sensor.
From www.hackster.io
Automatic fan control system using LM35 temperature sensor Hackster.io Automatic Fan Control System Using Lm35 Temperature Sensor See the circuit diagram, source code, video. In this project i have made a automatic fan control system which switch on and off the fan according to the temperature. Automatic fan control system using lm35 temperature sensor. The fan will automatically turn on or. In this design temperature based fan speed control & monitoring with arduino and lm35 temperature sensor.. Automatic Fan Control System Using Lm35 Temperature Sensor.
From www.oceanproperty.co.th
Simple Temperature Sensor Circuit Using LM35 IC, 53 OFF Automatic Fan Control System Using Lm35 Temperature Sensor In this project i have made a automatic fan control system which switch on and off the fan according to the temperature. The fan will automatically turn on or. Learn how to design a circuit using arduino, lm35 sensor, and lcd display to control the fan speed according to the temperature. Learn how to build a temperature controlled fan project. Automatic Fan Control System Using Lm35 Temperature Sensor.
From create.arduino.cc
Temperature Monitoring System Arduino Project Hub Automatic Fan Control System Using Lm35 Temperature Sensor The system monitors temperature using the lm35 temperature sensor,. The fan will automatically turn on or. This arduino based automatic temperature controlled fan project controls dc fan speed according to the room temperature and show these parameter changes on a 16x2. In this project i have made a automatic fan control system which switch on and off the fan according. Automatic Fan Control System Using Lm35 Temperature Sensor.
From www.vrogue.co
Free Final Year Project S Dc Motor Control Using Temp vrogue.co Automatic Fan Control System Using Lm35 Temperature Sensor Learn how to build a temperature controlled fan project with arduino, lm35 sensor, and relay. In this project i have made a automatic fan control system which switch on and off the fan according to the temperature. This arduino based automatic temperature controlled fan project controls dc fan speed according to the room temperature and show these parameter changes on. Automatic Fan Control System Using Lm35 Temperature Sensor.
From www.vrogue.co
Arduino Lm35 Temperature Sensor Lcd Display Proteus S vrogue.co Automatic Fan Control System Using Lm35 Temperature Sensor See the circuit diagram, source code, video. In this design temperature based fan speed control & monitoring with arduino and lm35 temperature sensor. The microcontroller controls the speed of an electric fan. Learn how to design a circuit using arduino, lm35 sensor, and lcd display to control the fan speed according to the temperature. Learn how to build a temperature. Automatic Fan Control System Using Lm35 Temperature Sensor.
From create.arduino.cc
Temperature Controlled Fan using Arduino Arduino Project Hub Automatic Fan Control System Using Lm35 Temperature Sensor The fan will automatically turn on or. See the circuit diagram, source code, video. The microcontroller controls the speed of an electric fan. The system monitors temperature using the lm35 temperature sensor,. In this project i have made a automatic fan control system which switch on and off the fan according to the temperature. Automatic fan control system using lm35. Automatic Fan Control System Using Lm35 Temperature Sensor.
From www.circuitdiagram.co
Simple Thermistor Circuit Diagram Circuit Diagram Automatic Fan Control System Using Lm35 Temperature Sensor Automatic fan control system using lm35 temperature sensor. In this design temperature based fan speed control & monitoring with arduino and lm35 temperature sensor. Learn how to design a circuit using arduino, lm35 sensor, and lcd display to control the fan speed according to the temperature. The system monitors temperature using the lm35 temperature sensor,. The microcontroller controls the speed. Automatic Fan Control System Using Lm35 Temperature Sensor.
From www.vrogue.co
Temperature Sensing Switch Using Lm35 Lm358 Circuit D vrogue.co Automatic Fan Control System Using Lm35 Temperature Sensor In this project i have made a automatic fan control system which switch on and off the fan according to the temperature. The fan will automatically turn on or. Automatic fan control system using lm35 temperature sensor. Learn how to design a circuit using arduino, lm35 sensor, and lcd display to control the fan speed according to the temperature. See. Automatic Fan Control System Using Lm35 Temperature Sensor.
From www.vrogue.co
Diy Iot Based Temperature Control Fan Using Arduino E vrogue.co Automatic Fan Control System Using Lm35 Temperature Sensor This arduino based automatic temperature controlled fan project controls dc fan speed according to the room temperature and show these parameter changes on a 16x2. The system monitors temperature using the lm35 temperature sensor,. Learn how to build a temperature controlled fan project with arduino, lm35 sensor, and relay. In this design temperature based fan speed control & monitoring with. Automatic Fan Control System Using Lm35 Temperature Sensor.
From www.vrogue.co
Fan Control Temperature Using Sensor Lm35 Circuit Dia vrogue.co Automatic Fan Control System Using Lm35 Temperature Sensor The fan will automatically turn on or. In this project i have made a automatic fan control system which switch on and off the fan according to the temperature. This arduino based automatic temperature controlled fan project controls dc fan speed according to the room temperature and show these parameter changes on a 16x2. Learn how to design a circuit. Automatic Fan Control System Using Lm35 Temperature Sensor.
From balajiragu.blogspot.com
JUST TO EXPLORE AUTOMATIC TEMPERATURE CONTROLLED DC FAN USING ARDUINO. Automatic Fan Control System Using Lm35 Temperature Sensor The system monitors temperature using the lm35 temperature sensor,. Learn how to build a temperature controlled fan project with arduino, lm35 sensor, and relay. See the circuit diagram, source code, video. Learn how to design a circuit using arduino, lm35 sensor, and lcd display to control the fan speed according to the temperature. In this project i have made a. Automatic Fan Control System Using Lm35 Temperature Sensor.
From www.picmicrolab.com
Temperature Controlled Fan Microcontroller Based Projects Automatic Fan Control System Using Lm35 Temperature Sensor The microcontroller controls the speed of an electric fan. The system monitors temperature using the lm35 temperature sensor,. In this project i have made a automatic fan control system which switch on and off the fan according to the temperature. This arduino based automatic temperature controlled fan project controls dc fan speed according to the room temperature and show these. Automatic Fan Control System Using Lm35 Temperature Sensor.