Java Switch And If . They can be considered an alternative to if. Like all expressions, switch expressions evaluate to a single value and can be used in statements. 10 switch expressions and statements. // code block } above, the expression in the switch parenthesis is compared to each case. The switch statement selects one of. You use the switch statement in java to execute a particular code block when a certain condition is met. You can use the switch keyword as either a statement or an expression. Here's what the syntax looks like: Switch statements in java are control flow structures that allow you to execute specific blocks of code based on the value of a single expression. In this tutorial, you will learn about the switch.case statement in java with the help of examples. The switch statement allows us to execute a block of code among many alternatives. Instead of writing many if.else statements, you can use the switch statement.
from www.scientecheasy.com
In this tutorial, you will learn about the switch.case statement in java with the help of examples. Instead of writing many if.else statements, you can use the switch statement. Like all expressions, switch expressions evaluate to a single value and can be used in statements. The switch statement selects one of. They can be considered an alternative to if. // code block } above, the expression in the switch parenthesis is compared to each case. 10 switch expressions and statements. You use the switch statement in java to execute a particular code block when a certain condition is met. Switch statements in java are control flow structures that allow you to execute specific blocks of code based on the value of a single expression. Here's what the syntax looks like:
Switch Statement in Java Syntax, Example Scientech Easy
Java Switch And If The switch statement allows us to execute a block of code among many alternatives. They can be considered an alternative to if. Here's what the syntax looks like: 10 switch expressions and statements. You can use the switch keyword as either a statement or an expression. Switch statements in java are control flow structures that allow you to execute specific blocks of code based on the value of a single expression. In this tutorial, you will learn about the switch.case statement in java with the help of examples. The switch statement selects one of. Instead of writing many if.else statements, you can use the switch statement. Like all expressions, switch expressions evaluate to a single value and can be used in statements. The switch statement allows us to execute a block of code among many alternatives. // code block } above, the expression in the switch parenthesis is compared to each case. You use the switch statement in java to execute a particular code block when a certain condition is met.
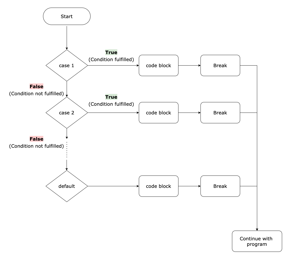
From mavink.com
Ejemplos De Switch En Java Java Switch And If Like all expressions, switch expressions evaluate to a single value and can be used in statements. Switch statements in java are control flow structures that allow you to execute specific blocks of code based on the value of a single expression. You can use the switch keyword as either a statement or an expression. They can be considered an alternative. Java Switch And If.
From youlearncode.com
Java Switch You Learn Code Java Switch And If They can be considered an alternative to if. Like all expressions, switch expressions evaluate to a single value and can be used in statements. Switch statements in java are control flow structures that allow you to execute specific blocks of code based on the value of a single expression. Here's what the syntax looks like: The switch statement selects one. Java Switch And If.
From www.alphacodingskills.com
Java Switch AlphaCodingSkills Java Switch And If The switch statement allows us to execute a block of code among many alternatives. The switch statement selects one of. // code block } above, the expression in the switch parenthesis is compared to each case. Here's what the syntax looks like: 10 switch expressions and statements. In this tutorial, you will learn about the switch.case statement in java with. Java Switch And If.
From dailyjavaconcept.com
Switch Statement in Java Daily Java Concept Java Switch And If Here's what the syntax looks like: Like all expressions, switch expressions evaluate to a single value and can be used in statements. Instead of writing many if.else statements, you can use the switch statement. You use the switch statement in java to execute a particular code block when a certain condition is met. You can use the switch keyword as. Java Switch And If.
From crunchify.com
Java eNum Comparison using Equals (==) operator, SwitchCase statement Java Switch And If They can be considered an alternative to if. Like all expressions, switch expressions evaluate to a single value and can be used in statements. The switch statement allows us to execute a block of code among many alternatives. In this tutorial, you will learn about the switch.case statement in java with the help of examples. Here's what the syntax looks. Java Switch And If.
From www.youtube.com
Java switch statement with explanation and practical demonstrations Java Switch And If The switch statement selects one of. Like all expressions, switch expressions evaluate to a single value and can be used in statements. In this tutorial, you will learn about the switch.case statement in java with the help of examples. Instead of writing many if.else statements, you can use the switch statement. The switch statement allows us to execute a block. Java Switch And If.
From data-flair.training
Switch Case in Java with Example DataFlair Java Switch And If The switch statement selects one of. Here's what the syntax looks like: 10 switch expressions and statements. Instead of writing many if.else statements, you can use the switch statement. Switch statements in java are control flow structures that allow you to execute specific blocks of code based on the value of a single expression. The switch statement allows us to. Java Switch And If.
From www.btechsmartclass.com
Java Tutorials Selection Statements if switch Java Switch And If The switch statement allows us to execute a block of code among many alternatives. You can use the switch keyword as either a statement or an expression. 10 switch expressions and statements. // code block } above, the expression in the switch parenthesis is compared to each case. They can be considered an alternative to if. Here's what the syntax. Java Switch And If.
From www.youtube.com
switch Statement in Java YouTube Java Switch And If Switch statements in java are control flow structures that allow you to execute specific blocks of code based on the value of a single expression. 10 switch expressions and statements. You use the switch statement in java to execute a particular code block when a certain condition is met. You can use the switch keyword as either a statement or. Java Switch And If.
From techvidvan.com
Java Switch Statement Learn its Working with Coding Examples TechVidvan Java Switch And If Instead of writing many if.else statements, you can use the switch statement. Like all expressions, switch expressions evaluate to a single value and can be used in statements. You can use the switch keyword as either a statement or an expression. The switch statement allows us to execute a block of code among many alternatives. 10 switch expressions and statements.. Java Switch And If.
From www.youtube.com
Java Switch Java Programming Tutorial 10 (PC / Mac 2015) YouTube Java Switch And If Here's what the syntax looks like: They can be considered an alternative to if. // code block } above, the expression in the switch parenthesis is compared to each case. Switch statements in java are control flow structures that allow you to execute specific blocks of code based on the value of a single expression. You can use the switch. Java Switch And If.
From www.youtube.com
Switch Statements in Java Java tutorials for beginners YouTube Java Switch And If // code block } above, the expression in the switch parenthesis is compared to each case. Switch statements in java are control flow structures that allow you to execute specific blocks of code based on the value of a single expression. Like all expressions, switch expressions evaluate to a single value and can be used in statements. The switch statement. Java Switch And If.
From youlearncode.com
Java Switch You Learn Code Java Switch And If Instead of writing many if.else statements, you can use the switch statement. The switch statement allows us to execute a block of code among many alternatives. Switch statements in java are control flow structures that allow you to execute specific blocks of code based on the value of a single expression. You can use the switch keyword as either a. Java Switch And If.
From www.scientecheasy.com
Switch Statement in Java Syntax, Example Scientech Easy Java Switch And If 10 switch expressions and statements. // code block } above, the expression in the switch parenthesis is compared to each case. They can be considered an alternative to if. In this tutorial, you will learn about the switch.case statement in java with the help of examples. Like all expressions, switch expressions evaluate to a single value and can be used. Java Switch And If.
From www.youtube.com
Java Programming Switch Statement 9 YouTube Java Switch And If The switch statement allows us to execute a block of code among many alternatives. You can use the switch keyword as either a statement or an expression. The switch statement selects one of. Here's what the syntax looks like: Instead of writing many if.else statements, you can use the switch statement. Like all expressions, switch expressions evaluate to a single. Java Switch And If.
From www.btechsmartclass.com
Java Tutorials Selection Statements if switch Java Switch And If Instead of writing many if.else statements, you can use the switch statement. In this tutorial, you will learn about the switch.case statement in java with the help of examples. // code block } above, the expression in the switch parenthesis is compared to each case. Like all expressions, switch expressions evaluate to a single value and can be used in. Java Switch And If.
From www.codingninjas.com
Java Switch Statement Coding Ninjas Java Switch And If The switch statement selects one of. // code block } above, the expression in the switch parenthesis is compared to each case. Like all expressions, switch expressions evaluate to a single value and can be used in statements. In this tutorial, you will learn about the switch.case statement in java with the help of examples. Switch statements in java are. Java Switch And If.
From geryneal.blogspot.com
Switch In Java Java Switch And If // code block } above, the expression in the switch parenthesis is compared to each case. Like all expressions, switch expressions evaluate to a single value and can be used in statements. The switch statement allows us to execute a block of code among many alternatives. 10 switch expressions and statements. You can use the switch keyword as either a. Java Switch And If.
From code-knowledge.com
Switch Statement Java Learn Java and Python for free Java Switch And If Here's what the syntax looks like: Like all expressions, switch expressions evaluate to a single value and can be used in statements. // code block } above, the expression in the switch parenthesis is compared to each case. You can use the switch keyword as either a statement or an expression. 10 switch expressions and statements. In this tutorial, you. Java Switch And If.
From www.youtube.com
switch vs. ifelse in Java YouTube Java Switch And If Here's what the syntax looks like: You use the switch statement in java to execute a particular code block when a certain condition is met. Switch statements in java are control flow structures that allow you to execute specific blocks of code based on the value of a single expression. They can be considered an alternative to if. In this. Java Switch And If.
From xperti.io
How to use Switch case Statement in Java with Example Java Switch And If 10 switch expressions and statements. The switch statement allows us to execute a block of code among many alternatives. Like all expressions, switch expressions evaluate to a single value and can be used in statements. The switch statement selects one of. You use the switch statement in java to execute a particular code block when a certain condition is met.. Java Switch And If.
From loerouglv.blob.core.windows.net
Java Switch How To Use at Debbie Nelson blog Java Switch And If Here's what the syntax looks like: You can use the switch keyword as either a statement or an expression. Instead of writing many if.else statements, you can use the switch statement. // code block } above, the expression in the switch parenthesis is compared to each case. Switch statements in java are control flow structures that allow you to execute. Java Switch And If.
From huongdanjava.com
Switch statement in Java Huong Dan Java Java Switch And If They can be considered an alternative to if. You use the switch statement in java to execute a particular code block when a certain condition is met. You can use the switch keyword as either a statement or an expression. Instead of writing many if.else statements, you can use the switch statement. Like all expressions, switch expressions evaluate to a. Java Switch And If.
From www.geeksforgeeks.org
Switch Statements in Java Java Switch And If Like all expressions, switch expressions evaluate to a single value and can be used in statements. Here's what the syntax looks like: Switch statements in java are control flow structures that allow you to execute specific blocks of code based on the value of a single expression. Instead of writing many if.else statements, you can use the switch statement. You. Java Switch And If.
From huongdanjava.com
Switch statement in Java Huong Dan Java Java Switch And If Here's what the syntax looks like: The switch statement selects one of. // code block } above, the expression in the switch parenthesis is compared to each case. Like all expressions, switch expressions evaluate to a single value and can be used in statements. Switch statements in java are control flow structures that allow you to execute specific blocks of. Java Switch And If.
From www.codingninjas.com
Java Switch Statement Coding Ninjas Java Switch And If The switch statement allows us to execute a block of code among many alternatives. Like all expressions, switch expressions evaluate to a single value and can be used in statements. You use the switch statement in java to execute a particular code block when a certain condition is met. 10 switch expressions and statements. The switch statement selects one of.. Java Switch And If.
From www.youtube.com
Java Tutorial 07 The Switch Statement YouTube Java Switch And If Like all expressions, switch expressions evaluate to a single value and can be used in statements. The switch statement allows us to execute a block of code among many alternatives. You can use the switch keyword as either a statement or an expression. // code block } above, the expression in the switch parenthesis is compared to each case. Here's. Java Switch And If.
From www.btechsmartclass.com
Java Tutorials Selection Statements if switch Java Switch And If Like all expressions, switch expressions evaluate to a single value and can be used in statements. In this tutorial, you will learn about the switch.case statement in java with the help of examples. Here's what the syntax looks like: 10 switch expressions and statements. They can be considered an alternative to if. Switch statements in java are control flow structures. Java Switch And If.
From morioh.com
Java Switch Statement Example Switch Statement in Java Java Switch And If 10 switch expressions and statements. The switch statement allows us to execute a block of code among many alternatives. The switch statement selects one of. Switch statements in java are control flow structures that allow you to execute specific blocks of code based on the value of a single expression. Instead of writing many if.else statements, you can use the. Java Switch And If.
From programmerstudios.blogspot.com
Java Switch Statement with Examples Conditional Statements Java Switch And If The switch statement allows us to execute a block of code among many alternatives. Here's what the syntax looks like: Like all expressions, switch expressions evaluate to a single value and can be used in statements. 10 switch expressions and statements. In this tutorial, you will learn about the switch.case statement in java with the help of examples. They can. Java Switch And If.
From www.objectos.com.br
Java switch internals the tableswitch and lookupswitch JVM instructions Java Switch And If The switch statement allows us to execute a block of code among many alternatives. // code block } above, the expression in the switch parenthesis is compared to each case. You use the switch statement in java to execute a particular code block when a certain condition is met. They can be considered an alternative to if. Switch statements in. Java Switch And If.
From www.hubberspot.com
Java Control Statements ifelse and switch statements Learn Java by Java Switch And If 10 switch expressions and statements. Switch statements in java are control flow structures that allow you to execute specific blocks of code based on the value of a single expression. You use the switch statement in java to execute a particular code block when a certain condition is met. The switch statement selects one of. You can use the switch. Java Switch And If.
From beknazarsuranchiyev.medium.com
Switch Statement in Java. If provided value to our switch will… by Java Switch And If They can be considered an alternative to if. 10 switch expressions and statements. Switch statements in java are control flow structures that allow you to execute specific blocks of code based on the value of a single expression. Instead of writing many if.else statements, you can use the switch statement. In this tutorial, you will learn about the switch.case statement. Java Switch And If.
From www.testingdocs.com
Java switch statement Java Switch And If Like all expressions, switch expressions evaluate to a single value and can be used in statements. 10 switch expressions and statements. The switch statement selects one of. The switch statement allows us to execute a block of code among many alternatives. Instead of writing many if.else statements, you can use the switch statement. Here's what the syntax looks like: Switch. Java Switch And If.
From www.youtube.com
Java Part 8 Switch and Loops YouTube Java Switch And If Like all expressions, switch expressions evaluate to a single value and can be used in statements. Switch statements in java are control flow structures that allow you to execute specific blocks of code based on the value of a single expression. The switch statement selects one of. They can be considered an alternative to if. You use the switch statement. Java Switch And If.