Differential_Evolution Minimize .  applies the differential evolution algorithm to minimize a function. It is applicable to problems with a continuous.   learn how to use scipy.optimize.differential_evolution to find the global minimum of a multivariate.   learn how to use the differential_evolution() scipy function to solve global optimization problems with real. See the code, examples and applications of this evolutionary computing method.   differential evolution (de) is a very simple but powerful algorithm for optimization of complex functions that.
        
         
         
        from www.researchgate.net 
     
        
         applies the differential evolution algorithm to minimize a function. See the code, examples and applications of this evolutionary computing method. It is applicable to problems with a continuous.   learn how to use scipy.optimize.differential_evolution to find the global minimum of a multivariate.   learn how to use the differential_evolution() scipy function to solve global optimization problems with real.   differential evolution (de) is a very simple but powerful algorithm for optimization of complex functions that.
    
    	
            
	
		 
	 
         
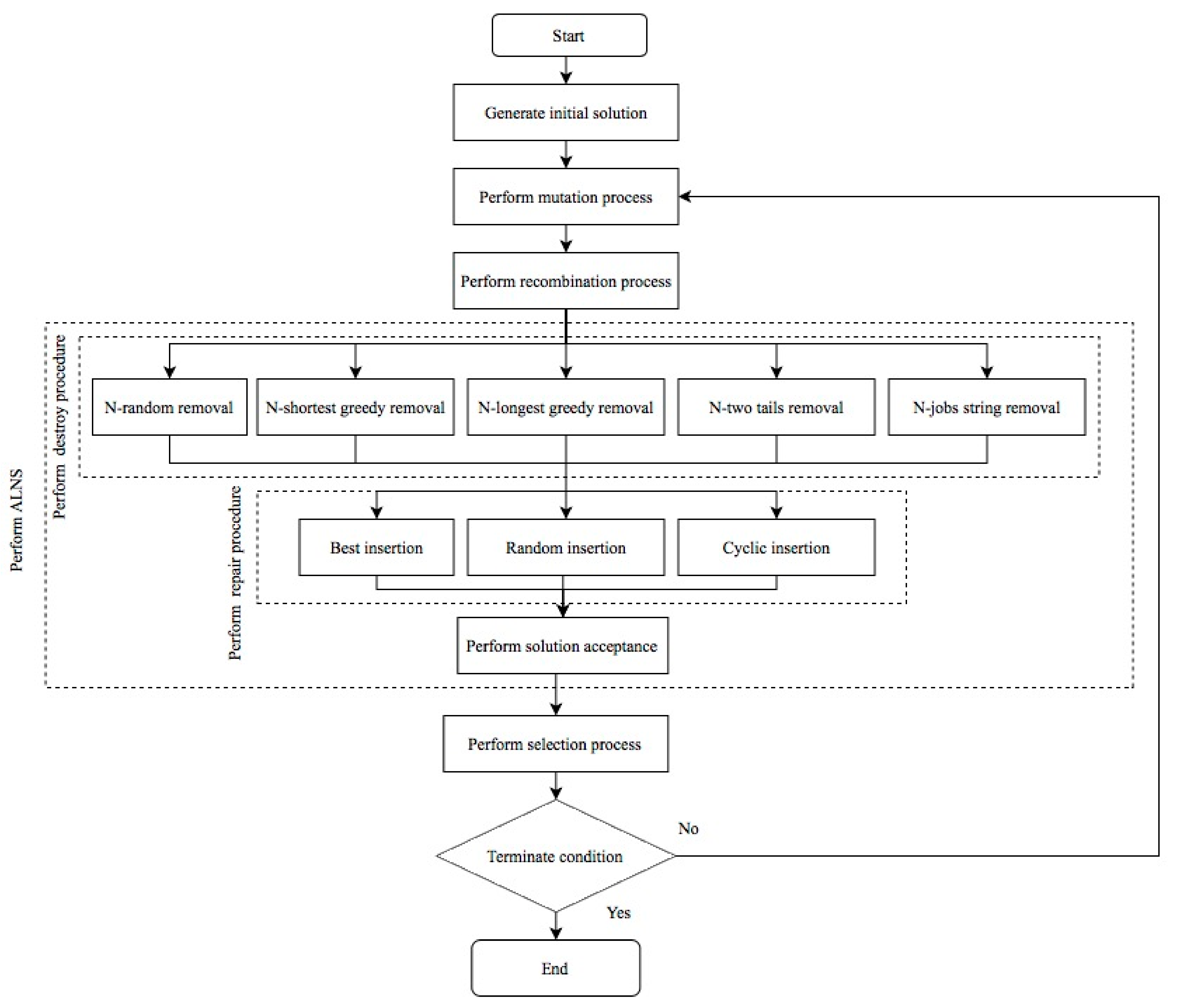
    (PDF) Hybrid Differential Evolution Algorithm and Adaptive Large 
    Differential_Evolution Minimize    learn how to use scipy.optimize.differential_evolution to find the global minimum of a multivariate.   learn how to use scipy.optimize.differential_evolution to find the global minimum of a multivariate. It is applicable to problems with a continuous.   differential evolution (de) is a very simple but powerful algorithm for optimization of complex functions that.  applies the differential evolution algorithm to minimize a function. See the code, examples and applications of this evolutionary computing method.   learn how to use the differential_evolution() scipy function to solve global optimization problems with real.
            
	
		 
	 
         
 
    
         
        From www.researchgate.net 
                    (PDF) Production Scheduling Analysis To Minimize InjectBlow Production Differential_Evolution Minimize    differential evolution (de) is a very simple but powerful algorithm for optimization of complex functions that.   learn how to use scipy.optimize.differential_evolution to find the global minimum of a multivariate. It is applicable to problems with a continuous.  applies the differential evolution algorithm to minimize a function. See the code, examples and applications of this evolutionary computing method.. Differential_Evolution Minimize.
     
    
         
        From www.researchgate.net 
                    Convergence of differential evolution algorithm for the damped Differential_Evolution Minimize    learn how to use the differential_evolution() scipy function to solve global optimization problems with real. See the code, examples and applications of this evolutionary computing method. It is applicable to problems with a continuous.   learn how to use scipy.optimize.differential_evolution to find the global minimum of a multivariate.  applies the differential evolution algorithm to minimize a function. . Differential_Evolution Minimize.
     
    
         
        From www.mdpi.com 
                    Sustainability Free FullText Hybrid Differential Evolution Differential_Evolution Minimize  It is applicable to problems with a continuous. See the code, examples and applications of this evolutionary computing method.   differential evolution (de) is a very simple but powerful algorithm for optimization of complex functions that.   learn how to use scipy.optimize.differential_evolution to find the global minimum of a multivariate.  applies the differential evolution algorithm to minimize a function.. Differential_Evolution Minimize.
     
    
         
        From www.researchgate.net 
                    Differential Evolution operations. Download Scientific Diagram Differential_Evolution Minimize    learn how to use scipy.optimize.differential_evolution to find the global minimum of a multivariate.  applies the differential evolution algorithm to minimize a function.   differential evolution (de) is a very simple but powerful algorithm for optimization of complex functions that. See the code, examples and applications of this evolutionary computing method. It is applicable to problems with a continuous.. Differential_Evolution Minimize.
     
    
         
        From github.com 
                    GitHub oleksandrr/differential_evolution Python implementation of Differential_Evolution Minimize  It is applicable to problems with a continuous.  applies the differential evolution algorithm to minimize a function. See the code, examples and applications of this evolutionary computing method.   learn how to use the differential_evolution() scipy function to solve global optimization problems with real.   differential evolution (de) is a very simple but powerful algorithm for optimization of complex. Differential_Evolution Minimize.
     
    
         
        From www.slideserve.com 
                    PPT Parameter Control Mechanisms in Differential Evolution A Differential_Evolution Minimize  See the code, examples and applications of this evolutionary computing method. It is applicable to problems with a continuous.   differential evolution (de) is a very simple but powerful algorithm for optimization of complex functions that.   learn how to use scipy.optimize.differential_evolution to find the global minimum of a multivariate.   learn how to use the differential_evolution() scipy function to. Differential_Evolution Minimize.
     
    
         
        From www.researchgate.net 
                    The main stages of differential evolution algorithm. Download Differential_Evolution Minimize  See the code, examples and applications of this evolutionary computing method.   learn how to use scipy.optimize.differential_evolution to find the global minimum of a multivariate.   differential evolution (de) is a very simple but powerful algorithm for optimization of complex functions that.   learn how to use the differential_evolution() scipy function to solve global optimization problems with real. It is. Differential_Evolution Minimize.
     
    
         
        From www.researchgate.net 
                    Convergence of differential evolution for different strategies Differential_Evolution Minimize    learn how to use the differential_evolution() scipy function to solve global optimization problems with real.   learn how to use scipy.optimize.differential_evolution to find the global minimum of a multivariate. See the code, examples and applications of this evolutionary computing method.  applies the differential evolution algorithm to minimize a function.   differential evolution (de) is a very simple but. Differential_Evolution Minimize.
     
    
         
        From slidetodoc.com 
                    Efficient Differential Evolution using Speciation for Multimodal Function Differential_Evolution Minimize    learn how to use the differential_evolution() scipy function to solve global optimization problems with real. See the code, examples and applications of this evolutionary computing method.   learn how to use scipy.optimize.differential_evolution to find the global minimum of a multivariate.   differential evolution (de) is a very simple but powerful algorithm for optimization of complex functions that.  applies. Differential_Evolution Minimize.
     
    
         
        From www.researchgate.net 
                    A schematic of the differential evolution algorithm. Download Differential_Evolution Minimize   applies the differential evolution algorithm to minimize a function. It is applicable to problems with a continuous.   learn how to use scipy.optimize.differential_evolution to find the global minimum of a multivariate. See the code, examples and applications of this evolutionary computing method.   differential evolution (de) is a very simple but powerful algorithm for optimization of complex functions that.. Differential_Evolution Minimize.
     
    
         
        From www.researchgate.net 
                    Flowchart of minimax differential evolution (MMDE) (Kaur et al. 2020a Differential_Evolution Minimize  See the code, examples and applications of this evolutionary computing method.   learn how to use scipy.optimize.differential_evolution to find the global minimum of a multivariate.   differential evolution (de) is a very simple but powerful algorithm for optimization of complex functions that.  applies the differential evolution algorithm to minimize a function. It is applicable to problems with a continuous.. Differential_Evolution Minimize.
     
    
         
        From www.mdpi.com 
                    Sustainability Free FullText Hybrid Differential Evolution Differential_Evolution Minimize    learn how to use the differential_evolution() scipy function to solve global optimization problems with real.  applies the differential evolution algorithm to minimize a function. See the code, examples and applications of this evolutionary computing method. It is applicable to problems with a continuous.   differential evolution (de) is a very simple but powerful algorithm for optimization of complex. Differential_Evolution Minimize.
     
    
         
        From www.semanticscholar.org 
                    Table 3 from A selfadaptive differential evolution heuristic for two Differential_Evolution Minimize    learn how to use scipy.optimize.differential_evolution to find the global minimum of a multivariate. It is applicable to problems with a continuous.   learn how to use the differential_evolution() scipy function to solve global optimization problems with real.  applies the differential evolution algorithm to minimize a function. See the code, examples and applications of this evolutionary computing method. . Differential_Evolution Minimize.
     
    
         
        From github.com 
                    GitHub SeyedMuhammadHosseinMousavi/DifferentialEvolutionClustering Differential_Evolution Minimize  See the code, examples and applications of this evolutionary computing method.   learn how to use scipy.optimize.differential_evolution to find the global minimum of a multivariate. It is applicable to problems with a continuous.  applies the differential evolution algorithm to minimize a function.   differential evolution (de) is a very simple but powerful algorithm for optimization of complex functions that.. Differential_Evolution Minimize.
     
    
         
        From www.researchgate.net 
                    (PDF) Multipath estimation based on modified εconstrained rankbased Differential_Evolution Minimize   applies the differential evolution algorithm to minimize a function. See the code, examples and applications of this evolutionary computing method.   differential evolution (de) is a very simple but powerful algorithm for optimization of complex functions that.   learn how to use the differential_evolution() scipy function to solve global optimization problems with real. It is applicable to problems with. Differential_Evolution Minimize.
     
    
         
        From www.researchgate.net 
                    Flowchart for differential evolution algorithm Download Scientific Differential_Evolution Minimize    differential evolution (de) is a very simple but powerful algorithm for optimization of complex functions that. It is applicable to problems with a continuous. See the code, examples and applications of this evolutionary computing method.   learn how to use the differential_evolution() scipy function to solve global optimization problems with real.   learn how to use scipy.optimize.differential_evolution to find. Differential_Evolution Minimize.
     
    
         
        From github.com 
                    GitHub SemraAb/DifferentialEvolutionAlgorithm Differential_Evolution Minimize   applies the differential evolution algorithm to minimize a function. See the code, examples and applications of this evolutionary computing method. It is applicable to problems with a continuous.   learn how to use scipy.optimize.differential_evolution to find the global minimum of a multivariate.   differential evolution (de) is a very simple but powerful algorithm for optimization of complex functions that.. Differential_Evolution Minimize.
     
    
         
        From www.researchgate.net 
                    Simulation based on differential evolution algorithm Download Differential_Evolution Minimize  See the code, examples and applications of this evolutionary computing method.   learn how to use scipy.optimize.differential_evolution to find the global minimum of a multivariate.  applies the differential evolution algorithm to minimize a function.   differential evolution (de) is a very simple but powerful algorithm for optimization of complex functions that. It is applicable to problems with a continuous.. Differential_Evolution Minimize.
     
    
         
        From www.mdpi.com 
                    Symmetry Free FullText Differential Evolution and Agglomerative Differential_Evolution Minimize    learn how to use scipy.optimize.differential_evolution to find the global minimum of a multivariate. See the code, examples and applications of this evolutionary computing method.   learn how to use the differential_evolution() scipy function to solve global optimization problems with real.  applies the differential evolution algorithm to minimize a function. It is applicable to problems with a continuous. . Differential_Evolution Minimize.
     
    
         
        From www.researchgate.net 
                    (PDF) Hybrid Differential Evolution Algorithm and Adaptive Large Differential_Evolution Minimize    learn how to use scipy.optimize.differential_evolution to find the global minimum of a multivariate. See the code, examples and applications of this evolutionary computing method. It is applicable to problems with a continuous.   learn how to use the differential_evolution() scipy function to solve global optimization problems with real.  applies the differential evolution algorithm to minimize a function. . Differential_Evolution Minimize.
     
    
         
        From www.scientific.net 
                    An Adaptive Differential Evolution Algorithm for Flow Shop Scheduling Differential_Evolution Minimize    differential evolution (de) is a very simple but powerful algorithm for optimization of complex functions that. It is applicable to problems with a continuous.  applies the differential evolution algorithm to minimize a function. See the code, examples and applications of this evolutionary computing method.   learn how to use scipy.optimize.differential_evolution to find the global minimum of a multivariate.. Differential_Evolution Minimize.
     
    
         
        From www.researchgate.net 
                    The flowchart for differential evolution algorithm Download Differential_Evolution Minimize    learn how to use scipy.optimize.differential_evolution to find the global minimum of a multivariate. It is applicable to problems with a continuous.   differential evolution (de) is a very simple but powerful algorithm for optimization of complex functions that. See the code, examples and applications of this evolutionary computing method.   learn how to use the differential_evolution() scipy function to. Differential_Evolution Minimize.
     
    
         
        From www.mdpi.com 
                    Sustainability Free FullText Hybrid Differential Evolution Differential_Evolution Minimize    learn how to use the differential_evolution() scipy function to solve global optimization problems with real. It is applicable to problems with a continuous.   differential evolution (de) is a very simple but powerful algorithm for optimization of complex functions that.  applies the differential evolution algorithm to minimize a function. See the code, examples and applications of this evolutionary. Differential_Evolution Minimize.
     
    
         
        From www.researchgate.net 
                    Typical Differential Evolution result showing the maximum and minimum Differential_Evolution Minimize    learn how to use the differential_evolution() scipy function to solve global optimization problems with real. See the code, examples and applications of this evolutionary computing method.  applies the differential evolution algorithm to minimize a function.   learn how to use scipy.optimize.differential_evolution to find the global minimum of a multivariate.   differential evolution (de) is a very simple but. Differential_Evolution Minimize.
     
    
         
        From www.researchgate.net 
                    Differential Evolution in two dimensions with 40 (a) and 15 (b) members Differential_Evolution Minimize  See the code, examples and applications of this evolutionary computing method.   learn how to use scipy.optimize.differential_evolution to find the global minimum of a multivariate. It is applicable to problems with a continuous.  applies the differential evolution algorithm to minimize a function.   differential evolution (de) is a very simple but powerful algorithm for optimization of complex functions that.. Differential_Evolution Minimize.
     
    
         
        From www.mdpi.com 
                    Sustainability Free FullText Hybrid Differential Evolution Differential_Evolution Minimize  See the code, examples and applications of this evolutionary computing method.   learn how to use scipy.optimize.differential_evolution to find the global minimum of a multivariate. It is applicable to problems with a continuous.   differential evolution (de) is a very simple but powerful algorithm for optimization of complex functions that.   learn how to use the differential_evolution() scipy function to. Differential_Evolution Minimize.
     
    
         
        From dataintegration.info 
                    Differential Evolution from Scratch in Python Data Integration Differential_Evolution Minimize    differential evolution (de) is a very simple but powerful algorithm for optimization of complex functions that.  applies the differential evolution algorithm to minimize a function.   learn how to use scipy.optimize.differential_evolution to find the global minimum of a multivariate. It is applicable to problems with a continuous. See the code, examples and applications of this evolutionary computing method.. Differential_Evolution Minimize.
     
    
         
        From www.researchgate.net 
                    Basic working flow of differential evolution Download Scientific Diagram Differential_Evolution Minimize  It is applicable to problems with a continuous.  applies the differential evolution algorithm to minimize a function.   differential evolution (de) is a very simple but powerful algorithm for optimization of complex functions that. See the code, examples and applications of this evolutionary computing method.   learn how to use scipy.optimize.differential_evolution to find the global minimum of a multivariate.. Differential_Evolution Minimize.
     
    
         
        From www.researchgate.net 
                    The flowchart of the dynamic differential evolution. Download Differential_Evolution Minimize    learn how to use scipy.optimize.differential_evolution to find the global minimum of a multivariate.   differential evolution (de) is a very simple but powerful algorithm for optimization of complex functions that.  applies the differential evolution algorithm to minimize a function.   learn how to use the differential_evolution() scipy function to solve global optimization problems with real. It is applicable. Differential_Evolution Minimize.
     
    
         
        From www.researchgate.net 
                    Flow chart of differential evolution algorithm Download Scientific Differential_Evolution Minimize    differential evolution (de) is a very simple but powerful algorithm for optimization of complex functions that.   learn how to use the differential_evolution() scipy function to solve global optimization problems with real.  applies the differential evolution algorithm to minimize a function. It is applicable to problems with a continuous.   learn how to use scipy.optimize.differential_evolution to find the. Differential_Evolution Minimize.
     
    
         
        From www.researchgate.net 
                    Representation of the differential evolution process; adapted from Differential_Evolution Minimize  It is applicable to problems with a continuous.   learn how to use the differential_evolution() scipy function to solve global optimization problems with real.   differential evolution (de) is a very simple but powerful algorithm for optimization of complex functions that.   learn how to use scipy.optimize.differential_evolution to find the global minimum of a multivariate. See the code, examples and. Differential_Evolution Minimize.
     
    
         
        From www.techscience.com 
                    CMES An Enhanced Adaptive Differential Evolution Approach for Differential_Evolution Minimize   applies the differential evolution algorithm to minimize a function. It is applicable to problems with a continuous.   differential evolution (de) is a very simple but powerful algorithm for optimization of complex functions that.   learn how to use the differential_evolution() scipy function to solve global optimization problems with real.   learn how to use scipy.optimize.differential_evolution to find the. Differential_Evolution Minimize.
     
    
         
        From www.mdpi.com 
                    Sustainability Free FullText Hybrid Differential Evolution Differential_Evolution Minimize   applies the differential evolution algorithm to minimize a function. See the code, examples and applications of this evolutionary computing method. It is applicable to problems with a continuous.   differential evolution (de) is a very simple but powerful algorithm for optimization of complex functions that.   learn how to use scipy.optimize.differential_evolution to find the global minimum of a multivariate.. Differential_Evolution Minimize.
     
    
         
        From www.academia.edu 
                    (PDF) A selfadaptive differential evolution heuristic for twostage Differential_Evolution Minimize    learn how to use scipy.optimize.differential_evolution to find the global minimum of a multivariate. It is applicable to problems with a continuous.   learn how to use the differential_evolution() scipy function to solve global optimization problems with real.  applies the differential evolution algorithm to minimize a function. See the code, examples and applications of this evolutionary computing method. . Differential_Evolution Minimize.
     
    
         
        From www.researchgate.net 
                    (PDF) Influence of Weighting factor and Crossover constant on the Differential_Evolution Minimize   applies the differential evolution algorithm to minimize a function.   differential evolution (de) is a very simple but powerful algorithm for optimization of complex functions that.   learn how to use scipy.optimize.differential_evolution to find the global minimum of a multivariate. It is applicable to problems with a continuous.   learn how to use the differential_evolution() scipy function to solve. Differential_Evolution Minimize.