Lead Based Paint Sampling Protocol . As required by the fy99 strom thurmond national defense authorization act conference report,1 dod must provide information about actions. Before beginning a maintenance or restoration project, conduct a risk analysis to determine if any of the material you’ll be disturbing has lead. Field guide should be used by lead dust sampling technicians.
from allium.uk.net
Before beginning a maintenance or restoration project, conduct a risk analysis to determine if any of the material you’ll be disturbing has lead. Field guide should be used by lead dust sampling technicians. As required by the fy99 strom thurmond national defense authorization act conference report,1 dod must provide information about actions.
Lead Paint Sampling Allium Environmental Ltd
Lead Based Paint Sampling Protocol As required by the fy99 strom thurmond national defense authorization act conference report,1 dod must provide information about actions. Before beginning a maintenance or restoration project, conduct a risk analysis to determine if any of the material you’ll be disturbing has lead. As required by the fy99 strom thurmond national defense authorization act conference report,1 dod must provide information about actions. Field guide should be used by lead dust sampling technicians.
From www.walmart.com
PROLAB Lead Paint and Dust Test Kit Lead Based Paint Sampling Protocol As required by the fy99 strom thurmond national defense authorization act conference report,1 dod must provide information about actions. Before beginning a maintenance or restoration project, conduct a risk analysis to determine if any of the material you’ll be disturbing has lead. Field guide should be used by lead dust sampling technicians. Lead Based Paint Sampling Protocol.
From www.youtube.com
LeadBased Paint Report Highlights YouTube Lead Based Paint Sampling Protocol As required by the fy99 strom thurmond national defense authorization act conference report,1 dod must provide information about actions. Field guide should be used by lead dust sampling technicians. Before beginning a maintenance or restoration project, conduct a risk analysis to determine if any of the material you’ll be disturbing has lead. Lead Based Paint Sampling Protocol.
From www.typecalendar.com
Free Printable Lead Based Paint Disclosure [PDF] Tenants Form For Renters Lead Based Paint Sampling Protocol As required by the fy99 strom thurmond national defense authorization act conference report,1 dod must provide information about actions. Before beginning a maintenance or restoration project, conduct a risk analysis to determine if any of the material you’ll be disturbing has lead. Field guide should be used by lead dust sampling technicians. Lead Based Paint Sampling Protocol.
From hxexjprsz.blob.core.windows.net
Lead Based Paint Disclosure And Inspection Contingency at Benny Lebrun blog Lead Based Paint Sampling Protocol As required by the fy99 strom thurmond national defense authorization act conference report,1 dod must provide information about actions. Field guide should be used by lead dust sampling technicians. Before beginning a maintenance or restoration project, conduct a risk analysis to determine if any of the material you’ll be disturbing has lead. Lead Based Paint Sampling Protocol.
From www.cityofsummit.org
LeadBased Paint Summit, NJ Lead Based Paint Sampling Protocol As required by the fy99 strom thurmond national defense authorization act conference report,1 dod must provide information about actions. Before beginning a maintenance or restoration project, conduct a risk analysis to determine if any of the material you’ll be disturbing has lead. Field guide should be used by lead dust sampling technicians. Lead Based Paint Sampling Protocol.
From exooosfbu.blob.core.windows.net
Lead Based Paint Management Plan at Rebecca Spataro blog Lead Based Paint Sampling Protocol Field guide should be used by lead dust sampling technicians. Before beginning a maintenance or restoration project, conduct a risk analysis to determine if any of the material you’ll be disturbing has lead. As required by the fy99 strom thurmond national defense authorization act conference report,1 dod must provide information about actions. Lead Based Paint Sampling Protocol.
From issuu.com
Lead Paint Risk Assessment How To Identify Lead Paint In Your Home by Mark Steven Issuu Lead Based Paint Sampling Protocol Field guide should be used by lead dust sampling technicians. Before beginning a maintenance or restoration project, conduct a risk analysis to determine if any of the material you’ll be disturbing has lead. As required by the fy99 strom thurmond national defense authorization act conference report,1 dod must provide information about actions. Lead Based Paint Sampling Protocol.
From ar.inspiredpencil.com
Lead Based Paint Windows Lead Based Paint Sampling Protocol Field guide should be used by lead dust sampling technicians. Before beginning a maintenance or restoration project, conduct a risk analysis to determine if any of the material you’ll be disturbing has lead. As required by the fy99 strom thurmond national defense authorization act conference report,1 dod must provide information about actions. Lead Based Paint Sampling Protocol.
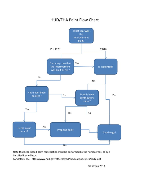
From www.slideshare.net
Fha paint leadbased paint flow chart developed by Bill Streep PDF Lead Based Paint Sampling Protocol As required by the fy99 strom thurmond national defense authorization act conference report,1 dod must provide information about actions. Before beginning a maintenance or restoration project, conduct a risk analysis to determine if any of the material you’ll be disturbing has lead. Field guide should be used by lead dust sampling technicians. Lead Based Paint Sampling Protocol.
From www.rmaaresources.com
Updated Lead Based Paint Disclosure FAQs RE/MAX AROUND ATLANTA Lead Based Paint Sampling Protocol Field guide should be used by lead dust sampling technicians. As required by the fy99 strom thurmond national defense authorization act conference report,1 dod must provide information about actions. Before beginning a maintenance or restoration project, conduct a risk analysis to determine if any of the material you’ll be disturbing has lead. Lead Based Paint Sampling Protocol.
From www.pinterest.com
How To Test For Lead Based Paint Part 1 High school science class, High school science, Teaching Lead Based Paint Sampling Protocol As required by the fy99 strom thurmond national defense authorization act conference report,1 dod must provide information about actions. Field guide should be used by lead dust sampling technicians. Before beginning a maintenance or restoration project, conduct a risk analysis to determine if any of the material you’ll be disturbing has lead. Lead Based Paint Sampling Protocol.
From www.pinterest.com
Evaluating and Eliminating LeadBased Paint Hazards Evaluation, Train information, Assessment Lead Based Paint Sampling Protocol As required by the fy99 strom thurmond national defense authorization act conference report,1 dod must provide information about actions. Before beginning a maintenance or restoration project, conduct a risk analysis to determine if any of the material you’ll be disturbing has lead. Field guide should be used by lead dust sampling technicians. Lead Based Paint Sampling Protocol.
From www.slideserve.com
PPT PAPM Guidelines for the Evaluation and Control of Leadbased Paint Hazards PowerPoint Lead Based Paint Sampling Protocol Field guide should be used by lead dust sampling technicians. As required by the fy99 strom thurmond national defense authorization act conference report,1 dod must provide information about actions. Before beginning a maintenance or restoration project, conduct a risk analysis to determine if any of the material you’ll be disturbing has lead. Lead Based Paint Sampling Protocol.
From cocosign.com
LeadBased Paint Disclosure Form 2 Lead Based Paint Sampling Protocol Field guide should be used by lead dust sampling technicians. Before beginning a maintenance or restoration project, conduct a risk analysis to determine if any of the material you’ll be disturbing has lead. As required by the fy99 strom thurmond national defense authorization act conference report,1 dod must provide information about actions. Lead Based Paint Sampling Protocol.
From store.realtor
LeadBased Paint Reference Guide (Printed Guide) REALTOR® Store Lead Based Paint Sampling Protocol Before beginning a maintenance or restoration project, conduct a risk analysis to determine if any of the material you’ll be disturbing has lead. As required by the fy99 strom thurmond national defense authorization act conference report,1 dod must provide information about actions. Field guide should be used by lead dust sampling technicians. Lead Based Paint Sampling Protocol.
From freeforms.com
Free LeadBased Paint Disclosure Form For Homebuyers PDF WORD Lead Based Paint Sampling Protocol As required by the fy99 strom thurmond national defense authorization act conference report,1 dod must provide information about actions. Before beginning a maintenance or restoration project, conduct a risk analysis to determine if any of the material you’ll be disturbing has lead. Field guide should be used by lead dust sampling technicians. Lead Based Paint Sampling Protocol.
From www.yumpu.com
Visual Assessment for Potential LeadBased Paint Hazards Lead Based Paint Sampling Protocol Before beginning a maintenance or restoration project, conduct a risk analysis to determine if any of the material you’ll be disturbing has lead. As required by the fy99 strom thurmond national defense authorization act conference report,1 dod must provide information about actions. Field guide should be used by lead dust sampling technicians. Lead Based Paint Sampling Protocol.
From www.scribd.com
Limited LeadBased Paint Inspection and Risk Assessment Report Lead Based Paint Sampling Protocol As required by the fy99 strom thurmond national defense authorization act conference report,1 dod must provide information about actions. Before beginning a maintenance or restoration project, conduct a risk analysis to determine if any of the material you’ll be disturbing has lead. Field guide should be used by lead dust sampling technicians. Lead Based Paint Sampling Protocol.
From www.cityofsummit.org
LeadBased Paint Summit, NJ Lead Based Paint Sampling Protocol Before beginning a maintenance or restoration project, conduct a risk analysis to determine if any of the material you’ll be disturbing has lead. As required by the fy99 strom thurmond national defense authorization act conference report,1 dod must provide information about actions. Field guide should be used by lead dust sampling technicians. Lead Based Paint Sampling Protocol.
From www.snapdeal.com
Protocol for Conducting Environmental Compliance Audits Facilities with PCBs, Asbestos, and Lead Based Paint Sampling Protocol As required by the fy99 strom thurmond national defense authorization act conference report,1 dod must provide information about actions. Field guide should be used by lead dust sampling technicians. Before beginning a maintenance or restoration project, conduct a risk analysis to determine if any of the material you’ll be disturbing has lead. Lead Based Paint Sampling Protocol.
From studylib.net
Leadbased paint testing technologies summary of an EPA/HUD Lead Based Paint Sampling Protocol Field guide should be used by lead dust sampling technicians. As required by the fy99 strom thurmond national defense authorization act conference report,1 dod must provide information about actions. Before beginning a maintenance or restoration project, conduct a risk analysis to determine if any of the material you’ll be disturbing has lead. Lead Based Paint Sampling Protocol.
From cocosign.com
LeadBased Paint Disclosure Form 1 Lead Based Paint Sampling Protocol As required by the fy99 strom thurmond national defense authorization act conference report,1 dod must provide information about actions. Field guide should be used by lead dust sampling technicians. Before beginning a maintenance or restoration project, conduct a risk analysis to determine if any of the material you’ll be disturbing has lead. Lead Based Paint Sampling Protocol.
From ktagage.com
Lead Sampling Kit KTA Gage Lead Based Paint Sampling Protocol Before beginning a maintenance or restoration project, conduct a risk analysis to determine if any of the material you’ll be disturbing has lead. Field guide should be used by lead dust sampling technicians. As required by the fy99 strom thurmond national defense authorization act conference report,1 dod must provide information about actions. Lead Based Paint Sampling Protocol.
From www.lawdistrict.com
Free Lead Based Paint Disclosure Form Official for Renters LawDistrict Lead Based Paint Sampling Protocol Before beginning a maintenance or restoration project, conduct a risk analysis to determine if any of the material you’ll be disturbing has lead. Field guide should be used by lead dust sampling technicians. As required by the fy99 strom thurmond national defense authorization act conference report,1 dod must provide information about actions. Lead Based Paint Sampling Protocol.
From www.inspectmt.com
LeadBased Paint Identification & Remediation Inspect Montana Lead Based Paint Sampling Protocol As required by the fy99 strom thurmond national defense authorization act conference report,1 dod must provide information about actions. Before beginning a maintenance or restoration project, conduct a risk analysis to determine if any of the material you’ll be disturbing has lead. Field guide should be used by lead dust sampling technicians. Lead Based Paint Sampling Protocol.
From www.youtube.com
Lead Based Paint Disclosure and Brochure YouTube Lead Based Paint Sampling Protocol As required by the fy99 strom thurmond national defense authorization act conference report,1 dod must provide information about actions. Field guide should be used by lead dust sampling technicians. Before beginning a maintenance or restoration project, conduct a risk analysis to determine if any of the material you’ll be disturbing has lead. Lead Based Paint Sampling Protocol.
From eforms.com
Free LeadBased Paint Disclosure Forms For Sellers & Landlords PDF eForms Lead Based Paint Sampling Protocol As required by the fy99 strom thurmond national defense authorization act conference report,1 dod must provide information about actions. Before beginning a maintenance or restoration project, conduct a risk analysis to determine if any of the material you’ll be disturbing has lead. Field guide should be used by lead dust sampling technicians. Lead Based Paint Sampling Protocol.
From www.youtube.com
How to Complete the Lead Based Paint Rider YouTube Lead Based Paint Sampling Protocol Before beginning a maintenance or restoration project, conduct a risk analysis to determine if any of the material you’ll be disturbing has lead. Field guide should be used by lead dust sampling technicians. As required by the fy99 strom thurmond national defense authorization act conference report,1 dod must provide information about actions. Lead Based Paint Sampling Protocol.
From www.slideserve.com
PPT New HUD LeadBased Paint Regulations PowerPoint Presentation, free download ID317720 Lead Based Paint Sampling Protocol Before beginning a maintenance or restoration project, conduct a risk analysis to determine if any of the material you’ll be disturbing has lead. As required by the fy99 strom thurmond national defense authorization act conference report,1 dod must provide information about actions. Field guide should be used by lead dust sampling technicians. Lead Based Paint Sampling Protocol.
From 3westenviro.com
Lead Paint Testing State Certified 3West Environmental Lead Based Paint Sampling Protocol As required by the fy99 strom thurmond national defense authorization act conference report,1 dod must provide information about actions. Field guide should be used by lead dust sampling technicians. Before beginning a maintenance or restoration project, conduct a risk analysis to determine if any of the material you’ll be disturbing has lead. Lead Based Paint Sampling Protocol.
From powellpaintingandhomeservices.com
Lead Paint Information and Precautions » Powell Painting & Home Services Lead Based Paint Sampling Protocol As required by the fy99 strom thurmond national defense authorization act conference report,1 dod must provide information about actions. Before beginning a maintenance or restoration project, conduct a risk analysis to determine if any of the material you’ll be disturbing has lead. Field guide should be used by lead dust sampling technicians. Lead Based Paint Sampling Protocol.
From gatheredinthekitchen.com
How To Test For Lead Based Paint Part 1 Gathered In The Kitchen Lead Based Paint Sampling Protocol As required by the fy99 strom thurmond national defense authorization act conference report,1 dod must provide information about actions. Field guide should be used by lead dust sampling technicians. Before beginning a maintenance or restoration project, conduct a risk analysis to determine if any of the material you’ll be disturbing has lead. Lead Based Paint Sampling Protocol.
From www.brickkicker.com
Innovative technologies and leadbased paint sampling The BricKicker Lead Based Paint Sampling Protocol Before beginning a maintenance or restoration project, conduct a risk analysis to determine if any of the material you’ll be disturbing has lead. Field guide should be used by lead dust sampling technicians. As required by the fy99 strom thurmond national defense authorization act conference report,1 dod must provide information about actions. Lead Based Paint Sampling Protocol.
From www.ecobondlbp.net
Lead Based Paint Removal Understanding Your Options for Lead Paint Treatment Products Lead Lead Based Paint Sampling Protocol As required by the fy99 strom thurmond national defense authorization act conference report,1 dod must provide information about actions. Before beginning a maintenance or restoration project, conduct a risk analysis to determine if any of the material you’ll be disturbing has lead. Field guide should be used by lead dust sampling technicians. Lead Based Paint Sampling Protocol.
From allium.uk.net
Lead Paint Sampling Allium Environmental Ltd Lead Based Paint Sampling Protocol Before beginning a maintenance or restoration project, conduct a risk analysis to determine if any of the material you’ll be disturbing has lead. Field guide should be used by lead dust sampling technicians. As required by the fy99 strom thurmond national defense authorization act conference report,1 dod must provide information about actions. Lead Based Paint Sampling Protocol.