Ltspice Crystal Oscillator Simulation . How to simulate a 2 mhz crystal oscillator using ltspice? I'm a newbie in using this ltc software. Lots of good information comes up. I found crystal oscillator has the same circuit with rlc,. I'm attaching an ltspice file that simulates a crystal oscillator with resonant frequency 1mhz, and it works fine. But if i change l1 from 2.5 h to 9.8 mh to simulate a crystal. I have an equivalent circuit of a 32mhz crystal, even with that i don't. To model a crystal, we use a simple. I am trying to simulate a 150mhz crystal in ltspice, but i don't get any oscillation out of it. Hello, i'm trying to simulate 20mhz crystal oscillator in ltspice. Try googling simulating crystal oscillator in ltspice. How can i simulate a 150mhz crystal oscillator in ltspice?helpful? I have been searching for a tutorial and guide to put in the value or what type of analysis should i use,. Here is a crystal oscillator circuit. Circuit and system designer can use the model to simulate the behavior of crystal oscillators.
from www.electro-tech-online.com
But if i change l1 from 2.5 h to 9.8 mh to simulate a crystal. Circuit and system designer can use the model to simulate the behavior of crystal oscillators. I am trying to simulate a 150mhz crystal in ltspice, but i don't get any oscillation out of it. To model a crystal, we use a simple. Lots of good information comes up. I'm attaching an ltspice file that simulates a crystal oscillator with resonant frequency 1mhz, and it works fine. I have been searching for a tutorial and guide to put in the value or what type of analysis should i use,. I'm a newbie in using this ltc software. How to simulate a 2 mhz crystal oscillator using ltspice? How can i simulate a 150mhz crystal oscillator in ltspice?helpful?
Simple crystal oscillator simulation in LTspice Electronics Forum
Ltspice Crystal Oscillator Simulation I am trying to simulate a 150mhz crystal in ltspice, but i don't get any oscillation out of it. Try googling simulating crystal oscillator in ltspice. How can i simulate a 150mhz crystal oscillator in ltspice?helpful? Here is a crystal oscillator circuit. I found crystal oscillator has the same circuit with rlc,. I'm attaching an ltspice file that simulates a crystal oscillator with resonant frequency 1mhz, and it works fine. To model a crystal, we use a simple. Hello, i'm trying to simulate 20mhz crystal oscillator in ltspice. I have been searching for a tutorial and guide to put in the value or what type of analysis should i use,. Lots of good information comes up. I'm a newbie in using this ltc software. I am trying to simulate a 150mhz crystal in ltspice, but i don't get any oscillation out of it. But if i change l1 from 2.5 h to 9.8 mh to simulate a crystal. Circuit and system designer can use the model to simulate the behavior of crystal oscillators. How to simulate a 2 mhz crystal oscillator using ltspice? I have an equivalent circuit of a 32mhz crystal, even with that i don't.
From hackaday.io
Oscillator Simulation (LTSPICE) C. Prichard Hackaday.io Ltspice Crystal Oscillator Simulation Try googling simulating crystal oscillator in ltspice. I'm a newbie in using this ltc software. I have an equivalent circuit of a 32mhz crystal, even with that i don't. Here is a crystal oscillator circuit. Circuit and system designer can use the model to simulate the behavior of crystal oscillators. I am trying to simulate a 150mhz crystal in ltspice,. Ltspice Crystal Oscillator Simulation.
From circuitgenerator.com
LTspice tutorial Design and simulation of CMOS ring oscillator Ltspice Crystal Oscillator Simulation I'm a newbie in using this ltc software. I am trying to simulate a 150mhz crystal in ltspice, but i don't get any oscillation out of it. Here is a crystal oscillator circuit. I have been searching for a tutorial and guide to put in the value or what type of analysis should i use,. Hello, i'm trying to simulate. Ltspice Crystal Oscillator Simulation.
From www.youtube.com
3 Stage Differential Ring oscillator using LTspice YouTube Ltspice Crystal Oscillator Simulation But if i change l1 from 2.5 h to 9.8 mh to simulate a crystal. I am trying to simulate a 150mhz crystal in ltspice, but i don't get any oscillation out of it. Lots of good information comes up. Hello, i'm trying to simulate 20mhz crystal oscillator in ltspice. How to simulate a 2 mhz crystal oscillator using ltspice?. Ltspice Crystal Oscillator Simulation.
From www.youtube.com
LT Spice Colpitts Oscillator using JFET YouTube YouTube Ltspice Crystal Oscillator Simulation Lots of good information comes up. To model a crystal, we use a simple. But if i change l1 from 2.5 h to 9.8 mh to simulate a crystal. Try googling simulating crystal oscillator in ltspice. How to simulate a 2 mhz crystal oscillator using ltspice? How can i simulate a 150mhz crystal oscillator in ltspice?helpful? I am trying to. Ltspice Crystal Oscillator Simulation.
From www.youtube.com
SINE WAVE OSCILLATOR Twin T RC Filter OSC with LTSpice Simulation and Ltspice Crystal Oscillator Simulation Try googling simulating crystal oscillator in ltspice. How to simulate a 2 mhz crystal oscillator using ltspice? I found crystal oscillator has the same circuit with rlc,. Hello, i'm trying to simulate 20mhz crystal oscillator in ltspice. How can i simulate a 150mhz crystal oscillator in ltspice?helpful? I have been searching for a tutorial and guide to put in the. Ltspice Crystal Oscillator Simulation.
From www.youtube.com
Colpitts oscillator simulation in LTspice YouTube Ltspice Crystal Oscillator Simulation How can i simulate a 150mhz crystal oscillator in ltspice?helpful? I have been searching for a tutorial and guide to put in the value or what type of analysis should i use,. Try googling simulating crystal oscillator in ltspice. Hello, i'm trying to simulate 20mhz crystal oscillator in ltspice. Circuit and system designer can use the model to simulate the. Ltspice Crystal Oscillator Simulation.
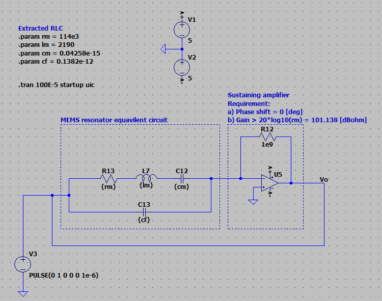
From electronics.stackexchange.com
feedback MEMS Oscillator Simulation in LTSPICE Electrical Ltspice Crystal Oscillator Simulation Hello, i'm trying to simulate 20mhz crystal oscillator in ltspice. Here is a crystal oscillator circuit. I am trying to simulate a 150mhz crystal in ltspice, but i don't get any oscillation out of it. To model a crystal, we use a simple. I have been searching for a tutorial and guide to put in the value or what type. Ltspice Crystal Oscillator Simulation.
From www.youtube.com
LTSpice Opamp Colpitts Oscillator Simulation Design & Simulation of Ltspice Crystal Oscillator Simulation How can i simulate a 150mhz crystal oscillator in ltspice?helpful? Lots of good information comes up. But if i change l1 from 2.5 h to 9.8 mh to simulate a crystal. Here is a crystal oscillator circuit. Try googling simulating crystal oscillator in ltspice. I have been searching for a tutorial and guide to put in the value or what. Ltspice Crystal Oscillator Simulation.
From www.youtube.com
Electronics How to simulate a 2 MHz crystal oscillator using LTSpice Ltspice Crystal Oscillator Simulation How to simulate a 2 mhz crystal oscillator using ltspice? I'm attaching an ltspice file that simulates a crystal oscillator with resonant frequency 1mhz, and it works fine. I found crystal oscillator has the same circuit with rlc,. I have been searching for a tutorial and guide to put in the value or what type of analysis should i use,.. Ltspice Crystal Oscillator Simulation.
From itecnotes.com
Electrical Simulating oscillator in LTSpice vs Orcad Valuable Tech Ltspice Crystal Oscillator Simulation I'm a newbie in using this ltc software. How can i simulate a 150mhz crystal oscillator in ltspice?helpful? Circuit and system designer can use the model to simulate the behavior of crystal oscillators. I have an equivalent circuit of a 32mhz crystal, even with that i don't. To model a crystal, we use a simple. Try googling simulating crystal oscillator. Ltspice Crystal Oscillator Simulation.
From www.youtube.com
Design and simulation of RC phase shift oscillator in LTSPICE RC Ltspice Crystal Oscillator Simulation Circuit and system designer can use the model to simulate the behavior of crystal oscillators. But if i change l1 from 2.5 h to 9.8 mh to simulate a crystal. I'm attaching an ltspice file that simulates a crystal oscillator with resonant frequency 1mhz, and it works fine. Lots of good information comes up. How can i simulate a 150mhz. Ltspice Crystal Oscillator Simulation.
From www.youtube.com
So...you want to simulate an oscillator in LTSpice YouTube Ltspice Crystal Oscillator Simulation I'm attaching an ltspice file that simulates a crystal oscillator with resonant frequency 1mhz, and it works fine. I'm a newbie in using this ltc software. How to simulate a 2 mhz crystal oscillator using ltspice? Lots of good information comes up. Try googling simulating crystal oscillator in ltspice. I am trying to simulate a 150mhz crystal in ltspice, but. Ltspice Crystal Oscillator Simulation.
From www.youtube.com
Electronics How can I simulate a 150MHz crystal oscillator in LTspice Ltspice Crystal Oscillator Simulation But if i change l1 from 2.5 h to 9.8 mh to simulate a crystal. I'm a newbie in using this ltc software. I'm attaching an ltspice file that simulates a crystal oscillator with resonant frequency 1mhz, and it works fine. Circuit and system designer can use the model to simulate the behavior of crystal oscillators. I have an equivalent. Ltspice Crystal Oscillator Simulation.
From www.slideshare.net
Crystal Oscillator Model using LTspice PPT Ltspice Crystal Oscillator Simulation Hello, i'm trying to simulate 20mhz crystal oscillator in ltspice. Lots of good information comes up. I am trying to simulate a 150mhz crystal in ltspice, but i don't get any oscillation out of it. How to simulate a 2 mhz crystal oscillator using ltspice? Circuit and system designer can use the model to simulate the behavior of crystal oscillators.. Ltspice Crystal Oscillator Simulation.
From brainwagon.org
brainwagon » Ring Oscillator Das Blinkenlights Ltspice Crystal Oscillator Simulation Try googling simulating crystal oscillator in ltspice. I'm a newbie in using this ltc software. But if i change l1 from 2.5 h to 9.8 mh to simulate a crystal. I have an equivalent circuit of a 32mhz crystal, even with that i don't. I have been searching for a tutorial and guide to put in the value or what. Ltspice Crystal Oscillator Simulation.
From circuitgenerator.com
LTspice tutorial Design and simulation of CMOS ring oscillator Ltspice Crystal Oscillator Simulation Circuit and system designer can use the model to simulate the behavior of crystal oscillators. How to simulate a 2 mhz crystal oscillator using ltspice? Try googling simulating crystal oscillator in ltspice. Hello, i'm trying to simulate 20mhz crystal oscillator in ltspice. I found crystal oscillator has the same circuit with rlc,. I have an equivalent circuit of a 32mhz. Ltspice Crystal Oscillator Simulation.
From lucas-wetzel.de
Spice simulation of synchronization with LTC6900 Ltspice Crystal Oscillator Simulation But if i change l1 from 2.5 h to 9.8 mh to simulate a crystal. I have an equivalent circuit of a 32mhz crystal, even with that i don't. How can i simulate a 150mhz crystal oscillator in ltspice?helpful? I am trying to simulate a 150mhz crystal in ltspice, but i don't get any oscillation out of it. Hello, i'm. Ltspice Crystal Oscillator Simulation.
From de.slideshare.net
Crystal Oscillator Model using LTspice Ltspice Crystal Oscillator Simulation To model a crystal, we use a simple. Lots of good information comes up. Here is a crystal oscillator circuit. Try googling simulating crystal oscillator in ltspice. How can i simulate a 150mhz crystal oscillator in ltspice?helpful? I am trying to simulate a 150mhz crystal in ltspice, but i don't get any oscillation out of it. How to simulate a. Ltspice Crystal Oscillator Simulation.
From www.youtube.com
Crystal Oscillator Practical Simulation on Multisim First on YouTube Ltspice Crystal Oscillator Simulation To model a crystal, we use a simple. I'm attaching an ltspice file that simulates a crystal oscillator with resonant frequency 1mhz, and it works fine. I'm a newbie in using this ltc software. But if i change l1 from 2.5 h to 9.8 mh to simulate a crystal. I have an equivalent circuit of a 32mhz crystal, even with. Ltspice Crystal Oscillator Simulation.
From www.youtube.com
LTSpice Transistor RC Phase Shift Oscillator Simulation YouTube Ltspice Crystal Oscillator Simulation Here is a crystal oscillator circuit. To model a crystal, we use a simple. I found crystal oscillator has the same circuit with rlc,. I'm attaching an ltspice file that simulates a crystal oscillator with resonant frequency 1mhz, and it works fine. I am trying to simulate a 150mhz crystal in ltspice, but i don't get any oscillation out of. Ltspice Crystal Oscillator Simulation.
From www.youtube.com
LTSpice opamp 3phase oscillator Simulation YouTube Ltspice Crystal Oscillator Simulation How can i simulate a 150mhz crystal oscillator in ltspice?helpful? Here is a crystal oscillator circuit. But if i change l1 from 2.5 h to 9.8 mh to simulate a crystal. To model a crystal, we use a simple. Hello, i'm trying to simulate 20mhz crystal oscillator in ltspice. I'm a newbie in using this ltc software. Try googling simulating. Ltspice Crystal Oscillator Simulation.
From circuitgenerator.com
LTspice tutorial Design and simulation of CMOS ring oscillator Ltspice Crystal Oscillator Simulation I have an equivalent circuit of a 32mhz crystal, even with that i don't. Try googling simulating crystal oscillator in ltspice. I have been searching for a tutorial and guide to put in the value or what type of analysis should i use,. But if i change l1 from 2.5 h to 9.8 mh to simulate a crystal. Lots of. Ltspice Crystal Oscillator Simulation.
From www.i-ciencias.com
[Resuelta] ltspice La salida de simulación del oscilador Ltspice Crystal Oscillator Simulation Here is a crystal oscillator circuit. I'm attaching an ltspice file that simulates a crystal oscillator with resonant frequency 1mhz, and it works fine. How can i simulate a 150mhz crystal oscillator in ltspice?helpful? I found crystal oscillator has the same circuit with rlc,. To model a crystal, we use a simple. I have an equivalent circuit of a 32mhz. Ltspice Crystal Oscillator Simulation.
From electronics.stackexchange.com
simulation Wien bridge oscillator LTSPICE Electrical Engineering Ltspice Crystal Oscillator Simulation Lots of good information comes up. I have an equivalent circuit of a 32mhz crystal, even with that i don't. Hello, i'm trying to simulate 20mhz crystal oscillator in ltspice. How to simulate a 2 mhz crystal oscillator using ltspice? How can i simulate a 150mhz crystal oscillator in ltspice?helpful? To model a crystal, we use a simple. I found. Ltspice Crystal Oscillator Simulation.
From electronics.stackexchange.com
simulation Simulating oscillator in LTSpice vs Orcad Electrical Ltspice Crystal Oscillator Simulation How can i simulate a 150mhz crystal oscillator in ltspice?helpful? I have an equivalent circuit of a 32mhz crystal, even with that i don't. I have been searching for a tutorial and guide to put in the value or what type of analysis should i use,. I am trying to simulate a 150mhz crystal in ltspice, but i don't get. Ltspice Crystal Oscillator Simulation.
From electronics.stackexchange.com
How can I simulate a 150MHz crystal oscillator in LTspice Electrical Ltspice Crystal Oscillator Simulation Here is a crystal oscillator circuit. Try googling simulating crystal oscillator in ltspice. I found crystal oscillator has the same circuit with rlc,. I have an equivalent circuit of a 32mhz crystal, even with that i don't. How to simulate a 2 mhz crystal oscillator using ltspice? Hello, i'm trying to simulate 20mhz crystal oscillator in ltspice. I have been. Ltspice Crystal Oscillator Simulation.
From exofmrkim.blob.core.windows.net
Oscillator Ltspice at Louis Cranor blog Ltspice Crystal Oscillator Simulation I have been searching for a tutorial and guide to put in the value or what type of analysis should i use,. How to simulate a 2 mhz crystal oscillator using ltspice? Lots of good information comes up. I found crystal oscillator has the same circuit with rlc,. To model a crystal, we use a simple. Hello, i'm trying to. Ltspice Crystal Oscillator Simulation.
From www.youtube.com
LTSpice Relaxation Oscillator Simulation YouTube Ltspice Crystal Oscillator Simulation I have been searching for a tutorial and guide to put in the value or what type of analysis should i use,. Hello, i'm trying to simulate 20mhz crystal oscillator in ltspice. How can i simulate a 150mhz crystal oscillator in ltspice?helpful? Try googling simulating crystal oscillator in ltspice. To model a crystal, we use a simple. I'm attaching an. Ltspice Crystal Oscillator Simulation.
From circuitgenerator.com
LTspice tutorial Design and simulation of CMOS ring oscillator Ltspice Crystal Oscillator Simulation I'm attaching an ltspice file that simulates a crystal oscillator with resonant frequency 1mhz, and it works fine. But if i change l1 from 2.5 h to 9.8 mh to simulate a crystal. I found crystal oscillator has the same circuit with rlc,. I'm a newbie in using this ltc software. I have an equivalent circuit of a 32mhz crystal,. Ltspice Crystal Oscillator Simulation.
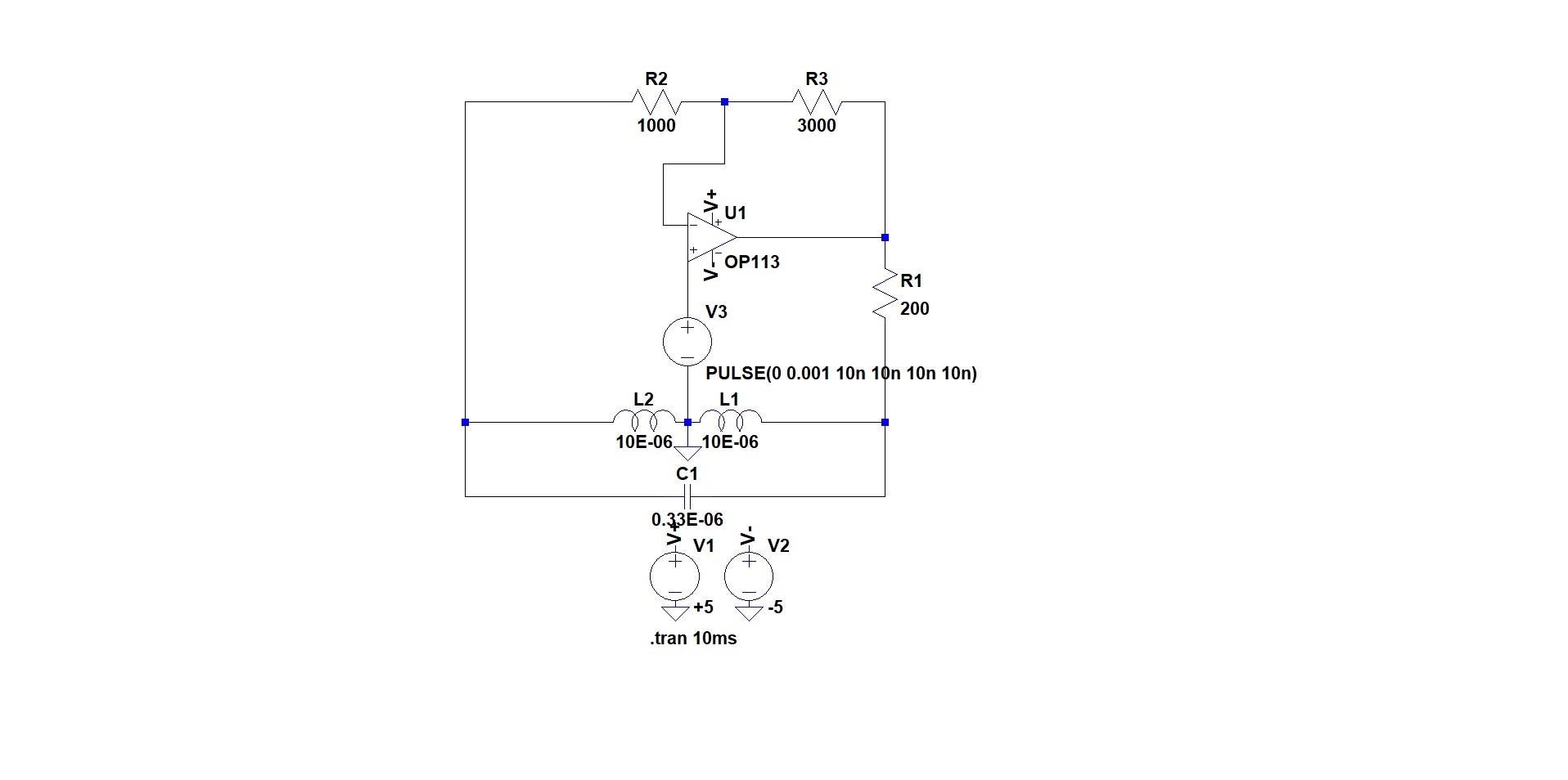
From www.electro-tech-online.com
Simple crystal oscillator simulation in LTspice Electronics Forum Ltspice Crystal Oscillator Simulation I found crystal oscillator has the same circuit with rlc,. But if i change l1 from 2.5 h to 9.8 mh to simulate a crystal. Circuit and system designer can use the model to simulate the behavior of crystal oscillators. I am trying to simulate a 150mhz crystal in ltspice, but i don't get any oscillation out of it. I'm. Ltspice Crystal Oscillator Simulation.
From www.youtube.com
RING OSCILLATOR USING LTSPICE YouTube Ltspice Crystal Oscillator Simulation To model a crystal, we use a simple. I have an equivalent circuit of a 32mhz crystal, even with that i don't. But if i change l1 from 2.5 h to 9.8 mh to simulate a crystal. I'm a newbie in using this ltc software. How can i simulate a 150mhz crystal oscillator in ltspice?helpful? Here is a crystal oscillator. Ltspice Crystal Oscillator Simulation.
From electronics.stackexchange.com
simulation Simulating oscillator in LTSpice vs Orcad Electrical Ltspice Crystal Oscillator Simulation Hello, i'm trying to simulate 20mhz crystal oscillator in ltspice. How to simulate a 2 mhz crystal oscillator using ltspice? To model a crystal, we use a simple. I have been searching for a tutorial and guide to put in the value or what type of analysis should i use,. I have an equivalent circuit of a 32mhz crystal, even. Ltspice Crystal Oscillator Simulation.
From www.eevblog.com
wien bridge oscillator LTSpice simulation Page 1 Ltspice Crystal Oscillator Simulation Here is a crystal oscillator circuit. How can i simulate a 150mhz crystal oscillator in ltspice?helpful? I'm a newbie in using this ltc software. Hello, i'm trying to simulate 20mhz crystal oscillator in ltspice. To model a crystal, we use a simple. I am trying to simulate a 150mhz crystal in ltspice, but i don't get any oscillation out of. Ltspice Crystal Oscillator Simulation.
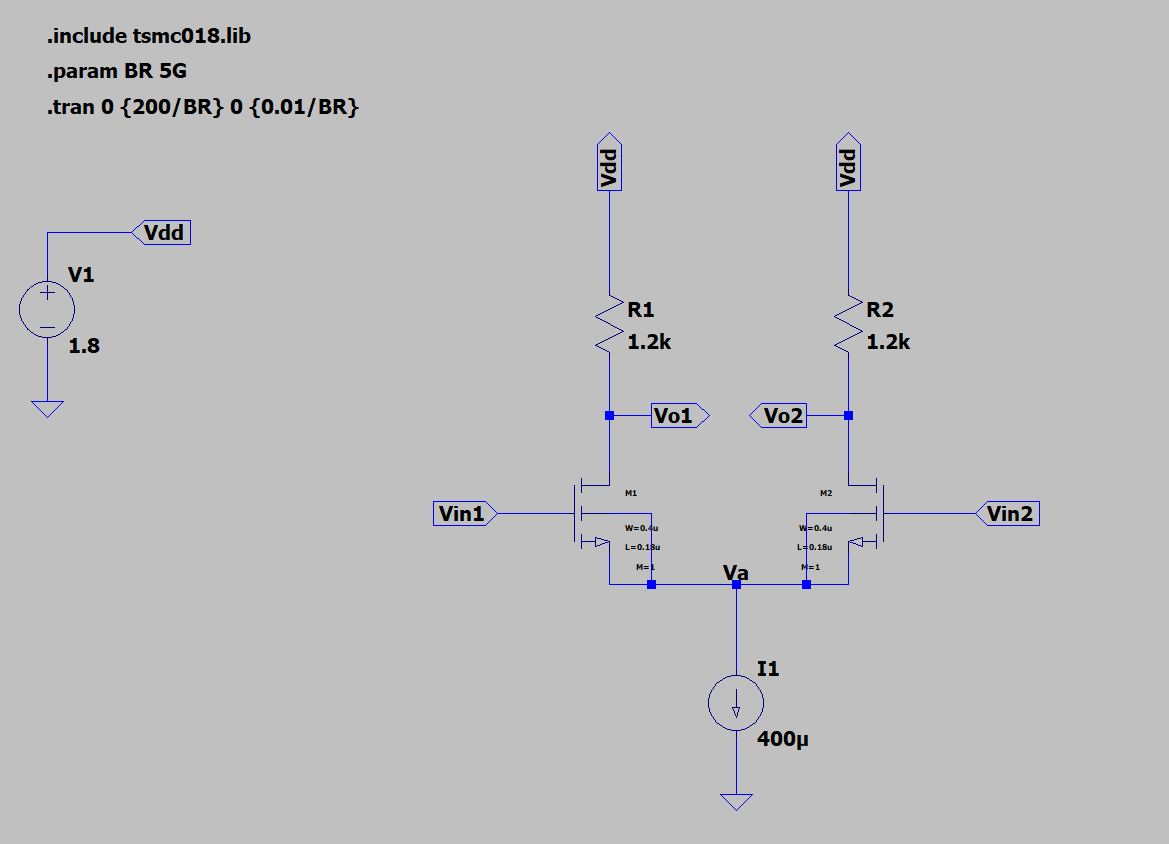
From www.youtube.com
Simulating 5GHz LC VCO oscillator using tsmc 180 nm in LTspice CMOS Ltspice Crystal Oscillator Simulation Hello, i'm trying to simulate 20mhz crystal oscillator in ltspice. How to simulate a 2 mhz crystal oscillator using ltspice? I have been searching for a tutorial and guide to put in the value or what type of analysis should i use,. I'm a newbie in using this ltc software. But if i change l1 from 2.5 h to 9.8. Ltspice Crystal Oscillator Simulation.
From www.youtube.com
LTSpice Opamp RC Phase Shift Oscillator Simulation Design Ltspice Crystal Oscillator Simulation I have been searching for a tutorial and guide to put in the value or what type of analysis should i use,. Try googling simulating crystal oscillator in ltspice. To model a crystal, we use a simple. I'm attaching an ltspice file that simulates a crystal oscillator with resonant frequency 1mhz, and it works fine. Hello, i'm trying to simulate. Ltspice Crystal Oscillator Simulation.