Battery Power Circuit Board . 4.5/5 (158) This is the 5ah 12v lead acid battery to power our circuit. It’s characterized by its cylindrical shape and size of 18mm x. The powerboost 500 is one such shield. It hosts the electronic components and circuitry necessary for. The lm317 forces a 1.25v reference voltage between vadj and vout. It's compatible with the arduino uno, due, leonardo, mega, and duemilanove. A battery pcb is a specialized type of printed circuit board designed to integrate with and manage battery systems. Lead acid is a good choice for this circuit because it can source high current. The circuit is designed to charge a 12v battery at 50ma. Keep in mind that this shield was specifically.
from thepowerfacts.com
This is the 5ah 12v lead acid battery to power our circuit. A battery pcb is a specialized type of printed circuit board designed to integrate with and manage battery systems. The powerboost 500 is one such shield. It’s characterized by its cylindrical shape and size of 18mm x. It hosts the electronic components and circuitry necessary for. It's compatible with the arduino uno, due, leonardo, mega, and duemilanove. The lm317 forces a 1.25v reference voltage between vadj and vout. The circuit is designed to charge a 12v battery at 50ma. 4.5/5 (158) Lead acid is a good choice for this circuit because it can source high current.
What is the Batteries Role in a Circuit? The Power Facts
Battery Power Circuit Board Keep in mind that this shield was specifically. A battery pcb is a specialized type of printed circuit board designed to integrate with and manage battery systems. It hosts the electronic components and circuitry necessary for. This is the 5ah 12v lead acid battery to power our circuit. It's compatible with the arduino uno, due, leonardo, mega, and duemilanove. Keep in mind that this shield was specifically. The circuit is designed to charge a 12v battery at 50ma. It’s characterized by its cylindrical shape and size of 18mm x. 4.5/5 (158) Lead acid is a good choice for this circuit because it can source high current. The lm317 forces a 1.25v reference voltage between vadj and vout. The powerboost 500 is one such shield.
From www.walmart.com
4X LiIon Battery Plastic Case PCB Charging Protection Circuit Board Battery Power Circuit Board Keep in mind that this shield was specifically. It hosts the electronic components and circuitry necessary for. 4.5/5 (158) A battery pcb is a specialized type of printed circuit board designed to integrate with and manage battery systems. It’s characterized by its cylindrical shape and size of 18mm x. The powerboost 500 is one such shield. The lm317 forces. Battery Power Circuit Board.
From shopee.ph
KAREN 1Pcs Lithium Battery Protection Board, Power Battery Balance Battery Power Circuit Board It's compatible with the arduino uno, due, leonardo, mega, and duemilanove. The powerboost 500 is one such shield. It’s characterized by its cylindrical shape and size of 18mm x. The lm317 forces a 1.25v reference voltage between vadj and vout. It hosts the electronic components and circuitry necessary for. Keep in mind that this shield was specifically. 4.5/5 (158). Battery Power Circuit Board.
From www.chegg.com
Solved In The Circuit, A Light Bulb, Two Batteries, And F... Battery Power Circuit Board The circuit is designed to charge a 12v battery at 50ma. This is the 5ah 12v lead acid battery to power our circuit. It's compatible with the arduino uno, due, leonardo, mega, and duemilanove. Keep in mind that this shield was specifically. The lm317 forces a 1.25v reference voltage between vadj and vout. Lead acid is a good choice for. Battery Power Circuit Board.
From aleehyanah.blogspot.com
Batteries Series Vs Parallel Circuits Battery Power Circuit Board It hosts the electronic components and circuitry necessary for. The powerboost 500 is one such shield. Lead acid is a good choice for this circuit because it can source high current. Keep in mind that this shield was specifically. It’s characterized by its cylindrical shape and size of 18mm x. The circuit is designed to charge a 12v battery at. Battery Power Circuit Board.
From guideenginehumberto.z13.web.core.windows.net
12v Dc Battery Charger Circuit Diagram Battery Power Circuit Board It’s characterized by its cylindrical shape and size of 18mm x. It's compatible with the arduino uno, due, leonardo, mega, and duemilanove. A battery pcb is a specialized type of printed circuit board designed to integrate with and manage battery systems. The lm317 forces a 1.25v reference voltage between vadj and vout. The powerboost 500 is one such shield. It. Battery Power Circuit Board.
From wiringfloalmcandamry83.z21.web.core.windows.net
Battery Charger Circuit Diagram Explained Battery Power Circuit Board 4.5/5 (158) The powerboost 500 is one such shield. A battery pcb is a specialized type of printed circuit board designed to integrate with and manage battery systems. Lead acid is a good choice for this circuit because it can source high current. The circuit is designed to charge a 12v battery at 50ma. The lm317 forces a 1.25v. Battery Power Circuit Board.
From www.pinterest.com
Variable Power Supply 030V_10A Circuit Diagram Basic Electronic Battery Power Circuit Board The powerboost 500 is one such shield. It hosts the electronic components and circuitry necessary for. It's compatible with the arduino uno, due, leonardo, mega, and duemilanove. This is the 5ah 12v lead acid battery to power our circuit. Lead acid is a good choice for this circuit because it can source high current. 4.5/5 (158) Keep in mind. Battery Power Circuit Board.
From www.pinterest.com
Auto Cutoff Lithium Ion Battery Charger Circuit Diagram Battery Power Circuit Board The powerboost 500 is one such shield. Keep in mind that this shield was specifically. It's compatible with the arduino uno, due, leonardo, mega, and duemilanove. Lead acid is a good choice for this circuit because it can source high current. It’s characterized by its cylindrical shape and size of 18mm x. 4.5/5 (158) This is the 5ah 12v. Battery Power Circuit Board.
From resources.altium.com
Low Power Electronics Do You Need a Battery to Keep Your Circuit Battery Power Circuit Board A battery pcb is a specialized type of printed circuit board designed to integrate with and manage battery systems. It hosts the electronic components and circuitry necessary for. Keep in mind that this shield was specifically. This is the 5ah 12v lead acid battery to power our circuit. It’s characterized by its cylindrical shape and size of 18mm x. The. Battery Power Circuit Board.
From www.walmart.com
6X for 18V BL1850 BL1830 Battery Case Kit with PCB Circuit Board LED Battery Power Circuit Board The powerboost 500 is one such shield. A battery pcb is a specialized type of printed circuit board designed to integrate with and manage battery systems. The circuit is designed to charge a 12v battery at 50ma. The lm317 forces a 1.25v reference voltage between vadj and vout. 4.5/5 (158) It’s characterized by its cylindrical shape and size of. Battery Power Circuit Board.
From electronics.stackexchange.com
ESP32 + Lipo battery circuit PCB design Electrical Engineering Stack Battery Power Circuit Board The circuit is designed to charge a 12v battery at 50ma. The lm317 forces a 1.25v reference voltage between vadj and vout. It's compatible with the arduino uno, due, leonardo, mega, and duemilanove. It’s characterized by its cylindrical shape and size of 18mm x. Lead acid is a good choice for this circuit because it can source high current. This. Battery Power Circuit Board.
From www.walmart.com
4X LiIon Battery Plastic Case PCB Charging Protection Circuit Board Battery Power Circuit Board This is the 5ah 12v lead acid battery to power our circuit. The lm317 forces a 1.25v reference voltage between vadj and vout. It's compatible with the arduino uno, due, leonardo, mega, and duemilanove. It hosts the electronic components and circuitry necessary for. It’s characterized by its cylindrical shape and size of 18mm x. The powerboost 500 is one such. Battery Power Circuit Board.
From www.walmart.com
6 Pack 18V LiIon Board for M18 Replacement PCB Board Electric Power Battery Power Circuit Board The circuit is designed to charge a 12v battery at 50ma. It hosts the electronic components and circuitry necessary for. This is the 5ah 12v lead acid battery to power our circuit. The lm317 forces a 1.25v reference voltage between vadj and vout. It’s characterized by its cylindrical shape and size of 18mm x. Lead acid is a good choice. Battery Power Circuit Board.
From www.walmart.com
6 Pack 18V LiIon Board for M18 Replacement PCB Board Electric Power Battery Power Circuit Board Lead acid is a good choice for this circuit because it can source high current. A battery pcb is a specialized type of printed circuit board designed to integrate with and manage battery systems. The powerboost 500 is one such shield. 4.5/5 (158) It’s characterized by its cylindrical shape and size of 18mm x. It hosts the electronic components. Battery Power Circuit Board.
From stock.adobe.com
A simple circuit that consists of a battery, switch, and lightbulb Battery Power Circuit Board It hosts the electronic components and circuitry necessary for. This is the 5ah 12v lead acid battery to power our circuit. 4.5/5 (158) Lead acid is a good choice for this circuit because it can source high current. It’s characterized by its cylindrical shape and size of 18mm x. The circuit is designed to charge a 12v battery at. Battery Power Circuit Board.
From shopee.ph
【sunnystore】LiIon Battery Charging Protection Circuit Board PCB for Battery Power Circuit Board The lm317 forces a 1.25v reference voltage between vadj and vout. This is the 5ah 12v lead acid battery to power our circuit. A battery pcb is a specialized type of printed circuit board designed to integrate with and manage battery systems. The circuit is designed to charge a 12v battery at 50ma. The powerboost 500 is one such shield.. Battery Power Circuit Board.
From www.walmart.com
6X for 18V BL1850 BL1830 Battery Case Kit with PCB Circuit Board LED Battery Power Circuit Board Lead acid is a good choice for this circuit because it can source high current. It hosts the electronic components and circuitry necessary for. A battery pcb is a specialized type of printed circuit board designed to integrate with and manage battery systems. 4.5/5 (158) It’s characterized by its cylindrical shape and size of 18mm x. This is the. Battery Power Circuit Board.
From shopee.ph
4S 16.8V Power Tool Lithium Battery BMS PCB Charging Protection Board Battery Power Circuit Board The powerboost 500 is one such shield. The lm317 forces a 1.25v reference voltage between vadj and vout. Lead acid is a good choice for this circuit because it can source high current. A battery pcb is a specialized type of printed circuit board designed to integrate with and manage battery systems. It’s characterized by its cylindrical shape and size. Battery Power Circuit Board.
From www.walmart.com
6 Pack 18V LiIon Board for M18 Replacement PCB Board Electric Power Battery Power Circuit Board 4.5/5 (158) It hosts the electronic components and circuitry necessary for. The lm317 forces a 1.25v reference voltage between vadj and vout. It's compatible with the arduino uno, due, leonardo, mega, and duemilanove. The powerboost 500 is one such shield. This is the 5ah 12v lead acid battery to power our circuit. Lead acid is a good choice for. Battery Power Circuit Board.
From www.reddit.com
Lithium battery on Ion tailgater r/batteries Battery Power Circuit Board This is the 5ah 12v lead acid battery to power our circuit. It hosts the electronic components and circuitry necessary for. The circuit is designed to charge a 12v battery at 50ma. 4.5/5 (158) The lm317 forces a 1.25v reference voltage between vadj and vout. A battery pcb is a specialized type of printed circuit board designed to integrate. Battery Power Circuit Board.
From www.ebay.com
LiIon Battery Charging Circuit Board for 18V R840083 R840085 Battery Power Circuit Board It's compatible with the arduino uno, due, leonardo, mega, and duemilanove. It’s characterized by its cylindrical shape and size of 18mm x. It hosts the electronic components and circuitry necessary for. Keep in mind that this shield was specifically. This is the 5ah 12v lead acid battery to power our circuit. The powerboost 500 is one such shield. The circuit. Battery Power Circuit Board.
From 42bots.com
A circuit to use 2 single cell lipo / lion batteries in series and Battery Power Circuit Board The circuit is designed to charge a 12v battery at 50ma. Lead acid is a good choice for this circuit because it can source high current. The lm317 forces a 1.25v reference voltage between vadj and vout. It’s characterized by its cylindrical shape and size of 18mm x. It hosts the electronic components and circuitry necessary for. It's compatible with. Battery Power Circuit Board.
From www.walmart.com
6X for 18V BL1850 BL1830 Battery Case Kit with PCB Circuit Board LED Battery Power Circuit Board Lead acid is a good choice for this circuit because it can source high current. This is the 5ah 12v lead acid battery to power our circuit. The powerboost 500 is one such shield. 4.5/5 (158) It’s characterized by its cylindrical shape and size of 18mm x. A battery pcb is a specialized type of printed circuit board designed. Battery Power Circuit Board.
From powersupply33.com
Versatile AACell Battery Charger Power Supply Circuits Battery Power Circuit Board The lm317 forces a 1.25v reference voltage between vadj and vout. This is the 5ah 12v lead acid battery to power our circuit. It hosts the electronic components and circuitry necessary for. It’s characterized by its cylindrical shape and size of 18mm x. 4.5/5 (158) It's compatible with the arduino uno, due, leonardo, mega, and duemilanove. A battery pcb. Battery Power Circuit Board.
From arduinoa2z.blogspot.com
Arduinoa2z Design Your Own Electric Vehicle Battery Charging Solutions Battery Power Circuit Board It’s characterized by its cylindrical shape and size of 18mm x. It hosts the electronic components and circuitry necessary for. Keep in mind that this shield was specifically. It's compatible with the arduino uno, due, leonardo, mega, and duemilanove. The lm317 forces a 1.25v reference voltage between vadj and vout. The circuit is designed to charge a 12v battery at. Battery Power Circuit Board.
From diagramenginemary.z19.web.core.windows.net
12 V Battery Charging Circuit Battery Power Circuit Board It hosts the electronic components and circuitry necessary for. It’s characterized by its cylindrical shape and size of 18mm x. Keep in mind that this shield was specifically. A battery pcb is a specialized type of printed circuit board designed to integrate with and manage battery systems. This is the 5ah 12v lead acid battery to power our circuit. The. Battery Power Circuit Board.
From www.pcbway.com
How to Make a Circuit Board to Demonstrate Simple Electrical Circuits Battery Power Circuit Board This is the 5ah 12v lead acid battery to power our circuit. Keep in mind that this shield was specifically. Lead acid is a good choice for this circuit because it can source high current. The circuit is designed to charge a 12v battery at 50ma. It’s characterized by its cylindrical shape and size of 18mm x. A battery pcb. Battery Power Circuit Board.
From owlcation.com
How to Make a Circuit Board to Demonstrate Simple Electrical Circuits Battery Power Circuit Board Lead acid is a good choice for this circuit because it can source high current. This is the 5ah 12v lead acid battery to power our circuit. It’s characterized by its cylindrical shape and size of 18mm x. The circuit is designed to charge a 12v battery at 50ma. The powerboost 500 is one such shield. A battery pcb is. Battery Power Circuit Board.
From www.ase.org.uk
Going with the flow using analogies to explain electric circuits www Battery Power Circuit Board It’s characterized by its cylindrical shape and size of 18mm x. The powerboost 500 is one such shield. It hosts the electronic components and circuitry necessary for. Lead acid is a good choice for this circuit because it can source high current. The lm317 forces a 1.25v reference voltage between vadj and vout. Keep in mind that this shield was. Battery Power Circuit Board.
From electronics.stackexchange.com
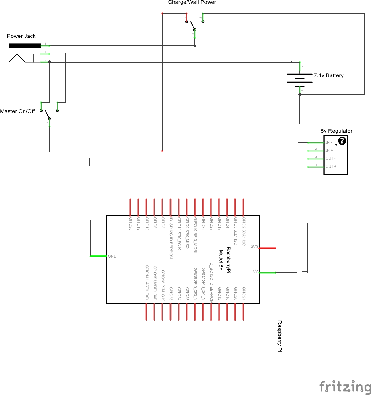
batteries Power Circuit for Raspberry pi portable Electrical Battery Power Circuit Board 4.5/5 (158) It hosts the electronic components and circuitry necessary for. This is the 5ah 12v lead acid battery to power our circuit. The lm317 forces a 1.25v reference voltage between vadj and vout. It’s characterized by its cylindrical shape and size of 18mm x. Lead acid is a good choice for this circuit because it can source high. Battery Power Circuit Board.
From www.walmart.com
4X LiIon Battery Plastic Case PCB Charging Protection Circuit Board Battery Power Circuit Board 4.5/5 (158) Lead acid is a good choice for this circuit because it can source high current. The lm317 forces a 1.25v reference voltage between vadj and vout. This is the 5ah 12v lead acid battery to power our circuit. The circuit is designed to charge a 12v battery at 50ma. The powerboost 500 is one such shield. It’s. Battery Power Circuit Board.
From maker.pro
DIY SOLAR BATTERY CHARGER Arduino Maker Pro Battery Power Circuit Board It hosts the electronic components and circuitry necessary for. Lead acid is a good choice for this circuit because it can source high current. The powerboost 500 is one such shield. A battery pcb is a specialized type of printed circuit board designed to integrate with and manage battery systems. It’s characterized by its cylindrical shape and size of 18mm. Battery Power Circuit Board.
From itecnotes.com
Solenoid Will a Solenoid Driver Circuit Draw Current When Control Battery Power Circuit Board It hosts the electronic components and circuitry necessary for. The powerboost 500 is one such shield. The lm317 forces a 1.25v reference voltage between vadj and vout. The circuit is designed to charge a 12v battery at 50ma. Lead acid is a good choice for this circuit because it can source high current. Keep in mind that this shield was. Battery Power Circuit Board.
From thepowerfacts.com
What is the Batteries Role in a Circuit? The Power Facts Battery Power Circuit Board Lead acid is a good choice for this circuit because it can source high current. A battery pcb is a specialized type of printed circuit board designed to integrate with and manage battery systems. The circuit is designed to charge a 12v battery at 50ma. The powerboost 500 is one such shield. The lm317 forces a 1.25v reference voltage between. Battery Power Circuit Board.
From shopee.ph
Charging C02 5S 18/21V 20A LiIon Lithium Battery Pack Protection Battery Power Circuit Board It’s characterized by its cylindrical shape and size of 18mm x. It's compatible with the arduino uno, due, leonardo, mega, and duemilanove. It hosts the electronic components and circuitry necessary for. The powerboost 500 is one such shield. The lm317 forces a 1.25v reference voltage between vadj and vout. The circuit is designed to charge a 12v battery at 50ma.. Battery Power Circuit Board.