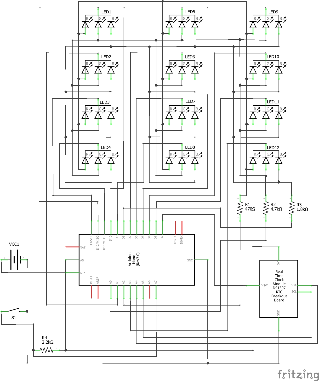
How Do Led Clocks Work . To keep things interesting, the hour hand leds cycle through a color fade so they are always changing. Unlock the precision of led digital clocks with our guide—types, benefits, usage tips, maintenance. An atomic clock is a. The clock's electronics are created from 132 leds, an arduino, and real time clock breakout board. Light emitting diodes form the numbers on digital clocks, send data from remote controls and light up traffic signals. Get started on your own diy led clock project today. There is an led for each hour, minute, and second, all moving sequentially as the time changes. A digital led clock is an electronic device that displays the current time in a digital format using light. Enter the world of led clocks, a blend of technology and design, which has redefined the way we view time in our homes. How does an atomic clock work. How does a digital led clock work? These luminous displays, with their energy efficiency and aesthetic appeal,. This was the beginning of the journey that led to the invention of the atomic clock. Elevate timekeeping effortlessly with modern aesthetics and troubleshoot with confidence
from www.instructables.com
An atomic clock is a. This was the beginning of the journey that led to the invention of the atomic clock. How does an atomic clock work. Get started on your own diy led clock project today. A digital led clock is an electronic device that displays the current time in a digital format using light. Light emitting diodes form the numbers on digital clocks, send data from remote controls and light up traffic signals. The clock's electronics are created from 132 leds, an arduino, and real time clock breakout board. There is an led for each hour, minute, and second, all moving sequentially as the time changes. Unlock the precision of led digital clocks with our guide—types, benefits, usage tips, maintenance. Elevate timekeeping effortlessly with modern aesthetics and troubleshoot with confidence
A Countdown Clock With LEDs 3 Steps Instructables
How Do Led Clocks Work How does a digital led clock work? How does a digital led clock work? Elevate timekeeping effortlessly with modern aesthetics and troubleshoot with confidence An atomic clock is a. Enter the world of led clocks, a blend of technology and design, which has redefined the way we view time in our homes. The clock's electronics are created from 132 leds, an arduino, and real time clock breakout board. Get started on your own diy led clock project today. How does an atomic clock work. This was the beginning of the journey that led to the invention of the atomic clock. To keep things interesting, the hour hand leds cycle through a color fade so they are always changing. Light emitting diodes form the numbers on digital clocks, send data from remote controls and light up traffic signals. A digital led clock is an electronic device that displays the current time in a digital format using light. These luminous displays, with their energy efficiency and aesthetic appeal,. There is an led for each hour, minute, and second, all moving sequentially as the time changes. Unlock the precision of led digital clocks with our guide—types, benefits, usage tips, maintenance.
From blog.tindie.com
Tindie Blog LED “Analog” Clock Kit How Do Led Clocks Work Get started on your own diy led clock project today. A digital led clock is an electronic device that displays the current time in a digital format using light. There is an led for each hour, minute, and second, all moving sequentially as the time changes. How does a digital led clock work? The clock's electronics are created from 132. How Do Led Clocks Work.
From www.pinterest.com
Stylish Digital Wall Clocks Wall clock design, Led clock, Clock How Do Led Clocks Work An atomic clock is a. A digital led clock is an electronic device that displays the current time in a digital format using light. Unlock the precision of led digital clocks with our guide—types, benefits, usage tips, maintenance. To keep things interesting, the hour hand leds cycle through a color fade so they are always changing. There is an led. How Do Led Clocks Work.
From electronprojects.blogspot.co.at
Electronic projects Arduino LED clock How Do Led Clocks Work Elevate timekeeping effortlessly with modern aesthetics and troubleshoot with confidence There is an led for each hour, minute, and second, all moving sequentially as the time changes. How does an atomic clock work. This was the beginning of the journey that led to the invention of the atomic clock. Enter the world of led clocks, a blend of technology and. How Do Led Clocks Work.
From eacombs.com
Digital LED clock displaying Hours & Minutes 4200E E.A. Combs How Do Led Clocks Work How does an atomic clock work. Elevate timekeeping effortlessly with modern aesthetics and troubleshoot with confidence A digital led clock is an electronic device that displays the current time in a digital format using light. To keep things interesting, the hour hand leds cycle through a color fade so they are always changing. Light emitting diodes form the numbers on. How Do Led Clocks Work.
From www.ledclocks.co.za
Clocks LED Clocks How Do Led Clocks Work There is an led for each hour, minute, and second, all moving sequentially as the time changes. To keep things interesting, the hour hand leds cycle through a color fade so they are always changing. How does a digital led clock work? Get started on your own diy led clock project today. An atomic clock is a. Enter the world. How Do Led Clocks Work.
From www.youtube.com
Creative Simple 4digit DIY Digital LED Clock Kit White Desktop How Do Led Clocks Work Get started on your own diy led clock project today. Unlock the precision of led digital clocks with our guide—types, benefits, usage tips, maintenance. There is an led for each hour, minute, and second, all moving sequentially as the time changes. Light emitting diodes form the numbers on digital clocks, send data from remote controls and light up traffic signals.. How Do Led Clocks Work.
From start.shrimping.it
LED Clock kits How Do Led Clocks Work An atomic clock is a. Enter the world of led clocks, a blend of technology and design, which has redefined the way we view time in our homes. How does an atomic clock work. Unlock the precision of led digital clocks with our guide—types, benefits, usage tips, maintenance. Light emitting diodes form the numbers on digital clocks, send data from. How Do Led Clocks Work.
From www.instructables.com
RGB LED Clock 4 Steps Instructables How Do Led Clocks Work Light emitting diodes form the numbers on digital clocks, send data from remote controls and light up traffic signals. Elevate timekeeping effortlessly with modern aesthetics and troubleshoot with confidence A digital led clock is an electronic device that displays the current time in a digital format using light. To keep things interesting, the hour hand leds cycle through a color. How Do Led Clocks Work.
From www.ledclockkit.com
Analog Style LED Clock Kit Uses 180 LEDs to display the time. How Do Led Clocks Work Unlock the precision of led digital clocks with our guide—types, benefits, usage tips, maintenance. Light emitting diodes form the numbers on digital clocks, send data from remote controls and light up traffic signals. These luminous displays, with their energy efficiency and aesthetic appeal,. There is an led for each hour, minute, and second, all moving sequentially as the time changes.. How Do Led Clocks Work.
From warisanlighting.com
Adding Elegance to Your Room Using Lighted Digital Wall Clock Warisan How Do Led Clocks Work Elevate timekeeping effortlessly with modern aesthetics and troubleshoot with confidence A digital led clock is an electronic device that displays the current time in a digital format using light. Enter the world of led clocks, a blend of technology and design, which has redefined the way we view time in our homes. Light emitting diodes form the numbers on digital. How Do Led Clocks Work.
From teletalkbd.com
6 Digit LED Clock Kit Now You Can Build Your Own Timepiece How Do Led Clocks Work These luminous displays, with their energy efficiency and aesthetic appeal,. Get started on your own diy led clock project today. Elevate timekeeping effortlessly with modern aesthetics and troubleshoot with confidence There is an led for each hour, minute, and second, all moving sequentially as the time changes. An atomic clock is a. This was the beginning of the journey that. How Do Led Clocks Work.
From www.instructables.com
Epoxy Resin Led Clock 15 Steps Instructables How Do Led Clocks Work Get started on your own diy led clock project today. To keep things interesting, the hour hand leds cycle through a color fade so they are always changing. Unlock the precision of led digital clocks with our guide—types, benefits, usage tips, maintenance. The clock's electronics are created from 132 leds, an arduino, and real time clock breakout board. How does. How Do Led Clocks Work.
From www.pinterest.com
a computer screen displaying an array of colors on it's display surface How Do Led Clocks Work How does an atomic clock work. A digital led clock is an electronic device that displays the current time in a digital format using light. These luminous displays, with their energy efficiency and aesthetic appeal,. The clock's electronics are created from 132 leds, an arduino, and real time clock breakout board. An atomic clock is a. There is an led. How Do Led Clocks Work.
From www.eaglecontrols.co.uk
Large Digit LED Real Time Clocks alterating Date and Temperature How Do Led Clocks Work This was the beginning of the journey that led to the invention of the atomic clock. These luminous displays, with their energy efficiency and aesthetic appeal,. A digital led clock is an electronic device that displays the current time in a digital format using light. To keep things interesting, the hour hand leds cycle through a color fade so they. How Do Led Clocks Work.
From www.instructables.com
How to Create a Minimalist LED Clock 9 Steps Instructables How Do Led Clocks Work There is an led for each hour, minute, and second, all moving sequentially as the time changes. How does an atomic clock work. Get started on your own diy led clock project today. The clock's electronics are created from 132 leds, an arduino, and real time clock breakout board. Elevate timekeeping effortlessly with modern aesthetics and troubleshoot with confidence These. How Do Led Clocks Work.
From www.youtube.com
Circle LEDs Clock YouTube How Do Led Clocks Work The clock's electronics are created from 132 leds, an arduino, and real time clock breakout board. Unlock the precision of led digital clocks with our guide—types, benefits, usage tips, maintenance. Enter the world of led clocks, a blend of technology and design, which has redefined the way we view time in our homes. How does an atomic clock work. This. How Do Led Clocks Work.
From www.instructables.com
Large 6 Digit LED Clock 1.8" + 0.8" High Digits Using Arduino and How Do Led Clocks Work There is an led for each hour, minute, and second, all moving sequentially as the time changes. Unlock the precision of led digital clocks with our guide—types, benefits, usage tips, maintenance. An atomic clock is a. A digital led clock is an electronic device that displays the current time in a digital format using light. Get started on your own. How Do Led Clocks Work.
From www.bodet-time.com
Outdoor LED clock Digital clock for urban environment How Do Led Clocks Work A digital led clock is an electronic device that displays the current time in a digital format using light. There is an led for each hour, minute, and second, all moving sequentially as the time changes. How does a digital led clock work? Unlock the precision of led digital clocks with our guide—types, benefits, usage tips, maintenance. Light emitting diodes. How Do Led Clocks Work.
From www.instructables.com
Led Clock 4 Steps Instructables How Do Led Clocks Work These luminous displays, with their energy efficiency and aesthetic appeal,. Enter the world of led clocks, a blend of technology and design, which has redefined the way we view time in our homes. Light emitting diodes form the numbers on digital clocks, send data from remote controls and light up traffic signals. To keep things interesting, the hour hand leds. How Do Led Clocks Work.
From github.com
GitHub ChrisAsi/simplearduinoledclock A simple 12 RGB LED clock How Do Led Clocks Work Unlock the precision of led digital clocks with our guide—types, benefits, usage tips, maintenance. Elevate timekeeping effortlessly with modern aesthetics and troubleshoot with confidence Enter the world of led clocks, a blend of technology and design, which has redefined the way we view time in our homes. These luminous displays, with their energy efficiency and aesthetic appeal,. A digital led. How Do Led Clocks Work.
From www.youtube.com
Teste das saídas do LED Clock YouTube How Do Led Clocks Work An atomic clock is a. These luminous displays, with their energy efficiency and aesthetic appeal,. Enter the world of led clocks, a blend of technology and design, which has redefined the way we view time in our homes. Elevate timekeeping effortlessly with modern aesthetics and troubleshoot with confidence The clock's electronics are created from 132 leds, an arduino, and real. How Do Led Clocks Work.
From www.youtube.com
Led ring clock build and code YouTube How Do Led Clocks Work There is an led for each hour, minute, and second, all moving sequentially as the time changes. These luminous displays, with their energy efficiency and aesthetic appeal,. Get started on your own diy led clock project today. Enter the world of led clocks, a blend of technology and design, which has redefined the way we view time in our homes.. How Do Led Clocks Work.
From www.youtube.com
4 DIGIT LED CLOCK YouTube How Do Led Clocks Work How does a digital led clock work? There is an led for each hour, minute, and second, all moving sequentially as the time changes. Enter the world of led clocks, a blend of technology and design, which has redefined the way we view time in our homes. Unlock the precision of led digital clocks with our guide—types, benefits, usage tips,. How Do Led Clocks Work.
From kigp.ru
Doityourself electronic clock on LEDs. How to make a luminous digital How Do Led Clocks Work How does a digital led clock work? These luminous displays, with their energy efficiency and aesthetic appeal,. Enter the world of led clocks, a blend of technology and design, which has redefined the way we view time in our homes. Light emitting diodes form the numbers on digital clocks, send data from remote controls and light up traffic signals. Unlock. How Do Led Clocks Work.
From motionarray.com
Collection Of LED Clocks Stock Video Motion Array How Do Led Clocks Work Elevate timekeeping effortlessly with modern aesthetics and troubleshoot with confidence How does an atomic clock work. How does a digital led clock work? These luminous displays, with their energy efficiency and aesthetic appeal,. A digital led clock is an electronic device that displays the current time in a digital format using light. Light emitting diodes form the numbers on digital. How Do Led Clocks Work.
From www.youtube.com
around digit led clock 60 led 160 Led wall clock 03 YouTube How Do Led Clocks Work How does an atomic clock work. Elevate timekeeping effortlessly with modern aesthetics and troubleshoot with confidence There is an led for each hour, minute, and second, all moving sequentially as the time changes. An atomic clock is a. How does a digital led clock work? Light emitting diodes form the numbers on digital clocks, send data from remote controls and. How Do Led Clocks Work.
From www.instructables.com
A Countdown Clock With LEDs 3 Steps Instructables How Do Led Clocks Work The clock's electronics are created from 132 leds, an arduino, and real time clock breakout board. Light emitting diodes form the numbers on digital clocks, send data from remote controls and light up traffic signals. How does a digital led clock work? Elevate timekeeping effortlessly with modern aesthetics and troubleshoot with confidence A digital led clock is an electronic device. How Do Led Clocks Work.
From www.hitechled.it
LED Clocks Hitechled How Do Led Clocks Work Elevate timekeeping effortlessly with modern aesthetics and troubleshoot with confidence Enter the world of led clocks, a blend of technology and design, which has redefined the way we view time in our homes. To keep things interesting, the hour hand leds cycle through a color fade so they are always changing. There is an led for each hour, minute, and. How Do Led Clocks Work.
From www.youtube.com
Working LED Clock YouTube How Do Led Clocks Work Light emitting diodes form the numbers on digital clocks, send data from remote controls and light up traffic signals. To keep things interesting, the hour hand leds cycle through a color fade so they are always changing. The clock's electronics are created from 132 leds, an arduino, and real time clock breakout board. Elevate timekeeping effortlessly with modern aesthetics and. How Do Led Clocks Work.
From electronprojects.blogspot.ca
Electronic projects Arduino LED clock How Do Led Clocks Work Unlock the precision of led digital clocks with our guide—types, benefits, usage tips, maintenance. Get started on your own diy led clock project today. There is an led for each hour, minute, and second, all moving sequentially as the time changes. Elevate timekeeping effortlessly with modern aesthetics and troubleshoot with confidence How does a digital led clock work? This was. How Do Led Clocks Work.
From hackaday.com
MultiColoured LEDs Make For A Beautiful Colour Clock Hackaday How Do Led Clocks Work How does an atomic clock work. This was the beginning of the journey that led to the invention of the atomic clock. The clock's electronics are created from 132 leds, an arduino, and real time clock breakout board. To keep things interesting, the hour hand leds cycle through a color fade so they are always changing. There is an led. How Do Led Clocks Work.
From warisanlighting.com
Adding Elegance to Your Room Using Lighted Digital Wall Clock Warisan How Do Led Clocks Work Unlock the precision of led digital clocks with our guide—types, benefits, usage tips, maintenance. Elevate timekeeping effortlessly with modern aesthetics and troubleshoot with confidence An atomic clock is a. The clock's electronics are created from 132 leds, an arduino, and real time clock breakout board. Enter the world of led clocks, a blend of technology and design, which has redefined. How Do Led Clocks Work.
From www.icstation.com
DS1302 DIY Rotating LED Electronic Clock Kit DIY Kit ICStation How Do Led Clocks Work There is an led for each hour, minute, and second, all moving sequentially as the time changes. Light emitting diodes form the numbers on digital clocks, send data from remote controls and light up traffic signals. To keep things interesting, the hour hand leds cycle through a color fade so they are always changing. How does an atomic clock work.. How Do Led Clocks Work.
From www.bodet-time.com
Outdoor LED clock Digital clock for professionals How Do Led Clocks Work Enter the world of led clocks, a blend of technology and design, which has redefined the way we view time in our homes. This was the beginning of the journey that led to the invention of the atomic clock. Light emitting diodes form the numbers on digital clocks, send data from remote controls and light up traffic signals. These luminous. How Do Led Clocks Work.
From www.instructables.com
Epoxy Resin Led Clock 15 Steps Instructables How Do Led Clocks Work Get started on your own diy led clock project today. An atomic clock is a. This was the beginning of the journey that led to the invention of the atomic clock. How does a digital led clock work? Elevate timekeeping effortlessly with modern aesthetics and troubleshoot with confidence How does an atomic clock work. The clock's electronics are created from. How Do Led Clocks Work.