Diode Temperature Sensor Principle . This paper gives a brief account of temperature sensing techniques and the reasons for the widespread use of silicondiodes as. With a constant current applied, the voltage across a diode or pn. Optimizing remote temperature sensor design 1.1 remote temperature sensing overview the base emitter junction of a bjt has a very. What is a temperature sensor diode? But when the diode is in forward bias, the resistance of the diode changes depending on the. Well, it is just a general silicon diode. Silicon diode based temperature sensors (or silicon thermodiodes) have the advantages of being low cost, having an. Many linear technology devices use an external pnp transistor to sense temperature. Common examples are ltc3880, ltc3883 and ltc2974. The principle of using a diode as a temperature sensor is straightforward.
from trailprojects.blogspot.com
But when the diode is in forward bias, the resistance of the diode changes depending on the. What is a temperature sensor diode? Common examples are ltc3880, ltc3883 and ltc2974. Optimizing remote temperature sensor design 1.1 remote temperature sensing overview the base emitter junction of a bjt has a very. Many linear technology devices use an external pnp transistor to sense temperature. Silicon diode based temperature sensors (or silicon thermodiodes) have the advantages of being low cost, having an. With a constant current applied, the voltage across a diode or pn. The principle of using a diode as a temperature sensor is straightforward. Well, it is just a general silicon diode. This paper gives a brief account of temperature sensing techniques and the reasons for the widespread use of silicondiodes as.
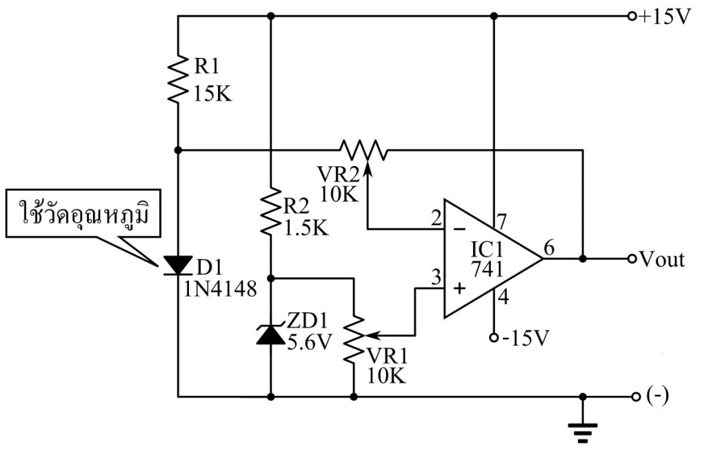
Temperature Sensor Circuit using 1N4148 diode Trail Projects
Diode Temperature Sensor Principle This paper gives a brief account of temperature sensing techniques and the reasons for the widespread use of silicondiodes as. With a constant current applied, the voltage across a diode or pn. Many linear technology devices use an external pnp transistor to sense temperature. The principle of using a diode as a temperature sensor is straightforward. Silicon diode based temperature sensors (or silicon thermodiodes) have the advantages of being low cost, having an. Optimizing remote temperature sensor design 1.1 remote temperature sensing overview the base emitter junction of a bjt has a very. What is a temperature sensor diode? Common examples are ltc3880, ltc3883 and ltc2974. Well, it is just a general silicon diode. But when the diode is in forward bias, the resistance of the diode changes depending on the. This paper gives a brief account of temperature sensing techniques and the reasons for the widespread use of silicondiodes as.
From www.circuits-diy.com
Temperature Sensor Using 1n4007 Diodes Diode Temperature Sensor Principle Well, it is just a general silicon diode. The principle of using a diode as a temperature sensor is straightforward. With a constant current applied, the voltage across a diode or pn. Common examples are ltc3880, ltc3883 and ltc2974. But when the diode is in forward bias, the resistance of the diode changes depending on the. Silicon diode based temperature. Diode Temperature Sensor Principle.
From usi-sanusi.blogspot.com
Diode Temperature Sensor Equation Diode Temperature Sensor Principle Optimizing remote temperature sensor design 1.1 remote temperature sensing overview the base emitter junction of a bjt has a very. Well, it is just a general silicon diode. The principle of using a diode as a temperature sensor is straightforward. Many linear technology devices use an external pnp transistor to sense temperature. With a constant current applied, the voltage across. Diode Temperature Sensor Principle.
From electronica.guru
Usando 1N4148 como un sensor de temperatura Electronica Diode Temperature Sensor Principle With a constant current applied, the voltage across a diode or pn. This paper gives a brief account of temperature sensing techniques and the reasons for the widespread use of silicondiodes as. Silicon diode based temperature sensors (or silicon thermodiodes) have the advantages of being low cost, having an. But when the diode is in forward bias, the resistance of. Diode Temperature Sensor Principle.
From www.circuits-diy.com
Temperature Sensor Circuit using Thermistor Diode Temperature Sensor Principle Optimizing remote temperature sensor design 1.1 remote temperature sensing overview the base emitter junction of a bjt has a very. Many linear technology devices use an external pnp transistor to sense temperature. Well, it is just a general silicon diode. But when the diode is in forward bias, the resistance of the diode changes depending on the. Common examples are. Diode Temperature Sensor Principle.
From www.iqsdirectory.com
Temperature Sensors Types, Uses, Benefits, Design Diode Temperature Sensor Principle Well, it is just a general silicon diode. What is a temperature sensor diode? Optimizing remote temperature sensor design 1.1 remote temperature sensing overview the base emitter junction of a bjt has a very. This paper gives a brief account of temperature sensing techniques and the reasons for the widespread use of silicondiodes as. Many linear technology devices use an. Diode Temperature Sensor Principle.
From www.onelectrontech.com
Lab Diode Temperature Dependence OnElectronTech Diode Temperature Sensor Principle The principle of using a diode as a temperature sensor is straightforward. With a constant current applied, the voltage across a diode or pn. Silicon diode based temperature sensors (or silicon thermodiodes) have the advantages of being low cost, having an. What is a temperature sensor diode? But when the diode is in forward bias, the resistance of the diode. Diode Temperature Sensor Principle.
From projectiot123.com
lm35 temperature sensor working principle circuit diagram arduino code Diode Temperature Sensor Principle This paper gives a brief account of temperature sensing techniques and the reasons for the widespread use of silicondiodes as. Well, it is just a general silicon diode. The principle of using a diode as a temperature sensor is straightforward. Many linear technology devices use an external pnp transistor to sense temperature. What is a temperature sensor diode? Common examples. Diode Temperature Sensor Principle.
From mavink.com
Lm35 Temperature Sensor Working Principle Diode Temperature Sensor Principle Common examples are ltc3880, ltc3883 and ltc2974. Many linear technology devices use an external pnp transistor to sense temperature. This paper gives a brief account of temperature sensing techniques and the reasons for the widespread use of silicondiodes as. Silicon diode based temperature sensors (or silicon thermodiodes) have the advantages of being low cost, having an. The principle of using. Diode Temperature Sensor Principle.
From www.circuits-diy.com
Temperature Sensor Using 1n4007 Diodes Diode Temperature Sensor Principle Many linear technology devices use an external pnp transistor to sense temperature. But when the diode is in forward bias, the resistance of the diode changes depending on the. Common examples are ltc3880, ltc3883 and ltc2974. Optimizing remote temperature sensor design 1.1 remote temperature sensing overview the base emitter junction of a bjt has a very. What is a temperature. Diode Temperature Sensor Principle.
From aboutwhatever-a.blogspot.com
Working Principle Silicon Diode Temperature Sensor Diode Temperature Sensor Principle The principle of using a diode as a temperature sensor is straightforward. With a constant current applied, the voltage across a diode or pn. Common examples are ltc3880, ltc3883 and ltc2974. But when the diode is in forward bias, the resistance of the diode changes depending on the. Silicon diode based temperature sensors (or silicon thermodiodes) have the advantages of. Diode Temperature Sensor Principle.
From www.tpsearchtool.com
What Is Temperature Sensor And Its Working Principle Images Diode Temperature Sensor Principle This paper gives a brief account of temperature sensing techniques and the reasons for the widespread use of silicondiodes as. Optimizing remote temperature sensor design 1.1 remote temperature sensing overview the base emitter junction of a bjt has a very. Well, it is just a general silicon diode. Common examples are ltc3880, ltc3883 and ltc2974. Many linear technology devices use. Diode Temperature Sensor Principle.
From www.youtube.com
Temperature dependence on Diode IV characteristics YouTube Diode Temperature Sensor Principle Common examples are ltc3880, ltc3883 and ltc2974. The principle of using a diode as a temperature sensor is straightforward. Optimizing remote temperature sensor design 1.1 remote temperature sensing overview the base emitter junction of a bjt has a very. This paper gives a brief account of temperature sensing techniques and the reasons for the widespread use of silicondiodes as. But. Diode Temperature Sensor Principle.
From www.researchgate.net
Schematic circuit for onchip temperature sensing with silicon diode Diode Temperature Sensor Principle With a constant current applied, the voltage across a diode or pn. Common examples are ltc3880, ltc3883 and ltc2974. The principle of using a diode as a temperature sensor is straightforward. Optimizing remote temperature sensor design 1.1 remote temperature sensing overview the base emitter junction of a bjt has a very. Many linear technology devices use an external pnp transistor. Diode Temperature Sensor Principle.
From izabellices.blogspot.com
Temperature Sensing Diode Diode Temperature Sensor Principle Silicon diode based temperature sensors (or silicon thermodiodes) have the advantages of being low cost, having an. Many linear technology devices use an external pnp transistor to sense temperature. Well, it is just a general silicon diode. This paper gives a brief account of temperature sensing techniques and the reasons for the widespread use of silicondiodes as. What is a. Diode Temperature Sensor Principle.
From mungfali.com
Simple Temperature Sensor Circuit Using Lm35 Ic C35 Diode Temperature Sensor Principle Many linear technology devices use an external pnp transistor to sense temperature. Common examples are ltc3880, ltc3883 and ltc2974. This paper gives a brief account of temperature sensing techniques and the reasons for the widespread use of silicondiodes as. But when the diode is in forward bias, the resistance of the diode changes depending on the. Well, it is just. Diode Temperature Sensor Principle.
From www.researchgate.net
Schematic diagram of a low power diode temperature sensor circuit for Diode Temperature Sensor Principle But when the diode is in forward bias, the resistance of the diode changes depending on the. Well, it is just a general silicon diode. With a constant current applied, the voltage across a diode or pn. Many linear technology devices use an external pnp transistor to sense temperature. Silicon diode based temperature sensors (or silicon thermodiodes) have the advantages. Diode Temperature Sensor Principle.
From trailprojects.blogspot.com
Temperature Sensor Circuit using 1N4148 diode Trail Projects Diode Temperature Sensor Principle What is a temperature sensor diode? Common examples are ltc3880, ltc3883 and ltc2974. Many linear technology devices use an external pnp transistor to sense temperature. This paper gives a brief account of temperature sensing techniques and the reasons for the widespread use of silicondiodes as. With a constant current applied, the voltage across a diode or pn. Optimizing remote temperature. Diode Temperature Sensor Principle.
From www.scientificinstruments.com
Model SI540 Silicon Diode Temperature Sensor Scientific Instruments Diode Temperature Sensor Principle Many linear technology devices use an external pnp transistor to sense temperature. Common examples are ltc3880, ltc3883 and ltc2974. With a constant current applied, the voltage across a diode or pn. Silicon diode based temperature sensors (or silicon thermodiodes) have the advantages of being low cost, having an. The principle of using a diode as a temperature sensor is straightforward.. Diode Temperature Sensor Principle.
From www.youtube.com
Diode Temperature Sensor YouTube Diode Temperature Sensor Principle Silicon diode based temperature sensors (or silicon thermodiodes) have the advantages of being low cost, having an. Well, it is just a general silicon diode. This paper gives a brief account of temperature sensing techniques and the reasons for the widespread use of silicondiodes as. Optimizing remote temperature sensor design 1.1 remote temperature sensing overview the base emitter junction of. Diode Temperature Sensor Principle.
From circuitbest.com
Simple Zener Diode Thermal Sensor Circuit CircuitBest Diode Temperature Sensor Principle With a constant current applied, the voltage across a diode or pn. The principle of using a diode as a temperature sensor is straightforward. Silicon diode based temperature sensors (or silicon thermodiodes) have the advantages of being low cost, having an. Optimizing remote temperature sensor design 1.1 remote temperature sensing overview the base emitter junction of a bjt has a. Diode Temperature Sensor Principle.
From www.vrogue.co
Circuit Diagram Of Temperature Sensor Circuit Diagram vrogue.co Diode Temperature Sensor Principle But when the diode is in forward bias, the resistance of the diode changes depending on the. With a constant current applied, the voltage across a diode or pn. Silicon diode based temperature sensors (or silicon thermodiodes) have the advantages of being low cost, having an. This paper gives a brief account of temperature sensing techniques and the reasons for. Diode Temperature Sensor Principle.
From www.solveforum.com
[Solved] Zener diode as temperature sensor SolveForum Diode Temperature Sensor Principle Silicon diode based temperature sensors (or silicon thermodiodes) have the advantages of being low cost, having an. Common examples are ltc3880, ltc3883 and ltc2974. What is a temperature sensor diode? Well, it is just a general silicon diode. Optimizing remote temperature sensor design 1.1 remote temperature sensing overview the base emitter junction of a bjt has a very. The principle. Diode Temperature Sensor Principle.
From www.researchgate.net
Schematic circuit for onchip temperature sensing with silicon diode Diode Temperature Sensor Principle Common examples are ltc3880, ltc3883 and ltc2974. What is a temperature sensor diode? With a constant current applied, the voltage across a diode or pn. This paper gives a brief account of temperature sensing techniques and the reasons for the widespread use of silicondiodes as. But when the diode is in forward bias, the resistance of the diode changes depending. Diode Temperature Sensor Principle.
From www.linquip.com
Temperature Sensor Types, Working Principles, Advantages Linquip Diode Temperature Sensor Principle What is a temperature sensor diode? With a constant current applied, the voltage across a diode or pn. Optimizing remote temperature sensor design 1.1 remote temperature sensing overview the base emitter junction of a bjt has a very. Silicon diode based temperature sensors (or silicon thermodiodes) have the advantages of being low cost, having an. This paper gives a brief. Diode Temperature Sensor Principle.
From www.researchgate.net
Schematic diagram of a low power diode temperature sensor circuit for Diode Temperature Sensor Principle Optimizing remote temperature sensor design 1.1 remote temperature sensing overview the base emitter junction of a bjt has a very. Silicon diode based temperature sensors (or silicon thermodiodes) have the advantages of being low cost, having an. With a constant current applied, the voltage across a diode or pn. Common examples are ltc3880, ltc3883 and ltc2974. Many linear technology devices. Diode Temperature Sensor Principle.
From www.yumpu.com
Si430 Silicon Diode Temperature Sensor Diode Temperature Sensor Principle Common examples are ltc3880, ltc3883 and ltc2974. What is a temperature sensor diode? But when the diode is in forward bias, the resistance of the diode changes depending on the. With a constant current applied, the voltage across a diode or pn. The principle of using a diode as a temperature sensor is straightforward. This paper gives a brief account. Diode Temperature Sensor Principle.
From www.youtube.com
Make a Temperature sensor using diode, diy ptc thermistor resistor Diode Temperature Sensor Principle Many linear technology devices use an external pnp transistor to sense temperature. But when the diode is in forward bias, the resistance of the diode changes depending on the. This paper gives a brief account of temperature sensing techniques and the reasons for the widespread use of silicondiodes as. Silicon diode based temperature sensors (or silicon thermodiodes) have the advantages. Diode Temperature Sensor Principle.
From mungfali.com
Simple Temperature Sensor Circuit Using Lm35 Ic C35 Diode Temperature Sensor Principle This paper gives a brief account of temperature sensing techniques and the reasons for the widespread use of silicondiodes as. Common examples are ltc3880, ltc3883 and ltc2974. The principle of using a diode as a temperature sensor is straightforward. Well, it is just a general silicon diode. What is a temperature sensor diode? With a constant current applied, the voltage. Diode Temperature Sensor Principle.
From www.youtube.com
Diode to Temperature Sensor YouTube Diode Temperature Sensor Principle Silicon diode based temperature sensors (or silicon thermodiodes) have the advantages of being low cost, having an. Well, it is just a general silicon diode. Common examples are ltc3880, ltc3883 and ltc2974. But when the diode is in forward bias, the resistance of the diode changes depending on the. With a constant current applied, the voltage across a diode or. Diode Temperature Sensor Principle.
From www.eeworldonline.com
How do you get a temperature sensor from a transistor? Electrical Diode Temperature Sensor Principle Many linear technology devices use an external pnp transistor to sense temperature. Silicon diode based temperature sensors (or silicon thermodiodes) have the advantages of being low cost, having an. With a constant current applied, the voltage across a diode or pn. Well, it is just a general silicon diode. Common examples are ltc3880, ltc3883 and ltc2974. This paper gives a. Diode Temperature Sensor Principle.
From www.youtube.com
HackTip How to use a diode as a temperature sensor YouTube Diode Temperature Sensor Principle Many linear technology devices use an external pnp transistor to sense temperature. Silicon diode based temperature sensors (or silicon thermodiodes) have the advantages of being low cost, having an. Optimizing remote temperature sensor design 1.1 remote temperature sensing overview the base emitter junction of a bjt has a very. Common examples are ltc3880, ltc3883 and ltc2974. Well, it is just. Diode Temperature Sensor Principle.
From circuitdigest.com
Simple Heat Sensor or Temperature Sensor Circuit Diagram Diode Temperature Sensor Principle Many linear technology devices use an external pnp transistor to sense temperature. What is a temperature sensor diode? Silicon diode based temperature sensors (or silicon thermodiodes) have the advantages of being low cost, having an. Well, it is just a general silicon diode. This paper gives a brief account of temperature sensing techniques and the reasons for the widespread use. Diode Temperature Sensor Principle.
From www.tpsearchtool.com
What Is Temperature Sensor And Its Working Principle Images Diode Temperature Sensor Principle With a constant current applied, the voltage across a diode or pn. Common examples are ltc3880, ltc3883 and ltc2974. Silicon diode based temperature sensors (or silicon thermodiodes) have the advantages of being low cost, having an. Well, it is just a general silicon diode. The principle of using a diode as a temperature sensor is straightforward. Many linear technology devices. Diode Temperature Sensor Principle.
From www.analog.com
Simple Diode Temperature Sensor With Frequency Output Circuit Diode Temperature Sensor Principle With a constant current applied, the voltage across a diode or pn. Common examples are ltc3880, ltc3883 and ltc2974. Silicon diode based temperature sensors (or silicon thermodiodes) have the advantages of being low cost, having an. But when the diode is in forward bias, the resistance of the diode changes depending on the. This paper gives a brief account of. Diode Temperature Sensor Principle.
From streampowers.blogspot.com
Simple TemperatureSensing Diodes Selector Circuit Diagam Electronic Diode Temperature Sensor Principle With a constant current applied, the voltage across a diode or pn. This paper gives a brief account of temperature sensing techniques and the reasons for the widespread use of silicondiodes as. But when the diode is in forward bias, the resistance of the diode changes depending on the. Silicon diode based temperature sensors (or silicon thermodiodes) have the advantages. Diode Temperature Sensor Principle.