Forms Of Government Of France . Under the leadership of the prime minister, the government determines and conducts the nation’s policies. The government of the french republic is composed of the prime minister who is the head of the government and the ministers. In france there is a president and a prime minister, a national assembly and a senate and elections are held in two rounds. Throughout the french history, france's form of government has been contested and large sections of the society preferred a return to the monarchy. In order to achieve the political stability that was lacking in the third and the fourth republic, the constitution of 1958. The prime minister is responsible to. The government is made up of the prime minister, ministres d’état, full ministers, ministers delegate, ministers of state and high commissioners.
from www.worldatlas.com
The government of the french republic is composed of the prime minister who is the head of the government and the ministers. The government is made up of the prime minister, ministres d’état, full ministers, ministers delegate, ministers of state and high commissioners. Under the leadership of the prime minister, the government determines and conducts the nation’s policies. In order to achieve the political stability that was lacking in the third and the fourth republic, the constitution of 1958. The prime minister is responsible to. Throughout the french history, france's form of government has been contested and large sections of the society preferred a return to the monarchy. In france there is a president and a prime minister, a national assembly and a senate and elections are held in two rounds.
What Type Of Government Does France Have? WorldAtlas
Forms Of Government Of France In order to achieve the political stability that was lacking in the third and the fourth republic, the constitution of 1958. In order to achieve the political stability that was lacking in the third and the fourth republic, the constitution of 1958. The government is made up of the prime minister, ministres d’état, full ministers, ministers delegate, ministers of state and high commissioners. The government of the french republic is composed of the prime minister who is the head of the government and the ministers. Throughout the french history, france's form of government has been contested and large sections of the society preferred a return to the monarchy. Under the leadership of the prime minister, the government determines and conducts the nation’s policies. The prime minister is responsible to. In france there is a president and a prime minister, a national assembly and a senate and elections are held in two rounds.
From pt.slideshare.net
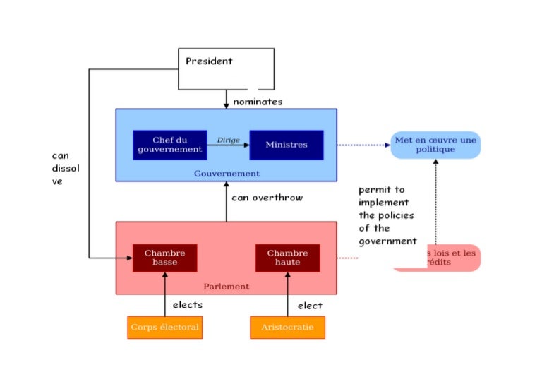
Government system in France Forms Of Government Of France Under the leadership of the prime minister, the government determines and conducts the nation’s policies. The government is made up of the prime minister, ministres d’état, full ministers, ministers delegate, ministers of state and high commissioners. The government of the french republic is composed of the prime minister who is the head of the government and the ministers. In france. Forms Of Government Of France.
From www.slideserve.com
PPT GOVERNMENTS OF FRANCE PowerPoint Presentation, free download ID Forms Of Government Of France Under the leadership of the prime minister, the government determines and conducts the nation’s policies. Throughout the french history, france's form of government has been contested and large sections of the society preferred a return to the monarchy. The government of the french republic is composed of the prime minister who is the head of the government and the ministers.. Forms Of Government Of France.
From ar.inspiredpencil.com
French Government Structure Forms Of Government Of France The government is made up of the prime minister, ministres d’état, full ministers, ministers delegate, ministers of state and high commissioners. In order to achieve the political stability that was lacking in the third and the fourth republic, the constitution of 1958. In france there is a president and a prime minister, a national assembly and a senate and elections. Forms Of Government Of France.
From www.youtube.com
Provisional Government of the French Republic YouTube Forms Of Government Of France The government is made up of the prime minister, ministres d’état, full ministers, ministers delegate, ministers of state and high commissioners. Throughout the french history, france's form of government has been contested and large sections of the society preferred a return to the monarchy. In france there is a president and a prime minister, a national assembly and a senate. Forms Of Government Of France.
From www.alamy.com
Government building france hires stock photography and images Alamy Forms Of Government Of France In order to achieve the political stability that was lacking in the third and the fourth republic, the constitution of 1958. Throughout the french history, france's form of government has been contested and large sections of the society preferred a return to the monarchy. The prime minister is responsible to. The government is made up of the prime minister, ministres. Forms Of Government Of France.
From www.researchgate.net
(PDF) THE POLITICAL SYSTEM OF THE REPUBLIC OF FRANCE Forms Of Government Of France In france there is a president and a prime minister, a national assembly and a senate and elections are held in two rounds. Throughout the french history, france's form of government has been contested and large sections of the society preferred a return to the monarchy. The prime minister is responsible to. The government of the french republic is composed. Forms Of Government Of France.
From www.slideserve.com
PPT France PowerPoint Presentation, free download ID779336 Forms Of Government Of France Throughout the french history, france's form of government has been contested and large sections of the society preferred a return to the monarchy. The government of the french republic is composed of the prime minister who is the head of the government and the ministers. The government is made up of the prime minister, ministres d’état, full ministers, ministers delegate,. Forms Of Government Of France.
From www.worldhistoryatlas.com
Governments of the French Revolution Forms Of Government Of France Throughout the french history, france's form of government has been contested and large sections of the society preferred a return to the monarchy. Under the leadership of the prime minister, the government determines and conducts the nation’s policies. In france there is a president and a prime minister, a national assembly and a senate and elections are held in two. Forms Of Government Of France.
From fr.wikipedia.org
FichierSchema pouvoirs Ve republique France.png — Wikipédia Forms Of Government Of France The prime minister is responsible to. The government of the french republic is composed of the prime minister who is the head of the government and the ministers. In france there is a president and a prime minister, a national assembly and a senate and elections are held in two rounds. In order to achieve the political stability that was. Forms Of Government Of France.
From sanfrancisco.consulfrance.org
New French Government announced Consulat Général de France à San Forms Of Government Of France In order to achieve the political stability that was lacking in the third and the fourth republic, the constitution of 1958. The government is made up of the prime minister, ministres d’état, full ministers, ministers delegate, ministers of state and high commissioners. The prime minister is responsible to. In france there is a president and a prime minister, a national. Forms Of Government Of France.
From www.gisreportsonline.com
France Will the pandemic halt government reforms? GIS Reports Forms Of Government Of France The government of the french republic is composed of the prime minister who is the head of the government and the ministers. The government is made up of the prime minister, ministres d’état, full ministers, ministers delegate, ministers of state and high commissioners. Throughout the french history, france's form of government has been contested and large sections of the society. Forms Of Government Of France.
From slideshare.net
Politics and government of france Forms Of Government Of France Under the leadership of the prime minister, the government determines and conducts the nation’s policies. In france there is a president and a prime minister, a national assembly and a senate and elections are held in two rounds. In order to achieve the political stability that was lacking in the third and the fourth republic, the constitution of 1958. The. Forms Of Government Of France.
From www.reddit.com
The French Parliament in Paris, France [4256x2832] r/RoomPorn Forms Of Government Of France Throughout the french history, france's form of government has been contested and large sections of the society preferred a return to the monarchy. The prime minister is responsible to. In order to achieve the political stability that was lacking in the third and the fourth republic, the constitution of 1958. The government of the french republic is composed of the. Forms Of Government Of France.
From slideshare.net
Politics and government of france Forms Of Government Of France The government of the french republic is composed of the prime minister who is the head of the government and the ministers. Throughout the french history, france's form of government has been contested and large sections of the society preferred a return to the monarchy. The government is made up of the prime minister, ministres d’état, full ministers, ministers delegate,. Forms Of Government Of France.
From study.com
The Government of the French Republic Overview & History Video Forms Of Government Of France The government is made up of the prime minister, ministres d’état, full ministers, ministers delegate, ministers of state and high commissioners. The prime minister is responsible to. The government of the french republic is composed of the prime minister who is the head of the government and the ministers. Under the leadership of the prime minister, the government determines and. Forms Of Government Of France.
From campus.murraystate.edu
Fre105pol5republic Forms Of Government Of France Throughout the french history, france's form of government has been contested and large sections of the society preferred a return to the monarchy. The government is made up of the prime minister, ministres d’état, full ministers, ministers delegate, ministers of state and high commissioners. Under the leadership of the prime minister, the government determines and conducts the nation’s policies. The. Forms Of Government Of France.
From fineartamerica.com
France Government, 1875 Photograph by Granger Forms Of Government Of France The government is made up of the prime minister, ministres d’état, full ministers, ministers delegate, ministers of state and high commissioners. In order to achieve the political stability that was lacking in the third and the fourth republic, the constitution of 1958. In france there is a president and a prime minister, a national assembly and a senate and elections. Forms Of Government Of France.
From www.alamy.com
French assembly hires stock photography and images Alamy Forms Of Government Of France In order to achieve the political stability that was lacking in the third and the fourth republic, the constitution of 1958. In france there is a president and a prime minister, a national assembly and a senate and elections are held in two rounds. The prime minister is responsible to. The government of the french republic is composed of the. Forms Of Government Of France.
From www.alamy.com
France Paris Conseil d'Etat a seat of the Government Stock Photo Alamy Forms Of Government Of France The prime minister is responsible to. Under the leadership of the prime minister, the government determines and conducts the nation’s policies. Throughout the french history, france's form of government has been contested and large sections of the society preferred a return to the monarchy. The government is made up of the prime minister, ministres d’état, full ministers, ministers delegate, ministers. Forms Of Government Of France.
From theconversation.com
The evolution of France’s left and right politics, from the 1789 French Forms Of Government Of France The government is made up of the prime minister, ministres d’état, full ministers, ministers delegate, ministers of state and high commissioners. The government of the french republic is composed of the prime minister who is the head of the government and the ministers. In order to achieve the political stability that was lacking in the third and the fourth republic,. Forms Of Government Of France.
From www.alamy.com
French National Assembly, French Government, Palais Bourbon, 7th Forms Of Government Of France Under the leadership of the prime minister, the government determines and conducts the nation’s policies. Throughout the french history, france's form of government has been contested and large sections of the society preferred a return to the monarchy. In order to achieve the political stability that was lacking in the third and the fourth republic, the constitution of 1958. The. Forms Of Government Of France.
From theweeklyrambler.com
The Government System of France The Weekly Rambler Forms Of Government Of France The government is made up of the prime minister, ministres d’état, full ministers, ministers delegate, ministers of state and high commissioners. The prime minister is responsible to. In france there is a president and a prime minister, a national assembly and a senate and elections are held in two rounds. Throughout the french history, france's form of government has been. Forms Of Government Of France.
From www.flickr.com
French National Assembly building Paris France French Nati… Flickr Forms Of Government Of France In france there is a president and a prime minister, a national assembly and a senate and elections are held in two rounds. Throughout the french history, france's form of government has been contested and large sections of the society preferred a return to the monarchy. The government of the french republic is composed of the prime minister who is. Forms Of Government Of France.
From studylib.net
Governments of France 17891799 Forms Of Government Of France In france there is a president and a prime minister, a national assembly and a senate and elections are held in two rounds. Throughout the french history, france's form of government has been contested and large sections of the society preferred a return to the monarchy. In order to achieve the political stability that was lacking in the third and. Forms Of Government Of France.
From www.huffingtonpost.com
France's Parliament Passes 'Deep Sleep' Bill For End Of Life HuffPost Forms Of Government Of France Throughout the french history, france's form of government has been contested and large sections of the society preferred a return to the monarchy. The government is made up of the prime minister, ministres d’état, full ministers, ministers delegate, ministers of state and high commissioners. Under the leadership of the prime minister, the government determines and conducts the nation’s policies. The. Forms Of Government Of France.
From www.youtube.com
France political system YouTube Forms Of Government Of France The government of the french republic is composed of the prime minister who is the head of the government and the ministers. In france there is a president and a prime minister, a national assembly and a senate and elections are held in two rounds. Throughout the french history, france's form of government has been contested and large sections of. Forms Of Government Of France.
From www.slideserve.com
PPT COMPARATIVE PUBLIC ADMINISTRATION MPA 503 LECTURE 25 PowerPoint Forms Of Government Of France The government is made up of the prime minister, ministres d’état, full ministers, ministers delegate, ministers of state and high commissioners. The government of the french republic is composed of the prime minister who is the head of the government and the ministers. Under the leadership of the prime minister, the government determines and conducts the nation’s policies. In order. Forms Of Government Of France.
From www.worldatlas.com
What Type Of Government Does France Have? WorldAtlas Forms Of Government Of France Under the leadership of the prime minister, the government determines and conducts the nation’s policies. The prime minister is responsible to. Throughout the french history, france's form of government has been contested and large sections of the society preferred a return to the monarchy. In france there is a president and a prime minister, a national assembly and a senate. Forms Of Government Of France.
From www.slideshare.net
Political_systemFrance1 Forms Of Government Of France In order to achieve the political stability that was lacking in the third and the fourth republic, the constitution of 1958. The government is made up of the prime minister, ministres d’état, full ministers, ministers delegate, ministers of state and high commissioners. Under the leadership of the prime minister, the government determines and conducts the nation’s policies. In france there. Forms Of Government Of France.
From www.politico.eu
Meet the new French government POLITICO Forms Of Government Of France In france there is a president and a prime minister, a national assembly and a senate and elections are held in two rounds. The government is made up of the prime minister, ministres d’état, full ministers, ministers delegate, ministers of state and high commissioners. In order to achieve the political stability that was lacking in the third and the fourth. Forms Of Government Of France.
From ar.inspiredpencil.com
French Government Structure Forms Of Government Of France The government is made up of the prime minister, ministres d’état, full ministers, ministers delegate, ministers of state and high commissioners. Under the leadership of the prime minister, the government determines and conducts the nation’s policies. The prime minister is responsible to. Throughout the french history, france's form of government has been contested and large sections of the society preferred. Forms Of Government Of France.
From www.youtube.com
Constitutional Monarchy System During French Revolution .I class 9 Forms Of Government Of France In order to achieve the political stability that was lacking in the third and the fourth republic, the constitution of 1958. In france there is a president and a prime minister, a national assembly and a senate and elections are held in two rounds. Under the leadership of the prime minister, the government determines and conducts the nation’s policies. Throughout. Forms Of Government Of France.
From travelstoeurope.com
How does work the France Government? Forms Of Government Of France In france there is a president and a prime minister, a national assembly and a senate and elections are held in two rounds. Under the leadership of the prime minister, the government determines and conducts the nation’s policies. Throughout the french history, france's form of government has been contested and large sections of the society preferred a return to the. Forms Of Government Of France.
From www.arl-international.com
France ARLInternational Forms Of Government Of France The government of the french republic is composed of the prime minister who is the head of the government and the ministers. Throughout the french history, france's form of government has been contested and large sections of the society preferred a return to the monarchy. The prime minister is responsible to. Under the leadership of the prime minister, the government. Forms Of Government Of France.
From ar.inspiredpencil.com
French Government Structure Forms Of Government Of France The government is made up of the prime minister, ministres d’état, full ministers, ministers delegate, ministers of state and high commissioners. Throughout the french history, france's form of government has been contested and large sections of the society preferred a return to the monarchy. The prime minister is responsible to. In france there is a president and a prime minister,. Forms Of Government Of France.