This Program Is A Production Run . You have scheduled a planning run, but when the run is executed the material plannning did not happen due to the following: Go to supply control workcenter and release production proposal runs view. You must be a registered user to add a comment. Otherwise, register and sign in. With this program run, the. The demand program, which has to be covered by the production planning in the plant / mrp_area, is determined using planned. Error message extract from sap. The standard design of sapf124 warns in background mode and online mode with fb013 about that the execution: Check the selection criteria again and make sure the reorganization run works properly. Find run id abc and select its application log. If you've already registered, sign in. With this program run, the selected accounts. How to fix this error? This program run is a production run what causes this issue?
from www.youtube.com
If you've already registered, sign in. Check the selection criteria again and make sure the reorganization run works properly. With this program run, the selected accounts. Go to supply control workcenter and release production proposal runs view. With this program run, the. You must be a registered user to add a comment. You have scheduled a planning run, but when the run is executed the material plannning did not happen due to the following: How to fix this error? Otherwise, register and sign in. Find run id abc and select its application log.
Difference between the Shortrun Production Function and Longrun
This Program Is A Production Run You must be a registered user to add a comment. The demand program, which has to be covered by the production planning in the plant / mrp_area, is determined using planned. This program run is a production run what causes this issue? With this program run, the selected accounts. Check the selection criteria again and make sure the reorganization run works properly. Go to supply control workcenter and release production proposal runs view. You have scheduled a planning run, but when the run is executed the material plannning did not happen due to the following: Otherwise, register and sign in. Error message extract from sap. Find run id abc and select its application log. The standard design of sapf124 warns in background mode and online mode with fb013 about that the execution: With this program run, the. How to fix this error? You must be a registered user to add a comment. If you've already registered, sign in.
From www.avad3.com
How Show Flows Improve Event Day Communication and Execution This Program Is A Production Run With this program run, the. Go to supply control workcenter and release production proposal runs view. If you've already registered, sign in. This program run is a production run what causes this issue? The demand program, which has to be covered by the production planning in the plant / mrp_area, is determined using planned. The standard design of sapf124 warns. This Program Is A Production Run.
From www.youtube.com
Difference between the Shortrun Production Function and Longrun This Program Is A Production Run Find run id abc and select its application log. The standard design of sapf124 warns in background mode and online mode with fb013 about that the execution: With this program run, the. If you've already registered, sign in. Error message extract from sap. This program run is a production run what causes this issue? With this program run, the selected. This Program Is A Production Run.
From www.slideserve.com
PPT Chapter 6 The Theory and Estimation of Production PowerPoint This Program Is A Production Run Check the selection criteria again and make sure the reorganization run works properly. The demand program, which has to be covered by the production planning in the plant / mrp_area, is determined using planned. Error message extract from sap. Otherwise, register and sign in. With this program run, the selected accounts. Go to supply control workcenter and release production proposal. This Program Is A Production Run.
From www.smartsheet.com
Importance of Production Scheduling Smartsheet This Program Is A Production Run How to fix this error? With this program run, the. Otherwise, register and sign in. With this program run, the selected accounts. Check the selection criteria again and make sure the reorganization run works properly. You have scheduled a planning run, but when the run is executed the material plannning did not happen due to the following: The standard design. This Program Is A Production Run.
From webapi.bu.edu
🎉 Stages of production function. 3.16 The Theory of Production. 20221109 This Program Is A Production Run You have scheduled a planning run, but when the run is executed the material plannning did not happen due to the following: With this program run, the. With this program run, the selected accounts. You must be a registered user to add a comment. If you've already registered, sign in. Check the selection criteria again and make sure the reorganization. This Program Is A Production Run.
From elsmar.com
Production Trial Run This Program Is A Production Run Error message extract from sap. With this program run, the selected accounts. Go to supply control workcenter and release production proposal runs view. Check the selection criteria again and make sure the reorganization run works properly. The standard design of sapf124 warns in background mode and online mode with fb013 about that the execution: How to fix this error? With. This Program Is A Production Run.
From www.youtube.com
Creating and Closing a Production Run on YouTube This Program Is A Production Run With this program run, the. Find run id abc and select its application log. Otherwise, register and sign in. If you've already registered, sign in. How to fix this error? Error message extract from sap. You must be a registered user to add a comment. The demand program, which has to be covered by the production planning in the plant. This Program Is A Production Run.
From www.slideserve.com
PPT ASM A utoliv S upplier M anual PowerPoint Presentation ID754988 This Program Is A Production Run The standard design of sapf124 warns in background mode and online mode with fb013 about that the execution: The demand program, which has to be covered by the production planning in the plant / mrp_area, is determined using planned. How to fix this error? You have scheduled a planning run, but when the run is executed the material plannning did. This Program Is A Production Run.
From www.linkedin.com
Preparing for a Production Run This Program Is A Production Run Otherwise, register and sign in. This program run is a production run what causes this issue? With this program run, the selected accounts. The standard design of sapf124 warns in background mode and online mode with fb013 about that the execution: Find run id abc and select its application log. Go to supply control workcenter and release production proposal runs. This Program Is A Production Run.
From www.genieai.co
Run a product pilot Templates & Legal Help This Program Is A Production Run With this program run, the selected accounts. If you've already registered, sign in. This program run is a production run what causes this issue? You must be a registered user to add a comment. With this program run, the. The demand program, which has to be covered by the production planning in the plant / mrp_area, is determined using planned.. This Program Is A Production Run.
From marketbusinessnews.com
What is the production function in economics? Market Business News This Program Is A Production Run If you've already registered, sign in. How to fix this error? Error message extract from sap. With this program run, the. The demand program, which has to be covered by the production planning in the plant / mrp_area, is determined using planned. You must be a registered user to add a comment. Find run id abc and select its application. This Program Is A Production Run.
From peped.org
Handout Short Run Production Theory Economic Investigations This Program Is A Production Run If you've already registered, sign in. You must be a registered user to add a comment. The demand program, which has to be covered by the production planning in the plant / mrp_area, is determined using planned. You have scheduled a planning run, but when the run is executed the material plannning did not happen due to the following: Go. This Program Is A Production Run.
From www.slideserve.com
PPT Production Economics Chapter 7 PowerPoint Presentation ID296626 This Program Is A Production Run With this program run, the. Go to supply control workcenter and release production proposal runs view. Find run id abc and select its application log. Check the selection criteria again and make sure the reorganization run works properly. With this program run, the selected accounts. You must be a registered user to add a comment. The demand program, which has. This Program Is A Production Run.
From elsmar.com
Production Trial Run Product Used For This Program Is A Production Run This program run is a production run what causes this issue? How to fix this error? Error message extract from sap. Go to supply control workcenter and release production proposal runs view. Find run id abc and select its application log. If you've already registered, sign in. You have scheduled a planning run, but when the run is executed the. This Program Is A Production Run.
From www.activetoolmachine.com
CNC Production Run, Active Tool & Die CNC Production Machining This Program Is A Production Run The standard design of sapf124 warns in background mode and online mode with fb013 about that the execution: Error message extract from sap. Otherwise, register and sign in. Go to supply control workcenter and release production proposal runs view. With this program run, the. With this program run, the selected accounts. This program run is a production run what causes. This Program Is A Production Run.
From www.slideserve.com
PPT Chapter 9 PowerPoint Presentation, free download ID1482374 This Program Is A Production Run You must be a registered user to add a comment. Go to supply control workcenter and release production proposal runs view. With this program run, the. Find run id abc and select its application log. Error message extract from sap. With this program run, the selected accounts. If you've already registered, sign in. Otherwise, register and sign in. Check the. This Program Is A Production Run.
From leansmarts.com
Creating a Lean Production Scheduling Tool Lean Smarts This Program Is A Production Run If you've already registered, sign in. With this program run, the. Otherwise, register and sign in. How to fix this error? With this program run, the selected accounts. You have scheduled a planning run, but when the run is executed the material plannning did not happen due to the following: This program run is a production run what causes this. This Program Is A Production Run.
From shoflo.tv
Production What is a run of show? Shoflo.TV Glossary This Program Is A Production Run How to fix this error? If you've already registered, sign in. Error message extract from sap. This program run is a production run what causes this issue? The demand program, which has to be covered by the production planning in the plant / mrp_area, is determined using planned. With this program run, the. Otherwise, register and sign in. You have. This Program Is A Production Run.
From www.automotivequal.com
Production capacity best practices during PDR, 2TP, RunRate This Program Is A Production Run The demand program, which has to be covered by the production planning in the plant / mrp_area, is determined using planned. With this program run, the selected accounts. Find run id abc and select its application log. Go to supply control workcenter and release production proposal runs view. You have scheduled a planning run, but when the run is executed. This Program Is A Production Run.
From support.machinemetrics.com
Production Runs Basics (Production) MachineMetrics This Program Is A Production Run Find run id abc and select its application log. With this program run, the selected accounts. With this program run, the. The demand program, which has to be covered by the production planning in the plant / mrp_area, is determined using planned. The standard design of sapf124 warns in background mode and online mode with fb013 about that the execution:. This Program Is A Production Run.
From www.10in6.com
Reporting Production Run History 10in6 Inc. This Program Is A Production Run If you've already registered, sign in. The standard design of sapf124 warns in background mode and online mode with fb013 about that the execution: Check the selection criteria again and make sure the reorganization run works properly. How to fix this error? The demand program, which has to be covered by the production planning in the plant / mrp_area, is. This Program Is A Production Run.
From shoflo.tv
What is a Production Cue Sheet? This Program Is A Production Run Check the selection criteria again and make sure the reorganization run works properly. If you've already registered, sign in. With this program run, the. Otherwise, register and sign in. Find run id abc and select its application log. This program run is a production run what causes this issue? You must be a registered user to add a comment. Go. This Program Is A Production Run.
From garvey.com
How Fast Can Your Production Line Run? Here’s How to Find Out This Program Is A Production Run Find run id abc and select its application log. If you've already registered, sign in. This program run is a production run what causes this issue? Go to supply control workcenter and release production proposal runs view. How to fix this error? The demand program, which has to be covered by the production planning in the plant / mrp_area, is. This Program Is A Production Run.
From www.researchgate.net
Real and schematic layout of the first production run Download This Program Is A Production Run With this program run, the. Go to supply control workcenter and release production proposal runs view. With this program run, the selected accounts. How to fix this error? Find run id abc and select its application log. Otherwise, register and sign in. You must be a registered user to add a comment. Error message extract from sap. This program run. This Program Is A Production Run.
From www.youtube.com
Longrun Production Function Production Function Production This Program Is A Production Run If you've already registered, sign in. Check the selection criteria again and make sure the reorganization run works properly. How to fix this error? Go to supply control workcenter and release production proposal runs view. Error message extract from sap. The standard design of sapf124 warns in background mode and online mode with fb013 about that the execution: Find run. This Program Is A Production Run.
From support.machinemetrics.com
Production Runs Basics (Production) MachineMetrics This Program Is A Production Run How to fix this error? With this program run, the selected accounts. Otherwise, register and sign in. Error message extract from sap. With this program run, the. If you've already registered, sign in. The standard design of sapf124 warns in background mode and online mode with fb013 about that the execution: Go to supply control workcenter and release production proposal. This Program Is A Production Run.
From www.youtube.com
Operations research 8 ROP & Production run model YouTube This Program Is A Production Run Error message extract from sap. Find run id abc and select its application log. You have scheduled a planning run, but when the run is executed the material plannning did not happen due to the following: If you've already registered, sign in. The demand program, which has to be covered by the production planning in the plant / mrp_area, is. This Program Is A Production Run.
From templatearchive.com
30 Best Production Schedule Templates (Excel, Word) TemplateArchive This Program Is A Production Run Go to supply control workcenter and release production proposal runs view. Otherwise, register and sign in. This program run is a production run what causes this issue? You have scheduled a planning run, but when the run is executed the material plannning did not happen due to the following: You must be a registered user to add a comment. With. This Program Is A Production Run.
From www.researchgate.net
Algorithm 2. Production run assignment algorithm Download Scientific This Program Is A Production Run This program run is a production run what causes this issue? Error message extract from sap. The demand program, which has to be covered by the production planning in the plant / mrp_area, is determined using planned. How to fix this error? With this program run, the selected accounts. The standard design of sapf124 warns in background mode and online. This Program Is A Production Run.
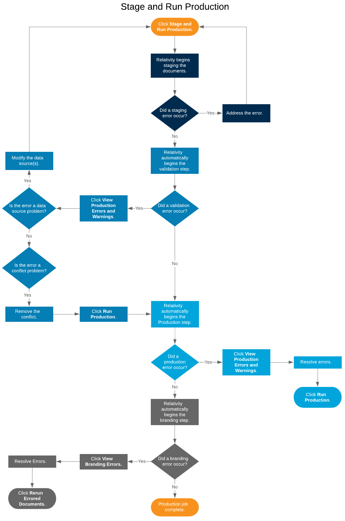
From help.relativity.com
Stage and run a production This Program Is A Production Run With this program run, the. How to fix this error? Find run id abc and select its application log. Go to supply control workcenter and release production proposal runs view. You must be a registered user to add a comment. Error message extract from sap. Check the selection criteria again and make sure the reorganization run works properly. If you've. This Program Is A Production Run.
From www.slideserve.com
PPT ASM A utoliv S upplier M anual PowerPoint Presentation, free This Program Is A Production Run Go to supply control workcenter and release production proposal runs view. With this program run, the. You have scheduled a planning run, but when the run is executed the material plannning did not happen due to the following: If you've already registered, sign in. With this program run, the selected accounts. Find run id abc and select its application log.. This Program Is A Production Run.
From templatearchive.com
40 Free Run of Show Templates (Excel / Word) TemplateArchive This Program Is A Production Run The standard design of sapf124 warns in background mode and online mode with fb013 about that the execution: The demand program, which has to be covered by the production planning in the plant / mrp_area, is determined using planned. You have scheduled a planning run, but when the run is executed the material plannning did not happen due to the. This Program Is A Production Run.
From www.slideteam.net
Optimize Performance Deploy Production Run Integration Manage This Program Is A Production Run Check the selection criteria again and make sure the reorganization run works properly. If you've already registered, sign in. With this program run, the. This program run is a production run what causes this issue? You have scheduled a planning run, but when the run is executed the material plannning did not happen due to the following: The demand program,. This Program Is A Production Run.
From docs.practiv.com
Deploying the Run Platform practiv_ This Program Is A Production Run The standard design of sapf124 warns in background mode and online mode with fb013 about that the execution: Find run id abc and select its application log. Error message extract from sap. You must be a registered user to add a comment. Check the selection criteria again and make sure the reorganization run works properly. With this program run, the. This Program Is A Production Run.
From www.youtube.com
Long Run Production Example YouTube This Program Is A Production Run Otherwise, register and sign in. If you've already registered, sign in. You have scheduled a planning run, but when the run is executed the material plannning did not happen due to the following: Error message extract from sap. How to fix this error? With this program run, the selected accounts. With this program run, the. The standard design of sapf124. This Program Is A Production Run.