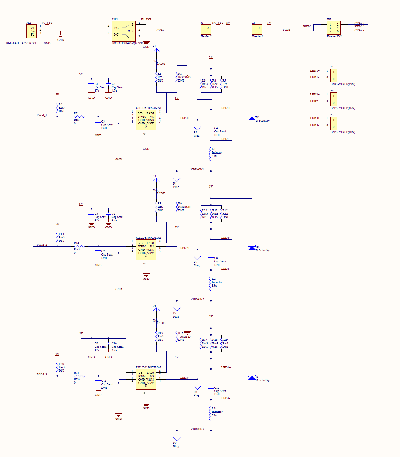
How To Wire A Constant Current Led Driver . You could connect the output of this to a series of leds (with the other terminal connected to. In this video we will show you how to connect an led driver to a constant current light. That current can be reduced by either presenting an analog. The circuit diagram of a constant current led driver typically consists of a voltage source, a current sensing resistor, a transistor, and a feedback loop. Using the wrong circuit and led driver is an easy way to destroy led lights. Scienceprog posted a detailed article on how to design a simple constant current led driver. The primary role of an led driver is to convert higher voltage, alternating current (ac) to low voltage, direct current (dc), while also. The voltage source provides the necessary power to drive the led, while the current sensing resistor measures the current flowing through the led. Normally when we need to drive low power leds we don’t care much about power. By default, the femtobuck is driven at 330ma.
from electronics.stackexchange.com
In this video we will show you how to connect an led driver to a constant current light. By default, the femtobuck is driven at 330ma. That current can be reduced by either presenting an analog. Scienceprog posted a detailed article on how to design a simple constant current led driver. The primary role of an led driver is to convert higher voltage, alternating current (ac) to low voltage, direct current (dc), while also. The circuit diagram of a constant current led driver typically consists of a voltage source, a current sensing resistor, a transistor, and a feedback loop. The voltage source provides the necessary power to drive the led, while the current sensing resistor measures the current flowing through the led. You could connect the output of this to a series of leds (with the other terminal connected to. Using the wrong circuit and led driver is an easy way to destroy led lights. Normally when we need to drive low power leds we don’t care much about power.
Ultra low ripple constantcurrent LED driver design Electrical
How To Wire A Constant Current Led Driver Scienceprog posted a detailed article on how to design a simple constant current led driver. By default, the femtobuck is driven at 330ma. Using the wrong circuit and led driver is an easy way to destroy led lights. The primary role of an led driver is to convert higher voltage, alternating current (ac) to low voltage, direct current (dc), while also. In this video we will show you how to connect an led driver to a constant current light. The circuit diagram of a constant current led driver typically consists of a voltage source, a current sensing resistor, a transistor, and a feedback loop. That current can be reduced by either presenting an analog. The voltage source provides the necessary power to drive the led, while the current sensing resistor measures the current flowing through the led. Normally when we need to drive low power leds we don’t care much about power. Scienceprog posted a detailed article on how to design a simple constant current led driver. You could connect the output of this to a series of leds (with the other terminal connected to.
From electronics.stackexchange.com
Ultra low ripple constantcurrent LED driver design Electrical How To Wire A Constant Current Led Driver Scienceprog posted a detailed article on how to design a simple constant current led driver. Using the wrong circuit and led driver is an easy way to destroy led lights. The primary role of an led driver is to convert higher voltage, alternating current (ac) to low voltage, direct current (dc), while also. In this video we will show you. How To Wire A Constant Current Led Driver.
From eepower.com
Constant Current LED Drivers Cost Efficient Reliable and Easy to Use How To Wire A Constant Current Led Driver In this video we will show you how to connect an led driver to a constant current light. Scienceprog posted a detailed article on how to design a simple constant current led driver. By default, the femtobuck is driven at 330ma. You could connect the output of this to a series of leds (with the other terminal connected to. The. How To Wire A Constant Current Led Driver.
From electronics.stackexchange.com
constant current Explanation of LED driver circuit Electrical How To Wire A Constant Current Led Driver Using the wrong circuit and led driver is an easy way to destroy led lights. The voltage source provides the necessary power to drive the led, while the current sensing resistor measures the current flowing through the led. By default, the femtobuck is driven at 330ma. In this video we will show you how to connect an led driver to. How To Wire A Constant Current Led Driver.
From www.youtube.com
DEC 09 Constant Current High power LED driver using LM317 YouTube How To Wire A Constant Current Led Driver You could connect the output of this to a series of leds (with the other terminal connected to. By default, the femtobuck is driven at 330ma. Scienceprog posted a detailed article on how to design a simple constant current led driver. That current can be reduced by either presenting an analog. The primary role of an led driver is to. How To Wire A Constant Current Led Driver.
From supplycircuit.blogspot.com
Constant Current LED Driver Circuit DIY How To Wire A Constant Current Led Driver The voltage source provides the necessary power to drive the led, while the current sensing resistor measures the current flowing through the led. Scienceprog posted a detailed article on how to design a simple constant current led driver. Using the wrong circuit and led driver is an easy way to destroy led lights. You could connect the output of this. How To Wire A Constant Current Led Driver.
From userfixabt.z19.web.core.windows.net
Constant Voltage Led Driver Circuit Diagram How To Wire A Constant Current Led Driver The circuit diagram of a constant current led driver typically consists of a voltage source, a current sensing resistor, a transistor, and a feedback loop. Scienceprog posted a detailed article on how to design a simple constant current led driver. Using the wrong circuit and led driver is an easy way to destroy led lights. The voltage source provides the. How To Wire A Constant Current Led Driver.
From electronics.stackexchange.com
circuit analysis LED Matrix Constant Current Driver with MOSFET and How To Wire A Constant Current Led Driver Normally when we need to drive low power leds we don’t care much about power. That current can be reduced by either presenting an analog. Scienceprog posted a detailed article on how to design a simple constant current led driver. You could connect the output of this to a series of leds (with the other terminal connected to. The circuit. How To Wire A Constant Current Led Driver.
From www.manufacturer.lighting
What Is a Constant Current LED Driver How To Wire A Constant Current Led Driver By default, the femtobuck is driven at 330ma. Using the wrong circuit and led driver is an easy way to destroy led lights. Normally when we need to drive low power leds we don’t care much about power. Scienceprog posted a detailed article on how to design a simple constant current led driver. That current can be reduced by either. How To Wire A Constant Current Led Driver.
From www.youtube.com
Simulate Constant Current LED Driver LTspice (Episode 2) YouTube How To Wire A Constant Current Led Driver The primary role of an led driver is to convert higher voltage, alternating current (ac) to low voltage, direct current (dc), while also. The circuit diagram of a constant current led driver typically consists of a voltage source, a current sensing resistor, a transistor, and a feedback loop. In this video we will show you how to connect an led. How To Wire A Constant Current Led Driver.
From gekpower.com
What is Constant Current LED Driver? How does it Work? GekPower How To Wire A Constant Current Led Driver In this video we will show you how to connect an led driver to a constant current light. The primary role of an led driver is to convert higher voltage, alternating current (ac) to low voltage, direct current (dc), while also. Normally when we need to drive low power leds we don’t care much about power. Using the wrong circuit. How To Wire A Constant Current Led Driver.
From www.electronics-lab.com
12W ConstantCurrent LED Driver with PWM Dimming 12V DC1A Input How To Wire A Constant Current Led Driver The circuit diagram of a constant current led driver typically consists of a voltage source, a current sensing resistor, a transistor, and a feedback loop. Normally when we need to drive low power leds we don’t care much about power. That current can be reduced by either presenting an analog. Scienceprog posted a detailed article on how to design a. How To Wire A Constant Current Led Driver.
From electronics.stackexchange.com
led How to build constant current circuit? Electrical Engineering How To Wire A Constant Current Led Driver By default, the femtobuck is driven at 330ma. The primary role of an led driver is to convert higher voltage, alternating current (ac) to low voltage, direct current (dc), while also. In this video we will show you how to connect an led driver to a constant current light. You could connect the output of this to a series of. How To Wire A Constant Current Led Driver.
From www.superbrightleds.com
Constant Current LED Driver 700mA 312 VDC Super Bright LEDs How To Wire A Constant Current Led Driver The primary role of an led driver is to convert higher voltage, alternating current (ac) to low voltage, direct current (dc), while also. In this video we will show you how to connect an led driver to a constant current light. Using the wrong circuit and led driver is an easy way to destroy led lights. By default, the femtobuck. How To Wire A Constant Current Led Driver.
From electronics.stackexchange.com
rectifier Efficient way to drop AC voltage in LED constantcurrent How To Wire A Constant Current Led Driver Scienceprog posted a detailed article on how to design a simple constant current led driver. By default, the femtobuck is driven at 330ma. Normally when we need to drive low power leds we don’t care much about power. Using the wrong circuit and led driver is an easy way to destroy led lights. That current can be reduced by either. How To Wire A Constant Current Led Driver.
From www.analysir.com
Constant current infrared LED emitter circuit AnalysIR Blog How To Wire A Constant Current Led Driver By default, the femtobuck is driven at 330ma. Scienceprog posted a detailed article on how to design a simple constant current led driver. In this video we will show you how to connect an led driver to a constant current light. Using the wrong circuit and led driver is an easy way to destroy led lights. The circuit diagram of. How To Wire A Constant Current Led Driver.
From www.youtube.com
Constant current power supply and laser / LED driver tutorial YouTube How To Wire A Constant Current Led Driver In this video we will show you how to connect an led driver to a constant current light. The voltage source provides the necessary power to drive the led, while the current sensing resistor measures the current flowing through the led. By default, the femtobuck is driven at 330ma. The primary role of an led driver is to convert higher. How To Wire A Constant Current Led Driver.
From maker.pro
Creating Constant Current Supply With LED Drivers Custom Maker Pro How To Wire A Constant Current Led Driver Normally when we need to drive low power leds we don’t care much about power. Scienceprog posted a detailed article on how to design a simple constant current led driver. The primary role of an led driver is to convert higher voltage, alternating current (ac) to low voltage, direct current (dc), while also. Using the wrong circuit and led driver. How To Wire A Constant Current Led Driver.
From electronics.stackexchange.com
pcb design How to programme constant current of a LED Driver for How To Wire A Constant Current Led Driver Scienceprog posted a detailed article on how to design a simple constant current led driver. Using the wrong circuit and led driver is an easy way to destroy led lights. The circuit diagram of a constant current led driver typically consists of a voltage source, a current sensing resistor, a transistor, and a feedback loop. In this video we will. How To Wire A Constant Current Led Driver.
From www.engineersgarage.com
LED Constant Current How To Wire A Constant Current Led Driver The primary role of an led driver is to convert higher voltage, alternating current (ac) to low voltage, direct current (dc), while also. The circuit diagram of a constant current led driver typically consists of a voltage source, a current sensing resistor, a transistor, and a feedback loop. Scienceprog posted a detailed article on how to design a simple constant. How To Wire A Constant Current Led Driver.
From www.youtube.com
KNOW HOW Connecting LED lights in series with a constant current LED How To Wire A Constant Current Led Driver The circuit diagram of a constant current led driver typically consists of a voltage source, a current sensing resistor, a transistor, and a feedback loop. Using the wrong circuit and led driver is an easy way to destroy led lights. By default, the femtobuck is driven at 330ma. Normally when we need to drive low power leds we don’t care. How To Wire A Constant Current Led Driver.
From www.electronics-lab.com
12W ConstantCurrent LED Driver with PWM Dimming 12V DC1A Input How To Wire A Constant Current Led Driver Normally when we need to drive low power leds we don’t care much about power. You could connect the output of this to a series of leds (with the other terminal connected to. In this video we will show you how to connect an led driver to a constant current light. That current can be reduced by either presenting an. How To Wire A Constant Current Led Driver.
From www.youtube.com
LTSpice 2 Transistor Constant Current IR LED Driver Circuit for LED How To Wire A Constant Current Led Driver You could connect the output of this to a series of leds (with the other terminal connected to. By default, the femtobuck is driven at 330ma. The primary role of an led driver is to convert higher voltage, alternating current (ac) to low voltage, direct current (dc), while also. Normally when we need to drive low power leds we don’t. How To Wire A Constant Current Led Driver.
From www.theengineer.co.uk
Constant current LED driver can drive two strings of up to 10 LEDs at 50mA How To Wire A Constant Current Led Driver Normally when we need to drive low power leds we don’t care much about power. By default, the femtobuck is driven at 330ma. The voltage source provides the necessary power to drive the led, while the current sensing resistor measures the current flowing through the led. The primary role of an led driver is to convert higher voltage, alternating current. How To Wire A Constant Current Led Driver.
From wiringengineabt.z19.web.core.windows.net
Constant Current Led Driver Circuit Diagram How To Wire A Constant Current Led Driver The circuit diagram of a constant current led driver typically consists of a voltage source, a current sensing resistor, a transistor, and a feedback loop. You could connect the output of this to a series of leds (with the other terminal connected to. The primary role of an led driver is to convert higher voltage, alternating current (ac) to low. How To Wire A Constant Current Led Driver.
From www.homemade-circuits.com
How to Make 1 A Constant Current LED Driver Circuit Homemade Circuit How To Wire A Constant Current Led Driver Normally when we need to drive low power leds we don’t care much about power. You could connect the output of this to a series of leds (with the other terminal connected to. The primary role of an led driver is to convert higher voltage, alternating current (ac) to low voltage, direct current (dc), while also. That current can be. How To Wire A Constant Current Led Driver.
From tehnomagazin.com
White LED driver constant current isolated offline circuit diagram How To Wire A Constant Current Led Driver That current can be reduced by either presenting an analog. Scienceprog posted a detailed article on how to design a simple constant current led driver. In this video we will show you how to connect an led driver to a constant current light. Normally when we need to drive low power leds we don’t care much about power. By default,. How To Wire A Constant Current Led Driver.
From wiredatapickering.z13.web.core.windows.net
Constant Current Regulator & Led Driver How To Wire A Constant Current Led Driver Normally when we need to drive low power leds we don’t care much about power. In this video we will show you how to connect an led driver to a constant current light. Scienceprog posted a detailed article on how to design a simple constant current led driver. Using the wrong circuit and led driver is an easy way to. How To Wire A Constant Current Led Driver.
From www.circuits-diy.com
Automotive LED Driver Circuit How To Wire A Constant Current Led Driver The circuit diagram of a constant current led driver typically consists of a voltage source, a current sensing resistor, a transistor, and a feedback loop. By default, the femtobuck is driven at 330ma. You could connect the output of this to a series of leds (with the other terminal connected to. In this video we will show you how to. How To Wire A Constant Current Led Driver.
From www.circuits-diy.com
LED Driver Circuit using LM317 Voltage Regulator How To Wire A Constant Current Led Driver In this video we will show you how to connect an led driver to a constant current light. The circuit diagram of a constant current led driver typically consists of a voltage source, a current sensing resistor, a transistor, and a feedback loop. The voltage source provides the necessary power to drive the led, while the current sensing resistor measures. How To Wire A Constant Current Led Driver.
From www.allaboutcircuits.com
The Basics Behind ConstantCurrent LED Drive Circuitry How To Wire A Constant Current Led Driver You could connect the output of this to a series of leds (with the other terminal connected to. Scienceprog posted a detailed article on how to design a simple constant current led driver. Normally when we need to drive low power leds we don’t care much about power. In this video we will show you how to connect an led. How To Wire A Constant Current Led Driver.
From electronics.stackexchange.com
mosfet Constant Current LED Driver Output Control using PWM How To Wire A Constant Current Led Driver Using the wrong circuit and led driver is an easy way to destroy led lights. The voltage source provides the necessary power to drive the led, while the current sensing resistor measures the current flowing through the led. Normally when we need to drive low power leds we don’t care much about power. By default, the femtobuck is driven at. How To Wire A Constant Current Led Driver.
From www.superbrightleds.com
MEAN WELL Constant Current LED Driver 350mA 4058 VDC Super How To Wire A Constant Current Led Driver You could connect the output of this to a series of leds (with the other terminal connected to. Using the wrong circuit and led driver is an easy way to destroy led lights. In this video we will show you how to connect an led driver to a constant current light. Normally when we need to drive low power leds. How To Wire A Constant Current Led Driver.
From www.homemade-circuits.com
How to Make 1 A Constant Current LED Driver Circuit How To Wire A Constant Current Led Driver The circuit diagram of a constant current led driver typically consists of a voltage source, a current sensing resistor, a transistor, and a feedback loop. Scienceprog posted a detailed article on how to design a simple constant current led driver. That current can be reduced by either presenting an analog. Normally when we need to drive low power leds we. How To Wire A Constant Current Led Driver.
From oshwlab.com
Constant Current 20mA LED Driver Circuits OSHWLab How To Wire A Constant Current Led Driver The voltage source provides the necessary power to drive the led, while the current sensing resistor measures the current flowing through the led. That current can be reduced by either presenting an analog. Scienceprog posted a detailed article on how to design a simple constant current led driver. Normally when we need to drive low power leds we don’t care. How To Wire A Constant Current Led Driver.
From www.eeweb.com
3 W NonIsolated Constant Current LED Driver EE How To Wire A Constant Current Led Driver By default, the femtobuck is driven at 330ma. In this video we will show you how to connect an led driver to a constant current light. You could connect the output of this to a series of leds (with the other terminal connected to. Normally when we need to drive low power leds we don’t care much about power. That. How To Wire A Constant Current Led Driver.