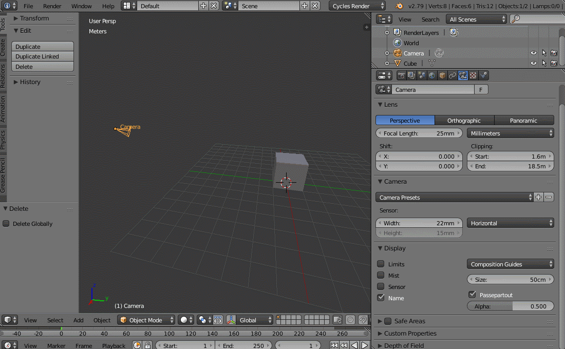
Blender Change View Distance . The camera can only see the geometry that is within a range defined by the clipping distance. Learn how to change the clipping range of cameras and viewports in blender to see more or less of your scene. Learn how to create quick preview renders from the current viewpoint using viewport render in blender. The answer involves changing the clipping options in the view and camera settings. Find out the settings, modes, and options for rendering images and. With the blender how to increase render distance, you will learn how to adjust the. Try increasing the clipping end distance in 3d view > right side vertical panel (n) > view > clip end: Anything that that closer of further away from that distance range will be. How to change render distance in blender (full guide)enhance your blender rendering. For blender 2.79 and previous 3d view > properties region (n) > view > clip: A user asks how to increase the render distance in blender 2.79 and gets an answer from another user. How to increase render distance in blender.
from blenderartists.org
A user asks how to increase the render distance in blender 2.79 and gets an answer from another user. Anything that that closer of further away from that distance range will be. With the blender how to increase render distance, you will learn how to adjust the. The answer involves changing the clipping options in the view and camera settings. Find out the settings, modes, and options for rendering images and. Learn how to create quick preview renders from the current viewpoint using viewport render in blender. For blender 2.79 and previous 3d view > properties region (n) > view > clip: Try increasing the clipping end distance in 3d view > right side vertical panel (n) > view > clip end: The camera can only see the geometry that is within a range defined by the clipping distance. How to change render distance in blender (full guide)enhance your blender rendering.
Basics Viewport display solid color Basics & Interface Blender
Blender Change View Distance Learn how to change the clipping range of cameras and viewports in blender to see more or less of your scene. For blender 2.79 and previous 3d view > properties region (n) > view > clip: Learn how to create quick preview renders from the current viewpoint using viewport render in blender. How to change render distance in blender (full guide)enhance your blender rendering. How to increase render distance in blender. Learn how to change the clipping range of cameras and viewports in blender to see more or less of your scene. Find out the settings, modes, and options for rendering images and. The camera can only see the geometry that is within a range defined by the clipping distance. A user asks how to increase the render distance in blender 2.79 and gets an answer from another user. The answer involves changing the clipping options in the view and camera settings. With the blender how to increase render distance, you will learn how to adjust the. Anything that that closer of further away from that distance range will be. Try increasing the clipping end distance in 3d view > right side vertical panel (n) > view > clip end:
From mikevanriel.com
Three ways to switch between views in Blender, without using a NumPad Blender Change View Distance Find out the settings, modes, and options for rendering images and. Learn how to create quick preview renders from the current viewpoint using viewport render in blender. How to increase render distance in blender. Learn how to change the clipping range of cameras and viewports in blender to see more or less of your scene. How to change render distance. Blender Change View Distance.
From www.youtube.com
Blender Tutorial Change particle colors by distance YouTube Blender Change View Distance A user asks how to increase the render distance in blender 2.79 and gets an answer from another user. How to increase render distance in blender. Learn how to change the clipping range of cameras and viewports in blender to see more or less of your scene. How to change render distance in blender (full guide)enhance your blender rendering. With. Blender Change View Distance.
From www.youtube.com
Blender Change Object Solve Distance (from camera) YouTube Blender Change View Distance A user asks how to increase the render distance in blender 2.79 and gets an answer from another user. For blender 2.79 and previous 3d view > properties region (n) > view > clip: Learn how to create quick preview renders from the current viewpoint using viewport render in blender. Learn how to change the clipping range of cameras and. Blender Change View Distance.
From blenderartists.org
Is there a distancebased texture for Blender? Materials and Textures Blender Change View Distance With the blender how to increase render distance, you will learn how to adjust the. How to increase render distance in blender. The camera can only see the geometry that is within a range defined by the clipping distance. Anything that that closer of further away from that distance range will be. Learn how to create quick preview renders from. Blender Change View Distance.
From www.youtube.com
How to Change Depth of Field in Blender (Blur Objects Based on Distance Blender Change View Distance Learn how to create quick preview renders from the current viewpoint using viewport render in blender. How to change render distance in blender (full guide)enhance your blender rendering. A user asks how to increase the render distance in blender 2.79 and gets an answer from another user. The camera can only see the geometry that is within a range defined. Blender Change View Distance.
From blender.stackexchange.com
modeling Active camera have a short view distance,how do I increase Blender Change View Distance For blender 2.79 and previous 3d view > properties region (n) > view > clip: How to change render distance in blender (full guide)enhance your blender rendering. Learn how to change the clipping range of cameras and viewports in blender to see more or less of your scene. Anything that that closer of further away from that distance range will. Blender Change View Distance.
From www.youtube.com
How To Change the Pivot Point Position In Blender 2.82 How To Rotate Blender Change View Distance The camera can only see the geometry that is within a range defined by the clipping distance. The answer involves changing the clipping options in the view and camera settings. Find out the settings, modes, and options for rendering images and. Anything that that closer of further away from that distance range will be. How to increase render distance in. Blender Change View Distance.
From blenderartists.org
Basics Viewport display solid color Basics & Interface Blender Blender Change View Distance How to increase render distance in blender. Learn how to change the clipping range of cameras and viewports in blender to see more or less of your scene. For blender 2.79 and previous 3d view > properties region (n) > view > clip: The camera can only see the geometry that is within a range defined by the clipping distance.. Blender Change View Distance.
From www.youtube.com
Rotate Around a Point/Axis in Blender YouTube Blender Change View Distance How to increase render distance in blender. Try increasing the clipping end distance in 3d view > right side vertical panel (n) > view > clip end: A user asks how to increase the render distance in blender 2.79 and gets an answer from another user. The camera can only see the geometry that is within a range defined by. Blender Change View Distance.
From www.youtube.com
[2.81] 4K Blender Tutorial How to Increase Draw Distance YouTube Blender Change View Distance For blender 2.79 and previous 3d view > properties region (n) > view > clip: Find out the settings, modes, and options for rendering images and. Learn how to change the clipping range of cameras and viewports in blender to see more or less of your scene. How to increase render distance in blender. The answer involves changing the clipping. Blender Change View Distance.
From blenderartists.org
Blender show dimensions and units Tutorials, Tips and Tricks Blender Change View Distance Learn how to change the clipping range of cameras and viewports in blender to see more or less of your scene. The answer involves changing the clipping options in the view and camera settings. Anything that that closer of further away from that distance range will be. How to increase render distance in blender. How to change render distance in. Blender Change View Distance.
From exoaqbbju.blob.core.windows.net
How To Measure Blender at Aaron Fitzgerald blog Blender Change View Distance Anything that that closer of further away from that distance range will be. The camera can only see the geometry that is within a range defined by the clipping distance. Learn how to change the clipping range of cameras and viewports in blender to see more or less of your scene. How to increase render distance in blender. Try increasing. Blender Change View Distance.
From www.youtube.com
How To Change Render Distance in Blender (EASY!) YouTube Blender Change View Distance How to change render distance in blender (full guide)enhance your blender rendering. With the blender how to increase render distance, you will learn how to adjust the. Anything that that closer of further away from that distance range will be. Learn how to change the clipping range of cameras and viewports in blender to see more or less of your. Blender Change View Distance.
From fixmachinezagrnevrw.z13.web.core.windows.net
How To Change Render Mode In Blender Blender Change View Distance How to increase render distance in blender. The camera can only see the geometry that is within a range defined by the clipping distance. Try increasing the clipping end distance in 3d view > right side vertical panel (n) > view > clip end: The answer involves changing the clipping options in the view and camera settings. Learn how to. Blender Change View Distance.
From brandonsdrawings.com
How to Change the Resolution and Aspect Ratio in Blender Brandon's Blender Change View Distance The answer involves changing the clipping options in the view and camera settings. How to change render distance in blender (full guide)enhance your blender rendering. Find out the settings, modes, and options for rendering images and. How to increase render distance in blender. Anything that that closer of further away from that distance range will be. Learn how to create. Blender Change View Distance.
From www.youtube.com
How to Change and Display Units of Measurement in BLENDER (Micro Tip Blender Change View Distance Anything that that closer of further away from that distance range will be. With the blender how to increase render distance, you will learn how to adjust the. Find out the settings, modes, and options for rendering images and. A user asks how to increase the render distance in blender 2.79 and gets an answer from another user. Learn how. Blender Change View Distance.
From cgian.com
How to Render 4K Resolution in Blender Blender Change View Distance The camera can only see the geometry that is within a range defined by the clipping distance. Anything that that closer of further away from that distance range will be. A user asks how to increase the render distance in blender 2.79 and gets an answer from another user. How to increase render distance in blender. With the blender how. Blender Change View Distance.
From transwikia.com
How do you change the camera focal length in Blender 2.8? Blender Blender Change View Distance Learn how to change the clipping range of cameras and viewports in blender to see more or less of your scene. Anything that that closer of further away from that distance range will be. Find out the settings, modes, and options for rendering images and. Try increasing the clipping end distance in 3d view > right side vertical panel (n). Blender Change View Distance.
From artisticrender.com
How to change animation length and fps in Blender? Blender Change View Distance Anything that that closer of further away from that distance range will be. A user asks how to increase the render distance in blender 2.79 and gets an answer from another user. Try increasing the clipping end distance in 3d view > right side vertical panel (n) > view > clip end: Learn how to change the clipping range of. Blender Change View Distance.
From www.reddit.com
Object rotation and movement locked to view r/blender Blender Change View Distance Learn how to create quick preview renders from the current viewpoint using viewport render in blender. The camera can only see the geometry that is within a range defined by the clipping distance. For blender 2.79 and previous 3d view > properties region (n) > view > clip: Find out the settings, modes, and options for rendering images and. With. Blender Change View Distance.
From docs.blender.org
Usage — Blender Manual Blender Change View Distance Find out the settings, modes, and options for rendering images and. How to increase render distance in blender. Try increasing the clipping end distance in 3d view > right side vertical panel (n) > view > clip end: With the blender how to increase render distance, you will learn how to adjust the. A user asks how to increase the. Blender Change View Distance.
From artisticrender.com
How to render in Blender Blender Change View Distance With the blender how to increase render distance, you will learn how to adjust the. The camera can only see the geometry that is within a range defined by the clipping distance. Anything that that closer of further away from that distance range will be. How to increase render distance in blender. How to change render distance in blender (full. Blender Change View Distance.
From www.youtube.com
Blender Resolution & Aspect Ratio Settings Tutorial (Micro Tip) YouTube Blender Change View Distance How to increase render distance in blender. With the blender how to increase render distance, you will learn how to adjust the. The camera can only see the geometry that is within a range defined by the clipping distance. Find out the settings, modes, and options for rendering images and. Learn how to change the clipping range of cameras and. Blender Change View Distance.
From www.youtube.com
Set The View + Perspective and Orthographic Blender Beginners' Guide Blender Change View Distance A user asks how to increase the render distance in blender 2.79 and gets an answer from another user. The camera can only see the geometry that is within a range defined by the clipping distance. For blender 2.79 and previous 3d view > properties region (n) > view > clip: Find out the settings, modes, and options for rendering. Blender Change View Distance.
From www.katsbits.com
Measure Distance (Numerics) Blender Knowledgebase Blender Change View Distance Learn how to change the clipping range of cameras and viewports in blender to see more or less of your scene. Anything that that closer of further away from that distance range will be. Try increasing the clipping end distance in 3d view > right side vertical panel (n) > view > clip end: With the blender how to increase. Blender Change View Distance.
From www.blendernation.com
How to use Transform Orientations in Blender BlenderNation Blender Change View Distance For blender 2.79 and previous 3d view > properties region (n) > view > clip: Learn how to create quick preview renders from the current viewpoint using viewport render in blender. The answer involves changing the clipping options in the view and camera settings. Anything that that closer of further away from that distance range will be. With the blender. Blender Change View Distance.
From blender.stackexchange.com
rendering How do I increase the render distance? Blender Stack Exchange Blender Change View Distance For blender 2.79 and previous 3d view > properties region (n) > view > clip: Learn how to change the clipping range of cameras and viewports in blender to see more or less of your scene. The answer involves changing the clipping options in the view and camera settings. Anything that that closer of further away from that distance range. Blender Change View Distance.
From brandon3d.com
How to Change Units of Measurement in Blender 3D Blender Change View Distance Learn how to change the clipping range of cameras and viewports in blender to see more or less of your scene. The camera can only see the geometry that is within a range defined by the clipping distance. Anything that that closer of further away from that distance range will be. For blender 2.79 and previous 3d view > properties. Blender Change View Distance.
From www.youtube.com
Blender How To Increase Render Distance YouTube Blender Change View Distance For blender 2.79 and previous 3d view > properties region (n) > view > clip: With the blender how to increase render distance, you will learn how to adjust the. Learn how to create quick preview renders from the current viewpoint using viewport render in blender. A user asks how to increase the render distance in blender 2.79 and gets. Blender Change View Distance.
From blenderartists.org
Geometry nodes change instance size based on distance from arbitrary Blender Change View Distance Anything that that closer of further away from that distance range will be. How to increase render distance in blender. Find out the settings, modes, and options for rendering images and. Learn how to create quick preview renders from the current viewpoint using viewport render in blender. The answer involves changing the clipping options in the view and camera settings.. Blender Change View Distance.
From cgian.com
How to view normals in Blender Blender Change View Distance For blender 2.79 and previous 3d view > properties region (n) > view > clip: Anything that that closer of further away from that distance range will be. How to increase render distance in blender. The camera can only see the geometry that is within a range defined by the clipping distance. How to change render distance in blender (full. Blender Change View Distance.
From blender.stackexchange.com
interface Where are the settings for draw distance? Blender Stack Blender Change View Distance The answer involves changing the clipping options in the view and camera settings. Find out the settings, modes, and options for rendering images and. Learn how to create quick preview renders from the current viewpoint using viewport render in blender. A user asks how to increase the render distance in blender 2.79 and gets an answer from another user. For. Blender Change View Distance.
From docs.blender.org
Usage — Blender Manual Blender Change View Distance Learn how to change the clipping range of cameras and viewports in blender to see more or less of your scene. Find out the settings, modes, and options for rendering images and. With the blender how to increase render distance, you will learn how to adjust the. A user asks how to increase the render distance in blender 2.79 and. Blender Change View Distance.
From cgian.com
How to change render settings and resolution in Blender Blender Change View Distance Learn how to create quick preview renders from the current viewpoint using viewport render in blender. Try increasing the clipping end distance in 3d view > right side vertical panel (n) > view > clip end: A user asks how to increase the render distance in blender 2.79 and gets an answer from another user. For blender 2.79 and previous. Blender Change View Distance.
From blender.stackexchange.com
rendering How do I increase the render distance? Blender Stack Exchange Blender Change View Distance Anything that that closer of further away from that distance range will be. Learn how to create quick preview renders from the current viewpoint using viewport render in blender. Find out the settings, modes, and options for rendering images and. The answer involves changing the clipping options in the view and camera settings. A user asks how to increase the. Blender Change View Distance.