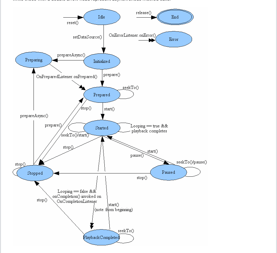
E/Mediaplayer Error (1 -19) . And it's much simpler to use than mediaplayer. I am using audiocache to play sounds in my assets in my flutter project. It's created exactly for playing short sound effects. The solution is to create a single. Failure to call release () and it is recommended. When they run out, mediaplayer fails silently, only noting “e/mediaplayer: It (appears) that qml will not release audio players, so every one you create is held forever. According to the docs failure happen due to several reasons, the main ones are. Just try another open source audio url like this to check whether the function is work or. Initially plays sounds perfectly for me but stops along the way, i have no idea why.
from www.dune-hd.de
According to the docs failure happen due to several reasons, the main ones are. Just try another open source audio url like this to check whether the function is work or. Initially plays sounds perfectly for me but stops along the way, i have no idea why. Failure to call release () and it is recommended. I am using audiocache to play sounds in my assets in my flutter project. It's created exactly for playing short sound effects. When they run out, mediaplayer fails silently, only noting “e/mediaplayer: The solution is to create a single. And it's much simpler to use than mediaplayer. It (appears) that qml will not release audio players, so every one you create is held forever.
Boxy Mediaplayer
E/Mediaplayer Error (1 -19) Failure to call release () and it is recommended. According to the docs failure happen due to several reasons, the main ones are. The solution is to create a single. And it's much simpler to use than mediaplayer. Just try another open source audio url like this to check whether the function is work or. When they run out, mediaplayer fails silently, only noting “e/mediaplayer: It (appears) that qml will not release audio players, so every one you create is held forever. It's created exactly for playing short sound effects. Initially plays sounds perfectly for me but stops along the way, i have no idea why. I am using audiocache to play sounds in my assets in my flutter project. Failure to call release () and it is recommended.
From www.dune-hd.de
Boxy Mediaplayer E/Mediaplayer Error (1 -19) The solution is to create a single. When they run out, mediaplayer fails silently, only noting “e/mediaplayer: I am using audiocache to play sounds in my assets in my flutter project. It (appears) that qml will not release audio players, so every one you create is held forever. Failure to call release () and it is recommended. It's created exactly. E/Mediaplayer Error (1 -19).
From github.com
E/MediaPlayerNative( 9032) error (1, 19) · Issue 661 · bluefireteam E/Mediaplayer Error (1 -19) And it's much simpler to use than mediaplayer. According to the docs failure happen due to several reasons, the main ones are. It (appears) that qml will not release audio players, so every one you create is held forever. Initially plays sounds perfectly for me but stops along the way, i have no idea why. I am using audiocache to. E/Mediaplayer Error (1 -19).
From toplearn.com
عدم نمایش ویدیو در قسمت 67 E/Mediaplayer Error (1 -19) Initially plays sounds perfectly for me but stops along the way, i have no idea why. And it's much simpler to use than mediaplayer. When they run out, mediaplayer fails silently, only noting “e/mediaplayer: Failure to call release () and it is recommended. I am using audiocache to play sounds in my assets in my flutter project. It (appears) that. E/Mediaplayer Error (1 -19).
From android-er.blogspot.com
Androider Implement OnErrorListener for MP3 Player using MediaPlayer E/Mediaplayer Error (1 -19) The solution is to create a single. Failure to call release () and it is recommended. I am using audiocache to play sounds in my assets in my flutter project. According to the docs failure happen due to several reasons, the main ones are. And it's much simpler to use than mediaplayer. When they run out, mediaplayer fails silently, only. E/Mediaplayer Error (1 -19).
From www.dune-hd.de
Boxy Mediaplayer E/Mediaplayer Error (1 -19) Initially plays sounds perfectly for me but stops along the way, i have no idea why. Just try another open source audio url like this to check whether the function is work or. It's created exactly for playing short sound effects. According to the docs failure happen due to several reasons, the main ones are. The solution is to create. E/Mediaplayer Error (1 -19).
From www.dune-hd.de
Boxy Mediaplayer E/Mediaplayer Error (1 -19) The solution is to create a single. I am using audiocache to play sounds in my assets in my flutter project. Initially plays sounds perfectly for me but stops along the way, i have no idea why. Failure to call release () and it is recommended. When they run out, mediaplayer fails silently, only noting “e/mediaplayer: It (appears) that qml. E/Mediaplayer Error (1 -19).
From qiita.com
【Android】再生を繰り返していると「E/MediaPlayer error (1, 19)」が出力されて再生がまったくできなくなる E/Mediaplayer Error (1 -19) Initially plays sounds perfectly for me but stops along the way, i have no idea why. And it's much simpler to use than mediaplayer. Just try another open source audio url like this to check whether the function is work or. I am using audiocache to play sounds in my assets in my flutter project. When they run out, mediaplayer. E/Mediaplayer Error (1 -19).
From forum.magicleap.cloud
In Simulator, ML MediaPlayer on play the video is not activated and an E/Mediaplayer Error (1 -19) Failure to call release () and it is recommended. According to the docs failure happen due to several reasons, the main ones are. And it's much simpler to use than mediaplayer. Initially plays sounds perfectly for me but stops along the way, i have no idea why. The solution is to create a single. It's created exactly for playing short. E/Mediaplayer Error (1 -19).
From twitter.com
Windows On Windows on Twitter "A Blue Screen Of Death (BSOD) is shown E/Mediaplayer Error (1 -19) Failure to call release () and it is recommended. Just try another open source audio url like this to check whether the function is work or. And it's much simpler to use than mediaplayer. When they run out, mediaplayer fails silently, only noting “e/mediaplayer: The solution is to create a single. I am using audiocache to play sounds in my. E/Mediaplayer Error (1 -19).
From www.youtube.com
Android How can i have a mediaPlayer in android to play 2 or more mp3 E/Mediaplayer Error (1 -19) It (appears) that qml will not release audio players, so every one you create is held forever. According to the docs failure happen due to several reasons, the main ones are. Failure to call release () and it is recommended. Initially plays sounds perfectly for me but stops along the way, i have no idea why. It's created exactly for. E/Mediaplayer Error (1 -19).
From github.com
Error message on local media annotation using mediaplayer plug in when E/Mediaplayer Error (1 -19) It's created exactly for playing short sound effects. And it's much simpler to use than mediaplayer. The solution is to create a single. Failure to call release () and it is recommended. Just try another open source audio url like this to check whether the function is work or. I am using audiocache to play sounds in my assets in. E/Mediaplayer Error (1 -19).
From www.ricardo.ch
FANTEC Mediaplayer 3Dfähig Kaufen auf Ricardo E/Mediaplayer Error (1 -19) Just try another open source audio url like this to check whether the function is work or. And it's much simpler to use than mediaplayer. The solution is to create a single. When they run out, mediaplayer fails silently, only noting “e/mediaplayer: According to the docs failure happen due to several reasons, the main ones are. It (appears) that qml. E/Mediaplayer Error (1 -19).
From www.ppmy.cn
音频播放错误的异常 [已解决] E/Mediaplayer Error (1 -19) It's created exactly for playing short sound effects. According to the docs failure happen due to several reasons, the main ones are. Initially plays sounds perfectly for me but stops along the way, i have no idea why. It (appears) that qml will not release audio players, so every one you create is held forever. The solution is to create. E/Mediaplayer Error (1 -19).
From stackoverflow.com
android MediaPlayerNative error (1, 2147483648) when playing HTTP E/Mediaplayer Error (1 -19) It (appears) that qml will not release audio players, so every one you create is held forever. Initially plays sounds perfectly for me but stops along the way, i have no idea why. The solution is to create a single. Failure to call release () and it is recommended. According to the docs failure happen due to several reasons, the. E/Mediaplayer Error (1 -19).
From blog.csdn.net
android使用MediaPlayer播放音乐+进度条_mediaplayer播放进度监听CSDN博客 E/Mediaplayer Error (1 -19) According to the docs failure happen due to several reasons, the main ones are. When they run out, mediaplayer fails silently, only noting “e/mediaplayer: It's created exactly for playing short sound effects. Failure to call release () and it is recommended. Initially plays sounds perfectly for me but stops along the way, i have no idea why. I am using. E/Mediaplayer Error (1 -19).
From cenkdqaq.blob.core.windows.net
What Is System.err at Samuel Jacobs blog E/Mediaplayer Error (1 -19) I am using audiocache to play sounds in my assets in my flutter project. Just try another open source audio url like this to check whether the function is work or. The solution is to create a single. It (appears) that qml will not release audio players, so every one you create is held forever. Failure to call release (). E/Mediaplayer Error (1 -19).
From siliconvalleygazette.com
How to fix Android documentation with media player error codes E/Mediaplayer Error (1 -19) Failure to call release () and it is recommended. Initially plays sounds perfectly for me but stops along the way, i have no idea why. When they run out, mediaplayer fails silently, only noting “e/mediaplayer: The solution is to create a single. It (appears) that qml will not release audio players, so every one you create is held forever. According. E/Mediaplayer Error (1 -19).
From wiki.vuplus-support.org
Mediaplayer Vu+ WIKI E/Mediaplayer Error (1 -19) And it's much simpler to use than mediaplayer. According to the docs failure happen due to several reasons, the main ones are. It (appears) that qml will not release audio players, so every one you create is held forever. When they run out, mediaplayer fails silently, only noting “e/mediaplayer: Just try another open source audio url like this to check. E/Mediaplayer Error (1 -19).
From github.com
E/MediaPlayerNative( 9032) error (1, 19) · Issue 661 · bluefireteam E/Mediaplayer Error (1 -19) Failure to call release () and it is recommended. When they run out, mediaplayer fails silently, only noting “e/mediaplayer: Just try another open source audio url like this to check whether the function is work or. It's created exactly for playing short sound effects. I am using audiocache to play sounds in my assets in my flutter project. And it's. E/Mediaplayer Error (1 -19).
From stackoverflow.com
In android java the audio is not playing from "https//dictionaryapi E/Mediaplayer Error (1 -19) Initially plays sounds perfectly for me but stops along the way, i have no idea why. The solution is to create a single. Just try another open source audio url like this to check whether the function is work or. And it's much simpler to use than mediaplayer. When they run out, mediaplayer fails silently, only noting “e/mediaplayer: It (appears). E/Mediaplayer Error (1 -19).
From toplearn.com
عدم نمایش ویدیو در قسمت 67 E/Mediaplayer Error (1 -19) It's created exactly for playing short sound effects. According to the docs failure happen due to several reasons, the main ones are. And it's much simpler to use than mediaplayer. When they run out, mediaplayer fails silently, only noting “e/mediaplayer: I am using audiocache to play sounds in my assets in my flutter project. It (appears) that qml will not. E/Mediaplayer Error (1 -19).
From github.com
OnStop return error · Issue 41 · protyposis/MediaPlayerExtended · GitHub E/Mediaplayer Error (1 -19) And it's much simpler to use than mediaplayer. According to the docs failure happen due to several reasons, the main ones are. Initially plays sounds perfectly for me but stops along the way, i have no idea why. Just try another open source audio url like this to check whether the function is work or. When they run out, mediaplayer. E/Mediaplayer Error (1 -19).
From github.com
GitHub protyposis/MediaPlayerExtended Android MediaPlayer API E/Mediaplayer Error (1 -19) I am using audiocache to play sounds in my assets in my flutter project. And it's much simpler to use than mediaplayer. The solution is to create a single. Just try another open source audio url like this to check whether the function is work or. Initially plays sounds perfectly for me but stops along the way, i have no. E/Mediaplayer Error (1 -19).
From www.youtube.com
Android Mediaplayer error (19,0) after repeated plays YouTube E/Mediaplayer Error (1 -19) Just try another open source audio url like this to check whether the function is work or. Initially plays sounds perfectly for me but stops along the way, i have no idea why. The solution is to create a single. I am using audiocache to play sounds in my assets in my flutter project. According to the docs failure happen. E/Mediaplayer Error (1 -19).
From github.com
Warning Error mediaPlayer is null when called stopPlayer funtion E/Mediaplayer Error (1 -19) And it's much simpler to use than mediaplayer. It (appears) that qml will not release audio players, so every one you create is held forever. When they run out, mediaplayer fails silently, only noting “e/mediaplayer: According to the docs failure happen due to several reasons, the main ones are. Just try another open source audio url like this to check. E/Mediaplayer Error (1 -19).
From stackoverflow.com
android E/MediaPlayerNative error (1, 2147483648) Stack Overflow E/Mediaplayer Error (1 -19) And it's much simpler to use than mediaplayer. Initially plays sounds perfectly for me but stops along the way, i have no idea why. When they run out, mediaplayer fails silently, only noting “e/mediaplayer: Failure to call release () and it is recommended. I am using audiocache to play sounds in my assets in my flutter project. It's created exactly. E/Mediaplayer Error (1 -19).
From www.dune-hd.de
Boxy Mediaplayer E/Mediaplayer Error (1 -19) It's created exactly for playing short sound effects. Failure to call release () and it is recommended. It (appears) that qml will not release audio players, so every one you create is held forever. I am using audiocache to play sounds in my assets in my flutter project. Initially plays sounds perfectly for me but stops along the way, i. E/Mediaplayer Error (1 -19).
From blog.csdn.net
多媒体——音频——利用MediaPlayer播放音频CSDN博客 E/Mediaplayer Error (1 -19) And it's much simpler to use than mediaplayer. Failure to call release () and it is recommended. When they run out, mediaplayer fails silently, only noting “e/mediaplayer: It's created exactly for playing short sound effects. According to the docs failure happen due to several reasons, the main ones are. I am using audiocache to play sounds in my assets in. E/Mediaplayer Error (1 -19).
From twitter.com
Windows On Windows on Twitter "A Blue Screen Of Death (BSOD) is shown E/Mediaplayer Error (1 -19) Just try another open source audio url like this to check whether the function is work or. Failure to call release () and it is recommended. According to the docs failure happen due to several reasons, the main ones are. It's created exactly for playing short sound effects. And it's much simpler to use than mediaplayer. When they run out,. E/Mediaplayer Error (1 -19).
From bsiprogrammer.blogspot.com
Membuat MediaPlayer Menggunakan EwMediaPlayer ActiveX Control E/Mediaplayer Error (1 -19) It's created exactly for playing short sound effects. Failure to call release () and it is recommended. And it's much simpler to use than mediaplayer. According to the docs failure happen due to several reasons, the main ones are. It (appears) that qml will not release audio players, so every one you create is held forever. The solution is to. E/Mediaplayer Error (1 -19).
From github.com
MediaPlayer Error (1,2147483648) · Issue 241 · brianwernick/ExoMedia E/Mediaplayer Error (1 -19) When they run out, mediaplayer fails silently, only noting “e/mediaplayer: I am using audiocache to play sounds in my assets in my flutter project. Initially plays sounds perfectly for me but stops along the way, i have no idea why. Just try another open source audio url like this to check whether the function is work or. The solution is. E/Mediaplayer Error (1 -19).
From stackoverflow.com
media player Android MediaPlayer Error (1,38), working in Emulator E/Mediaplayer Error (1 -19) According to the docs failure happen due to several reasons, the main ones are. When they run out, mediaplayer fails silently, only noting “e/mediaplayer: And it's much simpler to use than mediaplayer. Just try another open source audio url like this to check whether the function is work or. Failure to call release () and it is recommended. I am. E/Mediaplayer Error (1 -19).
From github.com
mediaplayer/qml/main.qml at master · Chukak/mediaplayer · GitHub E/Mediaplayer Error (1 -19) And it's much simpler to use than mediaplayer. It's created exactly for playing short sound effects. Just try another open source audio url like this to check whether the function is work or. Initially plays sounds perfectly for me but stops along the way, i have no idea why. Failure to call release () and it is recommended. When they. E/Mediaplayer Error (1 -19).
From github.com
E/MediaPlayerNative( 9032) error (1, 19) · Issue 661 · bluefireteam E/Mediaplayer Error (1 -19) Failure to call release () and it is recommended. I am using audiocache to play sounds in my assets in my flutter project. Initially plays sounds perfectly for me but stops along the way, i have no idea why. The solution is to create a single. It (appears) that qml will not release audio players, so every one you create. E/Mediaplayer Error (1 -19).
From github.com
WPFMediaPlayer/App.xaml.cs at master · HeBianGu/WPFMediaPlayer · GitHub E/Mediaplayer Error (1 -19) When they run out, mediaplayer fails silently, only noting “e/mediaplayer: I am using audiocache to play sounds in my assets in my flutter project. And it's much simpler to use than mediaplayer. Just try another open source audio url like this to check whether the function is work or. The solution is to create a single. It's created exactly for. E/Mediaplayer Error (1 -19).