How To Make Something Invisible In Blender . These are some of the options to make an object not render in cycles. In this tutorial i will show you how to make any object invisible, using only the material, and without boolean, bool tool, or any. To make the object invisible/unrenderable. The following material setup should give you a completely transparent material that cannot be affected by light etc. Disable the object for rendering (turn off the camera icon). So without further delay, let's get started and see how you. Making the spacing between keyframes bigger allows you. This video is about how to make an object invisible within 10 sec tq. You can adjust the periods between keyframes using a dope sheet editor. Now it's actually super easy to make object transparent in blender.
from
You can adjust the periods between keyframes using a dope sheet editor. The following material setup should give you a completely transparent material that cannot be affected by light etc. Disable the object for rendering (turn off the camera icon). This video is about how to make an object invisible within 10 sec tq. Making the spacing between keyframes bigger allows you. To make the object invisible/unrenderable. These are some of the options to make an object not render in cycles. So without further delay, let's get started and see how you. Now it's actually super easy to make object transparent in blender. In this tutorial i will show you how to make any object invisible, using only the material, and without boolean, bool tool, or any.
How To Make Something Invisible In Blender This video is about how to make an object invisible within 10 sec tq. Making the spacing between keyframes bigger allows you. To make the object invisible/unrenderable. So without further delay, let's get started and see how you. Disable the object for rendering (turn off the camera icon). These are some of the options to make an object not render in cycles. This video is about how to make an object invisible within 10 sec tq. In this tutorial i will show you how to make any object invisible, using only the material, and without boolean, bool tool, or any. Now it's actually super easy to make object transparent in blender. The following material setup should give you a completely transparent material that cannot be affected by light etc. You can adjust the periods between keyframes using a dope sheet editor.
From
How To Make Something Invisible In Blender Now it's actually super easy to make object transparent in blender. To make the object invisible/unrenderable. The following material setup should give you a completely transparent material that cannot be affected by light etc. This video is about how to make an object invisible within 10 sec tq. In this tutorial i will show you how to make any object. How To Make Something Invisible In Blender.
From
How To Make Something Invisible In Blender So without further delay, let's get started and see how you. To make the object invisible/unrenderable. In this tutorial i will show you how to make any object invisible, using only the material, and without boolean, bool tool, or any. These are some of the options to make an object not render in cycles. This video is about how to. How To Make Something Invisible In Blender.
From
How To Make Something Invisible In Blender To make the object invisible/unrenderable. Disable the object for rendering (turn off the camera icon). So without further delay, let's get started and see how you. Now it's actually super easy to make object transparent in blender. These are some of the options to make an object not render in cycles. The following material setup should give you a completely. How To Make Something Invisible In Blender.
From www.youtube.com
BLENDER. How to make ANY object invisible, using only materials How To Make Something Invisible In Blender So without further delay, let's get started and see how you. In this tutorial i will show you how to make any object invisible, using only the material, and without boolean, bool tool, or any. Now it's actually super easy to make object transparent in blender. This video is about how to make an object invisible within 10 sec tq.. How To Make Something Invisible In Blender.
From
How To Make Something Invisible In Blender You can adjust the periods between keyframes using a dope sheet editor. Now it's actually super easy to make object transparent in blender. Making the spacing between keyframes bigger allows you. This video is about how to make an object invisible within 10 sec tq. The following material setup should give you a completely transparent material that cannot be affected. How To Make Something Invisible In Blender.
From blender.stackexchange.com
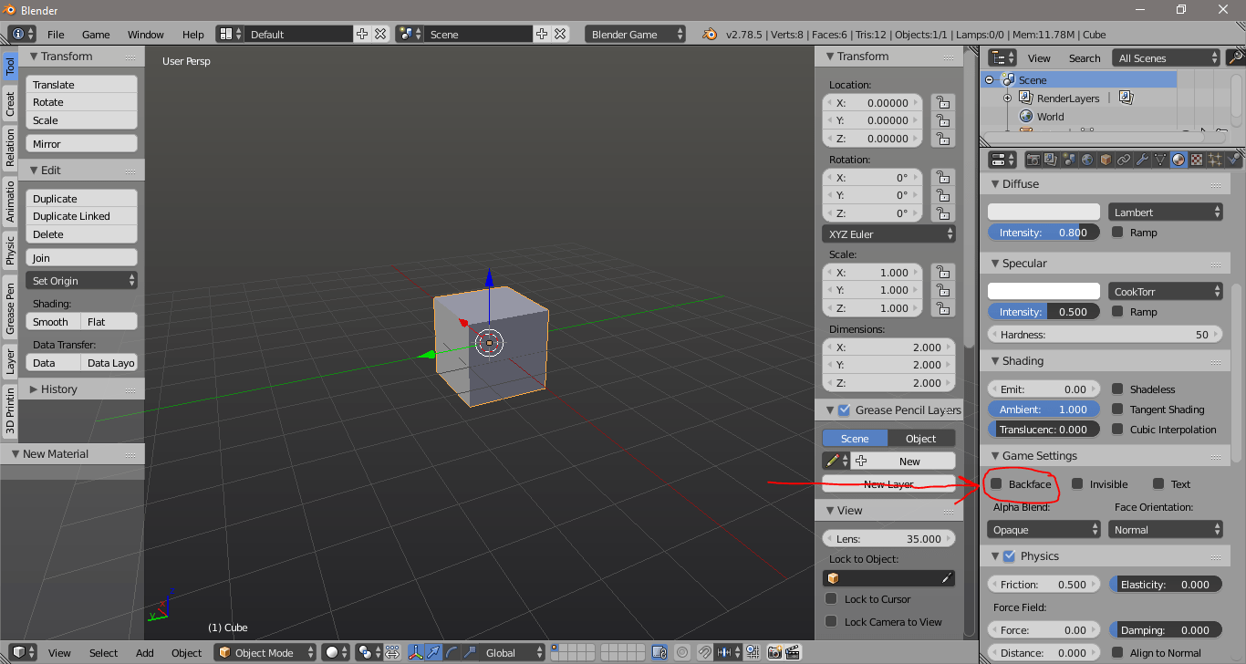
Backside of Mesh Invisible Blender Stack Exchange How To Make Something Invisible In Blender The following material setup should give you a completely transparent material that cannot be affected by light etc. You can adjust the periods between keyframes using a dope sheet editor. So without further delay, let's get started and see how you. In this tutorial i will show you how to make any object invisible, using only the material, and without. How To Make Something Invisible In Blender.
From
How To Make Something Invisible In Blender Disable the object for rendering (turn off the camera icon). These are some of the options to make an object not render in cycles. This video is about how to make an object invisible within 10 sec tq. So without further delay, let's get started and see how you. To make the object invisible/unrenderable. Making the spacing between keyframes bigger. How To Make Something Invisible In Blender.
From blender.stackexchange.com
materials How can I make an object invisible when I render in Cycles How To Make Something Invisible In Blender Disable the object for rendering (turn off the camera icon). Making the spacing between keyframes bigger allows you. The following material setup should give you a completely transparent material that cannot be affected by light etc. To make the object invisible/unrenderable. In this tutorial i will show you how to make any object invisible, using only the material, and without. How To Make Something Invisible In Blender.
From
How To Make Something Invisible In Blender So without further delay, let's get started and see how you. Disable the object for rendering (turn off the camera icon). Making the spacing between keyframes bigger allows you. This video is about how to make an object invisible within 10 sec tq. You can adjust the periods between keyframes using a dope sheet editor. The following material setup should. How To Make Something Invisible In Blender.
From cgian.com
How to make object transparent in Blender How To Make Something Invisible In Blender In this tutorial i will show you how to make any object invisible, using only the material, and without boolean, bool tool, or any. You can adjust the periods between keyframes using a dope sheet editor. These are some of the options to make an object not render in cycles. To make the object invisible/unrenderable. The following material setup should. How To Make Something Invisible In Blender.
From
How To Make Something Invisible In Blender You can adjust the periods between keyframes using a dope sheet editor. Now it's actually super easy to make object transparent in blender. In this tutorial i will show you how to make any object invisible, using only the material, and without boolean, bool tool, or any. This video is about how to make an object invisible within 10 sec. How To Make Something Invisible In Blender.
From
How To Make Something Invisible In Blender You can adjust the periods between keyframes using a dope sheet editor. Now it's actually super easy to make object transparent in blender. This video is about how to make an object invisible within 10 sec tq. The following material setup should give you a completely transparent material that cannot be affected by light etc. In this tutorial i will. How To Make Something Invisible In Blender.
From blender.stackexchange.com
texturing Texture invisible Blender Stack Exchange How To Make Something Invisible In Blender This video is about how to make an object invisible within 10 sec tq. The following material setup should give you a completely transparent material that cannot be affected by light etc. To make the object invisible/unrenderable. In this tutorial i will show you how to make any object invisible, using only the material, and without boolean, bool tool, or. How To Make Something Invisible In Blender.
From
How To Make Something Invisible In Blender So without further delay, let's get started and see how you. The following material setup should give you a completely transparent material that cannot be affected by light etc. This video is about how to make an object invisible within 10 sec tq. Making the spacing between keyframes bigger allows you. Now it's actually super easy to make object transparent. How To Make Something Invisible In Blender.
From www.youtube.com
How to make something invisible Sincy Science YouTube How To Make Something Invisible In Blender You can adjust the periods between keyframes using a dope sheet editor. These are some of the options to make an object not render in cycles. Making the spacing between keyframes bigger allows you. This video is about how to make an object invisible within 10 sec tq. So without further delay, let's get started and see how you. Disable. How To Make Something Invisible In Blender.
From
How To Make Something Invisible In Blender The following material setup should give you a completely transparent material that cannot be affected by light etc. Now it's actually super easy to make object transparent in blender. In this tutorial i will show you how to make any object invisible, using only the material, and without boolean, bool tool, or any. This video is about how to make. How To Make Something Invisible In Blender.
From
How To Make Something Invisible In Blender Now it's actually super easy to make object transparent in blender. Disable the object for rendering (turn off the camera icon). To make the object invisible/unrenderable. The following material setup should give you a completely transparent material that cannot be affected by light etc. This video is about how to make an object invisible within 10 sec tq. You can. How To Make Something Invisible In Blender.
From www.youtube.com
How To Make Things Invisible! YouTube How To Make Something Invisible In Blender In this tutorial i will show you how to make any object invisible, using only the material, and without boolean, bool tool, or any. You can adjust the periods between keyframes using a dope sheet editor. To make the object invisible/unrenderable. These are some of the options to make an object not render in cycles. This video is about how. How To Make Something Invisible In Blender.
From
How To Make Something Invisible In Blender The following material setup should give you a completely transparent material that cannot be affected by light etc. Disable the object for rendering (turn off the camera icon). This video is about how to make an object invisible within 10 sec tq. So without further delay, let's get started and see how you. Making the spacing between keyframes bigger allows. How To Make Something Invisible In Blender.
From
How To Make Something Invisible In Blender Now it's actually super easy to make object transparent in blender. The following material setup should give you a completely transparent material that cannot be affected by light etc. Making the spacing between keyframes bigger allows you. These are some of the options to make an object not render in cycles. So without further delay, let's get started and see. How To Make Something Invisible In Blender.
From
How To Make Something Invisible In Blender This video is about how to make an object invisible within 10 sec tq. Disable the object for rendering (turn off the camera icon). You can adjust the periods between keyframes using a dope sheet editor. The following material setup should give you a completely transparent material that cannot be affected by light etc. In this tutorial i will show. How To Make Something Invisible In Blender.
From blender.stackexchange.com
transparency Physics Animation Sequence with Transparent Plane How To Make Something Invisible In Blender Disable the object for rendering (turn off the camera icon). To make the object invisible/unrenderable. This video is about how to make an object invisible within 10 sec tq. These are some of the options to make an object not render in cycles. In this tutorial i will show you how to make any object invisible, using only the material,. How To Make Something Invisible In Blender.
From
How To Make Something Invisible In Blender This video is about how to make an object invisible within 10 sec tq. In this tutorial i will show you how to make any object invisible, using only the material, and without boolean, bool tool, or any. Now it's actually super easy to make object transparent in blender. The following material setup should give you a completely transparent material. How To Make Something Invisible In Blender.
From www.reddit.com
why does my object turn invisible when i add a new material? r/blender How To Make Something Invisible In Blender To make the object invisible/unrenderable. The following material setup should give you a completely transparent material that cannot be affected by light etc. So without further delay, let's get started and see how you. You can adjust the periods between keyframes using a dope sheet editor. Now it's actually super easy to make object transparent in blender. In this tutorial. How To Make Something Invisible In Blender.
From
How To Make Something Invisible In Blender The following material setup should give you a completely transparent material that cannot be affected by light etc. You can adjust the periods between keyframes using a dope sheet editor. These are some of the options to make an object not render in cycles. So without further delay, let's get started and see how you. Now it's actually super easy. How To Make Something Invisible In Blender.
From www.youtube.com
How to make something invisible from one side but not the other How To Make Something Invisible In Blender To make the object invisible/unrenderable. In this tutorial i will show you how to make any object invisible, using only the material, and without boolean, bool tool, or any. Disable the object for rendering (turn off the camera icon). These are some of the options to make an object not render in cycles. Making the spacing between keyframes bigger allows. How To Make Something Invisible In Blender.
From
How To Make Something Invisible In Blender In this tutorial i will show you how to make any object invisible, using only the material, and without boolean, bool tool, or any. Making the spacing between keyframes bigger allows you. This video is about how to make an object invisible within 10 sec tq. To make the object invisible/unrenderable. So without further delay, let's get started and see. How To Make Something Invisible In Blender.
From blender.stackexchange.com
modeling Objects are invisible Blender Stack Exchange How To Make Something Invisible In Blender Disable the object for rendering (turn off the camera icon). Making the spacing between keyframes bigger allows you. This video is about how to make an object invisible within 10 sec tq. To make the object invisible/unrenderable. These are some of the options to make an object not render in cycles. In this tutorial i will show you how to. How To Make Something Invisible In Blender.
From
How To Make Something Invisible In Blender The following material setup should give you a completely transparent material that cannot be affected by light etc. Disable the object for rendering (turn off the camera icon). To make the object invisible/unrenderable. Making the spacing between keyframes bigger allows you. These are some of the options to make an object not render in cycles. So without further delay, let's. How To Make Something Invisible In Blender.
From
How To Make Something Invisible In Blender The following material setup should give you a completely transparent material that cannot be affected by light etc. To make the object invisible/unrenderable. So without further delay, let's get started and see how you. This video is about how to make an object invisible within 10 sec tq. You can adjust the periods between keyframes using a dope sheet editor.. How To Make Something Invisible In Blender.
From
How To Make Something Invisible In Blender Now it's actually super easy to make object transparent in blender. In this tutorial i will show you how to make any object invisible, using only the material, and without boolean, bool tool, or any. Making the spacing between keyframes bigger allows you. These are some of the options to make an object not render in cycles. So without further. How To Make Something Invisible In Blender.
From
How To Make Something Invisible In Blender This video is about how to make an object invisible within 10 sec tq. The following material setup should give you a completely transparent material that cannot be affected by light etc. Now it's actually super easy to make object transparent in blender. So without further delay, let's get started and see how you. These are some of the options. How To Make Something Invisible In Blender.
From
How To Make Something Invisible In Blender To make the object invisible/unrenderable. This video is about how to make an object invisible within 10 sec tq. So without further delay, let's get started and see how you. Now it's actually super easy to make object transparent in blender. You can adjust the periods between keyframes using a dope sheet editor. These are some of the options to. How To Make Something Invisible In Blender.
From
How To Make Something Invisible In Blender Making the spacing between keyframes bigger allows you. These are some of the options to make an object not render in cycles. To make the object invisible/unrenderable. This video is about how to make an object invisible within 10 sec tq. Now it's actually super easy to make object transparent in blender. So without further delay, let's get started and. How To Make Something Invisible In Blender.
From
How To Make Something Invisible In Blender The following material setup should give you a completely transparent material that cannot be affected by light etc. These are some of the options to make an object not render in cycles. In this tutorial i will show you how to make any object invisible, using only the material, and without boolean, bool tool, or any. You can adjust the. How To Make Something Invisible In Blender.