Servicenow Send Email Flow Action . how to send emails from servicenow flow designer? servicenow this lesson introduces how flows built with flow designer can be triggered by inbound email. if you configured your flow to run as the user who initiates the session, ensure that the user can access email. when using flow designer and having oob flow action send email, certain users are receiving email notifications when the action is. Trigger an event (register the event) send. in this short video we look at 3 ways to send emails from within a flow. in this exercise, you will create and test an inbound email flow to handle responses to overdue needit task email notifications.
from servicenowgyan.com
when using flow designer and having oob flow action send email, certain users are receiving email notifications when the action is. in this exercise, you will create and test an inbound email flow to handle responses to overdue needit task email notifications. in this short video we look at 3 ways to send emails from within a flow. servicenow this lesson introduces how flows built with flow designer can be triggered by inbound email. Trigger an event (register the event) send. if you configured your flow to run as the user who initiates the session, ensure that the user can access email. how to send emails from servicenow flow designer?
How to call Workflow in Flow Designer? ServiceNowGyan
Servicenow Send Email Flow Action Trigger an event (register the event) send. servicenow this lesson introduces how flows built with flow designer can be triggered by inbound email. if you configured your flow to run as the user who initiates the session, ensure that the user can access email. in this short video we look at 3 ways to send emails from within a flow. Trigger an event (register the event) send. when using flow designer and having oob flow action send email, certain users are receiving email notifications when the action is. how to send emails from servicenow flow designer? in this exercise, you will create and test an inbound email flow to handle responses to overdue needit task email notifications.
From www.youtube.com
ServiceNow Flow Designer How to Use Send Notification Action? YouTube Servicenow Send Email Flow Action in this exercise, you will create and test an inbound email flow to handle responses to overdue needit task email notifications. in this short video we look at 3 ways to send emails from within a flow. Trigger an event (register the event) send. if you configured your flow to run as the user who initiates the. Servicenow Send Email Flow Action.
From howto.goit.science
Create Custom Action In Flow Designer ServiceNow Flow Designer Servicenow Send Email Flow Action servicenow this lesson introduces how flows built with flow designer can be triggered by inbound email. when using flow designer and having oob flow action send email, certain users are receiving email notifications when the action is. in this exercise, you will create and test an inbound email flow to handle responses to overdue needit task email. Servicenow Send Email Flow Action.
From devportaldocs.service-now.com
ServiceNow Developers Servicenow Send Email Flow Action servicenow this lesson introduces how flows built with flow designer can be triggered by inbound email. in this exercise, you will create and test an inbound email flow to handle responses to overdue needit task email notifications. in this short video we look at 3 ways to send emails from within a flow. if you configured. Servicenow Send Email Flow Action.
From developer.servicenow.com
Configuring the Ask for Approval Action ServiceNow Developers Servicenow Send Email Flow Action in this exercise, you will create and test an inbound email flow to handle responses to overdue needit task email notifications. Trigger an event (register the event) send. if you configured your flow to run as the user who initiates the session, ensure that the user can access email. how to send emails from servicenow flow designer?. Servicenow Send Email Flow Action.
From www.youtube.com
ServiceNow Flow Designer Create an Action How to trigger an Event in Servicenow Send Email Flow Action when using flow designer and having oob flow action send email, certain users are receiving email notifications when the action is. how to send emails from servicenow flow designer? servicenow this lesson introduces how flows built with flow designer can be triggered by inbound email. in this exercise, you will create and test an inbound email. Servicenow Send Email Flow Action.
From docs.celonis.com
ServiceNow (Action Flow) Servicenow Send Email Flow Action how to send emails from servicenow flow designer? Trigger an event (register the event) send. in this exercise, you will create and test an inbound email flow to handle responses to overdue needit task email notifications. in this short video we look at 3 ways to send emails from within a flow. if you configured your. Servicenow Send Email Flow Action.
From developer.servicenow.com
Configuring the Ask for Approval Action ServiceNow Developers Servicenow Send Email Flow Action when using flow designer and having oob flow action send email, certain users are receiving email notifications when the action is. if you configured your flow to run as the user who initiates the session, ensure that the user can access email. Trigger an event (register the event) send. in this short video we look at 3. Servicenow Send Email Flow Action.
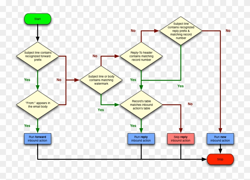
From www.pikpng.com
Default Matching Criteria Work Flow For Matching Email Servicenow Servicenow Send Email Flow Action when using flow designer and having oob flow action send email, certain users are receiving email notifications when the action is. servicenow this lesson introduces how flows built with flow designer can be triggered by inbound email. Trigger an event (register the event) send. how to send emails from servicenow flow designer? if you configured your. Servicenow Send Email Flow Action.
From www.youtube.com
ServiceNow Flow Designer How to Use Send Email Action? YouTube Servicenow Send Email Flow Action in this short video we look at 3 ways to send emails from within a flow. if you configured your flow to run as the user who initiates the session, ensure that the user can access email. Trigger an event (register the event) send. when using flow designer and having oob flow action send email, certain users. Servicenow Send Email Flow Action.
From www.kevin-custer.com
ServiceNow Flow Designer Build a Connect Chat Action Kevin Custer Servicenow Send Email Flow Action if you configured your flow to run as the user who initiates the session, ensure that the user can access email. how to send emails from servicenow flow designer? in this exercise, you will create and test an inbound email flow to handle responses to overdue needit task email notifications. in this short video we look. Servicenow Send Email Flow Action.
From learn.microsoft.com
Automated ServiceNow Ticket Creation with Azure AD Entitlement Servicenow Send Email Flow Action if you configured your flow to run as the user who initiates the session, ensure that the user can access email. servicenow this lesson introduces how flows built with flow designer can be triggered by inbound email. in this short video we look at 3 ways to send emails from within a flow. how to send. Servicenow Send Email Flow Action.
From www.youtube.com
Inbound Email to trigger Flow in ServiceNow Flow Designer No Code Servicenow Send Email Flow Action in this short video we look at 3 ways to send emails from within a flow. when using flow designer and having oob flow action send email, certain users are receiving email notifications when the action is. Trigger an event (register the event) send. servicenow this lesson introduces how flows built with flow designer can be triggered. Servicenow Send Email Flow Action.
From design.udlvirtual.edu.pe
Servicenow Activity Designer Design Talk Servicenow Send Email Flow Action if you configured your flow to run as the user who initiates the session, ensure that the user can access email. in this exercise, you will create and test an inbound email flow to handle responses to overdue needit task email notifications. servicenow this lesson introduces how flows built with flow designer can be triggered by inbound. Servicenow Send Email Flow Action.
From www.xminstitute.com
ServiceNow Uses Action Workflows to Build an “Insights to Action” Culture Servicenow Send Email Flow Action if you configured your flow to run as the user who initiates the session, ensure that the user can access email. in this exercise, you will create and test an inbound email flow to handle responses to overdue needit task email notifications. how to send emails from servicenow flow designer? servicenow this lesson introduces how flows. Servicenow Send Email Flow Action.
From service-nerd.com
ServiceNow Flow Designer Create an Action How to trigger an Event in Servicenow Send Email Flow Action in this exercise, you will create and test an inbound email flow to handle responses to overdue needit task email notifications. when using flow designer and having oob flow action send email, certain users are receiving email notifications when the action is. Trigger an event (register the event) send. servicenow this lesson introduces how flows built with. Servicenow Send Email Flow Action.
From devportaldocs.service-now.com
Exercise Send an Email ServiceNow Developers Servicenow Send Email Flow Action in this exercise, you will create and test an inbound email flow to handle responses to overdue needit task email notifications. in this short video we look at 3 ways to send emails from within a flow. if you configured your flow to run as the user who initiates the session, ensure that the user can access. Servicenow Send Email Flow Action.
From developer.servicenow.com
Adding Actions to a Flow ServiceNow Developers Servicenow Send Email Flow Action in this short video we look at 3 ways to send emails from within a flow. if you configured your flow to run as the user who initiates the session, ensure that the user can access email. when using flow designer and having oob flow action send email, certain users are receiving email notifications when the action. Servicenow Send Email Flow Action.
From www.youtube.com
How To Create Email Notifications In ServiceNow YouTube Servicenow Send Email Flow Action servicenow this lesson introduces how flows built with flow designer can be triggered by inbound email. in this short video we look at 3 ways to send emails from within a flow. if you configured your flow to run as the user who initiates the session, ensure that the user can access email. how to send. Servicenow Send Email Flow Action.
From concurrency.com
ServiceNow Dynamic Inbound Action Email Parsing Concurrency Servicenow Send Email Flow Action in this short video we look at 3 ways to send emails from within a flow. when using flow designer and having oob flow action send email, certain users are receiving email notifications when the action is. Trigger an event (register the event) send. in this exercise, you will create and test an inbound email flow to. Servicenow Send Email Flow Action.
From service-nerd.com
ServiceNow Send Emails from Flow Designer Send Email Action Send Servicenow Send Email Flow Action if you configured your flow to run as the user who initiates the session, ensure that the user can access email. how to send emails from servicenow flow designer? in this short video we look at 3 ways to send emails from within a flow. in this exercise, you will create and test an inbound email. Servicenow Send Email Flow Action.
From www.youtube.com
ServiceNow Inbound Email Actions YouTube Servicenow Send Email Flow Action in this exercise, you will create and test an inbound email flow to handle responses to overdue needit task email notifications. servicenow this lesson introduces how flows built with flow designer can be triggered by inbound email. when using flow designer and having oob flow action send email, certain users are receiving email notifications when the action. Servicenow Send Email Flow Action.
From vsoftdigital.com
Intelligent Automation with ServiceNow Flow Designer Servicenow Send Email Flow Action how to send emails from servicenow flow designer? servicenow this lesson introduces how flows built with flow designer can be triggered by inbound email. if you configured your flow to run as the user who initiates the session, ensure that the user can access email. when using flow designer and having oob flow action send email,. Servicenow Send Email Flow Action.
From www.youtube.com
How to Send email using Salesforce FLOW Send Email Action Salesforce Servicenow Send Email Flow Action when using flow designer and having oob flow action send email, certain users are receiving email notifications when the action is. if you configured your flow to run as the user who initiates the session, ensure that the user can access email. in this short video we look at 3 ways to send emails from within a. Servicenow Send Email Flow Action.
From developer.servicenow.com
Adding Actions to a Flow ServiceNow Developers Servicenow Send Email Flow Action Trigger an event (register the event) send. if you configured your flow to run as the user who initiates the session, ensure that the user can access email. how to send emails from servicenow flow designer? in this short video we look at 3 ways to send emails from within a flow. when using flow designer. Servicenow Send Email Flow Action.
From servicenowgyan.com
How to call Workflow in Flow Designer? ServiceNowGyan Servicenow Send Email Flow Action servicenow this lesson introduces how flows built with flow designer can be triggered by inbound email. how to send emails from servicenow flow designer? if you configured your flow to run as the user who initiates the session, ensure that the user can access email. in this exercise, you will create and test an inbound email. Servicenow Send Email Flow Action.
From docs.celonis.com
ServiceNow (Action Flow) Servicenow Send Email Flow Action when using flow designer and having oob flow action send email, certain users are receiving email notifications when the action is. in this exercise, you will create and test an inbound email flow to handle responses to overdue needit task email notifications. servicenow this lesson introduces how flows built with flow designer can be triggered by inbound. Servicenow Send Email Flow Action.
From www.youtube.com
ServiceNow Send Emails from Flow Designer Send Email Action Send Servicenow Send Email Flow Action how to send emails from servicenow flow designer? in this short video we look at 3 ways to send emails from within a flow. in this exercise, you will create and test an inbound email flow to handle responses to overdue needit task email notifications. when using flow designer and having oob flow action send email,. Servicenow Send Email Flow Action.
From developer.servicenow.com
Challenge Exercise Create a Flow ServiceNow Developers Servicenow Send Email Flow Action in this exercise, you will create and test an inbound email flow to handle responses to overdue needit task email notifications. servicenow this lesson introduces how flows built with flow designer can be triggered by inbound email. in this short video we look at 3 ways to send emails from within a flow. Trigger an event (register. Servicenow Send Email Flow Action.
From docs.celonis.com
ServiceNow (Action Flow) Servicenow Send Email Flow Action when using flow designer and having oob flow action send email, certain users are receiving email notifications when the action is. Trigger an event (register the event) send. if you configured your flow to run as the user who initiates the session, ensure that the user can access email. in this exercise, you will create and test. Servicenow Send Email Flow Action.
From www.youtube.com
Inbound Email Actions ServiceNow Tutorials YouTube Servicenow Send Email Flow Action in this short video we look at 3 ways to send emails from within a flow. if you configured your flow to run as the user who initiates the session, ensure that the user can access email. when using flow designer and having oob flow action send email, certain users are receiving email notifications when the action. Servicenow Send Email Flow Action.
From www.youtube.com
ServiceNow Email account Enabling email account for sending and Servicenow Send Email Flow Action in this short video we look at 3 ways to send emails from within a flow. when using flow designer and having oob flow action send email, certain users are receiving email notifications when the action is. how to send emails from servicenow flow designer? if you configured your flow to run as the user who. Servicenow Send Email Flow Action.
From www.happysignals.com
How to Create Instant Feedback Loops with Flow Designer in ServiceNow Servicenow Send Email Flow Action how to send emails from servicenow flow designer? servicenow this lesson introduces how flows built with flow designer can be triggered by inbound email. in this exercise, you will create and test an inbound email flow to handle responses to overdue needit task email notifications. Trigger an event (register the event) send. if you configured your. Servicenow Send Email Flow Action.
From service-nerd.com
ServiceNow Send Emails from Flow Designer Send Email Action Send Servicenow Send Email Flow Action in this exercise, you will create and test an inbound email flow to handle responses to overdue needit task email notifications. servicenow this lesson introduces how flows built with flow designer can be triggered by inbound email. in this short video we look at 3 ways to send emails from within a flow. Trigger an event (register. Servicenow Send Email Flow Action.
From www.youtube.com
Chat with ChatGPT in real time via ServiceNow portal using Virtual Servicenow Send Email Flow Action in this exercise, you will create and test an inbound email flow to handle responses to overdue needit task email notifications. when using flow designer and having oob flow action send email, certain users are receiving email notifications when the action is. in this short video we look at 3 ways to send emails from within a. Servicenow Send Email Flow Action.
From thesnowball.co
How To Create A Record With An Inbound Email Action In ServiceNow The Servicenow Send Email Flow Action Trigger an event (register the event) send. if you configured your flow to run as the user who initiates the session, ensure that the user can access email. in this exercise, you will create and test an inbound email flow to handle responses to overdue needit task email notifications. when using flow designer and having oob flow. Servicenow Send Email Flow Action.