Define Burden Cost . a burden cost refers to the hidden labor and inventory charges companies pay in their manufacturing processes. These costs are often the largest. burden rate is the rate of allocation of indirect cost to direct cost of either labor or inventory to give a truer picture of the cost of producing or. the burden cost refers to all indirect costs associated with employing or maintaining employees or inventory beyond direct. burden costs are the costs for the plant that are not included in direct labor or material costs. the burden rate is the allocation rate at which indirect costs are applied to the direct costs of labor or. the burden rate, also known as the overhead rate, is the indirect cost incurred by a business to support its. What is the burden rate formula? Additional pricing tiers (per month): It is helpful for small.
from www.jchs.harvard.edu
a burden cost refers to the hidden labor and inventory charges companies pay in their manufacturing processes. Additional pricing tiers (per month): What is the burden rate formula? the burden rate is the allocation rate at which indirect costs are applied to the direct costs of labor or. the burden rate, also known as the overhead rate, is the indirect cost incurred by a business to support its. burden costs are the costs for the plant that are not included in direct labor or material costs. These costs are often the largest. the burden cost refers to all indirect costs associated with employing or maintaining employees or inventory beyond direct. It is helpful for small. burden rate is the rate of allocation of indirect cost to direct cost of either labor or inventory to give a truer picture of the cost of producing or.
More Than 42 Million US Households Were Cost Burdened in 2022 Joint Center for Housing Studies
Define Burden Cost a burden cost refers to the hidden labor and inventory charges companies pay in their manufacturing processes. These costs are often the largest. burden rate is the rate of allocation of indirect cost to direct cost of either labor or inventory to give a truer picture of the cost of producing or. the burden rate is the allocation rate at which indirect costs are applied to the direct costs of labor or. the burden rate, also known as the overhead rate, is the indirect cost incurred by a business to support its. Additional pricing tiers (per month): What is the burden rate formula? a burden cost refers to the hidden labor and inventory charges companies pay in their manufacturing processes. the burden cost refers to all indirect costs associated with employing or maintaining employees or inventory beyond direct. burden costs are the costs for the plant that are not included in direct labor or material costs. It is helpful for small.
From www.akounto.com
Burden Cost Definition, Usage, Formula & Examples Akounto Define Burden Cost These costs are often the largest. Additional pricing tiers (per month): It is helpful for small. burden costs are the costs for the plant that are not included in direct labor or material costs. the burden cost refers to all indirect costs associated with employing or maintaining employees or inventory beyond direct. burden rate is the rate. Define Burden Cost.
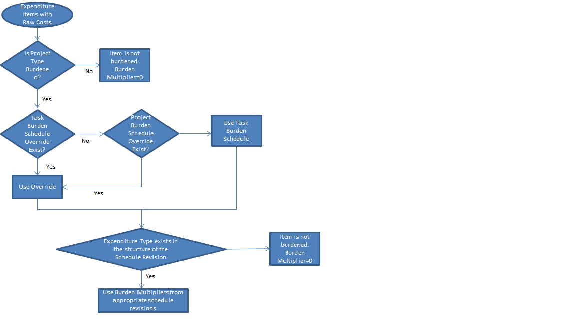
From docs.oracle.com
Oracle Fusion Applications Project Financial Management Implementation Guide Define Burden Cost the burden cost refers to all indirect costs associated with employing or maintaining employees or inventory beyond direct. These costs are often the largest. Additional pricing tiers (per month): a burden cost refers to the hidden labor and inventory charges companies pay in their manufacturing processes. the burden rate is the allocation rate at which indirect costs. Define Burden Cost.
From docs.oracle.com
Oracle Fusion Applications Project Financial Management Implementation Guide Define Burden Cost a burden cost refers to the hidden labor and inventory charges companies pay in their manufacturing processes. It is helpful for small. the burden cost refers to all indirect costs associated with employing or maintaining employees or inventory beyond direct. What is the burden rate formula? Additional pricing tiers (per month): burden rate is the rate of. Define Burden Cost.
From learn.oracle.com
Manage Burden Cost on Financial Projects Free Oracle Cloud Training Oracle LaunchPad Define Burden Cost Additional pricing tiers (per month): the burden rate is the allocation rate at which indirect costs are applied to the direct costs of labor or. It is helpful for small. a burden cost refers to the hidden labor and inventory charges companies pay in their manufacturing processes. burden costs are the costs for the plant that are. Define Burden Cost.
From www.aafcpa.com
Burden calculations How to allocate your indirect cost pools to specific jobs AAFCPAs Define Burden Cost These costs are often the largest. It is helpful for small. What is the burden rate formula? burden rate is the rate of allocation of indirect cost to direct cost of either labor or inventory to give a truer picture of the cost of producing or. a burden cost refers to the hidden labor and inventory charges companies. Define Burden Cost.
From docs.oracle.com
Oracle Fusion Applications Project Management Implementation Guide Define Burden Cost It is helpful for small. the burden rate is the allocation rate at which indirect costs are applied to the direct costs of labor or. the burden rate, also known as the overhead rate, is the indirect cost incurred by a business to support its. These costs are often the largest. the burden cost refers to all. Define Burden Cost.
From www.labor-burden-calculator.com
3 Steps On How To Calculate Your Employee Labor Burden Labor Burden Calculator Define Burden Cost the burden rate, also known as the overhead rate, is the indirect cost incurred by a business to support its. the burden cost refers to all indirect costs associated with employing or maintaining employees or inventory beyond direct. burden rate is the rate of allocation of indirect cost to direct cost of either labor or inventory to. Define Burden Cost.
From arunreddyd.blogspot.com
Arun Reddy Dhonthi Reddy R12 Projects Burden Costing Implementation Steps Define Burden Cost the burden rate, also known as the overhead rate, is the indirect cost incurred by a business to support its. the burden cost refers to all indirect costs associated with employing or maintaining employees or inventory beyond direct. the burden rate is the allocation rate at which indirect costs are applied to the direct costs of labor. Define Burden Cost.
From www.akounto.com
Burden Cost Definition, Usage, Formula & Examples Akounto Define Burden Cost burden rate is the rate of allocation of indirect cost to direct cost of either labor or inventory to give a truer picture of the cost of producing or. What is the burden rate formula? the burden cost refers to all indirect costs associated with employing or maintaining employees or inventory beyond direct. the burden rate, also. Define Burden Cost.
From dxontnjec.blob.core.windows.net
What Is Burden Cost In Manufacturing at Jacqueline Smith blog Define Burden Cost the burden rate, also known as the overhead rate, is the indirect cost incurred by a business to support its. These costs are often the largest. the burden rate is the allocation rate at which indirect costs are applied to the direct costs of labor or. Additional pricing tiers (per month): the burden cost refers to all. Define Burden Cost.
From www.eturboquote.com
Calculate Burden Rates eTurboQuote Define Burden Cost Additional pricing tiers (per month): burden costs are the costs for the plant that are not included in direct labor or material costs. a burden cost refers to the hidden labor and inventory charges companies pay in their manufacturing processes. the burden cost refers to all indirect costs associated with employing or maintaining employees or inventory beyond. Define Burden Cost.
From www.investopedia.com
Burden Rate Definition and Cost Examples Define Burden Cost It is helpful for small. burden rate is the rate of allocation of indirect cost to direct cost of either labor or inventory to give a truer picture of the cost of producing or. the burden rate is the allocation rate at which indirect costs are applied to the direct costs of labor or. What is the burden. Define Burden Cost.
From www.slideserve.com
PPT Energy & Military Effectiveness PowerPoint Presentation ID6751412 Define Burden Cost the burden rate is the allocation rate at which indirect costs are applied to the direct costs of labor or. These costs are often the largest. burden rate is the rate of allocation of indirect cost to direct cost of either labor or inventory to give a truer picture of the cost of producing or. the burden. Define Burden Cost.
From everylifefoundation.org
cost_burden_infographicscaled3 EveryLife Foundation for Rare Diseases Define Burden Cost These costs are often the largest. the burden rate is the allocation rate at which indirect costs are applied to the direct costs of labor or. the burden rate, also known as the overhead rate, is the indirect cost incurred by a business to support its. a burden cost refers to the hidden labor and inventory charges. Define Burden Cost.
From www.labor-burden-calculator.com
Employee Cost Labor Burden Labor Burden Calculator Define Burden Cost the burden rate, also known as the overhead rate, is the indirect cost incurred by a business to support its. the burden cost refers to all indirect costs associated with employing or maintaining employees or inventory beyond direct. It is helpful for small. These costs are often the largest. burden rate is the rate of allocation of. Define Burden Cost.
From www.eturboquote.com
Calculate Burden Rates eTurboQuote Define Burden Cost the burden rate, also known as the overhead rate, is the indirect cost incurred by a business to support its. a burden cost refers to the hidden labor and inventory charges companies pay in their manufacturing processes. These costs are often the largest. burden costs are the costs for the plant that are not included in direct. Define Burden Cost.
From economy24.co.za
Consumers paying debts despite economic pressures Economy24 Define Burden Cost These costs are often the largest. Additional pricing tiers (per month): burden rate is the rate of allocation of indirect cost to direct cost of either labor or inventory to give a truer picture of the cost of producing or. the burden cost refers to all indirect costs associated with employing or maintaining employees or inventory beyond direct.. Define Burden Cost.
From www.researchgate.net
The Shifting Burden of Cost Download Scientific Diagram Define Burden Cost burden costs are the costs for the plant that are not included in direct labor or material costs. the burden cost refers to all indirect costs associated with employing or maintaining employees or inventory beyond direct. It is helpful for small. burden rate is the rate of allocation of indirect cost to direct cost of either labor. Define Burden Cost.
From www.salarycube.com
Understanding Burden Rate How to Accurately Calculate Your Real Labor Costs SalaryCube Define Burden Cost a burden cost refers to the hidden labor and inventory charges companies pay in their manufacturing processes. the burden rate is the allocation rate at which indirect costs are applied to the direct costs of labor or. These costs are often the largest. What is the burden rate formula? It is helpful for small. the burden cost. Define Burden Cost.
From dxocbyhli.blob.core.windows.net
Housing Cost Burden Definition at Vincent Bradley blog Define Burden Cost These costs are often the largest. a burden cost refers to the hidden labor and inventory charges companies pay in their manufacturing processes. Additional pricing tiers (per month): burden rate is the rate of allocation of indirect cost to direct cost of either labor or inventory to give a truer picture of the cost of producing or. . Define Burden Cost.
From www.projectcubicle.com
Direct Costs and Indirect Costs, Cost Classification Define Burden Cost Additional pricing tiers (per month): These costs are often the largest. the burden cost refers to all indirect costs associated with employing or maintaining employees or inventory beyond direct. the burden rate, also known as the overhead rate, is the indirect cost incurred by a business to support its. burden costs are the costs for the plant. Define Burden Cost.
From www.vecteezy.com
Financial burden, bearing high expenses or cost of living due to economic crisis or inflation Define Burden Cost burden costs are the costs for the plant that are not included in direct labor or material costs. the burden cost refers to all indirect costs associated with employing or maintaining employees or inventory beyond direct. What is the burden rate formula? These costs are often the largest. the burden rate, also known as the overhead rate,. Define Burden Cost.
From www.pdffiller.com
Fully Burdened Cost Definition 108 SamplesLaw Insider Doc Template pdfFiller Define Burden Cost the burden cost refers to all indirect costs associated with employing or maintaining employees or inventory beyond direct. Additional pricing tiers (per month): the burden rate, also known as the overhead rate, is the indirect cost incurred by a business to support its. What is the burden rate formula? burden rate is the rate of allocation of. Define Burden Cost.
From www.investopedia.com
CostBenefit Analysis How It's Used, Pros and Cons Define Burden Cost burden rate is the rate of allocation of indirect cost to direct cost of either labor or inventory to give a truer picture of the cost of producing or. the burden rate is the allocation rate at which indirect costs are applied to the direct costs of labor or. burden costs are the costs for the plant. Define Burden Cost.
From www.akounto.com
Burden Cost Definition, Usage, Formula & Examples Akounto Define Burden Cost These costs are often the largest. It is helpful for small. the burden rate is the allocation rate at which indirect costs are applied to the direct costs of labor or. burden costs are the costs for the plant that are not included in direct labor or material costs. the burden cost refers to all indirect costs. Define Burden Cost.
From exokopvml.blob.core.windows.net
What Is Cost Burden at Willis Cannon blog Define Burden Cost These costs are often the largest. It is helpful for small. burden rate is the rate of allocation of indirect cost to direct cost of either labor or inventory to give a truer picture of the cost of producing or. What is the burden rate formula? the burden rate is the allocation rate at which indirect costs are. Define Burden Cost.
From exoaffbrz.blob.core.windows.net
Burden Cost Examples at Larry Nickel blog Define Burden Cost burden rate is the rate of allocation of indirect cost to direct cost of either labor or inventory to give a truer picture of the cost of producing or. burden costs are the costs for the plant that are not included in direct labor or material costs. It is helpful for small. Additional pricing tiers (per month): What. Define Burden Cost.
From www.jchs.harvard.edu
More Than 42 Million US Households Were Cost Burdened in 2022 Joint Center for Housing Studies Define Burden Cost These costs are often the largest. It is helpful for small. a burden cost refers to the hidden labor and inventory charges companies pay in their manufacturing processes. the burden rate is the allocation rate at which indirect costs are applied to the direct costs of labor or. Additional pricing tiers (per month): What is the burden rate. Define Burden Cost.
From www.akounto.com
Burden Cost Definition, Usage, Formula & Examples Akounto Define Burden Cost the burden rate, also known as the overhead rate, is the indirect cost incurred by a business to support its. It is helpful for small. Additional pricing tiers (per month): the burden cost refers to all indirect costs associated with employing or maintaining employees or inventory beyond direct. burden costs are the costs for the plant that. Define Burden Cost.
From oracleug.com
OracleUG ERP Systems & Processes Define Burden Cost burden rate is the rate of allocation of indirect cost to direct cost of either labor or inventory to give a truer picture of the cost of producing or. It is helpful for small. Additional pricing tiers (per month): a burden cost refers to the hidden labor and inventory charges companies pay in their manufacturing processes. the. Define Burden Cost.
From saylordotorg.github.io
Microeconomics Toolkit Define Burden Cost burden rate is the rate of allocation of indirect cost to direct cost of either labor or inventory to give a truer picture of the cost of producing or. It is helpful for small. a burden cost refers to the hidden labor and inventory charges companies pay in their manufacturing processes. These costs are often the largest. . Define Burden Cost.
From www.youtube.com
Labor Burden Calculation for Construction Contractors (Basic) YouTube Define Burden Cost What is the burden rate formula? the burden rate is the allocation rate at which indirect costs are applied to the direct costs of labor or. the burden cost refers to all indirect costs associated with employing or maintaining employees or inventory beyond direct. Additional pricing tiers (per month): burden rate is the rate of allocation of. Define Burden Cost.
From www.cutimes.com
Credit Union Regulatory Burden Costs Infographic Credit Union Times Define Burden Cost These costs are often the largest. It is helpful for small. burden rate is the rate of allocation of indirect cost to direct cost of either labor or inventory to give a truer picture of the cost of producing or. burden costs are the costs for the plant that are not included in direct labor or material costs.. Define Burden Cost.
From docs.oracle.com
Oracle Project Costing User Guide Define Burden Cost burden rate is the rate of allocation of indirect cost to direct cost of either labor or inventory to give a truer picture of the cost of producing or. It is helpful for small. burden costs are the costs for the plant that are not included in direct labor or material costs. the burden rate is the. Define Burden Cost.
From www.youtube.com
The Cost Burden YouTube Define Burden Cost the burden rate is the allocation rate at which indirect costs are applied to the direct costs of labor or. burden costs are the costs for the plant that are not included in direct labor or material costs. It is helpful for small. the burden rate, also known as the overhead rate, is the indirect cost incurred. Define Burden Cost.