From en.wikipedia.org
Blood type Wikipedia Human Blood Hs Code Animal blood prepared for therapeutic, prophylatic or diagnostic uses; below is a sample of the information available on hts 3002.90 in descartes datamyne's extensive global trade. 30029010 is the hsn code for human blood; Animal blood prepared for therapeutic, prophylactic or diagnostic uses; Animal blood prepared for therapeutic, prophylactic or diagnostic uses; Animal blood prepared for therapeutic, prophylactic. Human Blood Hs Code.
From www.scribd.com
Blood Codes PDF Human Blood Hs Code 30029010 is the hsn code for human blood; Animal blood prepared for therapeutic, prophylatic or diagnostic uses; Animal blood prepared for therapeutic, prophylactic or diagnostic uses; Animal blood prepared for therapeutic, prophylactic or diagnostic uses; below is a sample of the information available on hts 3002.90 in descartes datamyne's extensive global trade. Animal blood prepared for therapeutic, prophylactic. Human Blood Hs Code.
From brunofuga.adv.br
Understanding Harmonized System (HS) Codes DHL Express, 42 OFF Human Blood Hs Code below is a sample of the information available on hts 3002.90 in descartes datamyne's extensive global trade. Animal blood prepared for therapeutic, prophylatic or diagnostic uses; 30029010 is the hsn code for human blood; Animal blood prepared for therapeutic, prophylactic or diagnostic uses; Animal blood prepared for therapeutic, prophylactic or diagnostic uses; Animal blood prepared for therapeutic, prophylactic. Human Blood Hs Code.
From thebiologynotes.com
Blood Group Definition, Systems, Types, Significances Human Blood Hs Code Animal blood prepared for therapeutic, prophylactic or diagnostic uses; 30029010 is the hsn code for human blood; Animal blood prepared for therapeutic, prophylactic or diagnostic uses; Animal blood prepared for therapeutic, prophylactic or diagnostic uses; Animal blood prepared for therapeutic, prophylatic or diagnostic uses; below is a sample of the information available on hts 3002.90 in descartes datamyne's. Human Blood Hs Code.
From www.linkedin.com
Understanding HS codes (Harmonized System codes) what you need to know Human Blood Hs Code Animal blood prepared for therapeutic, prophylactic or diagnostic uses; 30029010 is the hsn code for human blood; Animal blood prepared for therapeutic, prophylactic or diagnostic uses; Animal blood prepared for therapeutic, prophylactic or diagnostic uses; below is a sample of the information available on hts 3002.90 in descartes datamyne's extensive global trade. Animal blood prepared for therapeutic, prophylatic. Human Blood Hs Code.
From www.bookairfreight.com
Harmonized System Code (HS Code) Bookairfreight Shipping Terms Glossary Human Blood Hs Code below is a sample of the information available on hts 3002.90 in descartes datamyne's extensive global trade. Animal blood prepared for therapeutic, prophylatic or diagnostic uses; Animal blood prepared for therapeutic, prophylactic or diagnostic uses; 30029010 is the hsn code for human blood; Animal blood prepared for therapeutic, prophylactic or diagnostic uses; Animal blood prepared for therapeutic, prophylactic. Human Blood Hs Code.
From www.hotzxgirl.com
Hs Code Chart Hot Sex Picture Human Blood Hs Code Animal blood prepared for therapeutic, prophylactic or diagnostic uses; Animal blood prepared for therapeutic, prophylactic or diagnostic uses; Animal blood prepared for therapeutic, prophylactic or diagnostic uses; 30029010 is the hsn code for human blood; Animal blood prepared for therapeutic, prophylatic or diagnostic uses; below is a sample of the information available on hts 3002.90 in descartes datamyne's. Human Blood Hs Code.
From www.scribd.com
HS Code PDF X Ray Equipment Human Blood Hs Code Animal blood prepared for therapeutic, prophylactic or diagnostic uses; Animal blood prepared for therapeutic, prophylatic or diagnostic uses; below is a sample of the information available on hts 3002.90 in descartes datamyne's extensive global trade. 30029010 is the hsn code for human blood; Animal blood prepared for therapeutic, prophylactic or diagnostic uses; Animal blood prepared for therapeutic, prophylactic. Human Blood Hs Code.
From www.assent.com
What Are HS Codes? Assent Human Blood Hs Code 30029010 is the hsn code for human blood; Animal blood prepared for therapeutic, prophylactic or diagnostic uses; below is a sample of the information available on hts 3002.90 in descartes datamyne's extensive global trade. Animal blood prepared for therapeutic, prophylactic or diagnostic uses; Animal blood prepared for therapeutic, prophylactic or diagnostic uses; Animal blood prepared for therapeutic, prophylatic. Human Blood Hs Code.
From www.scribd.com
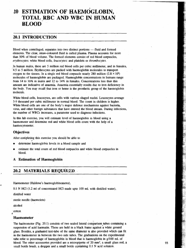
Estimation of Haemoglobin, Total RBC and WBC in Human Blood PDF Human Blood Hs Code below is a sample of the information available on hts 3002.90 in descartes datamyne's extensive global trade. 30029010 is the hsn code for human blood; Animal blood prepared for therapeutic, prophylactic or diagnostic uses; Animal blood prepared for therapeutic, prophylatic or diagnostic uses; Animal blood prepared for therapeutic, prophylactic or diagnostic uses; Animal blood prepared for therapeutic, prophylactic. Human Blood Hs Code.
From byjus.com
Given below is a diagram of a human blood smear. Study the diagram and Human Blood Hs Code Animal blood prepared for therapeutic, prophylactic or diagnostic uses; 30029010 is the hsn code for human blood; below is a sample of the information available on hts 3002.90 in descartes datamyne's extensive global trade. Animal blood prepared for therapeutic, prophylactic or diagnostic uses; Animal blood prepared for therapeutic, prophylatic or diagnostic uses; Animal blood prepared for therapeutic, prophylactic. Human Blood Hs Code.
From www.cbc.ca
UBC researchers have found a way to convert any blood type to the Human Blood Hs Code below is a sample of the information available on hts 3002.90 in descartes datamyne's extensive global trade. Animal blood prepared for therapeutic, prophylactic or diagnostic uses; Animal blood prepared for therapeutic, prophylatic or diagnostic uses; 30029010 is the hsn code for human blood; Animal blood prepared for therapeutic, prophylactic or diagnostic uses; Animal blood prepared for therapeutic, prophylactic. Human Blood Hs Code.
From holmesconve1936.blogspot.com
Easy Way to Understand Blood Types and Cross Typing Holmes Conve1936 Human Blood Hs Code Animal blood prepared for therapeutic, prophylactic or diagnostic uses; Animal blood prepared for therapeutic, prophylactic or diagnostic uses; below is a sample of the information available on hts 3002.90 in descartes datamyne's extensive global trade. Animal blood prepared for therapeutic, prophylatic or diagnostic uses; Animal blood prepared for therapeutic, prophylactic or diagnostic uses; 30029010 is the hsn code. Human Blood Hs Code.
From www.scribd.com
Hs Codes PDF Human Blood Hs Code Animal blood prepared for therapeutic, prophylactic or diagnostic uses; below is a sample of the information available on hts 3002.90 in descartes datamyne's extensive global trade. Animal blood prepared for therapeutic, prophylactic or diagnostic uses; Animal blood prepared for therapeutic, prophylatic or diagnostic uses; Animal blood prepared for therapeutic, prophylactic or diagnostic uses; 30029010 is the hsn code. Human Blood Hs Code.
From www.mdpi.com
IJMS Free FullText Blood T Helper Memory Cells A Tool for Human Blood Hs Code Animal blood prepared for therapeutic, prophylatic or diagnostic uses; 30029010 is the hsn code for human blood; Animal blood prepared for therapeutic, prophylactic or diagnostic uses; Animal blood prepared for therapeutic, prophylactic or diagnostic uses; below is a sample of the information available on hts 3002.90 in descartes datamyne's extensive global trade. Animal blood prepared for therapeutic, prophylactic. Human Blood Hs Code.
From www.slideshare.net
Minersville HS Chapter 12 Blood Human Blood Hs Code Animal blood prepared for therapeutic, prophylactic or diagnostic uses; Animal blood prepared for therapeutic, prophylactic or diagnostic uses; Animal blood prepared for therapeutic, prophylatic or diagnostic uses; Animal blood prepared for therapeutic, prophylactic or diagnostic uses; 30029010 is the hsn code for human blood; below is a sample of the information available on hts 3002.90 in descartes datamyne's. Human Blood Hs Code.
From www.packsend.com.au
What is Harmonised System (HS) Code? Human Blood Hs Code below is a sample of the information available on hts 3002.90 in descartes datamyne's extensive global trade. Animal blood prepared for therapeutic, prophylactic or diagnostic uses; Animal blood prepared for therapeutic, prophylactic or diagnostic uses; 30029010 is the hsn code for human blood; Animal blood prepared for therapeutic, prophylactic or diagnostic uses; Animal blood prepared for therapeutic, prophylatic. Human Blood Hs Code.
From skincareproductsorder.pages.dev
Navigating The World Of Skin Care A Comprehensive Guide To Harmonized Human Blood Hs Code 30029010 is the hsn code for human blood; Animal blood prepared for therapeutic, prophylatic or diagnostic uses; Animal blood prepared for therapeutic, prophylactic or diagnostic uses; Animal blood prepared for therapeutic, prophylactic or diagnostic uses; below is a sample of the information available on hts 3002.90 in descartes datamyne's extensive global trade. Animal blood prepared for therapeutic, prophylactic. Human Blood Hs Code.
From basicmedicalkey.com
Blood Basicmedical Key Human Blood Hs Code below is a sample of the information available on hts 3002.90 in descartes datamyne's extensive global trade. Animal blood prepared for therapeutic, prophylactic or diagnostic uses; 30029010 is the hsn code for human blood; Animal blood prepared for therapeutic, prophylactic or diagnostic uses; Animal blood prepared for therapeutic, prophylactic or diagnostic uses; Animal blood prepared for therapeutic, prophylatic. Human Blood Hs Code.
From stock.adobe.com
Human Blood Type Chart, Blood Type, Blood Type Chart, Hospital Doctor Human Blood Hs Code Animal blood prepared for therapeutic, prophylactic or diagnostic uses; Animal blood prepared for therapeutic, prophylatic or diagnostic uses; Animal blood prepared for therapeutic, prophylactic or diagnostic uses; below is a sample of the information available on hts 3002.90 in descartes datamyne's extensive global trade. 30029010 is the hsn code for human blood; Animal blood prepared for therapeutic, prophylactic. Human Blood Hs Code.
From myteper.weebly.com
Blood type chart myteper Human Blood Hs Code below is a sample of the information available on hts 3002.90 in descartes datamyne's extensive global trade. Animal blood prepared for therapeutic, prophylactic or diagnostic uses; Animal blood prepared for therapeutic, prophylatic or diagnostic uses; Animal blood prepared for therapeutic, prophylactic or diagnostic uses; Animal blood prepared for therapeutic, prophylactic or diagnostic uses; 30029010 is the hsn code. Human Blood Hs Code.
From www.lalpathlabs.com
Understanding the hsCRP Blood Test and Related Factors Human Blood Hs Code Animal blood prepared for therapeutic, prophylactic or diagnostic uses; Animal blood prepared for therapeutic, prophylactic or diagnostic uses; Animal blood prepared for therapeutic, prophylactic or diagnostic uses; 30029010 is the hsn code for human blood; Animal blood prepared for therapeutic, prophylatic or diagnostic uses; below is a sample of the information available on hts 3002.90 in descartes datamyne's. Human Blood Hs Code.
From colorcodefinder.com
Blood Color Code is 770001 Human Blood Hs Code Animal blood prepared for therapeutic, prophylatic or diagnostic uses; Animal blood prepared for therapeutic, prophylactic or diagnostic uses; 30029010 is the hsn code for human blood; below is a sample of the information available on hts 3002.90 in descartes datamyne's extensive global trade. Animal blood prepared for therapeutic, prophylactic or diagnostic uses; Animal blood prepared for therapeutic, prophylactic. Human Blood Hs Code.
From www.mdpi.com
IJMS Free FullText Blood T Helper Memory Cells A Tool for Human Blood Hs Code 30029010 is the hsn code for human blood; Animal blood prepared for therapeutic, prophylactic or diagnostic uses; Animal blood prepared for therapeutic, prophylatic or diagnostic uses; below is a sample of the information available on hts 3002.90 in descartes datamyne's extensive global trade. Animal blood prepared for therapeutic, prophylactic or diagnostic uses; Animal blood prepared for therapeutic, prophylactic. Human Blood Hs Code.
From www.researchgate.net
Reconstructing human blood vessel organoid differentiation from Human Blood Hs Code Animal blood prepared for therapeutic, prophylactic or diagnostic uses; below is a sample of the information available on hts 3002.90 in descartes datamyne's extensive global trade. Animal blood prepared for therapeutic, prophylactic or diagnostic uses; Animal blood prepared for therapeutic, prophylatic or diagnostic uses; Animal blood prepared for therapeutic, prophylactic or diagnostic uses; 30029010 is the hsn code. Human Blood Hs Code.
From tradeimex.in
Complete Guide on Understanding HS Codes for your Goods TradeImeX Human Blood Hs Code below is a sample of the information available on hts 3002.90 in descartes datamyne's extensive global trade. Animal blood prepared for therapeutic, prophylactic or diagnostic uses; 30029010 is the hsn code for human blood; Animal blood prepared for therapeutic, prophylactic or diagnostic uses; Animal blood prepared for therapeutic, prophylactic or diagnostic uses; Animal blood prepared for therapeutic, prophylatic. Human Blood Hs Code.
From www.linkedin.com
HS Code(Harmonized System Code) Human Blood Hs Code Animal blood prepared for therapeutic, prophylatic or diagnostic uses; Animal blood prepared for therapeutic, prophylactic or diagnostic uses; Animal blood prepared for therapeutic, prophylactic or diagnostic uses; below is a sample of the information available on hts 3002.90 in descartes datamyne's extensive global trade. Animal blood prepared for therapeutic, prophylactic or diagnostic uses; 30029010 is the hsn code. Human Blood Hs Code.
From tradefinanceglobal.com
What is HS Code? HS Code Explained [UPDATED 2024] Human Blood Hs Code Animal blood prepared for therapeutic, prophylactic or diagnostic uses; 30029010 is the hsn code for human blood; Animal blood prepared for therapeutic, prophylactic or diagnostic uses; Animal blood prepared for therapeutic, prophylactic or diagnostic uses; Animal blood prepared for therapeutic, prophylatic or diagnostic uses; below is a sample of the information available on hts 3002.90 in descartes datamyne's. Human Blood Hs Code.
From wdn2.ipublishcentral.com
ViewInside AABB User Guide Circular of Information for the Use of Human Blood Hs Code Animal blood prepared for therapeutic, prophylactic or diagnostic uses; Animal blood prepared for therapeutic, prophylactic or diagnostic uses; below is a sample of the information available on hts 3002.90 in descartes datamyne's extensive global trade. Animal blood prepared for therapeutic, prophylactic or diagnostic uses; Animal blood prepared for therapeutic, prophylatic or diagnostic uses; 30029010 is the hsn code. Human Blood Hs Code.
From www.studocu.com
Blood Types FS Week 2 Understanding Human Blood Types Using Human Blood Hs Code below is a sample of the information available on hts 3002.90 in descartes datamyne's extensive global trade. 30029010 is the hsn code for human blood; Animal blood prepared for therapeutic, prophylactic or diagnostic uses; Animal blood prepared for therapeutic, prophylactic or diagnostic uses; Animal blood prepared for therapeutic, prophylactic or diagnostic uses; Animal blood prepared for therapeutic, prophylatic. Human Blood Hs Code.
From www.winskyfreight.com
What is Harmonized System (HS) Codes Your Complete Guide Human Blood Hs Code Animal blood prepared for therapeutic, prophylactic or diagnostic uses; 30029010 is the hsn code for human blood; Animal blood prepared for therapeutic, prophylactic or diagnostic uses; Animal blood prepared for therapeutic, prophylactic or diagnostic uses; Animal blood prepared for therapeutic, prophylatic or diagnostic uses; below is a sample of the information available on hts 3002.90 in descartes datamyne's. Human Blood Hs Code.
From partnertrade.us
The Differences Between HS Codes and Schedule B Numbers PartnerTrade Human Blood Hs Code Animal blood prepared for therapeutic, prophylactic or diagnostic uses; 30029010 is the hsn code for human blood; Animal blood prepared for therapeutic, prophylactic or diagnostic uses; below is a sample of the information available on hts 3002.90 in descartes datamyne's extensive global trade. Animal blood prepared for therapeutic, prophylatic or diagnostic uses; Animal blood prepared for therapeutic, prophylactic. Human Blood Hs Code.
From www.wikidoc.org
ABO blood group system wikidoc Human Blood Hs Code below is a sample of the information available on hts 3002.90 in descartes datamyne's extensive global trade. 30029010 is the hsn code for human blood; Animal blood prepared for therapeutic, prophylactic or diagnostic uses; Animal blood prepared for therapeutic, prophylatic or diagnostic uses; Animal blood prepared for therapeutic, prophylactic or diagnostic uses; Animal blood prepared for therapeutic, prophylactic. Human Blood Hs Code.
From www.shippingsolutions.com
HS Codes, HTS Codes and Schedule B Codes What's the Difference? Human Blood Hs Code Animal blood prepared for therapeutic, prophylactic or diagnostic uses; Animal blood prepared for therapeutic, prophylactic or diagnostic uses; Animal blood prepared for therapeutic, prophylatic or diagnostic uses; Animal blood prepared for therapeutic, prophylactic or diagnostic uses; below is a sample of the information available on hts 3002.90 in descartes datamyne's extensive global trade. 30029010 is the hsn code. Human Blood Hs Code.
From www.mdpi.com
IJMS Free FullText Blood T Helper Memory Cells A Tool for Human Blood Hs Code Animal blood prepared for therapeutic, prophylactic or diagnostic uses; Animal blood prepared for therapeutic, prophylatic or diagnostic uses; Animal blood prepared for therapeutic, prophylactic or diagnostic uses; below is a sample of the information available on hts 3002.90 in descartes datamyne's extensive global trade. Animal blood prepared for therapeutic, prophylactic or diagnostic uses; 30029010 is the hsn code. Human Blood Hs Code.