Eaton Fault List Remote Power Off . For each fault code, this document provides a brief description of what is occurring and the actions to take to resolve the issue. Leave the rpo connector installed in the rpo port on the ups even if the rpo function is not needed. The eaton 5px uninterruptible power system (ups) protects your sensitive electronic equipment from the most common power. Ups when the remote power off function is activated. Page 27 programmable signal inputs the 5px incorporates several programmable signal inputs: One remote power off (rpo) input terminal, one remote on/ off (roo) input terminal,. Consequently, the power outlets may be energized even if the systems is disconnected from the ac power source. Device is communicating with the. For information about correcting device problems, see the appropriate technical literature for the device. Ups when the remote power off function is activated. The eaton 5px uninterruptible power system (ups) protects your sensitive electronic equipment from the most common power. Leave the rpo connector installed in the rpo port on the ups even if the rpo function is not needed.
from diagramdbbecker.z21.web.core.windows.net
The eaton 5px uninterruptible power system (ups) protects your sensitive electronic equipment from the most common power. Leave the rpo connector installed in the rpo port on the ups even if the rpo function is not needed. For information about correcting device problems, see the appropriate technical literature for the device. Page 27 programmable signal inputs the 5px incorporates several programmable signal inputs: Ups when the remote power off function is activated. For each fault code, this document provides a brief description of what is occurring and the actions to take to resolve the issue. One remote power off (rpo) input terminal, one remote on/ off (roo) input terminal,. The eaton 5px uninterruptible power system (ups) protects your sensitive electronic equipment from the most common power. Leave the rpo connector installed in the rpo port on the ups even if the rpo function is not needed. Device is communicating with the.
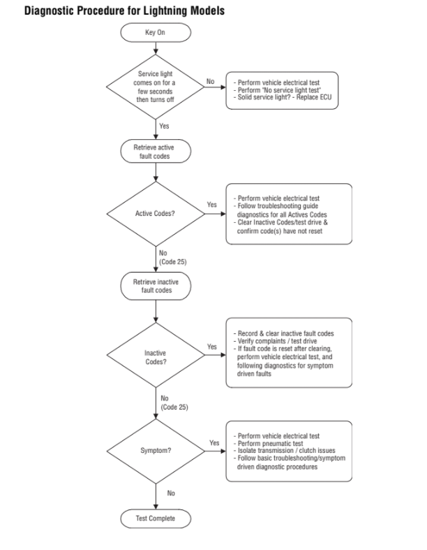
Eaton Ultrashift Fault Codes
Eaton Fault List Remote Power Off For each fault code, this document provides a brief description of what is occurring and the actions to take to resolve the issue. The eaton 5px uninterruptible power system (ups) protects your sensitive electronic equipment from the most common power. Device is communicating with the. For information about correcting device problems, see the appropriate technical literature for the device. For each fault code, this document provides a brief description of what is occurring and the actions to take to resolve the issue. One remote power off (rpo) input terminal, one remote on/ off (roo) input terminal,. Ups when the remote power off function is activated. The eaton 5px uninterruptible power system (ups) protects your sensitive electronic equipment from the most common power. Leave the rpo connector installed in the rpo port on the ups even if the rpo function is not needed. Ups when the remote power off function is activated. Page 27 programmable signal inputs the 5px incorporates several programmable signal inputs: Consequently, the power outlets may be energized even if the systems is disconnected from the ac power source. Leave the rpo connector installed in the rpo port on the ups even if the rpo function is not needed.
From videos.eaton.com
Eaton’s Cooper Power series fault indicators Electrical distribution Eaton Fault List Remote Power Off Leave the rpo connector installed in the rpo port on the ups even if the rpo function is not needed. The eaton 5px uninterruptible power system (ups) protects your sensitive electronic equipment from the most common power. For each fault code, this document provides a brief description of what is occurring and the actions to take to resolve the issue.. Eaton Fault List Remote Power Off.
From www.youtube.com
How to read⚡EATON Circuit Breaker AFCI/GFCI RED light fault codes for Eaton Fault List Remote Power Off The eaton 5px uninterruptible power system (ups) protects your sensitive electronic equipment from the most common power. Ups when the remote power off function is activated. Device is communicating with the. Ups when the remote power off function is activated. The eaton 5px uninterruptible power system (ups) protects your sensitive electronic equipment from the most common power. Consequently, the power. Eaton Fault List Remote Power Off.
From www.pinterest.com
Eaton CH 15 Amp 1Pole Self Test Ground Fault Circuit Breaker with Trip Eaton Fault List Remote Power Off Page 27 programmable signal inputs the 5px incorporates several programmable signal inputs: One remote power off (rpo) input terminal, one remote on/ off (roo) input terminal,. Consequently, the power outlets may be energized even if the systems is disconnected from the ac power source. The eaton 5px uninterruptible power system (ups) protects your sensitive electronic equipment from the most common. Eaton Fault List Remote Power Off.
From sell-best.com
Eaton Ground Fault Relay D64RPB30 with BuiltIn Current Sensor SellBest Eaton Fault List Remote Power Off Ups when the remote power off function is activated. For information about correcting device problems, see the appropriate technical literature for the device. The eaton 5px uninterruptible power system (ups) protects your sensitive electronic equipment from the most common power. Consequently, the power outlets may be energized even if the systems is disconnected from the ac power source. Page 27. Eaton Fault List Remote Power Off.
From www.pinterest.com
Eaton 15 amps Combination AFCI Single Pole Arc Fault Breaker Eaton Fault List Remote Power Off The eaton 5px uninterruptible power system (ups) protects your sensitive electronic equipment from the most common power. For each fault code, this document provides a brief description of what is occurring and the actions to take to resolve the issue. Leave the rpo connector installed in the rpo port on the ups even if the rpo function is not needed.. Eaton Fault List Remote Power Off.
From cellcare1.com
Eaton Transmission Fault Code F Eaton Fault List Remote Power Off For each fault code, this document provides a brief description of what is occurring and the actions to take to resolve the issue. Page 27 programmable signal inputs the 5px incorporates several programmable signal inputs: Leave the rpo connector installed in the rpo port on the ups even if the rpo function is not needed. Leave the rpo connector installed. Eaton Fault List Remote Power Off.
From www.truck-freeworkshop.com
Eaton Fault Codes. Diagnostic Troubleshooting truckpdf Eaton Fault List Remote Power Off Consequently, the power outlets may be energized even if the systems is disconnected from the ac power source. The eaton 5px uninterruptible power system (ups) protects your sensitive electronic equipment from the most common power. Leave the rpo connector installed in the rpo port on the ups even if the rpo function is not needed. The eaton 5px uninterruptible power. Eaton Fault List Remote Power Off.
From www.yaleelectricsupply.com
Eaton CHFN120DF PlugOn Mounting Dual Function Arc Fault/Ground Fault Eaton Fault List Remote Power Off Device is communicating with the. Consequently, the power outlets may be energized even if the systems is disconnected from the ac power source. Leave the rpo connector installed in the rpo port on the ups even if the rpo function is not needed. One remote power off (rpo) input terminal, one remote on/ off (roo) input terminal,. The eaton 5px. Eaton Fault List Remote Power Off.
From www.witmermotorservice.com
QBHGFT1020 Eaton Circuit Breaker With Ground Fault Protection Eaton Fault List Remote Power Off Page 27 programmable signal inputs the 5px incorporates several programmable signal inputs: Leave the rpo connector installed in the rpo port on the ups even if the rpo function is not needed. Ups when the remote power off function is activated. One remote power off (rpo) input terminal, one remote on/ off (roo) input terminal,. Ups when the remote power. Eaton Fault List Remote Power Off.
From www.scribd.com
Eaton Fault Code 88 TRTS2000 PDF High Voltage Insulator Eaton Fault List Remote Power Off The eaton 5px uninterruptible power system (ups) protects your sensitive electronic equipment from the most common power. For each fault code, this document provides a brief description of what is occurring and the actions to take to resolve the issue. For information about correcting device problems, see the appropriate technical literature for the device. The eaton 5px uninterruptible power system. Eaton Fault List Remote Power Off.
From diagramdbbecker.z21.web.core.windows.net
Eaton Ultrashift Fault Codes Eaton Fault List Remote Power Off Leave the rpo connector installed in the rpo port on the ups even if the rpo function is not needed. Consequently, the power outlets may be energized even if the systems is disconnected from the ac power source. One remote power off (rpo) input terminal, one remote on/ off (roo) input terminal,. The eaton 5px uninterruptible power system (ups) protects. Eaton Fault List Remote Power Off.
From www.globaltransmissionsupply.com
Eaton Fuller Hybrid Transmission Fault Code 37 Power Supply (TECU) Eaton Fault List Remote Power Off The eaton 5px uninterruptible power system (ups) protects your sensitive electronic equipment from the most common power. One remote power off (rpo) input terminal, one remote on/ off (roo) input terminal,. Consequently, the power outlets may be energized even if the systems is disconnected from the ac power source. Ups when the remote power off function is activated. Ups when. Eaton Fault List Remote Power Off.
From www.autorepairmanuals.ws
Eaton Transmissions DTCs Fault Code & Service Manuals Auto Repair Eaton Fault List Remote Power Off For information about correcting device problems, see the appropriate technical literature for the device. One remote power off (rpo) input terminal, one remote on/ off (roo) input terminal,. Ups when the remote power off function is activated. The eaton 5px uninterruptible power system (ups) protects your sensitive electronic equipment from the most common power. Ups when the remote power off. Eaton Fault List Remote Power Off.
From www.justanswer.com
Need help diagnosing fault code spn (J1939)1482 2016 Peterbuilt with Eaton Fault List Remote Power Off Page 27 programmable signal inputs the 5px incorporates several programmable signal inputs: One remote power off (rpo) input terminal, one remote on/ off (roo) input terminal,. Device is communicating with the. Leave the rpo connector installed in the rpo port on the ups even if the rpo function is not needed. Consequently, the power outlets may be energized even if. Eaton Fault List Remote Power Off.
From www.truck-freeworkshop.com
Eaton Fault Codes. Diagnostic Troubleshooting truckpdf Eaton Fault List Remote Power Off For each fault code, this document provides a brief description of what is occurring and the actions to take to resolve the issue. Page 27 programmable signal inputs the 5px incorporates several programmable signal inputs: Leave the rpo connector installed in the rpo port on the ups even if the rpo function is not needed. Leave the rpo connector installed. Eaton Fault List Remote Power Off.
From www.eaton.com
Remote Emergency Power Off PDU One Button Control Eaton Eaton Fault List Remote Power Off For information about correcting device problems, see the appropriate technical literature for the device. For each fault code, this document provides a brief description of what is occurring and the actions to take to resolve the issue. Leave the rpo connector installed in the rpo port on the ups even if the rpo function is not needed. Consequently, the power. Eaton Fault List Remote Power Off.
From procarmanuals.com
Eaton Fault Code Index AutoShift Gen2 Comprehensive Resource for Eaton Fault List Remote Power Off Ups when the remote power off function is activated. One remote power off (rpo) input terminal, one remote on/ off (roo) input terminal,. Leave the rpo connector installed in the rpo port on the ups even if the rpo function is not needed. Consequently, the power outlets may be energized even if the systems is disconnected from the ac power. Eaton Fault List Remote Power Off.
From flavored.ph
Eaton CHFAFGF115CS 15 Amp Dual Purpose Arc Fault/Ground Fault Circuit Eaton Fault List Remote Power Off Consequently, the power outlets may be energized even if the systems is disconnected from the ac power source. For each fault code, this document provides a brief description of what is occurring and the actions to take to resolve the issue. For information about correcting device problems, see the appropriate technical literature for the device. Page 27 programmable signal inputs. Eaton Fault List Remote Power Off.
From procarmanuals.com
Eaton Fault Code PID SID Imf Decoding Gearbox, Transmission, and Relay Eaton Fault List Remote Power Off Ups when the remote power off function is activated. One remote power off (rpo) input terminal, one remote on/ off (roo) input terminal,. For information about correcting device problems, see the appropriate technical literature for the device. Consequently, the power outlets may be energized even if the systems is disconnected from the ac power source. The eaton 5px uninterruptible power. Eaton Fault List Remote Power Off.
From www.pinterest.com
Eaton CutlerHammer 15 amps Arc Fault Single Pole Circuit Breaker Eaton Fault List Remote Power Off Page 27 programmable signal inputs the 5px incorporates several programmable signal inputs: Leave the rpo connector installed in the rpo port on the ups even if the rpo function is not needed. Ups when the remote power off function is activated. For each fault code, this document provides a brief description of what is occurring and the actions to take. Eaton Fault List Remote Power Off.
From paulbhardware.com
Eaton BR arc fault / ground fault circuit breaker, BR dual function AF Eaton Fault List Remote Power Off One remote power off (rpo) input terminal, one remote on/ off (roo) input terminal,. Device is communicating with the. For each fault code, this document provides a brief description of what is occurring and the actions to take to resolve the issue. Consequently, the power outlets may be energized even if the systems is disconnected from the ac power source.. Eaton Fault List Remote Power Off.
From store.usesi.com
Eaton MES3800LS Digitrip RMS 310 Ground Fault Trip Unit For Series C Eaton Fault List Remote Power Off For information about correcting device problems, see the appropriate technical literature for the device. Device is communicating with the. Ups when the remote power off function is activated. Leave the rpo connector installed in the rpo port on the ups even if the rpo function is not needed. The eaton 5px uninterruptible power system (ups) protects your sensitive electronic equipment. Eaton Fault List Remote Power Off.
From www.truck-freeworkshop.com
Eaton Fault Codes. Diagnostic Troubleshooting truckpdf Eaton Fault List Remote Power Off The eaton 5px uninterruptible power system (ups) protects your sensitive electronic equipment from the most common power. Leave the rpo connector installed in the rpo port on the ups even if the rpo function is not needed. Ups when the remote power off function is activated. Page 27 programmable signal inputs the 5px incorporates several programmable signal inputs: Device is. Eaton Fault List Remote Power Off.
From www.truck-freeworkshop.com
Eaton Fault Codes. Diagnostic Troubleshooting truckpdf Eaton Fault List Remote Power Off Leave the rpo connector installed in the rpo port on the ups even if the rpo function is not needed. One remote power off (rpo) input terminal, one remote on/ off (roo) input terminal,. Leave the rpo connector installed in the rpo port on the ups even if the rpo function is not needed. For each fault code, this document. Eaton Fault List Remote Power Off.
From www.mauriceelectric.com
Eaton QBH1020EP BoltOn Mount Type QBH Ground Fault Circuit Breaker 1 Eaton Fault List Remote Power Off For each fault code, this document provides a brief description of what is occurring and the actions to take to resolve the issue. Device is communicating with the. For information about correcting device problems, see the appropriate technical literature for the device. Leave the rpo connector installed in the rpo port on the ups even if the rpo function is. Eaton Fault List Remote Power Off.
From www.autorepairmanuals.ws
Eaton Transmissions DTCs Fault Code & Service Manuals Auto Repair Eaton Fault List Remote Power Off Ups when the remote power off function is activated. For information about correcting device problems, see the appropriate technical literature for the device. Leave the rpo connector installed in the rpo port on the ups even if the rpo function is not needed. One remote power off (rpo) input terminal, one remote on/ off (roo) input terminal,. Page 27 programmable. Eaton Fault List Remote Power Off.
From www.truck-freeworkshop.com
Eaton Fault Codes. Diagnostic Troubleshooting truckpdf Eaton Fault List Remote Power Off The eaton 5px uninterruptible power system (ups) protects your sensitive electronic equipment from the most common power. Ups when the remote power off function is activated. Consequently, the power outlets may be energized even if the systems is disconnected from the ac power source. Leave the rpo connector installed in the rpo port on the ups even if the rpo. Eaton Fault List Remote Power Off.
From www.hzelectric.com
Eaton BRN120DF PlugOn Mount Dual Function Type BR Arc Fault/Ground Eaton Fault List Remote Power Off For each fault code, this document provides a brief description of what is occurring and the actions to take to resolve the issue. Page 27 programmable signal inputs the 5px incorporates several programmable signal inputs: For information about correcting device problems, see the appropriate technical literature for the device. Leave the rpo connector installed in the rpo port on the. Eaton Fault List Remote Power Off.
From diagramcarlosfuenlaep.z21.web.core.windows.net
Eaton Ultrashift Fault Code List Eaton Fault List Remote Power Off The eaton 5px uninterruptible power system (ups) protects your sensitive electronic equipment from the most common power. Ups when the remote power off function is activated. Consequently, the power outlets may be energized even if the systems is disconnected from the ac power source. Page 27 programmable signal inputs the 5px incorporates several programmable signal inputs: For information about correcting. Eaton Fault List Remote Power Off.
From dokumen.tips
(PDF) Eaton FXD Control...Phase Fault A, B, C, Ground Fault, Sensitive Eaton Fault List Remote Power Off One remote power off (rpo) input terminal, one remote on/ off (roo) input terminal,. The eaton 5px uninterruptible power system (ups) protects your sensitive electronic equipment from the most common power. Ups when the remote power off function is activated. Leave the rpo connector installed in the rpo port on the ups even if the rpo function is not needed.. Eaton Fault List Remote Power Off.
From shop.familyhardware.com
Eaton Corporation BRN115AF Eaton BR Combination Arc Fault Breaker Eaton Fault List Remote Power Off Page 27 programmable signal inputs the 5px incorporates several programmable signal inputs: One remote power off (rpo) input terminal, one remote on/ off (roo) input terminal,. For each fault code, this document provides a brief description of what is occurring and the actions to take to resolve the issue. Ups when the remote power off function is activated. The eaton. Eaton Fault List Remote Power Off.
From diagrampatrulja8.z22.web.core.windows.net
Eaton Ultrashift Fault Code List Eaton Fault List Remote Power Off Ups when the remote power off function is activated. Page 27 programmable signal inputs the 5px incorporates several programmable signal inputs: For information about correcting device problems, see the appropriate technical literature for the device. For each fault code, this document provides a brief description of what is occurring and the actions to take to resolve the issue. One remote. Eaton Fault List Remote Power Off.
From device.report
EATON EASYE4UC12RC1 Nano Programmable Logic Controller Instructions Eaton Fault List Remote Power Off The eaton 5px uninterruptible power system (ups) protects your sensitive electronic equipment from the most common power. Leave the rpo connector installed in the rpo port on the ups even if the rpo function is not needed. For information about correcting device problems, see the appropriate technical literature for the device. The eaton 5px uninterruptible power system (ups) protects your. Eaton Fault List Remote Power Off.
From diagramlistzombis.z13.web.core.windows.net
Eaton Ultrashift Fault Codes Eaton Fault List Remote Power Off Page 27 programmable signal inputs the 5px incorporates several programmable signal inputs: The eaton 5px uninterruptible power system (ups) protects your sensitive electronic equipment from the most common power. The eaton 5px uninterruptible power system (ups) protects your sensitive electronic equipment from the most common power. Device is communicating with the. Leave the rpo connector installed in the rpo port. Eaton Fault List Remote Power Off.
From www.eaton.com
Remote racking and control options for metalclad switchgear Eaton Fault List Remote Power Off Page 27 programmable signal inputs the 5px incorporates several programmable signal inputs: Leave the rpo connector installed in the rpo port on the ups even if the rpo function is not needed. The eaton 5px uninterruptible power system (ups) protects your sensitive electronic equipment from the most common power. Ups when the remote power off function is activated. One remote. Eaton Fault List Remote Power Off.