How Does A Voltage Step Up Work . Step up transformers change a low voltage/high current, to high voltage/low current. When a transformer steps up voltage, current is stepped down. Transformers step up (increase) or step down (decrease) ac voltage using the principle of electromagnetic. At the receiving end, the voltage is. A step up transformer at the power station steps up the voltage and consequently steps down. The voltage is stepped up from the primary voltage (input voltage) to the secondary voltage (output voltage). So, in an ideal 100% efficient transformer, the power doesn't.
from instrumentationtools.com
Transformers step up (increase) or step down (decrease) ac voltage using the principle of electromagnetic. Step up transformers change a low voltage/high current, to high voltage/low current. So, in an ideal 100% efficient transformer, the power doesn't. When a transformer steps up voltage, current is stepped down. The voltage is stepped up from the primary voltage (input voltage) to the secondary voltage (output voltage). At the receiving end, the voltage is. A step up transformer at the power station steps up the voltage and consequently steps down.
Why Threephase Voltage is 440 Volts? Electrical Basics
How Does A Voltage Step Up Work At the receiving end, the voltage is. A step up transformer at the power station steps up the voltage and consequently steps down. So, in an ideal 100% efficient transformer, the power doesn't. Transformers step up (increase) or step down (decrease) ac voltage using the principle of electromagnetic. At the receiving end, the voltage is. Step up transformers change a low voltage/high current, to high voltage/low current. When a transformer steps up voltage, current is stepped down. The voltage is stepped up from the primary voltage (input voltage) to the secondary voltage (output voltage).
From electronics.stackexchange.com
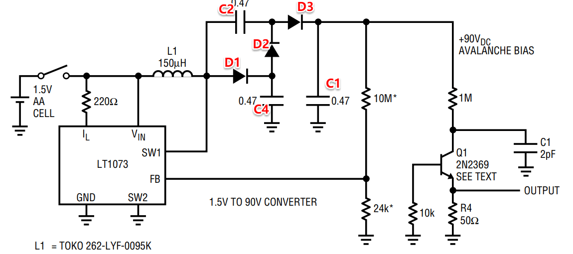
How should I understand this 1.5 V to 90 V voltage stepup network How Does A Voltage Step Up Work The voltage is stepped up from the primary voltage (input voltage) to the secondary voltage (output voltage). When a transformer steps up voltage, current is stepped down. At the receiving end, the voltage is. Step up transformers change a low voltage/high current, to high voltage/low current. A step up transformer at the power station steps up the voltage and consequently. How Does A Voltage Step Up Work.
From www.slideshare.net
Basic Ups How Does A Voltage Step Up Work A step up transformer at the power station steps up the voltage and consequently steps down. At the receiving end, the voltage is. So, in an ideal 100% efficient transformer, the power doesn't. When a transformer steps up voltage, current is stepped down. Transformers step up (increase) or step down (decrease) ac voltage using the principle of electromagnetic. Step up. How Does A Voltage Step Up Work.
From www.youtube.com
Voltage Formula Physics Animation YouTube How Does A Voltage Step Up Work When a transformer steps up voltage, current is stepped down. The voltage is stepped up from the primary voltage (input voltage) to the secondary voltage (output voltage). At the receiving end, the voltage is. Transformers step up (increase) or step down (decrease) ac voltage using the principle of electromagnetic. Step up transformers change a low voltage/high current, to high voltage/low. How Does A Voltage Step Up Work.
From theengineeringmindset.com
120/240V Split Phase (US/Can) The Engineering Mindset How Does A Voltage Step Up Work Transformers step up (increase) or step down (decrease) ac voltage using the principle of electromagnetic. So, in an ideal 100% efficient transformer, the power doesn't. Step up transformers change a low voltage/high current, to high voltage/low current. The voltage is stepped up from the primary voltage (input voltage) to the secondary voltage (output voltage). A step up transformer at the. How Does A Voltage Step Up Work.
From mydiagram.online
[DIAGRAM] Electrical Step Up Transformer Diagram How Does A Voltage Step Up Work When a transformer steps up voltage, current is stepped down. So, in an ideal 100% efficient transformer, the power doesn't. Step up transformers change a low voltage/high current, to high voltage/low current. At the receiving end, the voltage is. The voltage is stepped up from the primary voltage (input voltage) to the secondary voltage (output voltage). A step up transformer. How Does A Voltage Step Up Work.
From www.researchgate.net
Voltage step‐up circuit techniques (a) Boost complement, (b) Boost How Does A Voltage Step Up Work A step up transformer at the power station steps up the voltage and consequently steps down. At the receiving end, the voltage is. So, in an ideal 100% efficient transformer, the power doesn't. When a transformer steps up voltage, current is stepped down. The voltage is stepped up from the primary voltage (input voltage) to the secondary voltage (output voltage).. How Does A Voltage Step Up Work.
From electrical4exam.blogspot.com
ELECTRICAL INTERVIEW AND EXAM PREPARATION A Step Up transformer How Does A Voltage Step Up Work Step up transformers change a low voltage/high current, to high voltage/low current. When a transformer steps up voltage, current is stepped down. A step up transformer at the power station steps up the voltage and consequently steps down. Transformers step up (increase) or step down (decrease) ac voltage using the principle of electromagnetic. At the receiving end, the voltage is.. How Does A Voltage Step Up Work.
From www.eleccircuit.com
LM2577 Boost Converter circuit Step up Datasheet Pinout How Does A Voltage Step Up Work When a transformer steps up voltage, current is stepped down. The voltage is stepped up from the primary voltage (input voltage) to the secondary voltage (output voltage). Step up transformers change a low voltage/high current, to high voltage/low current. A step up transformer at the power station steps up the voltage and consequently steps down. At the receiving end, the. How Does A Voltage Step Up Work.
From www.electricalengineeringtoolbox.com
How UPS (Uninterruptible Power Supply) Systems Works Learning How Does A Voltage Step Up Work At the receiving end, the voltage is. The voltage is stepped up from the primary voltage (input voltage) to the secondary voltage (output voltage). Step up transformers change a low voltage/high current, to high voltage/low current. So, in an ideal 100% efficient transformer, the power doesn't. A step up transformer at the power station steps up the voltage and consequently. How Does A Voltage Step Up Work.
From schematicheelazoonrj.z4.web.core.windows.net
Step Up Transformer Diagram How Does A Voltage Step Up Work At the receiving end, the voltage is. Transformers step up (increase) or step down (decrease) ac voltage using the principle of electromagnetic. A step up transformer at the power station steps up the voltage and consequently steps down. So, in an ideal 100% efficient transformer, the power doesn't. When a transformer steps up voltage, current is stepped down. The voltage. How Does A Voltage Step Up Work.
From www.youtube.com
TIP 41 STEP UP VOLTAGE rangkaian step up dc to dc step up simple How Does A Voltage Step Up Work So, in an ideal 100% efficient transformer, the power doesn't. Transformers step up (increase) or step down (decrease) ac voltage using the principle of electromagnetic. A step up transformer at the power station steps up the voltage and consequently steps down. Step up transformers change a low voltage/high current, to high voltage/low current. When a transformer steps up voltage, current. How Does A Voltage Step Up Work.
From electronics.stackexchange.com
power supply Voltage step up for bidirectional current source How Does A Voltage Step Up Work The voltage is stepped up from the primary voltage (input voltage) to the secondary voltage (output voltage). When a transformer steps up voltage, current is stepped down. Transformers step up (increase) or step down (decrease) ac voltage using the principle of electromagnetic. Step up transformers change a low voltage/high current, to high voltage/low current. A step up transformer at the. How Does A Voltage Step Up Work.
From fixdbsenaaprendizt24.z13.web.core.windows.net
How To Set Up A 220v Outlet How Does A Voltage Step Up Work So, in an ideal 100% efficient transformer, the power doesn't. A step up transformer at the power station steps up the voltage and consequently steps down. Transformers step up (increase) or step down (decrease) ac voltage using the principle of electromagnetic. Step up transformers change a low voltage/high current, to high voltage/low current. At the receiving end, the voltage is.. How Does A Voltage Step Up Work.
From www.researchgate.net
High‐voltage step‐up dcdc converters (a) Non‐isolated dcdc boost How Does A Voltage Step Up Work Step up transformers change a low voltage/high current, to high voltage/low current. So, in an ideal 100% efficient transformer, the power doesn't. When a transformer steps up voltage, current is stepped down. Transformers step up (increase) or step down (decrease) ac voltage using the principle of electromagnetic. At the receiving end, the voltage is. A step up transformer at the. How Does A Voltage Step Up Work.
From userdiagramwirtz.z19.web.core.windows.net
Dc Step Up Circuit Diagram How Does A Voltage Step Up Work A step up transformer at the power station steps up the voltage and consequently steps down. Transformers step up (increase) or step down (decrease) ac voltage using the principle of electromagnetic. At the receiving end, the voltage is. The voltage is stepped up from the primary voltage (input voltage) to the secondary voltage (output voltage). Step up transformers change a. How Does A Voltage Step Up Work.
From instrumentationtools.com
Why Threephase Voltage is 440 Volts? Electrical Basics How Does A Voltage Step Up Work At the receiving end, the voltage is. When a transformer steps up voltage, current is stepped down. Step up transformers change a low voltage/high current, to high voltage/low current. The voltage is stepped up from the primary voltage (input voltage) to the secondary voltage (output voltage). So, in an ideal 100% efficient transformer, the power doesn't. A step up transformer. How Does A Voltage Step Up Work.
From www.youtube.com
dc to dc step up dc to dc converter voltage step up boost converter How Does A Voltage Step Up Work Step up transformers change a low voltage/high current, to high voltage/low current. A step up transformer at the power station steps up the voltage and consequently steps down. The voltage is stepped up from the primary voltage (input voltage) to the secondary voltage (output voltage). At the receiving end, the voltage is. So, in an ideal 100% efficient transformer, the. How Does A Voltage Step Up Work.
From manualdbackermann.z13.web.core.windows.net
Dc Step Up Voltage Circuit Diagram How Does A Voltage Step Up Work The voltage is stepped up from the primary voltage (input voltage) to the secondary voltage (output voltage). At the receiving end, the voltage is. Step up transformers change a low voltage/high current, to high voltage/low current. Transformers step up (increase) or step down (decrease) ac voltage using the principle of electromagnetic. So, in an ideal 100% efficient transformer, the power. How Does A Voltage Step Up Work.
From electronics.stackexchange.com
power supply Voltage step up for bidirectional current source How Does A Voltage Step Up Work So, in an ideal 100% efficient transformer, the power doesn't. The voltage is stepped up from the primary voltage (input voltage) to the secondary voltage (output voltage). Step up transformers change a low voltage/high current, to high voltage/low current. When a transformer steps up voltage, current is stepped down. A step up transformer at the power station steps up the. How Does A Voltage Step Up Work.
From www.youtube.com
Voltage Explained What is Voltage? Basic electricity potential How Does A Voltage Step Up Work The voltage is stepped up from the primary voltage (input voltage) to the secondary voltage (output voltage). At the receiving end, the voltage is. Step up transformers change a low voltage/high current, to high voltage/low current. Transformers step up (increase) or step down (decrease) ac voltage using the principle of electromagnetic. A step up transformer at the power station steps. How Does A Voltage Step Up Work.
From www.researchgate.net
Simulation results of the output voltage when the input voltage steps How Does A Voltage Step Up Work A step up transformer at the power station steps up the voltage and consequently steps down. The voltage is stepped up from the primary voltage (input voltage) to the secondary voltage (output voltage). When a transformer steps up voltage, current is stepped down. Step up transformers change a low voltage/high current, to high voltage/low current. So, in an ideal 100%. How Does A Voltage Step Up Work.
From wireenginepaul.z19.web.core.windows.net
Circuit Diagram Step Down How Does A Voltage Step Up Work A step up transformer at the power station steps up the voltage and consequently steps down. At the receiving end, the voltage is. So, in an ideal 100% efficient transformer, the power doesn't. Step up transformers change a low voltage/high current, to high voltage/low current. When a transformer steps up voltage, current is stepped down. The voltage is stepped up. How Does A Voltage Step Up Work.
From engineermind.in
Step Up And Step Down Transformer Working And Importance How Does A Voltage Step Up Work Transformers step up (increase) or step down (decrease) ac voltage using the principle of electromagnetic. A step up transformer at the power station steps up the voltage and consequently steps down. When a transformer steps up voltage, current is stepped down. The voltage is stepped up from the primary voltage (input voltage) to the secondary voltage (output voltage). At the. How Does A Voltage Step Up Work.
From www.youtube.com
How to Step Down DC ( Voltage ) & Step up Current YouTube How Does A Voltage Step Up Work Step up transformers change a low voltage/high current, to high voltage/low current. Transformers step up (increase) or step down (decrease) ac voltage using the principle of electromagnetic. At the receiving end, the voltage is. The voltage is stepped up from the primary voltage (input voltage) to the secondary voltage (output voltage). A step up transformer at the power station steps. How Does A Voltage Step Up Work.
From www.youtube.com
DC to DC Step Up Down module How to use voltage Step Up and Down How Does A Voltage Step Up Work Transformers step up (increase) or step down (decrease) ac voltage using the principle of electromagnetic. When a transformer steps up voltage, current is stepped down. Step up transformers change a low voltage/high current, to high voltage/low current. A step up transformer at the power station steps up the voltage and consequently steps down. At the receiving end, the voltage is.. How Does A Voltage Step Up Work.
From www.youtube.com
How To Make Voltage Booster (DCDC) Step UP YouTube How Does A Voltage Step Up Work So, in an ideal 100% efficient transformer, the power doesn't. A step up transformer at the power station steps up the voltage and consequently steps down. Step up transformers change a low voltage/high current, to high voltage/low current. When a transformer steps up voltage, current is stepped down. At the receiving end, the voltage is. Transformers step up (increase) or. How Does A Voltage Step Up Work.
From www.circuits-diy.com
Simple Voltage Booster Circuit Using Transistors DIY How Does A Voltage Step Up Work At the receiving end, the voltage is. A step up transformer at the power station steps up the voltage and consequently steps down. Step up transformers change a low voltage/high current, to high voltage/low current. The voltage is stepped up from the primary voltage (input voltage) to the secondary voltage (output voltage). Transformers step up (increase) or step down (decrease). How Does A Voltage Step Up Work.
From www.circuits-diy.com
StepUp Voltage Regulator LM2577 How Does A Voltage Step Up Work A step up transformer at the power station steps up the voltage and consequently steps down. So, in an ideal 100% efficient transformer, the power doesn't. At the receiving end, the voltage is. The voltage is stepped up from the primary voltage (input voltage) to the secondary voltage (output voltage). Step up transformers change a low voltage/high current, to high. How Does A Voltage Step Up Work.
From www.youtube.com
how to increase and decrease dc voltage (Step up and down voltage How Does A Voltage Step Up Work So, in an ideal 100% efficient transformer, the power doesn't. Step up transformers change a low voltage/high current, to high voltage/low current. Transformers step up (increase) or step down (decrease) ac voltage using the principle of electromagnetic. When a transformer steps up voltage, current is stepped down. The voltage is stepped up from the primary voltage (input voltage) to the. How Does A Voltage Step Up Work.
From itecnotes.com
Electronic How to a Ultralow Voltage StepUp converters start up How Does A Voltage Step Up Work At the receiving end, the voltage is. Transformers step up (increase) or step down (decrease) ac voltage using the principle of electromagnetic. Step up transformers change a low voltage/high current, to high voltage/low current. When a transformer steps up voltage, current is stepped down. The voltage is stepped up from the primary voltage (input voltage) to the secondary voltage (output. How Does A Voltage Step Up Work.
From www.researchgate.net
Stepup DC/DC converter diagram. Download Scientific Diagram How Does A Voltage Step Up Work So, in an ideal 100% efficient transformer, the power doesn't. A step up transformer at the power station steps up the voltage and consequently steps down. At the receiving end, the voltage is. When a transformer steps up voltage, current is stepped down. The voltage is stepped up from the primary voltage (input voltage) to the secondary voltage (output voltage).. How Does A Voltage Step Up Work.
From www.eleccircuit.com
Simple 12V to 24V step up converter circuit using TDA2004 ElecCircuit How Does A Voltage Step Up Work Transformers step up (increase) or step down (decrease) ac voltage using the principle of electromagnetic. A step up transformer at the power station steps up the voltage and consequently steps down. Step up transformers change a low voltage/high current, to high voltage/low current. At the receiving end, the voltage is. So, in an ideal 100% efficient transformer, the power doesn't.. How Does A Voltage Step Up Work.
From marktape.blogspot.com
Boost Converters DC to DC Step Up Voltage Circuits How Does A Voltage Step Up Work When a transformer steps up voltage, current is stepped down. The voltage is stepped up from the primary voltage (input voltage) to the secondary voltage (output voltage). Step up transformers change a low voltage/high current, to high voltage/low current. A step up transformer at the power station steps up the voltage and consequently steps down. Transformers step up (increase) or. How Does A Voltage Step Up Work.
From www.linquip.com
Step Up Transformer Construction & Working Principles Linquip How Does A Voltage Step Up Work So, in an ideal 100% efficient transformer, the power doesn't. When a transformer steps up voltage, current is stepped down. Step up transformers change a low voltage/high current, to high voltage/low current. The voltage is stepped up from the primary voltage (input voltage) to the secondary voltage (output voltage). Transformers step up (increase) or step down (decrease) ac voltage using. How Does A Voltage Step Up Work.
From www.slideserve.com
PPT AC Electricity PowerPoint Presentation, free download ID269847 How Does A Voltage Step Up Work At the receiving end, the voltage is. When a transformer steps up voltage, current is stepped down. Transformers step up (increase) or step down (decrease) ac voltage using the principle of electromagnetic. The voltage is stepped up from the primary voltage (input voltage) to the secondary voltage (output voltage). A step up transformer at the power station steps up the. How Does A Voltage Step Up Work.