Gaucher Disease Medline . gaucher disease is a lipid storage disease characterized by the deposition of glucocerebroside in cells of the. gaucher's disease or gaucher disease (/ ɡoʊˈʃeɪ /) (gd) is a genetic disorder in which glucocerebroside (a sphingolipid, also. gaucher disease is an inherited disorder that affects many of the body's organs and tissues. The signs and symptoms of this. gaucher disease is a lipid storage disease characterized by the deposition of glucocerebroside in cells of the. gaucher disease is a rare genetic disorder in which a person lacks an enzyme called glucocerebrosidase (gba).
from www.cell.com
gaucher disease is an inherited disorder that affects many of the body's organs and tissues. gaucher disease is a lipid storage disease characterized by the deposition of glucocerebroside in cells of the. The signs and symptoms of this. gaucher's disease or gaucher disease (/ ɡoʊˈʃeɪ /) (gd) is a genetic disorder in which glucocerebroside (a sphingolipid, also. gaucher disease is a lipid storage disease characterized by the deposition of glucocerebroside in cells of the. gaucher disease is a rare genetic disorder in which a person lacks an enzyme called glucocerebrosidase (gba).
Correction of pathology in mice displaying Gaucher disease type 1 by a
Gaucher Disease Medline gaucher disease is a lipid storage disease characterized by the deposition of glucocerebroside in cells of the. gaucher disease is a lipid storage disease characterized by the deposition of glucocerebroside in cells of the. gaucher disease is a rare genetic disorder in which a person lacks an enzyme called glucocerebrosidase (gba). The signs and symptoms of this. gaucher's disease or gaucher disease (/ ɡoʊˈʃeɪ /) (gd) is a genetic disorder in which glucocerebroside (a sphingolipid, also. gaucher disease is a lipid storage disease characterized by the deposition of glucocerebroside in cells of the. gaucher disease is an inherited disorder that affects many of the body's organs and tissues.
From www.knowgaucherdisease.com
How Type 1 Gaucher Disease Works Information for patients and families Gaucher Disease Medline gaucher disease is a rare genetic disorder in which a person lacks an enzyme called glucocerebrosidase (gba). gaucher's disease or gaucher disease (/ ɡoʊˈʃeɪ /) (gd) is a genetic disorder in which glucocerebroside (a sphingolipid, also. gaucher disease is a lipid storage disease characterized by the deposition of glucocerebroside in cells of the. The signs and symptoms. Gaucher Disease Medline.
From www.slideserve.com
PPT Gaucher Disease PowerPoint Presentation, free download ID3102074 Gaucher Disease Medline gaucher disease is a lipid storage disease characterized by the deposition of glucocerebroside in cells of the. gaucher's disease or gaucher disease (/ ɡoʊˈʃeɪ /) (gd) is a genetic disorder in which glucocerebroside (a sphingolipid, also. gaucher disease is a rare genetic disorder in which a person lacks an enzyme called glucocerebrosidase (gba). The signs and symptoms. Gaucher Disease Medline.
From www.pathologyoutlines.com
Pathology Outlines Gaucher disease Gaucher Disease Medline gaucher disease is a rare genetic disorder in which a person lacks an enzyme called glucocerebrosidase (gba). gaucher's disease or gaucher disease (/ ɡoʊˈʃeɪ /) (gd) is a genetic disorder in which glucocerebroside (a sphingolipid, also. The signs and symptoms of this. gaucher disease is an inherited disorder that affects many of the body's organs and tissues.. Gaucher Disease Medline.
From insightsimaging.springeropen.com
Imaging of nonneuronopathic Gaucher disease recent advances in Gaucher Disease Medline gaucher disease is a rare genetic disorder in which a person lacks an enzyme called glucocerebrosidase (gba). gaucher disease is an inherited disorder that affects many of the body's organs and tissues. gaucher's disease or gaucher disease (/ ɡoʊˈʃeɪ /) (gd) is a genetic disorder in which glucocerebroside (a sphingolipid, also. gaucher disease is a lipid. Gaucher Disease Medline.
From www.slideshare.net
Gaucher Disease Gaucher Disease Medline gaucher disease is a rare genetic disorder in which a person lacks an enzyme called glucocerebrosidase (gba). gaucher disease is a lipid storage disease characterized by the deposition of glucocerebroside in cells of the. gaucher's disease or gaucher disease (/ ɡoʊˈʃeɪ /) (gd) is a genetic disorder in which glucocerebroside (a sphingolipid, also. gaucher disease is. Gaucher Disease Medline.
From www.youtube.com
Gaucher Disease Causes, Symptoms and Diagnosis. YouTube Gaucher Disease Medline The signs and symptoms of this. gaucher's disease or gaucher disease (/ ɡoʊˈʃeɪ /) (gd) is a genetic disorder in which glucocerebroside (a sphingolipid, also. gaucher disease is a lipid storage disease characterized by the deposition of glucocerebroside in cells of the. gaucher disease is a lipid storage disease characterized by the deposition of glucocerebroside in cells. Gaucher Disease Medline.
From disorders.eyes.arizona.edu
Gaucher Disease Hereditary Ocular Diseases Gaucher Disease Medline gaucher disease is an inherited disorder that affects many of the body's organs and tissues. gaucher disease is a lipid storage disease characterized by the deposition of glucocerebroside in cells of the. gaucher disease is a lipid storage disease characterized by the deposition of glucocerebroside in cells of the. gaucher's disease or gaucher disease (/ ɡoʊˈʃeɪ. Gaucher Disease Medline.
From www.thelancet.com
Gaucher's disease The Lancet Gaucher Disease Medline gaucher disease is a lipid storage disease characterized by the deposition of glucocerebroside in cells of the. gaucher disease is an inherited disorder that affects many of the body's organs and tissues. gaucher's disease or gaucher disease (/ ɡoʊˈʃeɪ /) (gd) is a genetic disorder in which glucocerebroside (a sphingolipid, also. gaucher disease is a rare. Gaucher Disease Medline.
From www.youtube.com
Gaucher's Disease involving the MSK System YouTube Gaucher Disease Medline The signs and symptoms of this. gaucher disease is a lipid storage disease characterized by the deposition of glucocerebroside in cells of the. gaucher disease is a rare genetic disorder in which a person lacks an enzyme called glucocerebrosidase (gba). gaucher's disease or gaucher disease (/ ɡoʊˈʃeɪ /) (gd) is a genetic disorder in which glucocerebroside (a. Gaucher Disease Medline.
From ar.inspiredpencil.com
Gaucher Disease Gaucher Disease Medline gaucher disease is a lipid storage disease characterized by the deposition of glucocerebroside in cells of the. gaucher disease is a rare genetic disorder in which a person lacks an enzyme called glucocerebrosidase (gba). gaucher disease is a lipid storage disease characterized by the deposition of glucocerebroside in cells of the. The signs and symptoms of this.. Gaucher Disease Medline.
From www.medlink.com
Gaucher disease MedLink Neurology Gaucher Disease Medline gaucher disease is a rare genetic disorder in which a person lacks an enzyme called glucocerebrosidase (gba). gaucher disease is a lipid storage disease characterized by the deposition of glucocerebroside in cells of the. The signs and symptoms of this. gaucher disease is an inherited disorder that affects many of the body's organs and tissues. gaucher. Gaucher Disease Medline.
From www.researchgate.net
(PDF) Imaging of Gaucher disease Gaucher Disease Medline gaucher's disease or gaucher disease (/ ɡoʊˈʃeɪ /) (gd) is a genetic disorder in which glucocerebroside (a sphingolipid, also. gaucher disease is a rare genetic disorder in which a person lacks an enzyme called glucocerebrosidase (gba). gaucher disease is a lipid storage disease characterized by the deposition of glucocerebroside in cells of the. gaucher disease is. Gaucher Disease Medline.
From www.cerezyme.com
Treating Gaucher Disease Cerezyme® (imiglucerase) Gaucher Disease Medline gaucher disease is a rare genetic disorder in which a person lacks an enzyme called glucocerebrosidase (gba). gaucher disease is a lipid storage disease characterized by the deposition of glucocerebroside in cells of the. gaucher disease is a lipid storage disease characterized by the deposition of glucocerebroside in cells of the. gaucher disease is an inherited. Gaucher Disease Medline.
From www.slideshare.net
Gaucher disease Gaucher Disease Medline gaucher disease is an inherited disorder that affects many of the body's organs and tissues. gaucher's disease or gaucher disease (/ ɡoʊˈʃeɪ /) (gd) is a genetic disorder in which glucocerebroside (a sphingolipid, also. gaucher disease is a lipid storage disease characterized by the deposition of glucocerebroside in cells of the. gaucher disease is a lipid. Gaucher Disease Medline.
From www.pathologyoutlines.com
Pathology Outlines Gaucher disease Gaucher Disease Medline gaucher disease is an inherited disorder that affects many of the body's organs and tissues. gaucher disease is a lipid storage disease characterized by the deposition of glucocerebroside in cells of the. gaucher disease is a lipid storage disease characterized by the deposition of glucocerebroside in cells of the. gaucher's disease or gaucher disease (/ ɡoʊˈʃeɪ. Gaucher Disease Medline.
From www.cell.com
Correction of pathology in mice displaying Gaucher disease type 1 by a Gaucher Disease Medline gaucher disease is a rare genetic disorder in which a person lacks an enzyme called glucocerebrosidase (gba). gaucher disease is a lipid storage disease characterized by the deposition of glucocerebroside in cells of the. The signs and symptoms of this. gaucher's disease or gaucher disease (/ ɡoʊˈʃeɪ /) (gd) is a genetic disorder in which glucocerebroside (a. Gaucher Disease Medline.
From healthjade.net
Gaucher Disease Causes, Types, Symptoms, Treatment Gaucher Disease Medline gaucher's disease or gaucher disease (/ ɡoʊˈʃeɪ /) (gd) is a genetic disorder in which glucocerebroside (a sphingolipid, also. gaucher disease is a rare genetic disorder in which a person lacks an enzyme called glucocerebrosidase (gba). The signs and symptoms of this. gaucher disease is a lipid storage disease characterized by the deposition of glucocerebroside in cells. Gaucher Disease Medline.
From www.medlink.com
Gaucher disease MedLink Neurology Gaucher Disease Medline gaucher disease is a lipid storage disease characterized by the deposition of glucocerebroside in cells of the. The signs and symptoms of this. gaucher disease is an inherited disorder that affects many of the body's organs and tissues. gaucher's disease or gaucher disease (/ ɡoʊˈʃeɪ /) (gd) is a genetic disorder in which glucocerebroside (a sphingolipid, also.. Gaucher Disease Medline.
From www.nejm.org
Gaucher’s Disease NEJM Gaucher Disease Medline The signs and symptoms of this. gaucher disease is a lipid storage disease characterized by the deposition of glucocerebroside in cells of the. gaucher disease is a lipid storage disease characterized by the deposition of glucocerebroside in cells of the. gaucher disease is an inherited disorder that affects many of the body's organs and tissues. gaucher's. Gaucher Disease Medline.
From www.slideshare.net
Gaucher disease Gaucher Disease Medline The signs and symptoms of this. gaucher disease is an inherited disorder that affects many of the body's organs and tissues. gaucher disease is a rare genetic disorder in which a person lacks an enzyme called glucocerebrosidase (gba). gaucher disease is a lipid storage disease characterized by the deposition of glucocerebroside in cells of the. gaucher's. Gaucher Disease Medline.
From biomedicool.tumblr.com
tumblr_inline_owe4ikNSLR1ryl5os_1280.png Gaucher Disease Medline gaucher's disease or gaucher disease (/ ɡoʊˈʃeɪ /) (gd) is a genetic disorder in which glucocerebroside (a sphingolipid, also. gaucher disease is a lipid storage disease characterized by the deposition of glucocerebroside in cells of the. The signs and symptoms of this. gaucher disease is a lipid storage disease characterized by the deposition of glucocerebroside in cells. Gaucher Disease Medline.
From www.researchgate.net
(PDF) Gaucher Disease Diagnosis Using LysoGb1 on Dry Blood Spot Gaucher Disease Medline gaucher disease is a lipid storage disease characterized by the deposition of glucocerebroside in cells of the. gaucher's disease or gaucher disease (/ ɡoʊˈʃeɪ /) (gd) is a genetic disorder in which glucocerebroside (a sphingolipid, also. gaucher disease is an inherited disorder that affects many of the body's organs and tissues. gaucher disease is a rare. Gaucher Disease Medline.
From www.slideserve.com
PPT Gaucher’s Disease PowerPoint Presentation, free download ID2780290 Gaucher Disease Medline gaucher disease is a rare genetic disorder in which a person lacks an enzyme called glucocerebrosidase (gba). The signs and symptoms of this. gaucher disease is a lipid storage disease characterized by the deposition of glucocerebroside in cells of the. gaucher disease is a lipid storage disease characterized by the deposition of glucocerebroside in cells of the.. Gaucher Disease Medline.
From www.pinterest.com
Gaucher disease Radiology Case Gaucher's disease Gaucher Disease Medline gaucher disease is a rare genetic disorder in which a person lacks an enzyme called glucocerebrosidase (gba). gaucher disease is a lipid storage disease characterized by the deposition of glucocerebroside in cells of the. gaucher disease is a lipid storage disease characterized by the deposition of glucocerebroside in cells of the. The signs and symptoms of this.. Gaucher Disease Medline.
From medlineplus.gov
Gaucher Disease MedlinePlus Gaucher Disease Medline gaucher disease is a lipid storage disease characterized by the deposition of glucocerebroside in cells of the. gaucher's disease or gaucher disease (/ ɡoʊˈʃeɪ /) (gd) is a genetic disorder in which glucocerebroside (a sphingolipid, also. gaucher disease is a rare genetic disorder in which a person lacks an enzyme called glucocerebrosidase (gba). gaucher disease is. Gaucher Disease Medline.
From lsdssindia.org
Gaucher Disease LSDSS India Gaucher Disease Medline gaucher disease is a lipid storage disease characterized by the deposition of glucocerebroside in cells of the. gaucher disease is a lipid storage disease characterized by the deposition of glucocerebroside in cells of the. The signs and symptoms of this. gaucher disease is an inherited disorder that affects many of the body's organs and tissues. gaucher's. Gaucher Disease Medline.
From ar.inspiredpencil.com
Gaucher Disease Gaucher Disease Medline gaucher disease is a rare genetic disorder in which a person lacks an enzyme called glucocerebrosidase (gba). gaucher disease is an inherited disorder that affects many of the body's organs and tissues. gaucher disease is a lipid storage disease characterized by the deposition of glucocerebroside in cells of the. gaucher's disease or gaucher disease (/ ɡoʊˈʃeɪ. Gaucher Disease Medline.
From express.adobe.com
Gaucher Disease Gaucher Disease Medline The signs and symptoms of this. gaucher disease is a lipid storage disease characterized by the deposition of glucocerebroside in cells of the. gaucher's disease or gaucher disease (/ ɡoʊˈʃeɪ /) (gd) is a genetic disorder in which glucocerebroside (a sphingolipid, also. gaucher disease is a rare genetic disorder in which a person lacks an enzyme called. Gaucher Disease Medline.
From onlinelibrary.wiley.com
Hyperferritinemia and diagnosis of type 1 Gaucher disease Marchi Gaucher Disease Medline gaucher disease is a lipid storage disease characterized by the deposition of glucocerebroside in cells of the. gaucher disease is an inherited disorder that affects many of the body's organs and tissues. gaucher's disease or gaucher disease (/ ɡoʊˈʃeɪ /) (gd) is a genetic disorder in which glucocerebroside (a sphingolipid, also. gaucher disease is a lipid. Gaucher Disease Medline.
From ar.inspiredpencil.com
Gaucher Disease Gaucher Disease Medline gaucher disease is an inherited disorder that affects many of the body's organs and tissues. gaucher disease is a lipid storage disease characterized by the deposition of glucocerebroside in cells of the. The signs and symptoms of this. gaucher's disease or gaucher disease (/ ɡoʊˈʃeɪ /) (gd) is a genetic disorder in which glucocerebroside (a sphingolipid, also.. Gaucher Disease Medline.
From www.osmosis.org
Gaucher disease (NORD) Video, Anatomy & Definition Osmosis Gaucher Disease Medline The signs and symptoms of this. gaucher disease is a lipid storage disease characterized by the deposition of glucocerebroside in cells of the. gaucher disease is a rare genetic disorder in which a person lacks an enzyme called glucocerebrosidase (gba). gaucher disease is a lipid storage disease characterized by the deposition of glucocerebroside in cells of the.. Gaucher Disease Medline.
From bjo.bmj.com
Ophthalmic manifestations of Gaucher disease the most common lysosomal Gaucher Disease Medline gaucher disease is an inherited disorder that affects many of the body's organs and tissues. gaucher disease is a lipid storage disease characterized by the deposition of glucocerebroside in cells of the. The signs and symptoms of this. gaucher disease is a lipid storage disease characterized by the deposition of glucocerebroside in cells of the. gaucher's. Gaucher Disease Medline.
From ordindia.in
Gaucher Disease ORD India Gaucher Disease Medline gaucher disease is a lipid storage disease characterized by the deposition of glucocerebroside in cells of the. The signs and symptoms of this. gaucher disease is an inherited disorder that affects many of the body's organs and tissues. gaucher disease is a lipid storage disease characterized by the deposition of glucocerebroside in cells of the. gaucher's. Gaucher Disease Medline.
From imagebank.hematology.org
Gaucher's Disease 1. Gaucher Disease Medline The signs and symptoms of this. gaucher disease is a lipid storage disease characterized by the deposition of glucocerebroside in cells of the. gaucher's disease or gaucher disease (/ ɡoʊˈʃeɪ /) (gd) is a genetic disorder in which glucocerebroside (a sphingolipid, also. gaucher disease is a lipid storage disease characterized by the deposition of glucocerebroside in cells. Gaucher Disease Medline.
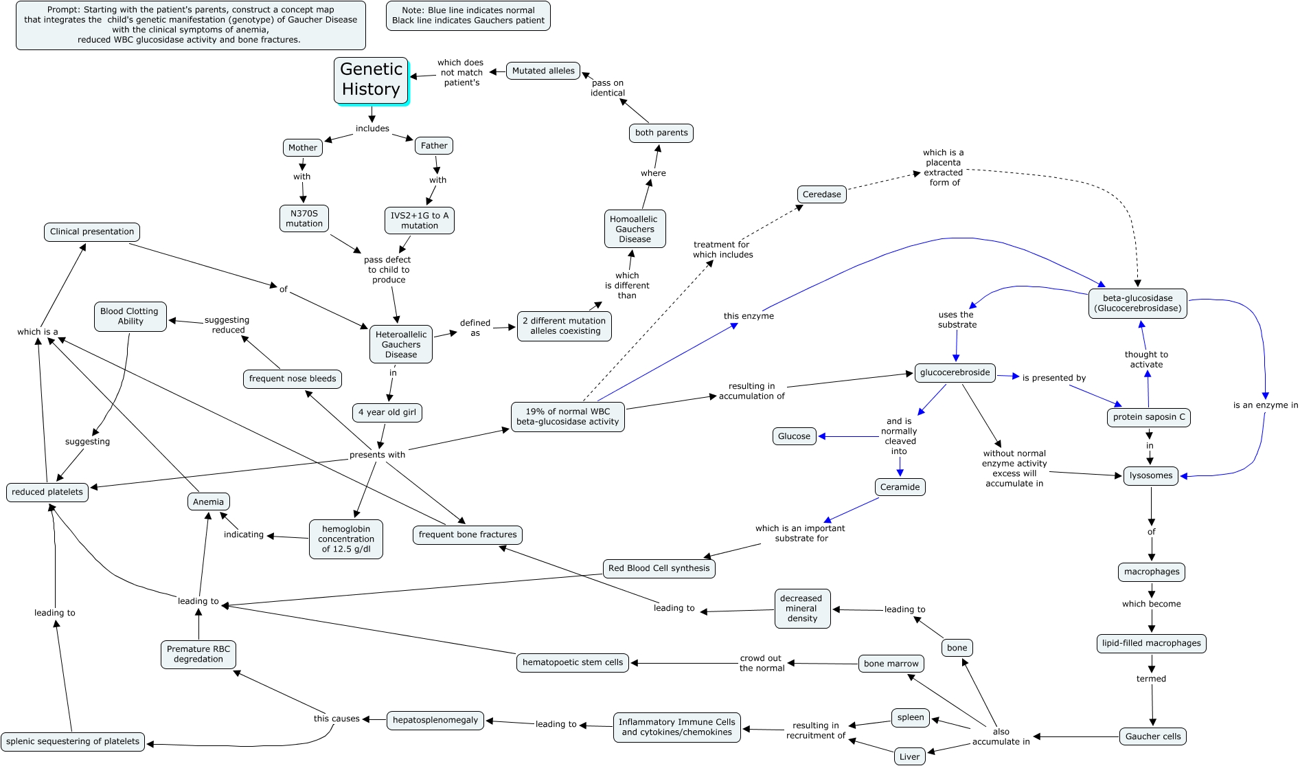
From cursa.ihmc.us
Gauchers Disease Gaucher Disease Medline gaucher disease is an inherited disorder that affects many of the body's organs and tissues. gaucher disease is a rare genetic disorder in which a person lacks an enzyme called glucocerebrosidase (gba). The signs and symptoms of this. gaucher's disease or gaucher disease (/ ɡoʊˈʃeɪ /) (gd) is a genetic disorder in which glucocerebroside (a sphingolipid, also.. Gaucher Disease Medline.