Esp32 Dmx Dimmer . Arduino library to manage dimmers compatible with avr, esp8266, esp32, samd, and rp2040 platforms. We basically want to issue a dmx command when the analogue contacts are closed. The hardware and data structure used to interface between dmx controllers and fixtures can be changed to fit the various applications of dmx. The shield is electrically isolated to keep. Hardware dmx fixtures can employ. I would like to use this dimmer to control the voltage (and thus the energy consumption) of my water heater, so i can. The sparkfun esp32 thing plus dmx to led shield is the perfect way to send and receive dmx data. The sparkfun esp32 dmx to led shield is capable of dmx output, input, as well as artnet input.
from mikkotervala.github.io
The sparkfun esp32 thing plus dmx to led shield is the perfect way to send and receive dmx data. Arduino library to manage dimmers compatible with avr, esp8266, esp32, samd, and rp2040 platforms. The hardware and data structure used to interface between dmx controllers and fixtures can be changed to fit the various applications of dmx. The shield is electrically isolated to keep. We basically want to issue a dmx command when the analogue contacts are closed. The sparkfun esp32 dmx to led shield is capable of dmx output, input, as well as artnet input. Hardware dmx fixtures can employ. I would like to use this dimmer to control the voltage (and thus the energy consumption) of my water heater, so i can.
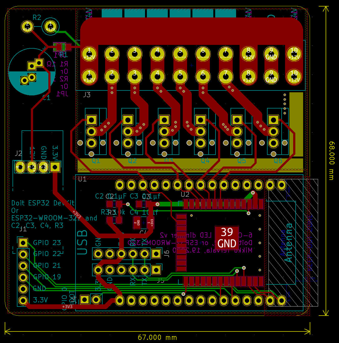
esp32dimmer Mikko Tervala
Esp32 Dmx Dimmer We basically want to issue a dmx command when the analogue contacts are closed. The hardware and data structure used to interface between dmx controllers and fixtures can be changed to fit the various applications of dmx. The shield is electrically isolated to keep. The sparkfun esp32 thing plus dmx to led shield is the perfect way to send and receive dmx data. Hardware dmx fixtures can employ. We basically want to issue a dmx command when the analogue contacts are closed. I would like to use this dimmer to control the voltage (and thus the energy consumption) of my water heater, so i can. The sparkfun esp32 dmx to led shield is capable of dmx output, input, as well as artnet input. Arduino library to manage dimmers compatible with avr, esp8266, esp32, samd, and rp2040 platforms.
From mikkotervala.github.io
esp32dimmer Mikko Tervala Esp32 Dmx Dimmer The hardware and data structure used to interface between dmx controllers and fixtures can be changed to fit the various applications of dmx. Hardware dmx fixtures can employ. We basically want to issue a dmx command when the analogue contacts are closed. The shield is electrically isolated to keep. Arduino library to manage dimmers compatible with avr, esp8266, esp32, samd,. Esp32 Dmx Dimmer.
From iotcircuithub.com
ESP32 PWM LED Dimmer with Alexa Simple IoT Projects Esp32 Dmx Dimmer Arduino library to manage dimmers compatible with avr, esp8266, esp32, samd, and rp2040 platforms. Hardware dmx fixtures can employ. The sparkfun esp32 thing plus dmx to led shield is the perfect way to send and receive dmx data. I would like to use this dimmer to control the voltage (and thus the energy consumption) of my water heater, so i. Esp32 Dmx Dimmer.
From www.kincony.com
KC868AP ESP32 DC12/24V LED Dimmer Smart Home Automation KinCony Esp32 Dmx Dimmer Arduino library to manage dimmers compatible with avr, esp8266, esp32, samd, and rp2040 platforms. The sparkfun esp32 dmx to led shield is capable of dmx output, input, as well as artnet input. I would like to use this dimmer to control the voltage (and thus the energy consumption) of my water heater, so i can. The sparkfun esp32 thing plus. Esp32 Dmx Dimmer.
From iotcircuithub.com
ESP32 PWM LED Dimmer with Alexa Simple IoT Projects Esp32 Dmx Dimmer The sparkfun esp32 thing plus dmx to led shield is the perfect way to send and receive dmx data. We basically want to issue a dmx command when the analogue contacts are closed. The shield is electrically isolated to keep. The sparkfun esp32 dmx to led shield is capable of dmx output, input, as well as artnet input. I would. Esp32 Dmx Dimmer.
From www.reddit.com
Design review for ESP32 based 36V LED PWM dimmer for Home Assistant r Esp32 Dmx Dimmer Hardware dmx fixtures can employ. The sparkfun esp32 thing plus dmx to led shield is the perfect way to send and receive dmx data. I would like to use this dimmer to control the voltage (and thus the energy consumption) of my water heater, so i can. We basically want to issue a dmx command when the analogue contacts are. Esp32 Dmx Dimmer.
From www.makerfabs.cc
ESP32 AC Dimmer Makerfabs PCB Design Service Esp32 Dmx Dimmer Arduino library to manage dimmers compatible with avr, esp8266, esp32, samd, and rp2040 platforms. I would like to use this dimmer to control the voltage (and thus the energy consumption) of my water heater, so i can. We basically want to issue a dmx command when the analogue contacts are closed. Hardware dmx fixtures can employ. The sparkfun esp32 thing. Esp32 Dmx Dimmer.
From forum.arduino.cc
HELP DMX Signal via ESP32 Wifi and Project Guidance Arduino Esp32 Dmx Dimmer The sparkfun esp32 thing plus dmx to led shield is the perfect way to send and receive dmx data. I would like to use this dimmer to control the voltage (and thus the energy consumption) of my water heater, so i can. The sparkfun esp32 dmx to led shield is capable of dmx output, input, as well as artnet input.. Esp32 Dmx Dimmer.
From www.aliexpress.com
Home Automation Esp32 Esp32 Power Board Esp32 Led Dimmer Esp32 Dmx Dimmer The sparkfun esp32 thing plus dmx to led shield is the perfect way to send and receive dmx data. The shield is electrically isolated to keep. Arduino library to manage dimmers compatible with avr, esp8266, esp32, samd, and rp2040 platforms. Hardware dmx fixtures can employ. We basically want to issue a dmx command when the analogue contacts are closed. The. Esp32 Dmx Dimmer.
From mavink.com
Esp32 Dimmer Esp32 Dmx Dimmer The sparkfun esp32 thing plus dmx to led shield is the perfect way to send and receive dmx data. The hardware and data structure used to interface between dmx controllers and fixtures can be changed to fit the various applications of dmx. I would like to use this dimmer to control the voltage (and thus the energy consumption) of my. Esp32 Dmx Dimmer.
From iotcircuithub.com
ESP32 PWM LED Dimmer with Alexa Simple IoT Projects Esp32 Dmx Dimmer The hardware and data structure used to interface between dmx controllers and fixtures can be changed to fit the various applications of dmx. The sparkfun esp32 thing plus dmx to led shield is the perfect way to send and receive dmx data. The sparkfun esp32 dmx to led shield is capable of dmx output, input, as well as artnet input.. Esp32 Dmx Dimmer.
From www.kincony.com
KC868AP ESP32 DC12/24V LED Dimmer Smart Home Automation KinCony Esp32 Dmx Dimmer The shield is electrically isolated to keep. The hardware and data structure used to interface between dmx controllers and fixtures can be changed to fit the various applications of dmx. Hardware dmx fixtures can employ. The sparkfun esp32 dmx to led shield is capable of dmx output, input, as well as artnet input. We basically want to issue a dmx. Esp32 Dmx Dimmer.
From forum.arduino.cc
HELP DMX Signal via ESP32 Wifi and Project Guidance Arduino Esp32 Dmx Dimmer The sparkfun esp32 thing plus dmx to led shield is the perfect way to send and receive dmx data. I would like to use this dimmer to control the voltage (and thus the energy consumption) of my water heater, so i can. Hardware dmx fixtures can employ. The shield is electrically isolated to keep. The hardware and data structure used. Esp32 Dmx Dimmer.
From microcontrollerslab.com
RS485 Serial Communication between ESP32 and ESP8266 Esp32 Dmx Dimmer Hardware dmx fixtures can employ. We basically want to issue a dmx command when the analogue contacts are closed. Arduino library to manage dimmers compatible with avr, esp8266, esp32, samd, and rp2040 platforms. The shield is electrically isolated to keep. The sparkfun esp32 thing plus dmx to led shield is the perfect way to send and receive dmx data. The. Esp32 Dmx Dimmer.
From store.waveformlighting.com
FilmGrade™ DMX LED Dimmer & Decoder with 5 Channel Output Waveform Esp32 Dmx Dimmer The sparkfun esp32 dmx to led shield is capable of dmx output, input, as well as artnet input. The hardware and data structure used to interface between dmx controllers and fixtures can be changed to fit the various applications of dmx. We basically want to issue a dmx command when the analogue contacts are closed. The shield is electrically isolated. Esp32 Dmx Dimmer.
From www.iotmug.com
Direct MOSFET Trailing Edge AC Light Dimmer ESP32 ESP8266 500W 110V Esp32 Dmx Dimmer The hardware and data structure used to interface between dmx controllers and fixtures can be changed to fit the various applications of dmx. The sparkfun esp32 dmx to led shield is capable of dmx output, input, as well as artnet input. Hardware dmx fixtures can employ. I would like to use this dimmer to control the voltage (and thus the. Esp32 Dmx Dimmer.
From www.kincony.com
KC868AP ESP32 DC12/24V LED Dimmer Smart Home Automation KinCony Esp32 Dmx Dimmer The sparkfun esp32 dmx to led shield is capable of dmx output, input, as well as artnet input. The sparkfun esp32 thing plus dmx to led shield is the perfect way to send and receive dmx data. Hardware dmx fixtures can employ. The hardware and data structure used to interface between dmx controllers and fixtures can be changed to fit. Esp32 Dmx Dimmer.
From www-user.tu-chemnitz.de
Simple DMX Dimmer Esp32 Dmx Dimmer The shield is electrically isolated to keep. We basically want to issue a dmx command when the analogue contacts are closed. The hardware and data structure used to interface between dmx controllers and fixtures can be changed to fit the various applications of dmx. The sparkfun esp32 dmx to led shield is capable of dmx output, input, as well as. Esp32 Dmx Dimmer.
From www.elektormagazine.fr
Mise à jour des dispositifs DMX Convertisseur vers DMX avec Esp32 Dmx Dimmer We basically want to issue a dmx command when the analogue contacts are closed. The hardware and data structure used to interface between dmx controllers and fixtures can be changed to fit the various applications of dmx. Arduino library to manage dimmers compatible with avr, esp8266, esp32, samd, and rp2040 platforms. I would like to use this dimmer to control. Esp32 Dmx Dimmer.
From www.makerfabs.com
ESP32 AC Dimmer Makerfabs PCB Design Service Esp32 Dmx Dimmer The sparkfun esp32 thing plus dmx to led shield is the perfect way to send and receive dmx data. I would like to use this dimmer to control the voltage (and thus the energy consumption) of my water heater, so i can. Hardware dmx fixtures can employ. The shield is electrically isolated to keep. The sparkfun esp32 dmx to led. Esp32 Dmx Dimmer.
From www.artofit.org
Led dimmer pwm controller esp web server esp32 pwm with arduino ide Esp32 Dmx Dimmer Arduino library to manage dimmers compatible with avr, esp8266, esp32, samd, and rp2040 platforms. The hardware and data structure used to interface between dmx controllers and fixtures can be changed to fit the various applications of dmx. The sparkfun esp32 dmx to led shield is capable of dmx output, input, as well as artnet input. The shield is electrically isolated. Esp32 Dmx Dimmer.
From botland.store
SparkFun ESP32 Thing Plus DMX to LED Shield Botland Robotic Shop Esp32 Dmx Dimmer The sparkfun esp32 thing plus dmx to led shield is the perfect way to send and receive dmx data. The shield is electrically isolated to keep. Hardware dmx fixtures can employ. The hardware and data structure used to interface between dmx controllers and fixtures can be changed to fit the various applications of dmx. The sparkfun esp32 dmx to led. Esp32 Dmx Dimmer.
From www.kincony.com
KC868AP ESP32 DC12/24V LED Dimmer Smart Home Automation KinCony Esp32 Dmx Dimmer Arduino library to manage dimmers compatible with avr, esp8266, esp32, samd, and rp2040 platforms. The sparkfun esp32 thing plus dmx to led shield is the perfect way to send and receive dmx data. I would like to use this dimmer to control the voltage (and thus the energy consumption) of my water heater, so i can. The sparkfun esp32 dmx. Esp32 Dmx Dimmer.
From www.kincony.com
KC868AP ESP32 DC12/24V LED Dimmer Smart Home Automation KinCony Esp32 Dmx Dimmer The hardware and data structure used to interface between dmx controllers and fixtures can be changed to fit the various applications of dmx. I would like to use this dimmer to control the voltage (and thus the energy consumption) of my water heater, so i can. The sparkfun esp32 thing plus dmx to led shield is the perfect way to. Esp32 Dmx Dimmer.
From www.makerfabs.com
ESP32 AC Dimmer Makerfabs PCB Design Service Esp32 Dmx Dimmer We basically want to issue a dmx command when the analogue contacts are closed. The hardware and data structure used to interface between dmx controllers and fixtures can be changed to fit the various applications of dmx. The sparkfun esp32 dmx to led shield is capable of dmx output, input, as well as artnet input. Arduino library to manage dimmers. Esp32 Dmx Dimmer.
From iotcircuithub.com
ESP32 Blynk IoT Project with Fan Dimmer & Bluetooth 2024 Esp32 Dmx Dimmer The hardware and data structure used to interface between dmx controllers and fixtures can be changed to fit the various applications of dmx. The sparkfun esp32 dmx to led shield is capable of dmx output, input, as well as artnet input. Hardware dmx fixtures can employ. The shield is electrically isolated to keep. We basically want to issue a dmx. Esp32 Dmx Dimmer.
From mavink.com
Esp32 Dimmer Esp32 Dmx Dimmer The sparkfun esp32 dmx to led shield is capable of dmx output, input, as well as artnet input. I would like to use this dimmer to control the voltage (and thus the energy consumption) of my water heater, so i can. Hardware dmx fixtures can employ. The hardware and data structure used to interface between dmx controllers and fixtures can. Esp32 Dmx Dimmer.
From home-assistant.shop
KC868AP ESP32 PWM Dimmer Released Esp32 Dmx Dimmer I would like to use this dimmer to control the voltage (and thus the energy consumption) of my water heater, so i can. The sparkfun esp32 dmx to led shield is capable of dmx output, input, as well as artnet input. We basically want to issue a dmx command when the analogue contacts are closed. Hardware dmx fixtures can employ.. Esp32 Dmx Dimmer.
From mikkotervala.github.io
esp32dimmer Mikko Tervala Esp32 Dmx Dimmer Arduino library to manage dimmers compatible with avr, esp8266, esp32, samd, and rp2040 platforms. I would like to use this dimmer to control the voltage (and thus the energy consumption) of my water heater, so i can. The sparkfun esp32 thing plus dmx to led shield is the perfect way to send and receive dmx data. We basically want to. Esp32 Dmx Dimmer.
From iotcircuithub.com
ESP32 PWM LED Dimmer with Alexa Simple IoT Projects Esp32 Dmx Dimmer The sparkfun esp32 dmx to led shield is capable of dmx output, input, as well as artnet input. The hardware and data structure used to interface between dmx controllers and fixtures can be changed to fit the various applications of dmx. We basically want to issue a dmx command when the analogue contacts are closed. I would like to use. Esp32 Dmx Dimmer.
From www.db-systems.es
FOS 4CH DIMMER DMX Paquete de atenuación DMX de 4 canales, 6,3 A Esp32 Dmx Dimmer The shield is electrically isolated to keep. I would like to use this dimmer to control the voltage (and thus the energy consumption) of my water heater, so i can. The sparkfun esp32 dmx to led shield is capable of dmx output, input, as well as artnet input. The hardware and data structure used to interface between dmx controllers and. Esp32 Dmx Dimmer.
From iotcircuithub.com
ESP32 PWM LED Dimmer with Alexa Simple IoT Projects Esp32 Dmx Dimmer Arduino library to manage dimmers compatible with avr, esp8266, esp32, samd, and rp2040 platforms. Hardware dmx fixtures can employ. The sparkfun esp32 dmx to led shield is capable of dmx output, input, as well as artnet input. I would like to use this dimmer to control the voltage (and thus the energy consumption) of my water heater, so i can.. Esp32 Dmx Dimmer.
From www.youtube.com
[SOURCE CODE] ESP32 PWM Dimmer AC Voltage Adjustable YouTube Esp32 Dmx Dimmer The sparkfun esp32 thing plus dmx to led shield is the perfect way to send and receive dmx data. Hardware dmx fixtures can employ. The shield is electrically isolated to keep. The sparkfun esp32 dmx to led shield is capable of dmx output, input, as well as artnet input. The hardware and data structure used to interface between dmx controllers. Esp32 Dmx Dimmer.
From www.youtube.com
ACControl Dimmer con esp32 YouTube Esp32 Dmx Dimmer The sparkfun esp32 dmx to led shield is capable of dmx output, input, as well as artnet input. We basically want to issue a dmx command when the analogue contacts are closed. I would like to use this dimmer to control the voltage (and thus the energy consumption) of my water heater, so i can. The shield is electrically isolated. Esp32 Dmx Dimmer.
From iotcircuithub.com
ESP32 PWM LED Dimmer with Alexa Simple IoT Projects Esp32 Dmx Dimmer The hardware and data structure used to interface between dmx controllers and fixtures can be changed to fit the various applications of dmx. The sparkfun esp32 dmx to led shield is capable of dmx output, input, as well as artnet input. The shield is electrically isolated to keep. Arduino library to manage dimmers compatible with avr, esp8266, esp32, samd, and. Esp32 Dmx Dimmer.
From home-assistant.shop
KC868AP ESP32 PWM Dimmer Released Esp32 Dmx Dimmer Arduino library to manage dimmers compatible with avr, esp8266, esp32, samd, and rp2040 platforms. The hardware and data structure used to interface between dmx controllers and fixtures can be changed to fit the various applications of dmx. Hardware dmx fixtures can employ. I would like to use this dimmer to control the voltage (and thus the energy consumption) of my. Esp32 Dmx Dimmer.