Socket Dgram Python . Create a new socket using the given address family, socket type and protocol number. By the end of this tutorial, you'll understand how to use the. The address family should be af_inet (the default),. # create an inet, streaming socket serversocket = socket.socket(socket.af_inet, socket.sock_stream) # bind the socket to a. Socket.sock_stream and socket.sock_dgram are two common values. To create a socket, we must use socket.socket() function available in the python socket module, which has the general. # notice the use of sock_dgram for udp packets. 1 import socket 2 3 sock = socket.socket(socket.af_inet, socket.sock_dgram, socket.ipproto_udp) 4. The type of socket used by the server; # create a udp socket.
from data-flair.training
By the end of this tutorial, you'll understand how to use the. Create a new socket using the given address family, socket type and protocol number. To create a socket, we must use socket.socket() function available in the python socket module, which has the general. The type of socket used by the server; The address family should be af_inet (the default),. # notice the use of sock_dgram for udp packets. Socket.sock_stream and socket.sock_dgram are two common values. # create an inet, streaming socket serversocket = socket.socket(socket.af_inet, socket.sock_stream) # bind the socket to a. # create a udp socket. 1 import socket 2 3 sock = socket.socket(socket.af_inet, socket.sock_dgram, socket.ipproto_udp) 4.
Python Network Programming What is Socket Programming in Python
Socket Dgram Python 1 import socket 2 3 sock = socket.socket(socket.af_inet, socket.sock_dgram, socket.ipproto_udp) 4. To create a socket, we must use socket.socket() function available in the python socket module, which has the general. # create a udp socket. Socket.sock_stream and socket.sock_dgram are two common values. The type of socket used by the server; By the end of this tutorial, you'll understand how to use the. # create an inet, streaming socket serversocket = socket.socket(socket.af_inet, socket.sock_stream) # bind the socket to a. Create a new socket using the given address family, socket type and protocol number. 1 import socket 2 3 sock = socket.socket(socket.af_inet, socket.sock_dgram, socket.ipproto_udp) 4. The address family should be af_inet (the default),. # notice the use of sock_dgram for udp packets.
From www.youtube.com
Learn Socket Programming in Python TCP and UDP sockets Client/Server Socket Dgram Python By the end of this tutorial, you'll understand how to use the. 1 import socket 2 3 sock = socket.socket(socket.af_inet, socket.sock_dgram, socket.ipproto_udp) 4. Create a new socket using the given address family, socket type and protocol number. The type of socket used by the server; # create a udp socket. To create a socket, we must use socket.socket() function available. Socket Dgram Python.
From www.turing.com
Python Socket Programming A 101 Guide of the Basics Socket Dgram Python Create a new socket using the given address family, socket type and protocol number. 1 import socket 2 3 sock = socket.socket(socket.af_inet, socket.sock_dgram, socket.ipproto_udp) 4. The type of socket used by the server; # notice the use of sock_dgram for udp packets. Socket.sock_stream and socket.sock_dgram are two common values. By the end of this tutorial, you'll understand how to use. Socket Dgram Python.
From www.youtube.com
Socket Programming in Python Socket Programming Tutorial YouTube Socket Dgram Python Create a new socket using the given address family, socket type and protocol number. 1 import socket 2 3 sock = socket.socket(socket.af_inet, socket.sock_dgram, socket.ipproto_udp) 4. Socket.sock_stream and socket.sock_dgram are two common values. To create a socket, we must use socket.socket() function available in the python socket module, which has the general. By the end of this tutorial, you'll understand how. Socket Dgram Python.
From b.hatena.ne.jp
[B! tutorial] Socket Programming in Python (Guide) Real Python Socket Dgram Python 1 import socket 2 3 sock = socket.socket(socket.af_inet, socket.sock_dgram, socket.ipproto_udp) 4. # create an inet, streaming socket serversocket = socket.socket(socket.af_inet, socket.sock_stream) # bind the socket to a. To create a socket, we must use socket.socket() function available in the python socket module, which has the general. Socket.sock_stream and socket.sock_dgram are two common values. # notice the use of sock_dgram for. Socket Dgram Python.
From ioflood.com
Python Socket Programming Guide (With Examples) Socket Dgram Python # notice the use of sock_dgram for udp packets. By the end of this tutorial, you'll understand how to use the. The type of socket used by the server; Create a new socket using the given address family, socket type and protocol number. The address family should be af_inet (the default),. To create a socket, we must use socket.socket() function. Socket Dgram Python.
From www.slideserve.com
PPT Socket Programming in Python PowerPoint Presentation, free Socket Dgram Python # create an inet, streaming socket serversocket = socket.socket(socket.af_inet, socket.sock_stream) # bind the socket to a. To create a socket, we must use socket.socket() function available in the python socket module, which has the general. Create a new socket using the given address family, socket type and protocol number. 1 import socket 2 3 sock = socket.socket(socket.af_inet, socket.sock_dgram, socket.ipproto_udp) 4.. Socket Dgram Python.
From morioh.com
Python Socket Programming Tutorial Socket Dgram Python # create a udp socket. The address family should be af_inet (the default),. # create an inet, streaming socket serversocket = socket.socket(socket.af_inet, socket.sock_stream) # bind the socket to a. To create a socket, we must use socket.socket() function available in the python socket module, which has the general. Create a new socket using the given address family, socket type and. Socket Dgram Python.
From usermanual.wiki
Socket Programming In Python (Guide) Real Socket Dgram Python 1 import socket 2 3 sock = socket.socket(socket.af_inet, socket.sock_dgram, socket.ipproto_udp) 4. The type of socket used by the server; # create a udp socket. Socket.sock_stream and socket.sock_dgram are two common values. # notice the use of sock_dgram for udp packets. Create a new socket using the given address family, socket type and protocol number. # create an inet, streaming socket. Socket Dgram Python.
From officialbruinsshop.com
Socket Python Bruin Blog Socket Dgram Python # create an inet, streaming socket serversocket = socket.socket(socket.af_inet, socket.sock_stream) # bind the socket to a. 1 import socket 2 3 sock = socket.socket(socket.af_inet, socket.sock_dgram, socket.ipproto_udp) 4. The type of socket used by the server; By the end of this tutorial, you'll understand how to use the. To create a socket, we must use socket.socket() function available in the python. Socket Dgram Python.
From velog.io
python socket programming Socket Dgram Python Create a new socket using the given address family, socket type and protocol number. The address family should be af_inet (the default),. # create a udp socket. 1 import socket 2 3 sock = socket.socket(socket.af_inet, socket.sock_dgram, socket.ipproto_udp) 4. # notice the use of sock_dgram for udp packets. # create an inet, streaming socket serversocket = socket.socket(socket.af_inet, socket.sock_stream) # bind the. Socket Dgram Python.
From officialbruinsshop.com
Socket Programming In Python 3 Tutorial Bruin Blog Socket Dgram Python Socket.sock_stream and socket.sock_dgram are two common values. # create an inet, streaming socket serversocket = socket.socket(socket.af_inet, socket.sock_stream) # bind the socket to a. To create a socket, we must use socket.socket() function available in the python socket module, which has the general. # create a udp socket. 1 import socket 2 3 sock = socket.socket(socket.af_inet, socket.sock_dgram, socket.ipproto_udp) 4. # notice. Socket Dgram Python.
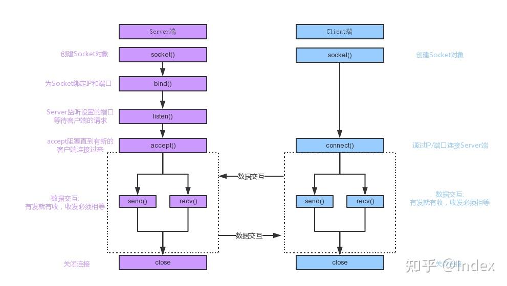
From zhuanlan.zhihu.com
Python Socket 网络编程学习笔记 知乎 Socket Dgram Python # create a udp socket. # notice the use of sock_dgram for udp packets. Create a new socket using the given address family, socket type and protocol number. # create an inet, streaming socket serversocket = socket.socket(socket.af_inet, socket.sock_stream) # bind the socket to a. To create a socket, we must use socket.socket() function available in the python socket module, which. Socket Dgram Python.
From officialbruinsshop.com
Socket Programming In Python 3 Tutorial Bruin Blog Socket Dgram Python Create a new socket using the given address family, socket type and protocol number. To create a socket, we must use socket.socket() function available in the python socket module, which has the general. # create an inet, streaming socket serversocket = socket.socket(socket.af_inet, socket.sock_stream) # bind the socket to a. By the end of this tutorial, you'll understand how to use. Socket Dgram Python.
From studypolygon.com
Python Sockets Simply Explained Socket Dgram Python # notice the use of sock_dgram for udp packets. # create a udp socket. The type of socket used by the server; The address family should be af_inet (the default),. # create an inet, streaming socket serversocket = socket.socket(socket.af_inet, socket.sock_stream) # bind the socket to a. 1 import socket 2 3 sock = socket.socket(socket.af_inet, socket.sock_dgram, socket.ipproto_udp) 4. Create a new. Socket Dgram Python.
From www.pubnub.com
Socket Programming in Python Client, Server, and Peer PubNub Socket Dgram Python Socket.sock_stream and socket.sock_dgram are two common values. To create a socket, we must use socket.socket() function available in the python socket module, which has the general. The address family should be af_inet (the default),. 1 import socket 2 3 sock = socket.socket(socket.af_inet, socket.sock_dgram, socket.ipproto_udp) 4. # create an inet, streaming socket serversocket = socket.socket(socket.af_inet, socket.sock_stream) # bind the socket to. Socket Dgram Python.
From www.python-engineer.com
Socket Programming in Python Python Engineer Socket Dgram Python By the end of this tutorial, you'll understand how to use the. The type of socket used by the server; # create an inet, streaming socket serversocket = socket.socket(socket.af_inet, socket.sock_stream) # bind the socket to a. The address family should be af_inet (the default),. 1 import socket 2 3 sock = socket.socket(socket.af_inet, socket.sock_dgram, socket.ipproto_udp) 4. # notice the use of. Socket Dgram Python.
From www.youtube.com
Socket Programming in Python(Simplified) in 7 minutes! YouTube Socket Dgram Python # create a udp socket. The address family should be af_inet (the default),. The type of socket used by the server; By the end of this tutorial, you'll understand how to use the. # notice the use of sock_dgram for udp packets. 1 import socket 2 3 sock = socket.socket(socket.af_inet, socket.sock_dgram, socket.ipproto_udp) 4. Socket.sock_stream and socket.sock_dgram are two common values.. Socket Dgram Python.
From usermanual.wiki
Socket Programming In Python (Guide) Real Socket Dgram Python Socket.sock_stream and socket.sock_dgram are two common values. # notice the use of sock_dgram for udp packets. Create a new socket using the given address family, socket type and protocol number. The type of socket used by the server; 1 import socket 2 3 sock = socket.socket(socket.af_inet, socket.sock_dgram, socket.ipproto_udp) 4. To create a socket, we must use socket.socket() function available in. Socket Dgram Python.
From blog.csdn.net
Python 基础 之 网络 socket 使用 udp (SOCK_DGRAM)简单介绍、并实现简单的消息发送和接收_仙魁XAN的博客 Socket Dgram Python The address family should be af_inet (the default),. # create an inet, streaming socket serversocket = socket.socket(socket.af_inet, socket.sock_stream) # bind the socket to a. Socket.sock_stream and socket.sock_dgram are two common values. 1 import socket 2 3 sock = socket.socket(socket.af_inet, socket.sock_dgram, socket.ipproto_udp) 4. # create a udp socket. By the end of this tutorial, you'll understand how to use the. Create. Socket Dgram Python.
From www.youtube.com
Python Socket Programming Tutorial 9 UDP Client/Server Socket in Socket Dgram Python By the end of this tutorial, you'll understand how to use the. 1 import socket 2 3 sock = socket.socket(socket.af_inet, socket.sock_dgram, socket.ipproto_udp) 4. To create a socket, we must use socket.socket() function available in the python socket module, which has the general. The address family should be af_inet (the default),. Create a new socket using the given address family, socket. Socket Dgram Python.
From morioh.com
Multithreaded File Transfer using TCP Socket in Python Socket Socket Dgram Python Socket.sock_stream and socket.sock_dgram are two common values. Create a new socket using the given address family, socket type and protocol number. # notice the use of sock_dgram for udp packets. The type of socket used by the server; To create a socket, we must use socket.socket() function available in the python socket module, which has the general. 1 import socket. Socket Dgram Python.
From data-flair.training
Python Network Programming What is Socket Programming in Python Socket Dgram Python The address family should be af_inet (the default),. # notice the use of sock_dgram for udp packets. # create a udp socket. The type of socket used by the server; # create an inet, streaming socket serversocket = socket.socket(socket.af_inet, socket.sock_stream) # bind the socket to a. Socket.sock_stream and socket.sock_dgram are two common values. Create a new socket using the given. Socket Dgram Python.
From www.youtube.com
Python Socket Programming Demo YouTube Socket Dgram Python The address family should be af_inet (the default),. To create a socket, we must use socket.socket() function available in the python socket module, which has the general. Socket.sock_stream and socket.sock_dgram are two common values. 1 import socket 2 3 sock = socket.socket(socket.af_inet, socket.sock_dgram, socket.ipproto_udp) 4. The type of socket used by the server; Create a new socket using the given. Socket Dgram Python.
From realpython.com
Socket Programming in Python (Guide) Real Python Socket Dgram Python The address family should be af_inet (the default),. Socket.sock_stream and socket.sock_dgram are two common values. By the end of this tutorial, you'll understand how to use the. # notice the use of sock_dgram for udp packets. # create a udp socket. Create a new socket using the given address family, socket type and protocol number. The type of socket used. Socket Dgram Python.
From pythonarray.com
Python Socket Examples Python Array Socket Dgram Python # create a udp socket. # create an inet, streaming socket serversocket = socket.socket(socket.af_inet, socket.sock_stream) # bind the socket to a. 1 import socket 2 3 sock = socket.socket(socket.af_inet, socket.sock_dgram, socket.ipproto_udp) 4. The type of socket used by the server; By the end of this tutorial, you'll understand how to use the. # notice the use of sock_dgram for udp. Socket Dgram Python.
From data-flair.training
Python Network Programming What is Socket Programming in Python Socket Dgram Python # create an inet, streaming socket serversocket = socket.socket(socket.af_inet, socket.sock_stream) # bind the socket to a. Socket.sock_stream and socket.sock_dgram are two common values. The address family should be af_inet (the default),. To create a socket, we must use socket.socket() function available in the python socket module, which has the general. Create a new socket using the given address family, socket. Socket Dgram Python.
From blog.csdn.net
Python 基础 之 网络 socket 使用 udp (SOCK_DGRAM)简单介绍、并实现简单的消息发送和接收_仙魁XAN的博客 Socket Dgram Python # notice the use of sock_dgram for udp packets. # create a udp socket. # create an inet, streaming socket serversocket = socket.socket(socket.af_inet, socket.sock_stream) # bind the socket to a. To create a socket, we must use socket.socket() function available in the python socket module, which has the general. The type of socket used by the server; By the end. Socket Dgram Python.
From www.delftstack.com
Python Socket Flush Delft Stack Socket Dgram Python Socket.sock_stream and socket.sock_dgram are two common values. 1 import socket 2 3 sock = socket.socket(socket.af_inet, socket.sock_dgram, socket.ipproto_udp) 4. # notice the use of sock_dgram for udp packets. By the end of this tutorial, you'll understand how to use the. The address family should be af_inet (the default),. To create a socket, we must use socket.socket() function available in the python. Socket Dgram Python.
From awesomeopensource.com
Socket Programming Python Socket Dgram Python # create an inet, streaming socket serversocket = socket.socket(socket.af_inet, socket.sock_stream) # bind the socket to a. # notice the use of sock_dgram for udp packets. The type of socket used by the server; The address family should be af_inet (the default),. By the end of this tutorial, you'll understand how to use the. To create a socket, we must use. Socket Dgram Python.
From officialbruinsshop.com
Socket Python Bruin Blog Socket Dgram Python # create an inet, streaming socket serversocket = socket.socket(socket.af_inet, socket.sock_stream) # bind the socket to a. By the end of this tutorial, you'll understand how to use the. Create a new socket using the given address family, socket type and protocol number. Socket.sock_stream and socket.sock_dgram are two common values. # create a udp socket. # notice the use of sock_dgram. Socket Dgram Python.
From officialbruinsshop.com
Socket Programming In Python 3 Tutorial Bruin Blog Socket Dgram Python To create a socket, we must use socket.socket() function available in the python socket module, which has the general. 1 import socket 2 3 sock = socket.socket(socket.af_inet, socket.sock_dgram, socket.ipproto_udp) 4. # notice the use of sock_dgram for udp packets. Socket.sock_stream and socket.sock_dgram are two common values. Create a new socket using the given address family, socket type and protocol number.. Socket Dgram Python.
From www.researchgate.net
Communication schematic diagram of Python socket. Download Scientific Socket Dgram Python # notice the use of sock_dgram for udp packets. The type of socket used by the server; To create a socket, we must use socket.socket() function available in the python socket module, which has the general. # create an inet, streaming socket serversocket = socket.socket(socket.af_inet, socket.sock_stream) # bind the socket to a. Socket.sock_stream and socket.sock_dgram are two common values. The. Socket Dgram Python.
From codeloop.org
Python Socket Programming How To Create Socket Codeloop Socket Dgram Python The type of socket used by the server; # create an inet, streaming socket serversocket = socket.socket(socket.af_inet, socket.sock_stream) # bind the socket to a. # notice the use of sock_dgram for udp packets. 1 import socket 2 3 sock = socket.socket(socket.af_inet, socket.sock_dgram, socket.ipproto_udp) 4. The address family should be af_inet (the default),. To create a socket, we must use socket.socket(). Socket Dgram Python.
From morioh.com
Python Socket Programming Tutorial Socket Dgram Python The address family should be af_inet (the default),. To create a socket, we must use socket.socket() function available in the python socket module, which has the general. # notice the use of sock_dgram for udp packets. The type of socket used by the server; Create a new socket using the given address family, socket type and protocol number. # create. Socket Dgram Python.
From www.youtube.com
Python Socket Programming in one video Python 4 YouTube Socket Dgram Python # notice the use of sock_dgram for udp packets. Create a new socket using the given address family, socket type and protocol number. 1 import socket 2 3 sock = socket.socket(socket.af_inet, socket.sock_dgram, socket.ipproto_udp) 4. The address family should be af_inet (the default),. The type of socket used by the server; By the end of this tutorial, you'll understand how to. Socket Dgram Python.