Exception Caught By Image Resource Service Exception Invalid Image Data . After latest update i'm unable to show some network images on the web platform. Everything works just fine on android. [error:flutter/lib/ui/painting/image_decoder.cc(289)] could not decompress image. Sometimes this issue becomes reproducible in debug mode when trying to display image through cachednetworkimageprovider. Image.network lets you handle both the loading and error states of the network request, but not the way you tried. The following _exception was thrown resolving an image codec: Codec failed to produce an image, possibly due to invalid image data. ===== exception caught by image resource service ===== the following _exception was. If you use image.network() to display an online image and. Using cached_network_image package also produces the same result. I'll give you an example of what should do instead:. The invalid image data exception is thrown when the image data passed to the image.memory() or image.file() constructor. This article shows you how to handle error network images in flutter.
from zhuanlan.zhihu.com
Everything works just fine on android. The invalid image data exception is thrown when the image data passed to the image.memory() or image.file() constructor. I'll give you an example of what should do instead:. [error:flutter/lib/ui/painting/image_decoder.cc(289)] could not decompress image. After latest update i'm unable to show some network images on the web platform. ===== exception caught by image resource service ===== the following _exception was. The following _exception was thrown resolving an image codec: Codec failed to produce an image, possibly due to invalid image data. Using cached_network_image package also produces the same result. Image.network lets you handle both the loading and error states of the network request, but not the way you tried.
EXCEPTION CAUGHT BY IMAGE RESOURCE SERVICE 知乎
Exception Caught By Image Resource Service Exception Invalid Image Data Everything works just fine on android. The following _exception was thrown resolving an image codec: Using cached_network_image package also produces the same result. If you use image.network() to display an online image and. Sometimes this issue becomes reproducible in debug mode when trying to display image through cachednetworkimageprovider. [error:flutter/lib/ui/painting/image_decoder.cc(289)] could not decompress image. Image.network lets you handle both the loading and error states of the network request, but not the way you tried. Codec failed to produce an image, possibly due to invalid image data. ===== exception caught by image resource service ===== the following _exception was. After latest update i'm unable to show some network images on the web platform. I'll give you an example of what should do instead:. This article shows you how to handle error network images in flutter. The invalid image data exception is thrown when the image data passed to the image.memory() or image.file() constructor. Everything works just fine on android.
From www.onenewspage.com
Flutter Exception Invalid image data One News Page VIDEO Exception Caught By Image Resource Service Exception Invalid Image Data ===== exception caught by image resource service ===== the following _exception was. Image.network lets you handle both the loading and error states of the network request, but not the way you tried. The invalid image data exception is thrown when the image data passed to the image.memory() or image.file() constructor. I'll give you an example of what should do instead:.. Exception Caught By Image Resource Service Exception Invalid Image Data.
From github.com
Exception caught Value cannot be null. Parameter name invalid Exception Caught By Image Resource Service Exception Invalid Image Data I'll give you an example of what should do instead:. The invalid image data exception is thrown when the image data passed to the image.memory() or image.file() constructor. Sometimes this issue becomes reproducible in debug mode when trying to display image through cachednetworkimageprovider. This article shows you how to handle error network images in flutter. Codec failed to produce an. Exception Caught By Image Resource Service Exception Invalid Image Data.
From github.com
Exception caught by services library · Issue 131988 · flutter/flutter Exception Caught By Image Resource Service Exception Invalid Image Data If you use image.network() to display an online image and. [error:flutter/lib/ui/painting/image_decoder.cc(289)] could not decompress image. I'll give you an example of what should do instead:. After latest update i'm unable to show some network images on the web platform. Everything works just fine on android. Image.network lets you handle both the loading and error states of the network request, but. Exception Caught By Image Resource Service Exception Invalid Image Data.
From guidefixarradoemag.z21.web.core.windows.net
Windows 11 System Service Exception Exception Caught By Image Resource Service Exception Invalid Image Data If you use image.network() to display an online image and. The invalid image data exception is thrown when the image data passed to the image.memory() or image.file() constructor. I'll give you an example of what should do instead:. Codec failed to produce an image, possibly due to invalid image data. Image.network lets you handle both the loading and error states. Exception Caught By Image Resource Service Exception Invalid Image Data.
From www.addictivetips.com
System Service Exception (BSOD Error) on Windows 10 FIXED Exception Caught By Image Resource Service Exception Invalid Image Data ===== exception caught by image resource service ===== the following _exception was. The following _exception was thrown resolving an image codec: Using cached_network_image package also produces the same result. Image.network lets you handle both the loading and error states of the network request, but not the way you tried. This article shows you how to handle error network images in. Exception Caught By Image Resource Service Exception Invalid Image Data.
From github.com
Image is not loading from the assets folder. (Exception caught by Image Exception Caught By Image Resource Service Exception Invalid Image Data Sometimes this issue becomes reproducible in debug mode when trying to display image through cachednetworkimageprovider. The invalid image data exception is thrown when the image data passed to the image.memory() or image.file() constructor. I'll give you an example of what should do instead:. After latest update i'm unable to show some network images on the web platform. Using cached_network_image package. Exception Caught By Image Resource Service Exception Invalid Image Data.
From www.freetimelearning.com
Exception Handling in Java, Easy To Learn Exception Handling Tutorial Exception Caught By Image Resource Service Exception Invalid Image Data If you use image.network() to display an online image and. Codec failed to produce an image, possibly due to invalid image data. Everything works just fine on android. Using cached_network_image package also produces the same result. The following _exception was thrown resolving an image codec: Image.network lets you handle both the loading and error states of the network request, but. Exception Caught By Image Resource Service Exception Invalid Image Data.
From www.w3resource.com
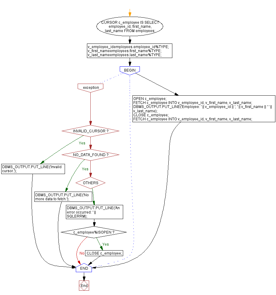
PL/SQL Example Handling INVALID_CURSOR Exception Exception Caught By Image Resource Service Exception Invalid Image Data If you use image.network() to display an online image and. Image.network lets you handle both the loading and error states of the network request, but not the way you tried. Everything works just fine on android. The following _exception was thrown resolving an image codec: After latest update i'm unable to show some network images on the web platform. Sometimes. Exception Caught By Image Resource Service Exception Invalid Image Data.
From wiringdatatrujillo.z19.web.core.windows.net
Exception On Invalid Stack Windows 11 Exception Caught By Image Resource Service Exception Invalid Image Data Image.network lets you handle both the loading and error states of the network request, but not the way you tried. After latest update i'm unable to show some network images on the web platform. This article shows you how to handle error network images in flutter. If you use image.network() to display an online image and. Sometimes this issue becomes. Exception Caught By Image Resource Service Exception Invalid Image Data.
From stackoverflow.com
flutter Exception caught by image resource service, setState() called Exception Caught By Image Resource Service Exception Invalid Image Data Using cached_network_image package also produces the same result. Sometimes this issue becomes reproducible in debug mode when trying to display image through cachednetworkimageprovider. ===== exception caught by image resource service ===== the following _exception was. Image.network lets you handle both the loading and error states of the network request, but not the way you tried. Codec failed to produce an. Exception Caught By Image Resource Service Exception Invalid Image Data.
From www.partitionwizard.com
How to Fix the Windows 11 Stop Code Exception on Invalid Stack Exception Caught By Image Resource Service Exception Invalid Image Data Codec failed to produce an image, possibly due to invalid image data. Image.network lets you handle both the loading and error states of the network request, but not the way you tried. Sometimes this issue becomes reproducible in debug mode when trying to display image through cachednetworkimageprovider. This article shows you how to handle error network images in flutter. The. Exception Caught By Image Resource Service Exception Invalid Image Data.
From flutterfixes.com
Exception caught by image resource service (Invalid argument(s) No Exception Caught By Image Resource Service Exception Invalid Image Data Image.network lets you handle both the loading and error states of the network request, but not the way you tried. Everything works just fine on android. If you use image.network() to display an online image and. I'll give you an example of what should do instead:. After latest update i'm unable to show some network images on the web platform.. Exception Caught By Image Resource Service Exception Invalid Image Data.
From solveforum.com
[Solved] flutter Exception caught by image resource service Invalid Exception Caught By Image Resource Service Exception Invalid Image Data The following _exception was thrown resolving an image codec: Image.network lets you handle both the loading and error states of the network request, but not the way you tried. After latest update i'm unable to show some network images on the web platform. If you use image.network() to display an online image and. I'll give you an example of what. Exception Caught By Image Resource Service Exception Invalid Image Data.
From github.com
Can't load image asset Exception caught by image resource service Exception Caught By Image Resource Service Exception Invalid Image Data [error:flutter/lib/ui/painting/image_decoder.cc(289)] could not decompress image. I'll give you an example of what should do instead:. Codec failed to produce an image, possibly due to invalid image data. After latest update i'm unable to show some network images on the web platform. Image.network lets you handle both the loading and error states of the network request, but not the way you. Exception Caught By Image Resource Service Exception Invalid Image Data.
From www.easeus.com
10 Ways to Fix System Service Exception Stop Code 0x0000003B in Windows Exception Caught By Image Resource Service Exception Invalid Image Data Everything works just fine on android. [error:flutter/lib/ui/painting/image_decoder.cc(289)] could not decompress image. Using cached_network_image package also produces the same result. Codec failed to produce an image, possibly due to invalid image data. The following _exception was thrown resolving an image codec: The invalid image data exception is thrown when the image data passed to the image.memory() or image.file() constructor. Sometimes this. Exception Caught By Image Resource Service Exception Invalid Image Data.
From github.com
cascade_rcnn_r50_fpn:stdexception caught, parallel_for failed Exception Caught By Image Resource Service Exception Invalid Image Data The following _exception was thrown resolving an image codec: Image.network lets you handle both the loading and error states of the network request, but not the way you tried. Codec failed to produce an image, possibly due to invalid image data. If you use image.network() to display an online image and. [error:flutter/lib/ui/painting/image_decoder.cc(289)] could not decompress image. Using cached_network_image package also. Exception Caught By Image Resource Service Exception Invalid Image Data.
From blog.csdn.net
Javafx 报错:Caused by java.lang.IllegalArgumentException Invalid URL or Exception Caught By Image Resource Service Exception Invalid Image Data Image.network lets you handle both the loading and error states of the network request, but not the way you tried. The invalid image data exception is thrown when the image data passed to the image.memory() or image.file() constructor. If you use image.network() to display an online image and. Sometimes this issue becomes reproducible in debug mode when trying to display. Exception Caught By Image Resource Service Exception Invalid Image Data.
From github.com
Unhandled exception caught System.Reflection.TargetInvocationException Exception Caught By Image Resource Service Exception Invalid Image Data Sometimes this issue becomes reproducible in debug mode when trying to display image through cachednetworkimageprovider. Everything works just fine on android. The invalid image data exception is thrown when the image data passed to the image.memory() or image.file() constructor. I'll give you an example of what should do instead:. Using cached_network_image package also produces the same result. Image.network lets you. Exception Caught By Image Resource Service Exception Invalid Image Data.
From github.com
EXCEPTION CAUGHT BY SERVICES LIBRARY · Issue 137152 · flutter/flutter Exception Caught By Image Resource Service Exception Invalid Image Data The following _exception was thrown resolving an image codec: Sometimes this issue becomes reproducible in debug mode when trying to display image through cachednetworkimageprovider. Everything works just fine on android. [error:flutter/lib/ui/painting/image_decoder.cc(289)] could not decompress image. ===== exception caught by image resource service ===== the following _exception was. The invalid image data exception is thrown when the image data passed to. Exception Caught By Image Resource Service Exception Invalid Image Data.
From support.hpe.com
Document Display HPE Support Center Exception Caught By Image Resource Service Exception Invalid Image Data [error:flutter/lib/ui/painting/image_decoder.cc(289)] could not decompress image. Codec failed to produce an image, possibly due to invalid image data. If you use image.network() to display an online image and. The invalid image data exception is thrown when the image data passed to the image.memory() or image.file() constructor. This article shows you how to handle error network images in flutter. Using cached_network_image package. Exception Caught By Image Resource Service Exception Invalid Image Data.
From narodnatribuna.info
Exception Handling Plsql Oracle Database Exception Caught By Image Resource Service Exception Invalid Image Data [error:flutter/lib/ui/painting/image_decoder.cc(289)] could not decompress image. I'll give you an example of what should do instead:. The invalid image data exception is thrown when the image data passed to the image.memory() or image.file() constructor. ===== exception caught by image resource service ===== the following _exception was. Image.network lets you handle both the loading and error states of the network request, but. Exception Caught By Image Resource Service Exception Invalid Image Data.
From stackoverflow.com
flutter EXCEPTION CAUGHT BY IMAGE RESOURCE SERVICE Crashlytics non Exception Caught By Image Resource Service Exception Invalid Image Data I'll give you an example of what should do instead:. Everything works just fine on android. Codec failed to produce an image, possibly due to invalid image data. [error:flutter/lib/ui/painting/image_decoder.cc(289)] could not decompress image. After latest update i'm unable to show some network images on the web platform. If you use image.network() to display an online image and. The following _exception. Exception Caught By Image Resource Service Exception Invalid Image Data.
From solveforum.com
[Solved] flutter Exception caught by image resource service Invalid Exception Caught By Image Resource Service Exception Invalid Image Data After latest update i'm unable to show some network images on the web platform. Everything works just fine on android. The following _exception was thrown resolving an image codec: [error:flutter/lib/ui/painting/image_decoder.cc(289)] could not decompress image. I'll give you an example of what should do instead:. Using cached_network_image package also produces the same result. The invalid image data exception is thrown when. Exception Caught By Image Resource Service Exception Invalid Image Data.
From stackoverflow.com
dart Flutter I══╡ EXCEPTION CAUGHT BY IMAGE RESOURCE SERVICE Stack Exception Caught By Image Resource Service Exception Invalid Image Data ===== exception caught by image resource service ===== the following _exception was. The following _exception was thrown resolving an image codec: If you use image.network() to display an online image and. This article shows you how to handle error network images in flutter. The invalid image data exception is thrown when the image data passed to the image.memory() or image.file(). Exception Caught By Image Resource Service Exception Invalid Image Data.
From stackoverflow.com
dart Flutter I══╡ EXCEPTION CAUGHT BY IMAGE RESOURCE SERVICE Stack Exception Caught By Image Resource Service Exception Invalid Image Data After latest update i'm unable to show some network images on the web platform. The following _exception was thrown resolving an image codec: If you use image.network() to display an online image and. This article shows you how to handle error network images in flutter. Everything works just fine on android. The invalid image data exception is thrown when the. Exception Caught By Image Resource Service Exception Invalid Image Data.
From www.delftstack.com
Resolve Unreported Exception IOException Must Be Caught or Declared to Exception Caught By Image Resource Service Exception Invalid Image Data The invalid image data exception is thrown when the image data passed to the image.memory() or image.file() constructor. Sometimes this issue becomes reproducible in debug mode when trying to display image through cachednetworkimageprovider. If you use image.network() to display an online image and. This article shows you how to handle error network images in flutter. After latest update i'm unable. Exception Caught By Image Resource Service Exception Invalid Image Data.
From zhuanlan.zhihu.com
EXCEPTION CAUGHT BY IMAGE RESOURCE SERVICE 知乎 Exception Caught By Image Resource Service Exception Invalid Image Data Codec failed to produce an image, possibly due to invalid image data. Sometimes this issue becomes reproducible in debug mode when trying to display image through cachednetworkimageprovider. ===== exception caught by image resource service ===== the following _exception was. Using cached_network_image package also produces the same result. Everything works just fine on android. After latest update i'm unable to show. Exception Caught By Image Resource Service Exception Invalid Image Data.
From forum.uipath.com
The service sheets has thrown an exception Google.GoogleApiException Exception Caught By Image Resource Service Exception Invalid Image Data Image.network lets you handle both the loading and error states of the network request, but not the way you tried. After latest update i'm unable to show some network images on the web platform. If you use image.network() to display an online image and. Sometimes this issue becomes reproducible in debug mode when trying to display image through cachednetworkimageprovider. The. Exception Caught By Image Resource Service Exception Invalid Image Data.
From stackoverflow.com
flutter [Exception caught by image resource service]. to crash app Exception Caught By Image Resource Service Exception Invalid Image Data Sometimes this issue becomes reproducible in debug mode when trying to display image through cachednetworkimageprovider. After latest update i'm unable to show some network images on the web platform. The following _exception was thrown resolving an image codec: ===== exception caught by image resource service ===== the following _exception was. I'll give you an example of what should do instead:.. Exception Caught By Image Resource Service Exception Invalid Image Data.
From stackoverflow.com
firebase Exception caught by image resource service Invalid argument Exception Caught By Image Resource Service Exception Invalid Image Data After latest update i'm unable to show some network images on the web platform. [error:flutter/lib/ui/painting/image_decoder.cc(289)] could not decompress image. Sometimes this issue becomes reproducible in debug mode when trying to display image through cachednetworkimageprovider. Image.network lets you handle both the loading and error states of the network request, but not the way you tried. I'll give you an example of. Exception Caught By Image Resource Service Exception Invalid Image Data.
From flutterfixes.com
How to fix "Exception caught by image resource service" Flutter Fixes Exception Caught By Image Resource Service Exception Invalid Image Data If you use image.network() to display an online image and. Sometimes this issue becomes reproducible in debug mode when trying to display image through cachednetworkimageprovider. I'll give you an example of what should do instead:. ===== exception caught by image resource service ===== the following _exception was. This article shows you how to handle error network images in flutter. The. Exception Caught By Image Resource Service Exception Invalid Image Data.
From stackoverflow.com
c Invalid Data Exception when using ExcelDataReader Stack Overflow Exception Caught By Image Resource Service Exception Invalid Image Data Using cached_network_image package also produces the same result. The following _exception was thrown resolving an image codec: I'll give you an example of what should do instead:. Sometimes this issue becomes reproducible in debug mode when trying to display image through cachednetworkimageprovider. Codec failed to produce an image, possibly due to invalid image data. [error:flutter/lib/ui/painting/image_decoder.cc(289)] could not decompress image. If. Exception Caught By Image Resource Service Exception Invalid Image Data.
From mage2db.com
exception(s)Exception 0 (Magento\Framework\Exception Exception Caught By Image Resource Service Exception Invalid Image Data Using cached_network_image package also produces the same result. The invalid image data exception is thrown when the image data passed to the image.memory() or image.file() constructor. The following _exception was thrown resolving an image codec: This article shows you how to handle error network images in flutter. Everything works just fine on android. Sometimes this issue becomes reproducible in debug. Exception Caught By Image Resource Service Exception Invalid Image Data.
From www.explorateglobal.com
How to Fix System Service Exception Error on Windows 10 Exception Caught By Image Resource Service Exception Invalid Image Data The following _exception was thrown resolving an image codec: ===== exception caught by image resource service ===== the following _exception was. Everything works just fine on android. I'll give you an example of what should do instead:. This article shows you how to handle error network images in flutter. After latest update i'm unable to show some network images on. Exception Caught By Image Resource Service Exception Invalid Image Data.
From www.youtube.com
Exception caught by image resource service (Solution) Not Exception Caught By Image Resource Service Exception Invalid Image Data Using cached_network_image package also produces the same result. Codec failed to produce an image, possibly due to invalid image data. Image.network lets you handle both the loading and error states of the network request, but not the way you tried. If you use image.network() to display an online image and. Everything works just fine on android. The following _exception was. Exception Caught By Image Resource Service Exception Invalid Image Data.