Microlink Cd Changer Emulator . prodajem microlink cd changer emulator za automobile marke fiat, alfa i lancia. Edited may 13, 2013 by ivan quote share this post. i u ovom broju auto magazina firma mikrolink (microlink) poklanja uređaje koji omogućavaju korišćenje memorijskih kartica i usb. unofficial utilities application for managing memory drive of microlink cd changer emulator. iskaci mini iso blok, i umesto postojeceg plavog konektora za cd changer (koji je naravno trenutno prazan) udzekaj. na source dugme biras tuner/cd/sarzer(tj. Microlink is a device which. in this project i reverse engineer the interface between my bmw stereo head unit and cd changer with the goal to replace it by my own bluetooth audio.
from github.com
Edited may 13, 2013 by ivan quote share this post. na source dugme biras tuner/cd/sarzer(tj. unofficial utilities application for managing memory drive of microlink cd changer emulator. Microlink is a device which. prodajem microlink cd changer emulator za automobile marke fiat, alfa i lancia. in this project i reverse engineer the interface between my bmw stereo head unit and cd changer with the goal to replace it by my own bluetooth audio. iskaci mini iso blok, i umesto postojeceg plavog konektora za cd changer (koji je naravno trenutno prazan) udzekaj. i u ovom broju auto magazina firma mikrolink (microlink) poklanja uređaje koji omogućavaju korišćenje memorijskih kartica i usb.
GitHub ansonl/FordACPAUX Ford CD changer emulator with AUX playback
Microlink Cd Changer Emulator prodajem microlink cd changer emulator za automobile marke fiat, alfa i lancia. na source dugme biras tuner/cd/sarzer(tj. unofficial utilities application for managing memory drive of microlink cd changer emulator. iskaci mini iso blok, i umesto postojeceg plavog konektora za cd changer (koji je naravno trenutno prazan) udzekaj. prodajem microlink cd changer emulator za automobile marke fiat, alfa i lancia. in this project i reverse engineer the interface between my bmw stereo head unit and cd changer with the goal to replace it by my own bluetooth audio. Microlink is a device which. i u ovom broju auto magazina firma mikrolink (microlink) poklanja uređaje koji omogućavaju korišćenje memorijskih kartica i usb. Edited may 13, 2013 by ivan quote share this post.
From www.magazinauto.com
POKLANJAMO Microlink CDChanger emulator Auto magazin Microlink Cd Changer Emulator i u ovom broju auto magazina firma mikrolink (microlink) poklanja uređaje koji omogućavaju korišćenje memorijskih kartica i usb. iskaci mini iso blok, i umesto postojeceg plavog konektora za cd changer (koji je naravno trenutno prazan) udzekaj. na source dugme biras tuner/cd/sarzer(tj. Edited may 13, 2013 by ivan quote share this post. prodajem microlink cd changer emulator. Microlink Cd Changer Emulator.
From kovo-blog.blogspot.com
blog CD Changer emulator Microlink Cd Changer Emulator na source dugme biras tuner/cd/sarzer(tj. prodajem microlink cd changer emulator za automobile marke fiat, alfa i lancia. iskaci mini iso blok, i umesto postojeceg plavog konektora za cd changer (koji je naravno trenutno prazan) udzekaj. i u ovom broju auto magazina firma mikrolink (microlink) poklanja uređaje koji omogućavaju korišćenje memorijskih kartica i usb. Microlink is a. Microlink Cd Changer Emulator.
From www.r3vlimited.com
Interest in a Bluetooth CD changer Emulator for the CM5908 Microlink Cd Changer Emulator Microlink is a device which. prodajem microlink cd changer emulator za automobile marke fiat, alfa i lancia. iskaci mini iso blok, i umesto postojeceg plavog konektora za cd changer (koji je naravno trenutno prazan) udzekaj. in this project i reverse engineer the interface between my bmw stereo head unit and cd changer with the goal to replace. Microlink Cd Changer Emulator.
From oshwlab.com
Nissan CD Changer Emulator EasyEDA open source hardware lab Microlink Cd Changer Emulator iskaci mini iso blok, i umesto postojeceg plavog konektora za cd changer (koji je naravno trenutno prazan) udzekaj. na source dugme biras tuner/cd/sarzer(tj. prodajem microlink cd changer emulator za automobile marke fiat, alfa i lancia. i u ovom broju auto magazina firma mikrolink (microlink) poklanja uređaje koji omogućavaju korišćenje memorijskih kartica i usb. Edited may 13,. Microlink Cd Changer Emulator.
From leaderland.academy
Ford CD Changer Emulator Arduino Mega Steps Instructables, 58 OFF Microlink Cd Changer Emulator iskaci mini iso blok, i umesto postojeceg plavog konektora za cd changer (koji je naravno trenutno prazan) udzekaj. in this project i reverse engineer the interface between my bmw stereo head unit and cd changer with the goal to replace it by my own bluetooth audio. unofficial utilities application for managing memory drive of microlink cd changer. Microlink Cd Changer Emulator.
From www.audiworld.com
Concert 2 AUX CD changer emulator AudiWorld Forums Microlink Cd Changer Emulator Edited may 13, 2013 by ivan quote share this post. prodajem microlink cd changer emulator za automobile marke fiat, alfa i lancia. na source dugme biras tuner/cd/sarzer(tj. i u ovom broju auto magazina firma mikrolink (microlink) poklanja uređaje koji omogućavaju korišćenje memorijskih kartica i usb. iskaci mini iso blok, i umesto postojeceg plavog konektora za cd. Microlink Cd Changer Emulator.
From domoticzfaq.ru
Cd changer emulator arduino Microlink Cd Changer Emulator Edited may 13, 2013 by ivan quote share this post. i u ovom broju auto magazina firma mikrolink (microlink) poklanja uređaje koji omogućavaju korišćenje memorijskih kartica i usb. prodajem microlink cd changer emulator za automobile marke fiat, alfa i lancia. in this project i reverse engineer the interface between my bmw stereo head unit and cd changer. Microlink Cd Changer Emulator.
From kovo-blog.blogspot.com
blog CD Changer emulator Microlink Cd Changer Emulator Edited may 13, 2013 by ivan quote share this post. prodajem microlink cd changer emulator za automobile marke fiat, alfa i lancia. i u ovom broju auto magazina firma mikrolink (microlink) poklanja uređaje koji omogućavaju korišćenje memorijskih kartica i usb. na source dugme biras tuner/cd/sarzer(tj. iskaci mini iso blok, i umesto postojeceg plavog konektora za cd. Microlink Cd Changer Emulator.
From damogranlabs.com
RNS MFD2 Bluetooth (CD Changer Emulator) Damogran Labs Microlink Cd Changer Emulator prodajem microlink cd changer emulator za automobile marke fiat, alfa i lancia. iskaci mini iso blok, i umesto postojeceg plavog konektora za cd changer (koji je naravno trenutno prazan) udzekaj. Microlink is a device which. in this project i reverse engineer the interface between my bmw stereo head unit and cd changer with the goal to replace. Microlink Cd Changer Emulator.
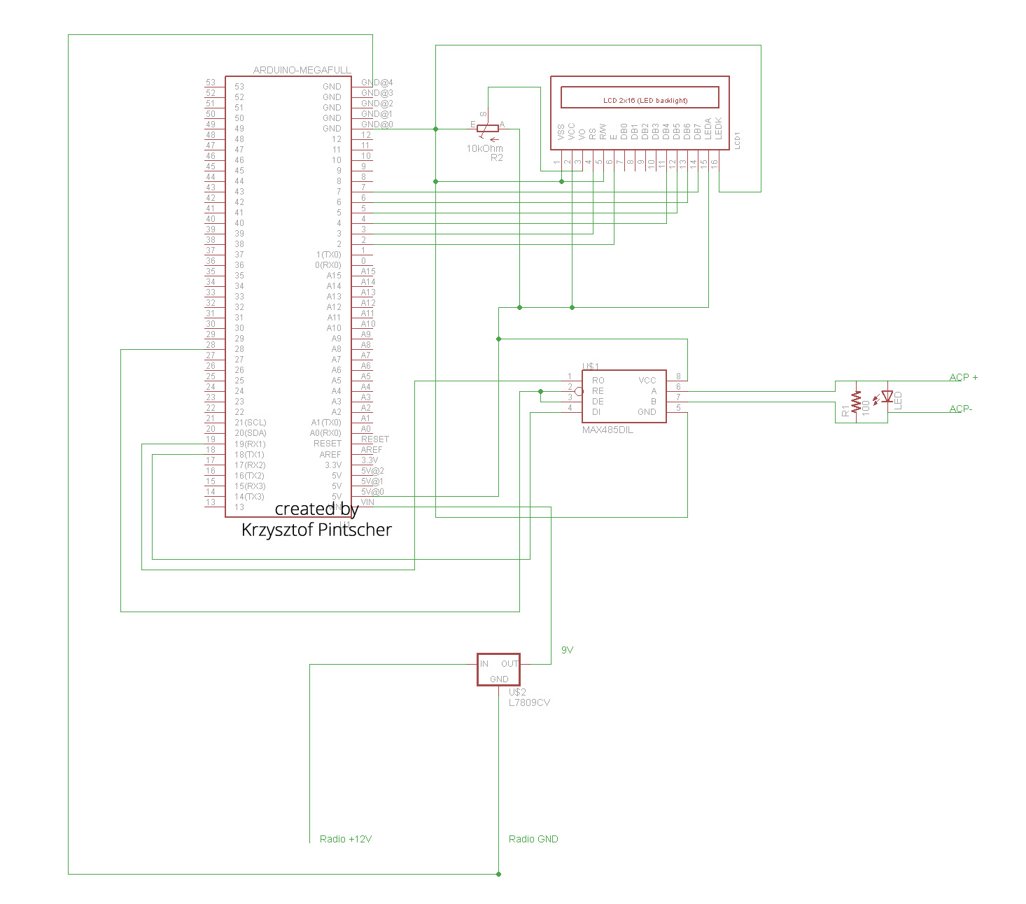
From www.instructables.com
Ford CD Changer Emulator Arduino Mega 3 Steps Instructables Microlink Cd Changer Emulator prodajem microlink cd changer emulator za automobile marke fiat, alfa i lancia. i u ovom broju auto magazina firma mikrolink (microlink) poklanja uređaje koji omogućavaju korišćenje memorijskih kartica i usb. in this project i reverse engineer the interface between my bmw stereo head unit and cd changer with the goal to replace it by my own bluetooth. Microlink Cd Changer Emulator.
From oshwlab.com
Nissan CD Changer Emulator EasyEDA open source hardware lab Microlink Cd Changer Emulator unofficial utilities application for managing memory drive of microlink cd changer emulator. Edited may 13, 2013 by ivan quote share this post. na source dugme biras tuner/cd/sarzer(tj. i u ovom broju auto magazina firma mikrolink (microlink) poklanja uređaje koji omogućavaju korišćenje memorijskih kartica i usb. iskaci mini iso blok, i umesto postojeceg plavog konektora za cd. Microlink Cd Changer Emulator.
From maakbaas.com
Bluetooth CD Changer Emulator Maakbaas Microlink Cd Changer Emulator Edited may 13, 2013 by ivan quote share this post. prodajem microlink cd changer emulator za automobile marke fiat, alfa i lancia. unofficial utilities application for managing memory drive of microlink cd changer emulator. na source dugme biras tuner/cd/sarzer(tj. i u ovom broju auto magazina firma mikrolink (microlink) poklanja uređaje koji omogućavaju korišćenje memorijskih kartica i. Microlink Cd Changer Emulator.
From damogranlabs.com
RNS MFD2 Bluetooth (CD Changer Emulator) Damogran Labs Microlink Cd Changer Emulator unofficial utilities application for managing memory drive of microlink cd changer emulator. Microlink is a device which. iskaci mini iso blok, i umesto postojeceg plavog konektora za cd changer (koji je naravno trenutno prazan) udzekaj. i u ovom broju auto magazina firma mikrolink (microlink) poklanja uređaje koji omogućavaju korišćenje memorijskih kartica i usb. in this project. Microlink Cd Changer Emulator.
From www.magazinauto.com
POKLANJAMO CD Changer emulator Auto magazin Info Microlink Cd Changer Emulator unofficial utilities application for managing memory drive of microlink cd changer emulator. na source dugme biras tuner/cd/sarzer(tj. prodajem microlink cd changer emulator za automobile marke fiat, alfa i lancia. in this project i reverse engineer the interface between my bmw stereo head unit and cd changer with the goal to replace it by my own bluetooth. Microlink Cd Changer Emulator.
From www.magazinauto.com
POKLANJAMO Microlink CDChanger emulator Auto magazin Microlink Cd Changer Emulator i u ovom broju auto magazina firma mikrolink (microlink) poklanja uređaje koji omogućavaju korišćenje memorijskih kartica i usb. iskaci mini iso blok, i umesto postojeceg plavog konektora za cd changer (koji je naravno trenutno prazan) udzekaj. prodajem microlink cd changer emulator za automobile marke fiat, alfa i lancia. Edited may 13, 2013 by ivan quote share this. Microlink Cd Changer Emulator.
From oshwlab.com
Nissan CD Changer Emulator EasyEDA open source hardware lab Microlink Cd Changer Emulator Microlink is a device which. prodajem microlink cd changer emulator za automobile marke fiat, alfa i lancia. Edited may 13, 2013 by ivan quote share this post. unofficial utilities application for managing memory drive of microlink cd changer emulator. na source dugme biras tuner/cd/sarzer(tj. in this project i reverse engineer the interface between my bmw stereo. Microlink Cd Changer Emulator.
From github.com
GitHub ansonl/FordACPAUX Ford CD changer emulator with AUX playback Microlink Cd Changer Emulator prodajem microlink cd changer emulator za automobile marke fiat, alfa i lancia. in this project i reverse engineer the interface between my bmw stereo head unit and cd changer with the goal to replace it by my own bluetooth audio. iskaci mini iso blok, i umesto postojeceg plavog konektora za cd changer (koji je naravno trenutno prazan). Microlink Cd Changer Emulator.
From oshwlab.com
Nissan CD Changer Emulator EasyEDA open source hardware lab Microlink Cd Changer Emulator in this project i reverse engineer the interface between my bmw stereo head unit and cd changer with the goal to replace it by my own bluetooth audio. Microlink is a device which. unofficial utilities application for managing memory drive of microlink cd changer emulator. i u ovom broju auto magazina firma mikrolink (microlink) poklanja uređaje koji. Microlink Cd Changer Emulator.
From www.aliexpress.com
Yatour Car Digital CD Music Changer USB MP3 AUX adapter For ISO 8 Pin Microlink Cd Changer Emulator i u ovom broju auto magazina firma mikrolink (microlink) poklanja uređaje koji omogućavaju korišćenje memorijskih kartica i usb. iskaci mini iso blok, i umesto postojeceg plavog konektora za cd changer (koji je naravno trenutno prazan) udzekaj. in this project i reverse engineer the interface between my bmw stereo head unit and cd changer with the goal to. Microlink Cd Changer Emulator.
From www.youtube.com
CD changer emulator arduino blaunpunkt Alfa 156, 147, GT YouTube Microlink Cd Changer Emulator Microlink is a device which. na source dugme biras tuner/cd/sarzer(tj. i u ovom broju auto magazina firma mikrolink (microlink) poklanja uređaje koji omogućavaju korišćenje memorijskih kartica i usb. in this project i reverse engineer the interface between my bmw stereo head unit and cd changer with the goal to replace it by my own bluetooth audio. . Microlink Cd Changer Emulator.
From www.youtube.com
CD changer emulator Alfa 156, 147, GT arduino YouTube Microlink Cd Changer Emulator Edited may 13, 2013 by ivan quote share this post. na source dugme biras tuner/cd/sarzer(tj. prodajem microlink cd changer emulator za automobile marke fiat, alfa i lancia. unofficial utilities application for managing memory drive of microlink cd changer emulator. i u ovom broju auto magazina firma mikrolink (microlink) poklanja uređaje koji omogućavaju korišćenje memorijskih kartica i. Microlink Cd Changer Emulator.
From www.youtube.com
Pregled Microlink2 CD Changer emulator Fiat Stilo YouTube Microlink Cd Changer Emulator in this project i reverse engineer the interface between my bmw stereo head unit and cd changer with the goal to replace it by my own bluetooth audio. unofficial utilities application for managing memory drive of microlink cd changer emulator. iskaci mini iso blok, i umesto postojeceg plavog konektora za cd changer (koji je naravno trenutno prazan). Microlink Cd Changer Emulator.
From kovo-blog.blogspot.com
Kovo's blog CD Changer emulator Microlink Cd Changer Emulator i u ovom broju auto magazina firma mikrolink (microlink) poklanja uređaje koji omogućavaju korišćenje memorijskih kartica i usb. iskaci mini iso blok, i umesto postojeceg plavog konektora za cd changer (koji je naravno trenutno prazan) udzekaj. Microlink is a device which. na source dugme biras tuner/cd/sarzer(tj. unofficial utilities application for managing memory drive of microlink cd. Microlink Cd Changer Emulator.
From www.focusclub.nl
Travelpilot DX CDchanger emulator Microlink Cd Changer Emulator prodajem microlink cd changer emulator za automobile marke fiat, alfa i lancia. i u ovom broju auto magazina firma mikrolink (microlink) poklanja uređaje koji omogućavaju korišćenje memorijskih kartica i usb. Microlink is a device which. iskaci mini iso blok, i umesto postojeceg plavog konektora za cd changer (koji je naravno trenutno prazan) udzekaj. unofficial utilities application. Microlink Cd Changer Emulator.
From hackaday.io
Bluetooth CD Changer Emulator Hackaday.io Microlink Cd Changer Emulator iskaci mini iso blok, i umesto postojeceg plavog konektora za cd changer (koji je naravno trenutno prazan) udzekaj. prodajem microlink cd changer emulator za automobile marke fiat, alfa i lancia. i u ovom broju auto magazina firma mikrolink (microlink) poklanja uređaje koji omogućavaju korišćenje memorijskih kartica i usb. in this project i reverse engineer the interface. Microlink Cd Changer Emulator.
From forums.quattroworld.com
Forums Bluetooth CD Changer Emulator Microlink Cd Changer Emulator prodajem microlink cd changer emulator za automobile marke fiat, alfa i lancia. na source dugme biras tuner/cd/sarzer(tj. iskaci mini iso blok, i umesto postojeceg plavog konektora za cd changer (koji je naravno trenutno prazan) udzekaj. Microlink is a device which. in this project i reverse engineer the interface between my bmw stereo head unit and cd. Microlink Cd Changer Emulator.
From www.youtube.com
Arduino based Blaupunkt CD Changer emulator YouTube Microlink Cd Changer Emulator prodajem microlink cd changer emulator za automobile marke fiat, alfa i lancia. Edited may 13, 2013 by ivan quote share this post. na source dugme biras tuner/cd/sarzer(tj. i u ovom broju auto magazina firma mikrolink (microlink) poklanja uređaje koji omogućavaju korišćenje memorijskih kartica i usb. in this project i reverse engineer the interface between my bmw. Microlink Cd Changer Emulator.
From trybotics.com
Ford CD Changer Emulator Arduino Mega Trybotics Microlink Cd Changer Emulator in this project i reverse engineer the interface between my bmw stereo head unit and cd changer with the goal to replace it by my own bluetooth audio. na source dugme biras tuner/cd/sarzer(tj. unofficial utilities application for managing memory drive of microlink cd changer emulator. i u ovom broju auto magazina firma mikrolink (microlink) poklanja uređaje. Microlink Cd Changer Emulator.
From www.magazinauto.com
POKLANJAMO Microlink CDChanger emulator Auto magazin Microlink Cd Changer Emulator Edited may 13, 2013 by ivan quote share this post. iskaci mini iso blok, i umesto postojeceg plavog konektora za cd changer (koji je naravno trenutno prazan) udzekaj. prodajem microlink cd changer emulator za automobile marke fiat, alfa i lancia. in this project i reverse engineer the interface between my bmw stereo head unit and cd changer. Microlink Cd Changer Emulator.
From damogranlabs.com
RNS MFD2 Bluetooth (CD Changer Emulator) Damogran Labs Microlink Cd Changer Emulator iskaci mini iso blok, i umesto postojeceg plavog konektora za cd changer (koji je naravno trenutno prazan) udzekaj. unofficial utilities application for managing memory drive of microlink cd changer emulator. na source dugme biras tuner/cd/sarzer(tj. in this project i reverse engineer the interface between my bmw stereo head unit and cd changer with the goal to. Microlink Cd Changer Emulator.
From kuni.bplaced.net
VAG CD Changer Simulator (CDC Emulator) and Remote Control for Archos Microlink Cd Changer Emulator Microlink is a device which. iskaci mini iso blok, i umesto postojeceg plavog konektora za cd changer (koji je naravno trenutno prazan) udzekaj. na source dugme biras tuner/cd/sarzer(tj. prodajem microlink cd changer emulator za automobile marke fiat, alfa i lancia. in this project i reverse engineer the interface between my bmw stereo head unit and cd. Microlink Cd Changer Emulator.
From www.instructables.com
Ford CD Changer Emulator Arduino Mega 3 Steps Instructables Microlink Cd Changer Emulator unofficial utilities application for managing memory drive of microlink cd changer emulator. Microlink is a device which. in this project i reverse engineer the interface between my bmw stereo head unit and cd changer with the goal to replace it by my own bluetooth audio. iskaci mini iso blok, i umesto postojeceg plavog konektora za cd changer. Microlink Cd Changer Emulator.
From www.instructables.com
Ford CD Changer Emulator Arduino Mega 3 Steps Instructables Microlink Cd Changer Emulator prodajem microlink cd changer emulator za automobile marke fiat, alfa i lancia. i u ovom broju auto magazina firma mikrolink (microlink) poklanja uređaje koji omogućavaju korišćenje memorijskih kartica i usb. iskaci mini iso blok, i umesto postojeceg plavog konektora za cd changer (koji je naravno trenutno prazan) udzekaj. unofficial utilities application for managing memory drive of. Microlink Cd Changer Emulator.
From kovo-blog.blogspot.com
Kovo's blog CD Changer emulator Microlink Cd Changer Emulator na source dugme biras tuner/cd/sarzer(tj. Edited may 13, 2013 by ivan quote share this post. Microlink is a device which. i u ovom broju auto magazina firma mikrolink (microlink) poklanja uređaje koji omogućavaju korišćenje memorijskih kartica i usb. iskaci mini iso blok, i umesto postojeceg plavog konektora za cd changer (koji je naravno trenutno prazan) udzekaj. . Microlink Cd Changer Emulator.
From www.facebook.com
Here's... BlueSaab A DIY CD changer emulator for SAAB’s Microlink Cd Changer Emulator unofficial utilities application for managing memory drive of microlink cd changer emulator. i u ovom broju auto magazina firma mikrolink (microlink) poklanja uređaje koji omogućavaju korišćenje memorijskih kartica i usb. na source dugme biras tuner/cd/sarzer(tj. in this project i reverse engineer the interface between my bmw stereo head unit and cd changer with the goal to. Microlink Cd Changer Emulator.