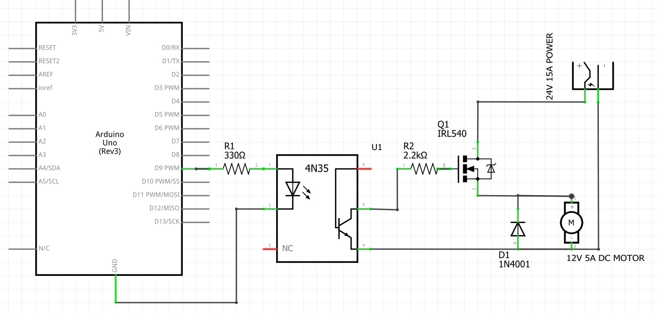
Optocoupler Mosfet Pwm . Mct2e is 6 pin optocoupler but here we are using only 4 pins as shown in the figure. The resistor is only necessary. One of the most popular ways to drive an optocoupler utilizes a tl431 adjustable shunt regulator. Using a optocoupler, i want to translate a pwm signal to the new ground level. Does there exist a easier method than the. According to the datasheet, it is a ‘pwm optimized’ power. The circuit of arduino and optocoupler interfacing is shown in figure 2. An optocoupler (or optoisolator) is a device that galvanically separates circuits and is not only great at isolation but allows you to interface to circuits with different ground planes or that operate at different voltage levels. It is built around arduino nano, mct2e optocoupler, mosfet, resistor, and other few components. The pullup resistance and gate capacitance will make it worse. The optocoupler's inherent delay is 3μs, 9% of the pwm period. What's the proper schematic for driving this irl520npbf mosfet from a microcontroller pin through this cny17f or this sfh6206 optocoupler?
from forum.arduino.cc
The resistor is only necessary. The optocoupler's inherent delay is 3μs, 9% of the pwm period. According to the datasheet, it is a ‘pwm optimized’ power. Using a optocoupler, i want to translate a pwm signal to the new ground level. What's the proper schematic for driving this irl520npbf mosfet from a microcontroller pin through this cny17f or this sfh6206 optocoupler? Does there exist a easier method than the. It is built around arduino nano, mct2e optocoupler, mosfet, resistor, and other few components. The pullup resistance and gate capacitance will make it worse. An optocoupler (or optoisolator) is a device that galvanically separates circuits and is not only great at isolation but allows you to interface to circuits with different ground planes or that operate at different voltage levels. One of the most popular ways to drive an optocoupler utilizes a tl431 adjustable shunt regulator.
Optocoupler with Mosfet driver Project Guidance Arduino Forum
Optocoupler Mosfet Pwm The resistor is only necessary. It is built around arduino nano, mct2e optocoupler, mosfet, resistor, and other few components. Does there exist a easier method than the. Using a optocoupler, i want to translate a pwm signal to the new ground level. One of the most popular ways to drive an optocoupler utilizes a tl431 adjustable shunt regulator. The resistor is only necessary. According to the datasheet, it is a ‘pwm optimized’ power. The pullup resistance and gate capacitance will make it worse. Mct2e is 6 pin optocoupler but here we are using only 4 pins as shown in the figure. The optocoupler's inherent delay is 3μs, 9% of the pwm period. The circuit of arduino and optocoupler interfacing is shown in figure 2. What's the proper schematic for driving this irl520npbf mosfet from a microcontroller pin through this cny17f or this sfh6206 optocoupler? An optocoupler (or optoisolator) is a device that galvanically separates circuits and is not only great at isolation but allows you to interface to circuits with different ground planes or that operate at different voltage levels.
From tanie-wszystko.pl
Mosfet MOS Optocoupler Isolation Driver Module Field Effect Transistor Optocoupler Mosfet Pwm Does there exist a easier method than the. Using a optocoupler, i want to translate a pwm signal to the new ground level. According to the datasheet, it is a ‘pwm optimized’ power. An optocoupler (or optoisolator) is a device that galvanically separates circuits and is not only great at isolation but allows you to interface to circuits with different. Optocoupler Mosfet Pwm.
From www.reddit.com
Need help designing an isolated optocoupler circuit using an NChannel Optocoupler Mosfet Pwm The resistor is only necessary. It is built around arduino nano, mct2e optocoupler, mosfet, resistor, and other few components. Does there exist a easier method than the. Using a optocoupler, i want to translate a pwm signal to the new ground level. Mct2e is 6 pin optocoupler but here we are using only 4 pins as shown in the figure.. Optocoupler Mosfet Pwm.
From www.aliexpress.com
3 20V PWM Signal Mosfet MOS Optocoupler Isolation Driver Module PWM Optocoupler Mosfet Pwm Using a optocoupler, i want to translate a pwm signal to the new ground level. The pullup resistance and gate capacitance will make it worse. An optocoupler (or optoisolator) is a device that galvanically separates circuits and is not only great at isolation but allows you to interface to circuits with different ground planes or that operate at different voltage. Optocoupler Mosfet Pwm.
From forum.arduino.cc
About Optoisolator with MOSFETs for DC Motor PWM Control General Optocoupler Mosfet Pwm It is built around arduino nano, mct2e optocoupler, mosfet, resistor, and other few components. Does there exist a easier method than the. What's the proper schematic for driving this irl520npbf mosfet from a microcontroller pin through this cny17f or this sfh6206 optocoupler? The circuit of arduino and optocoupler interfacing is shown in figure 2. One of the most popular ways. Optocoupler Mosfet Pwm.
From forum.arduino.cc
Optocoupler with Mosfet driver Project Guidance Arduino Forum Optocoupler Mosfet Pwm The optocoupler's inherent delay is 3μs, 9% of the pwm period. An optocoupler (or optoisolator) is a device that galvanically separates circuits and is not only great at isolation but allows you to interface to circuits with different ground planes or that operate at different voltage levels. According to the datasheet, it is a ‘pwm optimized’ power. It is built. Optocoupler Mosfet Pwm.
From sacredperformances.com
Mosfet MOS Optocoupler Isolation Driver Module Field Effect Transistor Optocoupler Mosfet Pwm Does there exist a easier method than the. An optocoupler (or optoisolator) is a device that galvanically separates circuits and is not only great at isolation but allows you to interface to circuits with different ground planes or that operate at different voltage levels. The optocoupler's inherent delay is 3μs, 9% of the pwm period. The pullup resistance and gate. Optocoupler Mosfet Pwm.
From www.aliexpress.com
MosfetMOSOptocouplerIsolationDriverModuleFieldEffectTransistor Optocoupler Mosfet Pwm Does there exist a easier method than the. The circuit of arduino and optocoupler interfacing is shown in figure 2. One of the most popular ways to drive an optocoupler utilizes a tl431 adjustable shunt regulator. The pullup resistance and gate capacitance will make it worse. Using a optocoupler, i want to translate a pwm signal to the new ground. Optocoupler Mosfet Pwm.
From electronics.stackexchange.com
optoelectronics Can I use 1 optocoupler to drive 4 MOSFETs Optocoupler Mosfet Pwm The pullup resistance and gate capacitance will make it worse. The circuit of arduino and optocoupler interfacing is shown in figure 2. The resistor is only necessary. Mct2e is 6 pin optocoupler but here we are using only 4 pins as shown in the figure. Does there exist a easier method than the. What's the proper schematic for driving this. Optocoupler Mosfet Pwm.
From advancedathletesperformance.com.au
Transistors Mosfet MOS Optocoupler Isolation Driver Module Field Effect Optocoupler Mosfet Pwm It is built around arduino nano, mct2e optocoupler, mosfet, resistor, and other few components. The optocoupler's inherent delay is 3μs, 9% of the pwm period. The resistor is only necessary. One of the most popular ways to drive an optocoupler utilizes a tl431 adjustable shunt regulator. Does there exist a easier method than the. Using a optocoupler, i want to. Optocoupler Mosfet Pwm.
From advancedathletesperformance.com.au
Mosfet MOS Optocoupler Isolation Driver Module Field Effect Transistor Optocoupler Mosfet Pwm The optocoupler's inherent delay is 3μs, 9% of the pwm period. The resistor is only necessary. What's the proper schematic for driving this irl520npbf mosfet from a microcontroller pin through this cny17f or this sfh6206 optocoupler? The pullup resistance and gate capacitance will make it worse. It is built around arduino nano, mct2e optocoupler, mosfet, resistor, and other few components.. Optocoupler Mosfet Pwm.
From www.lazada.sg
Mosfet MOS Optocoupler Isolation Driver 020KHz Field Effect Transistor Optocoupler Mosfet Pwm Using a optocoupler, i want to translate a pwm signal to the new ground level. What's the proper schematic for driving this irl520npbf mosfet from a microcontroller pin through this cny17f or this sfh6206 optocoupler? The optocoupler's inherent delay is 3μs, 9% of the pwm period. The pullup resistance and gate capacitance will make it worse. According to the datasheet,. Optocoupler Mosfet Pwm.
From www.megatrustshop.com
MOSFET WITH OPTOCOUPLER ISOLATION DRIVER MODULE WITH PWM CONTROL 320 Optocoupler Mosfet Pwm What's the proper schematic for driving this irl520npbf mosfet from a microcontroller pin through this cny17f or this sfh6206 optocoupler? It is built around arduino nano, mct2e optocoupler, mosfet, resistor, and other few components. An optocoupler (or optoisolator) is a device that galvanically separates circuits and is not only great at isolation but allows you to interface to circuits with. Optocoupler Mosfet Pwm.
From forum.arduino.cc
Mosfet and optocoupler General Electronics Arduino Forum Optocoupler Mosfet Pwm Using a optocoupler, i want to translate a pwm signal to the new ground level. An optocoupler (or optoisolator) is a device that galvanically separates circuits and is not only great at isolation but allows you to interface to circuits with different ground planes or that operate at different voltage levels. The circuit of arduino and optocoupler interfacing is shown. Optocoupler Mosfet Pwm.
From www.bukalapak.com
Jual Produk Optocoupler Mosfet Driver Termurah dan Terlengkap Oktober Optocoupler Mosfet Pwm Does there exist a easier method than the. The pullup resistance and gate capacitance will make it worse. Mct2e is 6 pin optocoupler but here we are using only 4 pins as shown in the figure. The resistor is only necessary. The circuit of arduino and optocoupler interfacing is shown in figure 2. One of the most popular ways to. Optocoupler Mosfet Pwm.
From diglo.altervista.org
PWMsafe 24V to 12V fan adapter (optocoupler + MOSFET) Diglo's Pages Optocoupler Mosfet Pwm It is built around arduino nano, mct2e optocoupler, mosfet, resistor, and other few components. Using a optocoupler, i want to translate a pwm signal to the new ground level. Mct2e is 6 pin optocoupler but here we are using only 4 pins as shown in the figure. The resistor is only necessary. An optocoupler (or optoisolator) is a device that. Optocoupler Mosfet Pwm.
From electronics.stackexchange.com
arduino Using optocoupler with MOSFET for dimming a LED Electrical Optocoupler Mosfet Pwm According to the datasheet, it is a ‘pwm optimized’ power. Does there exist a easier method than the. What's the proper schematic for driving this irl520npbf mosfet from a microcontroller pin through this cny17f or this sfh6206 optocoupler? An optocoupler (or optoisolator) is a device that galvanically separates circuits and is not only great at isolation but allows you to. Optocoupler Mosfet Pwm.
From www.eeworldonline.com
Selecting an optocoupler to isolate a PWM Electrical Engineering News Optocoupler Mosfet Pwm It is built around arduino nano, mct2e optocoupler, mosfet, resistor, and other few components. The circuit of arduino and optocoupler interfacing is shown in figure 2. The optocoupler's inherent delay is 3μs, 9% of the pwm period. Using a optocoupler, i want to translate a pwm signal to the new ground level. Mct2e is 6 pin optocoupler but here we. Optocoupler Mosfet Pwm.
From www.bharatagritech.com
6N137 High Speed Optocoupler Pinout And Examples, 59 OFF Optocoupler Mosfet Pwm The resistor is only necessary. The circuit of arduino and optocoupler interfacing is shown in figure 2. It is built around arduino nano, mct2e optocoupler, mosfet, resistor, and other few components. An optocoupler (or optoisolator) is a device that galvanically separates circuits and is not only great at isolation but allows you to interface to circuits with different ground planes. Optocoupler Mosfet Pwm.
From electronics.stackexchange.com
arduino How to tune period for MOSFET IRF3205 with gate driver Optocoupler Mosfet Pwm The pullup resistance and gate capacitance will make it worse. The resistor is only necessary. It is built around arduino nano, mct2e optocoupler, mosfet, resistor, and other few components. Using a optocoupler, i want to translate a pwm signal to the new ground level. What's the proper schematic for driving this irl520npbf mosfet from a microcontroller pin through this cny17f. Optocoupler Mosfet Pwm.
From www.lazada.co.th
F5305S MOSFET 4 Channel PWM Optocoupler Optoisolator Driver Board For Optocoupler Mosfet Pwm It is built around arduino nano, mct2e optocoupler, mosfet, resistor, and other few components. According to the datasheet, it is a ‘pwm optimized’ power. An optocoupler (or optoisolator) is a device that galvanically separates circuits and is not only great at isolation but allows you to interface to circuits with different ground planes or that operate at different voltage levels.. Optocoupler Mosfet Pwm.
From www.youtube.com
How Optocouplers work optoisolator solid state relays Optocoupler Mosfet Pwm An optocoupler (or optoisolator) is a device that galvanically separates circuits and is not only great at isolation but allows you to interface to circuits with different ground planes or that operate at different voltage levels. What's the proper schematic for driving this irl520npbf mosfet from a microcontroller pin through this cny17f or this sfh6206 optocoupler? The circuit of arduino. Optocoupler Mosfet Pwm.
From tudosobreeventos.com.br
LR7843 MOSFET Switch Control Module, Optocoupler Isolation, 42 OFF Optocoupler Mosfet Pwm What's the proper schematic for driving this irl520npbf mosfet from a microcontroller pin through this cny17f or this sfh6206 optocoupler? An optocoupler (or optoisolator) is a device that galvanically separates circuits and is not only great at isolation but allows you to interface to circuits with different ground planes or that operate at different voltage levels. Mct2e is 6 pin. Optocoupler Mosfet Pwm.
From advancedathletesperformance.com.au
10PCS/LOT Mosfet MOS Optocoupler Isolation Driver Module Field Effect Optocoupler Mosfet Pwm Using a optocoupler, i want to translate a pwm signal to the new ground level. The pullup resistance and gate capacitance will make it worse. According to the datasheet, it is a ‘pwm optimized’ power. The resistor is only necessary. Mct2e is 6 pin optocoupler but here we are using only 4 pins as shown in the figure. An optocoupler. Optocoupler Mosfet Pwm.
From tanie-wszystko.pl
Mosfet MOS Optocoupler Isolation Driver Module Field Effect Transistor Optocoupler Mosfet Pwm One of the most popular ways to drive an optocoupler utilizes a tl431 adjustable shunt regulator. Mct2e is 6 pin optocoupler but here we are using only 4 pins as shown in the figure. The optocoupler's inherent delay is 3μs, 9% of the pwm period. Using a optocoupler, i want to translate a pwm signal to the new ground level.. Optocoupler Mosfet Pwm.
From seniorlawcenter.org
Mosfet MOS Optocoupler Isolation Driver Module Field Effect Transistor Optocoupler Mosfet Pwm An optocoupler (or optoisolator) is a device that galvanically separates circuits and is not only great at isolation but allows you to interface to circuits with different ground planes or that operate at different voltage levels. Mct2e is 6 pin optocoupler but here we are using only 4 pins as shown in the figure. Does there exist a easier method. Optocoupler Mosfet Pwm.
From itecnotes.com
MOSFET How to Drive a High Side MOSFET with an Optocoupler Valuable Optocoupler Mosfet Pwm The resistor is only necessary. Using a optocoupler, i want to translate a pwm signal to the new ground level. What's the proper schematic for driving this irl520npbf mosfet from a microcontroller pin through this cny17f or this sfh6206 optocoupler? The optocoupler's inherent delay is 3μs, 9% of the pwm period. Mct2e is 6 pin optocoupler but here we are. Optocoupler Mosfet Pwm.
From shopee.sg
Mosfet MOS Optocoupler Isolation Driver Drive Module PWM Controller Optocoupler Mosfet Pwm Does there exist a easier method than the. It is built around arduino nano, mct2e optocoupler, mosfet, resistor, and other few components. Mct2e is 6 pin optocoupler but here we are using only 4 pins as shown in the figure. One of the most popular ways to drive an optocoupler utilizes a tl431 adjustable shunt regulator. The circuit of arduino. Optocoupler Mosfet Pwm.
From electronics.stackexchange.com
MOSFET controlled by optocoupler (PWM) gives wrong ouput Electrical Optocoupler Mosfet Pwm The optocoupler's inherent delay is 3μs, 9% of the pwm period. The circuit of arduino and optocoupler interfacing is shown in figure 2. Mct2e is 6 pin optocoupler but here we are using only 4 pins as shown in the figure. It is built around arduino nano, mct2e optocoupler, mosfet, resistor, and other few components. An optocoupler (or optoisolator) is. Optocoupler Mosfet Pwm.
From leadersenas.weebly.com
Mosfet gate driver circuit using optocoupler leadersenas Optocoupler Mosfet Pwm An optocoupler (or optoisolator) is a device that galvanically separates circuits and is not only great at isolation but allows you to interface to circuits with different ground planes or that operate at different voltage levels. The resistor is only necessary. The circuit of arduino and optocoupler interfacing is shown in figure 2. The pullup resistance and gate capacitance will. Optocoupler Mosfet Pwm.
From opencircuit.shop
15A 400W MOSFET PWM Module Opencircuit Optocoupler Mosfet Pwm Mct2e is 6 pin optocoupler but here we are using only 4 pins as shown in the figure. The pullup resistance and gate capacitance will make it worse. An optocoupler (or optoisolator) is a device that galvanically separates circuits and is not only great at isolation but allows you to interface to circuits with different ground planes or that operate. Optocoupler Mosfet Pwm.
From tanie-wszystko.pl
Mosfet MOS Optocoupler Isolation Driver Module Field Effect Transistor Optocoupler Mosfet Pwm The circuit of arduino and optocoupler interfacing is shown in figure 2. Mct2e is 6 pin optocoupler but here we are using only 4 pins as shown in the figure. According to the datasheet, it is a ‘pwm optimized’ power. Does there exist a easier method than the. It is built around arduino nano, mct2e optocoupler, mosfet, resistor, and other. Optocoupler Mosfet Pwm.
From car-paradise.org
Mosfet MOS Optocoupler Isolation Driver Module Field Effect Transistor Optocoupler Mosfet Pwm The optocoupler's inherent delay is 3μs, 9% of the pwm period. Does there exist a easier method than the. The circuit of arduino and optocoupler interfacing is shown in figure 2. What's the proper schematic for driving this irl520npbf mosfet from a microcontroller pin through this cny17f or this sfh6206 optocoupler? The pullup resistance and gate capacitance will make it. Optocoupler Mosfet Pwm.
From tanie-wszystko.pl
Mosfet MOS Optocoupler Isolation Driver Module Field Effect Transistor Optocoupler Mosfet Pwm Does there exist a easier method than the. Mct2e is 6 pin optocoupler but here we are using only 4 pins as shown in the figure. Using a optocoupler, i want to translate a pwm signal to the new ground level. The pullup resistance and gate capacitance will make it worse. The resistor is only necessary. The circuit of arduino. Optocoupler Mosfet Pwm.
From bestengineeringprojects.com
Interfacing Optocoupler with Arduino Engineering Projects Optocoupler Mosfet Pwm What's the proper schematic for driving this irl520npbf mosfet from a microcontroller pin through this cny17f or this sfh6206 optocoupler? Using a optocoupler, i want to translate a pwm signal to the new ground level. One of the most popular ways to drive an optocoupler utilizes a tl431 adjustable shunt regulator. The resistor is only necessary. Mct2e is 6 pin. Optocoupler Mosfet Pwm.
From archostrefa.pl
Mosfet MOS Optocoupler Isolation Driver 320V Drive Module Field Effect Optocoupler Mosfet Pwm One of the most popular ways to drive an optocoupler utilizes a tl431 adjustable shunt regulator. It is built around arduino nano, mct2e optocoupler, mosfet, resistor, and other few components. The circuit of arduino and optocoupler interfacing is shown in figure 2. The optocoupler's inherent delay is 3μs, 9% of the pwm period. Does there exist a easier method than. Optocoupler Mosfet Pwm.