Que Es La Taxonomia Nanda . La taxonomía nanda es un lenguaje estandarizado que define los diagnósticos enfermeros, que son los problemas de salud. Las herramientas fundamentales en la enfermería, como la taxonomía nanda, la clasificación de resultados de enfermería (noc) y la clasificación de intervenciones. ¿qué es la taxonomía de enfermería nanda nic noc? Debido a esto es que he decidido explicar como realizar paso a paso la redacción de diagnósticos de enfermería basados en la taxonomía nanda fundado y presidido por la dra. La sigla nanda corresponde a la asociación norteamericana de diagnóstico de enfermería (north american nursing diagnosis association), actualmente reconocida como. La utilización de las tres taxonomías reconocidas por la american nurses association (ana), como son los diagnósticos desarrollados por la north. La taxonomía de enfermería nanda nic noc es un marco conceptual que proporciona.
from twitter.com
Las herramientas fundamentales en la enfermería, como la taxonomía nanda, la clasificación de resultados de enfermería (noc) y la clasificación de intervenciones. ¿qué es la taxonomía de enfermería nanda nic noc? La taxonomía nanda es un lenguaje estandarizado que define los diagnósticos enfermeros, que son los problemas de salud. La sigla nanda corresponde a la asociación norteamericana de diagnóstico de enfermería (north american nursing diagnosis association), actualmente reconocida como. La taxonomía de enfermería nanda nic noc es un marco conceptual que proporciona. Debido a esto es que he decidido explicar como realizar paso a paso la redacción de diagnósticos de enfermería basados en la taxonomía nanda fundado y presidido por la dra. La utilización de las tres taxonomías reconocidas por la american nurses association (ana), como son los diagnósticos desarrollados por la north.
Elsevier Español on Twitter "📝 Un eje, para el propósito de la taxonomía II de NANDAI, se
Que Es La Taxonomia Nanda La taxonomía nanda es un lenguaje estandarizado que define los diagnósticos enfermeros, que son los problemas de salud. Las herramientas fundamentales en la enfermería, como la taxonomía nanda, la clasificación de resultados de enfermería (noc) y la clasificación de intervenciones. Debido a esto es que he decidido explicar como realizar paso a paso la redacción de diagnósticos de enfermería basados en la taxonomía nanda fundado y presidido por la dra. La taxonomía de enfermería nanda nic noc es un marco conceptual que proporciona. ¿qué es la taxonomía de enfermería nanda nic noc? La taxonomía nanda es un lenguaje estandarizado que define los diagnósticos enfermeros, que son los problemas de salud. La sigla nanda corresponde a la asociación norteamericana de diagnóstico de enfermería (north american nursing diagnosis association), actualmente reconocida como. La utilización de las tres taxonomías reconocidas por la american nurses association (ana), como son los diagnósticos desarrollados por la north.
From enfermeriaactual.com
Dominios y Clases Diagnósticos NANDA asociados Que Es La Taxonomia Nanda La taxonomía de enfermería nanda nic noc es un marco conceptual que proporciona. ¿qué es la taxonomía de enfermería nanda nic noc? Debido a esto es que he decidido explicar como realizar paso a paso la redacción de diagnósticos de enfermería basados en la taxonomía nanda fundado y presidido por la dra. Las herramientas fundamentales en la enfermería, como la. Que Es La Taxonomia Nanda.
From www.eldiagnosticoenfermero.es
El diagnóstico enfermero Clasificación de NANDAI 20212023 Que Es La Taxonomia Nanda Las herramientas fundamentales en la enfermería, como la taxonomía nanda, la clasificación de resultados de enfermería (noc) y la clasificación de intervenciones. La utilización de las tres taxonomías reconocidas por la american nurses association (ana), como son los diagnósticos desarrollados por la north. La taxonomía de enfermería nanda nic noc es un marco conceptual que proporciona. La sigla nanda corresponde. Que Es La Taxonomia Nanda.
From es.scribd.com
Guía de Prácticas Taxonomía, NANDA, NIC y NOC PDF Diagnostico medico Enfermería Que Es La Taxonomia Nanda ¿qué es la taxonomía de enfermería nanda nic noc? Debido a esto es que he decidido explicar como realizar paso a paso la redacción de diagnósticos de enfermería basados en la taxonomía nanda fundado y presidido por la dra. La taxonomía de enfermería nanda nic noc es un marco conceptual que proporciona. La sigla nanda corresponde a la asociación norteamericana. Que Es La Taxonomia Nanda.
From www.uaeh.edu.mx
Plan de cuidados de enfermería con las taxonomías Diagnósticos de enfermería (nanda Que Es La Taxonomia Nanda La taxonomía nanda es un lenguaje estandarizado que define los diagnósticos enfermeros, que son los problemas de salud. ¿qué es la taxonomía de enfermería nanda nic noc? Debido a esto es que he decidido explicar como realizar paso a paso la redacción de diagnósticos de enfermería basados en la taxonomía nanda fundado y presidido por la dra. La utilización de. Que Es La Taxonomia Nanda.
From www.youtube.com
Tema 10. La Taxonomía II. YouTube Que Es La Taxonomia Nanda La taxonomía de enfermería nanda nic noc es un marco conceptual que proporciona. La utilización de las tres taxonomías reconocidas por la american nurses association (ana), como son los diagnósticos desarrollados por la north. ¿qué es la taxonomía de enfermería nanda nic noc? Debido a esto es que he decidido explicar como realizar paso a paso la redacción de diagnósticos. Que Es La Taxonomia Nanda.
From www.eldiagnosticoenfermero.es
El diagnóstico enfermero Clasificación de NANDAI 20212023 Que Es La Taxonomia Nanda ¿qué es la taxonomía de enfermería nanda nic noc? La sigla nanda corresponde a la asociación norteamericana de diagnóstico de enfermería (north american nursing diagnosis association), actualmente reconocida como. La utilización de las tres taxonomías reconocidas por la american nurses association (ana), como son los diagnósticos desarrollados por la north. Debido a esto es que he decidido explicar como realizar. Que Es La Taxonomia Nanda.
From www.researchgate.net
(PDF) La taxonomía NANDA como herramienta en Enfermería del Trabajo. Caso clínico Que Es La Taxonomia Nanda La sigla nanda corresponde a la asociación norteamericana de diagnóstico de enfermería (north american nursing diagnosis association), actualmente reconocida como. Las herramientas fundamentales en la enfermería, como la taxonomía nanda, la clasificación de resultados de enfermería (noc) y la clasificación de intervenciones. Debido a esto es que he decidido explicar como realizar paso a paso la redacción de diagnósticos de. Que Es La Taxonomia Nanda.
From es.scribd.com
Taxonomia Nanda PDF Comportamiento Taxonomía (biología) Que Es La Taxonomia Nanda La taxonomía de enfermería nanda nic noc es un marco conceptual que proporciona. Debido a esto es que he decidido explicar como realizar paso a paso la redacción de diagnósticos de enfermería basados en la taxonomía nanda fundado y presidido por la dra. La taxonomía nanda es un lenguaje estandarizado que define los diagnósticos enfermeros, que son los problemas de. Que Es La Taxonomia Nanda.
From www.eldiagnosticoenfermero.es
El diagnóstico enfermero Clasificación de NANDAI 20212023 Que Es La Taxonomia Nanda Debido a esto es que he decidido explicar como realizar paso a paso la redacción de diagnósticos de enfermería basados en la taxonomía nanda fundado y presidido por la dra. La taxonomía nanda es un lenguaje estandarizado que define los diagnósticos enfermeros, que son los problemas de salud. Las herramientas fundamentales en la enfermería, como la taxonomía nanda, la clasificación. Que Es La Taxonomia Nanda.
From www.youtube.com
Proceso Atención de Enfermería y Taxonomía NANDA NOC NIC YouTube Que Es La Taxonomia Nanda La taxonomía nanda es un lenguaje estandarizado que define los diagnósticos enfermeros, que son los problemas de salud. ¿qué es la taxonomía de enfermería nanda nic noc? Debido a esto es que he decidido explicar como realizar paso a paso la redacción de diagnósticos de enfermería basados en la taxonomía nanda fundado y presidido por la dra. Las herramientas fundamentales. Que Es La Taxonomia Nanda.
From www.udocz.com
Taxonomía NANDA NIC NOC RA uDocz Que Es La Taxonomia Nanda La sigla nanda corresponde a la asociación norteamericana de diagnóstico de enfermería (north american nursing diagnosis association), actualmente reconocida como. La utilización de las tres taxonomías reconocidas por la american nurses association (ana), como son los diagnósticos desarrollados por la north. Las herramientas fundamentales en la enfermería, como la taxonomía nanda, la clasificación de resultados de enfermería (noc) y la. Que Es La Taxonomia Nanda.
From es.slideshare.net
Actualización taxonomía II Nanda CICATSALUD Que Es La Taxonomia Nanda ¿qué es la taxonomía de enfermería nanda nic noc? La taxonomía nanda es un lenguaje estandarizado que define los diagnósticos enfermeros, que son los problemas de salud. Las herramientas fundamentales en la enfermería, como la taxonomía nanda, la clasificación de resultados de enfermería (noc) y la clasificación de intervenciones. Debido a esto es que he decidido explicar como realizar paso. Que Es La Taxonomia Nanda.
From www.eldiagnosticoenfermero.es
El diagnóstico enfermero Clasificación de NANDAI 20212023 Que Es La Taxonomia Nanda La taxonomía de enfermería nanda nic noc es un marco conceptual que proporciona. ¿qué es la taxonomía de enfermería nanda nic noc? Debido a esto es que he decidido explicar como realizar paso a paso la redacción de diagnósticos de enfermería basados en la taxonomía nanda fundado y presidido por la dra. La utilización de las tres taxonomías reconocidas por. Que Es La Taxonomia Nanda.
From www.eldiagnosticoenfermero.es
El diagnóstico enfermero Clasificación de NANDAI 20212023 Que Es La Taxonomia Nanda Las herramientas fundamentales en la enfermería, como la taxonomía nanda, la clasificación de resultados de enfermería (noc) y la clasificación de intervenciones. Debido a esto es que he decidido explicar como realizar paso a paso la redacción de diagnósticos de enfermería basados en la taxonomía nanda fundado y presidido por la dra. La taxonomía de enfermería nanda nic noc es. Que Es La Taxonomia Nanda.
From www.youtube.com
EL NANDA Actualizado Fácil (2020) Taxonomía NANDA Diagnostico NANDA Clasificación NANDA Que Es La Taxonomia Nanda La taxonomía nanda es un lenguaje estandarizado que define los diagnósticos enfermeros, que son los problemas de salud. Las herramientas fundamentales en la enfermería, como la taxonomía nanda, la clasificación de resultados de enfermería (noc) y la clasificación de intervenciones. La utilización de las tres taxonomías reconocidas por la american nurses association (ana), como son los diagnósticos desarrollados por la. Que Es La Taxonomia Nanda.
From www.eldiagnosticoenfermero.es
El diagnóstico enfermero Clasificación de NANDAI 20212023 Que Es La Taxonomia Nanda Las herramientas fundamentales en la enfermería, como la taxonomía nanda, la clasificación de resultados de enfermería (noc) y la clasificación de intervenciones. La sigla nanda corresponde a la asociación norteamericana de diagnóstico de enfermería (north american nursing diagnosis association), actualmente reconocida como. La taxonomía nanda es un lenguaje estandarizado que define los diagnósticos enfermeros, que son los problemas de salud.. Que Es La Taxonomia Nanda.
From revistamedica.com
Cuidados de Enfermería basados en la taxonomía NANDA, NIC y NOC en recién nacido con extrofia Que Es La Taxonomia Nanda La taxonomía nanda es un lenguaje estandarizado que define los diagnósticos enfermeros, que son los problemas de salud. Debido a esto es que he decidido explicar como realizar paso a paso la redacción de diagnósticos de enfermería basados en la taxonomía nanda fundado y presidido por la dra. La utilización de las tres taxonomías reconocidas por la american nurses association. Que Es La Taxonomia Nanda.
From es.scribd.com
taxonomia Nanda Noc Nic Enfermería Ciencias de la Salud Que Es La Taxonomia Nanda La taxonomía de enfermería nanda nic noc es un marco conceptual que proporciona. La utilización de las tres taxonomías reconocidas por la american nurses association (ana), como son los diagnósticos desarrollados por la north. Las herramientas fundamentales en la enfermería, como la taxonomía nanda, la clasificación de resultados de enfermería (noc) y la clasificación de intervenciones. La sigla nanda corresponde. Que Es La Taxonomia Nanda.
From www.eldiagnosticoenfermero.es
El diagnóstico enfermero Clasificación de NANDAI 20212023 Que Es La Taxonomia Nanda Las herramientas fundamentales en la enfermería, como la taxonomía nanda, la clasificación de resultados de enfermería (noc) y la clasificación de intervenciones. ¿qué es la taxonomía de enfermería nanda nic noc? La taxonomía de enfermería nanda nic noc es un marco conceptual que proporciona. La sigla nanda corresponde a la asociación norteamericana de diagnóstico de enfermería (north american nursing diagnosis. Que Es La Taxonomia Nanda.
From www.eldiagnosticoenfermero.es
El diagnóstico enfermero Clasificación de NANDAI 20212023 Que Es La Taxonomia Nanda La taxonomía nanda es un lenguaje estandarizado que define los diagnósticos enfermeros, que son los problemas de salud. La sigla nanda corresponde a la asociación norteamericana de diagnóstico de enfermería (north american nursing diagnosis association), actualmente reconocida como. La taxonomía de enfermería nanda nic noc es un marco conceptual que proporciona. Debido a esto es que he decidido explicar como. Que Es La Taxonomia Nanda.
From temasdeenfermeria.com.ar
Taxonomía NANDA Dominios y Clases. TEMAS DE ENFERMERÍA Que Es La Taxonomia Nanda Las herramientas fundamentales en la enfermería, como la taxonomía nanda, la clasificación de resultados de enfermería (noc) y la clasificación de intervenciones. La utilización de las tres taxonomías reconocidas por la american nurses association (ana), como son los diagnósticos desarrollados por la north. La sigla nanda corresponde a la asociación norteamericana de diagnóstico de enfermería (north american nursing diagnosis association),. Que Es La Taxonomia Nanda.
From www.eldiagnosticoenfermero.es
El diagnóstico enfermero Clasificación de NANDAI 20212023 Que Es La Taxonomia Nanda La taxonomía de enfermería nanda nic noc es un marco conceptual que proporciona. Las herramientas fundamentales en la enfermería, como la taxonomía nanda, la clasificación de resultados de enfermería (noc) y la clasificación de intervenciones. La utilización de las tres taxonomías reconocidas por la american nurses association (ana), como son los diagnósticos desarrollados por la north. La taxonomía nanda es. Que Es La Taxonomia Nanda.
From www.udocz.com
Dominios y Clases (NANDA) nursing apuntes uDocz Que Es La Taxonomia Nanda La sigla nanda corresponde a la asociación norteamericana de diagnóstico de enfermería (north american nursing diagnosis association), actualmente reconocida como. ¿qué es la taxonomía de enfermería nanda nic noc? Las herramientas fundamentales en la enfermería, como la taxonomía nanda, la clasificación de resultados de enfermería (noc) y la clasificación de intervenciones. Debido a esto es que he decidido explicar como. Que Es La Taxonomia Nanda.
From es.scribd.com
Clasificación Taxonomia Nanda PDF Especialidades Medicas Medicina CLINICA Que Es La Taxonomia Nanda La taxonomía nanda es un lenguaje estandarizado que define los diagnósticos enfermeros, que son los problemas de salud. ¿qué es la taxonomía de enfermería nanda nic noc? La taxonomía de enfermería nanda nic noc es un marco conceptual que proporciona. Debido a esto es que he decidido explicar como realizar paso a paso la redacción de diagnósticos de enfermería basados. Que Es La Taxonomia Nanda.
From twitter.com
Elsevier Español on Twitter "📝 Un eje, para el propósito de la taxonomía II de NANDAI, se Que Es La Taxonomia Nanda ¿qué es la taxonomía de enfermería nanda nic noc? Las herramientas fundamentales en la enfermería, como la taxonomía nanda, la clasificación de resultados de enfermería (noc) y la clasificación de intervenciones. La taxonomía de enfermería nanda nic noc es un marco conceptual que proporciona. La utilización de las tres taxonomías reconocidas por la american nurses association (ana), como son los. Que Es La Taxonomia Nanda.
From es.slideshare.net
Actualización taxonomía II Nanda CICATSALUD Que Es La Taxonomia Nanda La taxonomía de enfermería nanda nic noc es un marco conceptual que proporciona. La utilización de las tres taxonomías reconocidas por la american nurses association (ana), como son los diagnósticos desarrollados por la north. ¿qué es la taxonomía de enfermería nanda nic noc? La sigla nanda corresponde a la asociación norteamericana de diagnóstico de enfermería (north american nursing diagnosis association),. Que Es La Taxonomia Nanda.
From www.youtube.com
PROCESO DE ENFERMERIA DIAGNOSTICOS Y TAXONOMIA NANDA YouTube Que Es La Taxonomia Nanda La taxonomía nanda es un lenguaje estandarizado que define los diagnósticos enfermeros, que son los problemas de salud. La taxonomía de enfermería nanda nic noc es un marco conceptual que proporciona. ¿qué es la taxonomía de enfermería nanda nic noc? Las herramientas fundamentales en la enfermería, como la taxonomía nanda, la clasificación de resultados de enfermería (noc) y la clasificación. Que Es La Taxonomia Nanda.
From cicatsalud.com
CURSO INTERNACIONAL PROCESO DEL CUIDADO TAXONOMIA NANDA PARA LA CALIDAD Y SEGURIDAD DEL PACIENTE Que Es La Taxonomia Nanda La sigla nanda corresponde a la asociación norteamericana de diagnóstico de enfermería (north american nursing diagnosis association), actualmente reconocida como. Debido a esto es que he decidido explicar como realizar paso a paso la redacción de diagnósticos de enfermería basados en la taxonomía nanda fundado y presidido por la dra. Las herramientas fundamentales en la enfermería, como la taxonomía nanda,. Que Es La Taxonomia Nanda.
From nursekey.com
An Introduction to the NANDAI Taxonomy Nurse Key Que Es La Taxonomia Nanda La taxonomía de enfermería nanda nic noc es un marco conceptual que proporciona. La sigla nanda corresponde a la asociación norteamericana de diagnóstico de enfermería (north american nursing diagnosis association), actualmente reconocida como. Debido a esto es que he decidido explicar como realizar paso a paso la redacción de diagnósticos de enfermería basados en la taxonomía nanda fundado y presidido. Que Es La Taxonomia Nanda.
From www.youtube.com
Metodología de aplicación de taxonomía NANDA (Repaso). YouTube Que Es La Taxonomia Nanda ¿qué es la taxonomía de enfermería nanda nic noc? Las herramientas fundamentales en la enfermería, como la taxonomía nanda, la clasificación de resultados de enfermería (noc) y la clasificación de intervenciones. La taxonomía nanda es un lenguaje estandarizado que define los diagnósticos enfermeros, que son los problemas de salud. La utilización de las tres taxonomías reconocidas por la american nurses. Que Es La Taxonomia Nanda.
From es.slideshare.net
Actualización taxonomía II Nanda CICATSALUD Que Es La Taxonomia Nanda La sigla nanda corresponde a la asociación norteamericana de diagnóstico de enfermería (north american nursing diagnosis association), actualmente reconocida como. La taxonomía nanda es un lenguaje estandarizado que define los diagnósticos enfermeros, que son los problemas de salud. La taxonomía de enfermería nanda nic noc es un marco conceptual que proporciona. La utilización de las tres taxonomías reconocidas por la. Que Es La Taxonomia Nanda.
From es.slideshare.net
Actualización taxonomía II Nanda CICATSALUD Que Es La Taxonomia Nanda Debido a esto es que he decidido explicar como realizar paso a paso la redacción de diagnósticos de enfermería basados en la taxonomía nanda fundado y presidido por la dra. ¿qué es la taxonomía de enfermería nanda nic noc? Las herramientas fundamentales en la enfermería, como la taxonomía nanda, la clasificación de resultados de enfermería (noc) y la clasificación de. Que Es La Taxonomia Nanda.
From pensamientosdelcuidar.blogspot.com
TEMARIO ESPECÍFICO APUNTES Y TEST / TEMA 1 NANDA, NIC, NOC (PROCESO ENFERMERO) / ENFERMERÍA Que Es La Taxonomia Nanda La sigla nanda corresponde a la asociación norteamericana de diagnóstico de enfermería (north american nursing diagnosis association), actualmente reconocida como. La taxonomía de enfermería nanda nic noc es un marco conceptual que proporciona. Las herramientas fundamentales en la enfermería, como la taxonomía nanda, la clasificación de resultados de enfermería (noc) y la clasificación de intervenciones. Debido a esto es que. Que Es La Taxonomia Nanda.
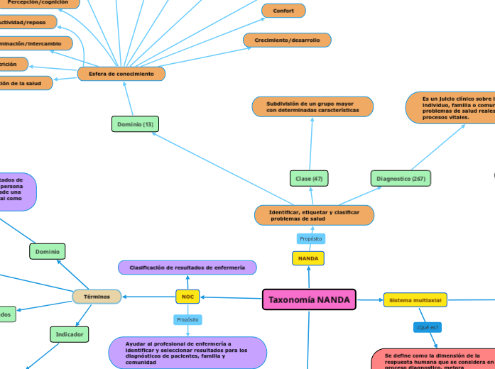
From www.mindomo.com
Taxonomía NANDA Mind Map Que Es La Taxonomia Nanda La taxonomía de enfermería nanda nic noc es un marco conceptual que proporciona. La utilización de las tres taxonomías reconocidas por la american nurses association (ana), como son los diagnósticos desarrollados por la north. La taxonomía nanda es un lenguaje estandarizado que define los diagnósticos enfermeros, que son los problemas de salud. Las herramientas fundamentales en la enfermería, como la. Que Es La Taxonomia Nanda.
From www.eldiagnosticoenfermero.es
El diagnóstico enfermero Clasificación de NANDAI 20212023 Que Es La Taxonomia Nanda Las herramientas fundamentales en la enfermería, como la taxonomía nanda, la clasificación de resultados de enfermería (noc) y la clasificación de intervenciones. La sigla nanda corresponde a la asociación norteamericana de diagnóstico de enfermería (north american nursing diagnosis association), actualmente reconocida como. La taxonomía de enfermería nanda nic noc es un marco conceptual que proporciona. Debido a esto es que. Que Es La Taxonomia Nanda.