Pir Sensor Circuit Block Diagram . In this post i have explained 5 simple motion detector circuits using op amp and transistor. Pir motion detector/sensor circuit diagram. Here we will discuss the introduction to the motion sensor light circuit, project concept, block diagram, components required, circuit diagram, and working principle. Pir sensors detect changes in infrared radiation for motion detection. We also discuss the pinout details of the. Passive infrared sensor (pir) is very useful module, used to build many kinds of security alarm. An infrared led, a phototransistor, a sensing resistor, an integrated circuit, and a. Pir (passive infrared) sensor close to a wifi antenna impacts the sensor's performance. '''what is a pir sensor?''' pir sensors allow you to sense. How to build an arduino pir sensor circuit: This diagram includes the following components: This blog is based on how to make motion sensor light circuit using pir sensor and 555 timer ic.
from www.circuitstoday.com
In this post i have explained 5 simple motion detector circuits using op amp and transistor. How to build an arduino pir sensor circuit: Passive infrared sensor (pir) is very useful module, used to build many kinds of security alarm. We also discuss the pinout details of the. Pir (passive infrared) sensor close to a wifi antenna impacts the sensor's performance. This blog is based on how to make motion sensor light circuit using pir sensor and 555 timer ic. '''what is a pir sensor?''' pir sensors allow you to sense. Pir motion detector/sensor circuit diagram. This diagram includes the following components: Pir sensors detect changes in infrared radiation for motion detection.
PIR Sensor Based Security System, circuit diagram,working,applications
Pir Sensor Circuit Block Diagram This diagram includes the following components: Pir motion detector/sensor circuit diagram. Here we will discuss the introduction to the motion sensor light circuit, project concept, block diagram, components required, circuit diagram, and working principle. This diagram includes the following components: This blog is based on how to make motion sensor light circuit using pir sensor and 555 timer ic. In this post i have explained 5 simple motion detector circuits using op amp and transistor. An infrared led, a phototransistor, a sensing resistor, an integrated circuit, and a. Passive infrared sensor (pir) is very useful module, used to build many kinds of security alarm. Pir sensors detect changes in infrared radiation for motion detection. We also discuss the pinout details of the. '''what is a pir sensor?''' pir sensors allow you to sense. How to build an arduino pir sensor circuit: Pir (passive infrared) sensor close to a wifi antenna impacts the sensor's performance.
From www.circuits-diy.com
Simple PIR Sensor Circuit SL100 Pir Sensor Circuit Block Diagram Passive infrared sensor (pir) is very useful module, used to build many kinds of security alarm. How to build an arduino pir sensor circuit: We also discuss the pinout details of the. Pir sensors detect changes in infrared radiation for motion detection. '''what is a pir sensor?''' pir sensors allow you to sense. This diagram includes the following components: Here. Pir Sensor Circuit Block Diagram.
From how2electronics.com
Arduino Home Night Security Alarm Using PIR Sensor Pir Sensor Circuit Block Diagram Here we will discuss the introduction to the motion sensor light circuit, project concept, block diagram, components required, circuit diagram, and working principle. How to build an arduino pir sensor circuit: Pir sensors detect changes in infrared radiation for motion detection. Pir motion detector/sensor circuit diagram. This diagram includes the following components: We also discuss the pinout details of the.. Pir Sensor Circuit Block Diagram.
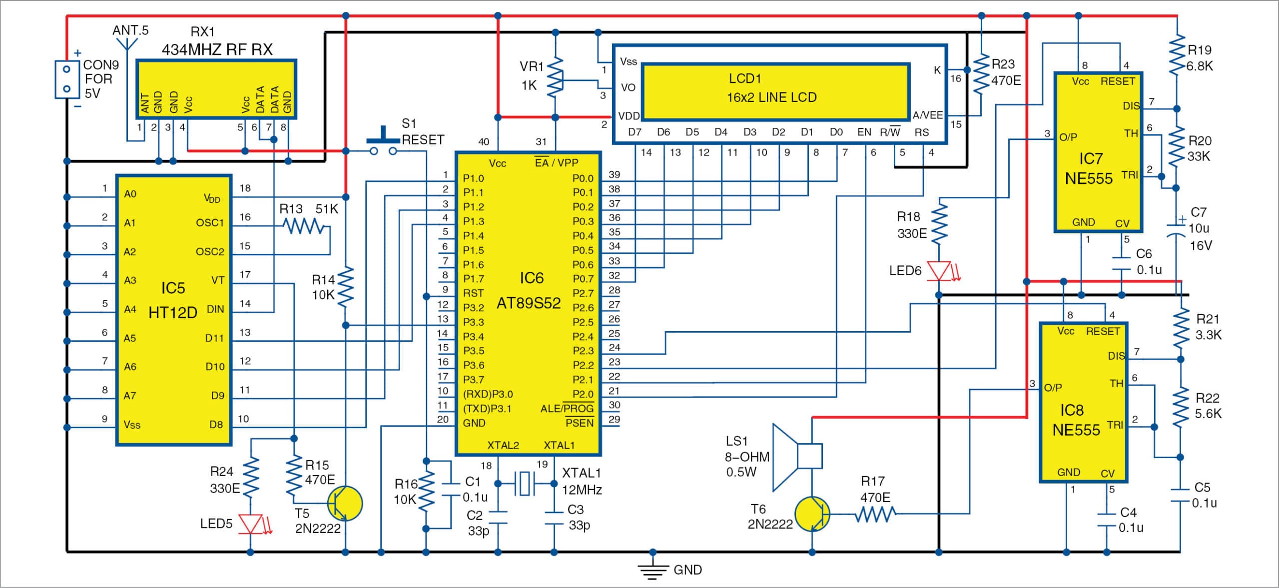
From circuitdigest.com
PIR Sensor and GSM Based Home Security System using 8051 Microcontroller Pir Sensor Circuit Block Diagram Pir motion detector/sensor circuit diagram. This diagram includes the following components: Pir (passive infrared) sensor close to a wifi antenna impacts the sensor's performance. Here we will discuss the introduction to the motion sensor light circuit, project concept, block diagram, components required, circuit diagram, and working principle. How to build an arduino pir sensor circuit: This blog is based on. Pir Sensor Circuit Block Diagram.
From mungfali.com
PIR Sensor Schematic/Diagram Pir Sensor Circuit Block Diagram We also discuss the pinout details of the. How to build an arduino pir sensor circuit: '''what is a pir sensor?''' pir sensors allow you to sense. Passive infrared sensor (pir) is very useful module, used to build many kinds of security alarm. In this post i have explained 5 simple motion detector circuits using op amp and transistor. Pir. Pir Sensor Circuit Block Diagram.
From www.vrogue.co
Pir Motion Detector Circuit Using A Single Transistor vrogue.co Pir Sensor Circuit Block Diagram Passive infrared sensor (pir) is very useful module, used to build many kinds of security alarm. Pir (passive infrared) sensor close to a wifi antenna impacts the sensor's performance. An infrared led, a phototransistor, a sensing resistor, an integrated circuit, and a. This blog is based on how to make motion sensor light circuit using pir sensor and 555 timer. Pir Sensor Circuit Block Diagram.
From www.programming-electronics-diy.xyz
How an outdoor motion PIR sensor switch works with schematic Liviu Pir Sensor Circuit Block Diagram In this post i have explained 5 simple motion detector circuits using op amp and transistor. Passive infrared sensor (pir) is very useful module, used to build many kinds of security alarm. Pir (passive infrared) sensor close to a wifi antenna impacts the sensor's performance. Pir sensors detect changes in infrared radiation for motion detection. How to build an arduino. Pir Sensor Circuit Block Diagram.
From guidedatatravis.z13.web.core.windows.net
Pir Sensor Circuit Diagram Pir Sensor Circuit Block Diagram Passive infrared sensor (pir) is very useful module, used to build many kinds of security alarm. An infrared led, a phototransistor, a sensing resistor, an integrated circuit, and a. Pir sensors detect changes in infrared radiation for motion detection. In this post i have explained 5 simple motion detector circuits using op amp and transistor. How to build an arduino. Pir Sensor Circuit Block Diagram.
From www.circuitstoday.com
PIR Sensor Based Security System, circuit diagram,working,applications Pir Sensor Circuit Block Diagram An infrared led, a phototransistor, a sensing resistor, an integrated circuit, and a. Passive infrared sensor (pir) is very useful module, used to build many kinds of security alarm. Pir sensors detect changes in infrared radiation for motion detection. We also discuss the pinout details of the. In this post i have explained 5 simple motion detector circuits using op. Pir Sensor Circuit Block Diagram.
From www.circuits-diy.com
Simple PIR Motion Detector Circuit Pir Sensor Circuit Block Diagram An infrared led, a phototransistor, a sensing resistor, an integrated circuit, and a. Pir (passive infrared) sensor close to a wifi antenna impacts the sensor's performance. In this post i have explained 5 simple motion detector circuits using op amp and transistor. We also discuss the pinout details of the. Pir sensors detect changes in infrared radiation for motion detection.. Pir Sensor Circuit Block Diagram.
From galvinconanstuart.blogspot.com
Pir Sensor Circuit Diagram General Wiring Diagram Pir Sensor Circuit Block Diagram An infrared led, a phototransistor, a sensing resistor, an integrated circuit, and a. This diagram includes the following components: This blog is based on how to make motion sensor light circuit using pir sensor and 555 timer ic. How to build an arduino pir sensor circuit: Pir motion detector/sensor circuit diagram. We also discuss the pinout details of the. '''what. Pir Sensor Circuit Block Diagram.
From www.pinterest.com
Interfacing PIR Sensor with PIC Microcontroller Electronics circuit Pir Sensor Circuit Block Diagram We also discuss the pinout details of the. An infrared led, a phototransistor, a sensing resistor, an integrated circuit, and a. How to build an arduino pir sensor circuit: Pir (passive infrared) sensor close to a wifi antenna impacts the sensor's performance. Passive infrared sensor (pir) is very useful module, used to build many kinds of security alarm. This blog. Pir Sensor Circuit Block Diagram.
From diagramdatasoftball.z14.web.core.windows.net
Simple Pir Circuit Diagram Pir Sensor Circuit Block Diagram In this post i have explained 5 simple motion detector circuits using op amp and transistor. An infrared led, a phototransistor, a sensing resistor, an integrated circuit, and a. Pir motion detector/sensor circuit diagram. Here we will discuss the introduction to the motion sensor light circuit, project concept, block diagram, components required, circuit diagram, and working principle. This diagram includes. Pir Sensor Circuit Block Diagram.
From theorycircuit.com
PIR Sensor with Arduino Pir Sensor Circuit Block Diagram Pir motion detector/sensor circuit diagram. Here we will discuss the introduction to the motion sensor light circuit, project concept, block diagram, components required, circuit diagram, and working principle. Pir (passive infrared) sensor close to a wifi antenna impacts the sensor's performance. In this post i have explained 5 simple motion detector circuits using op amp and transistor. Pir sensors detect. Pir Sensor Circuit Block Diagram.
From www.circuitstoday.com
PIR Sensor Based Security System, circuit diagram,working,applications Pir Sensor Circuit Block Diagram This diagram includes the following components: How to build an arduino pir sensor circuit: Here we will discuss the introduction to the motion sensor light circuit, project concept, block diagram, components required, circuit diagram, and working principle. Pir (passive infrared) sensor close to a wifi antenna impacts the sensor's performance. '''what is a pir sensor?''' pir sensors allow you to. Pir Sensor Circuit Block Diagram.
From www.circuits-diy.com
PIR Motion Detector Circuit Pir Sensor Circuit Block Diagram Here we will discuss the introduction to the motion sensor light circuit, project concept, block diagram, components required, circuit diagram, and working principle. An infrared led, a phototransistor, a sensing resistor, an integrated circuit, and a. In this post i have explained 5 simple motion detector circuits using op amp and transistor. '''what is a pir sensor?''' pir sensors allow. Pir Sensor Circuit Block Diagram.
From www.electroschematics.com
PIR Sensor Security Light & Switch Pir Sensor Circuit Block Diagram Passive infrared sensor (pir) is very useful module, used to build many kinds of security alarm. We also discuss the pinout details of the. '''what is a pir sensor?''' pir sensors allow you to sense. This diagram includes the following components: How to build an arduino pir sensor circuit: Here we will discuss the introduction to the motion sensor light. Pir Sensor Circuit Block Diagram.
From techatronic.com
home security system using arduino pir motion sensor security system Pir Sensor Circuit Block Diagram '''what is a pir sensor?''' pir sensors allow you to sense. Passive infrared sensor (pir) is very useful module, used to build many kinds of security alarm. This diagram includes the following components: This blog is based on how to make motion sensor light circuit using pir sensor and 555 timer ic. How to build an arduino pir sensor circuit:. Pir Sensor Circuit Block Diagram.
From create.arduino.cc
ESP32CAM with PIR motion sensor PLUS Telegram? Arduino Project Hub Pir Sensor Circuit Block Diagram We also discuss the pinout details of the. Here we will discuss the introduction to the motion sensor light circuit, project concept, block diagram, components required, circuit diagram, and working principle. This blog is based on how to make motion sensor light circuit using pir sensor and 555 timer ic. Pir sensors detect changes in infrared radiation for motion detection.. Pir Sensor Circuit Block Diagram.
From mungfali.com
PIR Sensor Schematic/Diagram Pir Sensor Circuit Block Diagram Pir (passive infrared) sensor close to a wifi antenna impacts the sensor's performance. Passive infrared sensor (pir) is very useful module, used to build many kinds of security alarm. We also discuss the pinout details of the. Pir sensors detect changes in infrared radiation for motion detection. This blog is based on how to make motion sensor light circuit using. Pir Sensor Circuit Block Diagram.
From www.circuitdiagram.co
Pir Circuits Diagrams Circuit Diagram Pir Sensor Circuit Block Diagram This diagram includes the following components: Pir motion detector/sensor circuit diagram. '''what is a pir sensor?''' pir sensors allow you to sense. We also discuss the pinout details of the. Pir (passive infrared) sensor close to a wifi antenna impacts the sensor's performance. How to build an arduino pir sensor circuit: In this post i have explained 5 simple motion. Pir Sensor Circuit Block Diagram.
From fixpartandrea.z19.web.core.windows.net
Pir Motion Sensor Arduino Circuit Diagram Pir Sensor Circuit Block Diagram This blog is based on how to make motion sensor light circuit using pir sensor and 555 timer ic. In this post i have explained 5 simple motion detector circuits using op amp and transistor. This diagram includes the following components: Pir sensors detect changes in infrared radiation for motion detection. We also discuss the pinout details of the. Pir. Pir Sensor Circuit Block Diagram.
From circuitdigest.com
PIR Sensor Based Motion Detector / Sensor Circuit Diagram Pir Sensor Circuit Block Diagram This blog is based on how to make motion sensor light circuit using pir sensor and 555 timer ic. Passive infrared sensor (pir) is very useful module, used to build many kinds of security alarm. In this post i have explained 5 simple motion detector circuits using op amp and transistor. How to build an arduino pir sensor circuit: This. Pir Sensor Circuit Block Diagram.
From www.circuits-diy.com
How to Interface PIR Motion Sensor with Arduino UNO Pir Sensor Circuit Block Diagram Pir (passive infrared) sensor close to a wifi antenna impacts the sensor's performance. An infrared led, a phototransistor, a sensing resistor, an integrated circuit, and a. Pir motion detector/sensor circuit diagram. Pir sensors detect changes in infrared radiation for motion detection. How to build an arduino pir sensor circuit: '''what is a pir sensor?''' pir sensors allow you to sense.. Pir Sensor Circuit Block Diagram.
From mungfali.com
PIR Motion Sensor Schematic Pir Sensor Circuit Block Diagram '''what is a pir sensor?''' pir sensors allow you to sense. How to build an arduino pir sensor circuit: Pir sensors detect changes in infrared radiation for motion detection. Pir motion detector/sensor circuit diagram. An infrared led, a phototransistor, a sensing resistor, an integrated circuit, and a. Here we will discuss the introduction to the motion sensor light circuit, project. Pir Sensor Circuit Block Diagram.
From circuitdigest.com
Arduino Motion Sensor/Detector using PIR Sensor Complete Project with Pir Sensor Circuit Block Diagram Passive infrared sensor (pir) is very useful module, used to build many kinds of security alarm. Here we will discuss the introduction to the motion sensor light circuit, project concept, block diagram, components required, circuit diagram, and working principle. This blog is based on how to make motion sensor light circuit using pir sensor and 555 timer ic. Pir (passive. Pir Sensor Circuit Block Diagram.
From schempal.com
Complete Guide How to Wire 2 PIR Sensors with Diagram Pir Sensor Circuit Block Diagram This diagram includes the following components: This blog is based on how to make motion sensor light circuit using pir sensor and 555 timer ic. Pir motion detector/sensor circuit diagram. Here we will discuss the introduction to the motion sensor light circuit, project concept, block diagram, components required, circuit diagram, and working principle. How to build an arduino pir sensor. Pir Sensor Circuit Block Diagram.
From wirelistfrancisco.z21.web.core.windows.net
Pir Based Motion Sensor Circuit Diagram Pir Sensor Circuit Block Diagram How to build an arduino pir sensor circuit: This blog is based on how to make motion sensor light circuit using pir sensor and 555 timer ic. Passive infrared sensor (pir) is very useful module, used to build many kinds of security alarm. Pir (passive infrared) sensor close to a wifi antenna impacts the sensor's performance. Pir motion detector/sensor circuit. Pir Sensor Circuit Block Diagram.
From circuitdiagrams.in
PIR Sensor Based Security Alarm System Pir Sensor Circuit Block Diagram This diagram includes the following components: An infrared led, a phototransistor, a sensing resistor, an integrated circuit, and a. In this post i have explained 5 simple motion detector circuits using op amp and transistor. Here we will discuss the introduction to the motion sensor light circuit, project concept, block diagram, components required, circuit diagram, and working principle. We also. Pir Sensor Circuit Block Diagram.
From www.circuits-diy.com
Motion Detector Alarm Circuit with PIR Sensor Pir Sensor Circuit Block Diagram How to build an arduino pir sensor circuit: In this post i have explained 5 simple motion detector circuits using op amp and transistor. Here we will discuss the introduction to the motion sensor light circuit, project concept, block diagram, components required, circuit diagram, and working principle. Passive infrared sensor (pir) is very useful module, used to build many kinds. Pir Sensor Circuit Block Diagram.
From fixpartandrea.z19.web.core.windows.net
Pir Motion Sensor Arduino Circuit Diagram Pir Sensor Circuit Block Diagram Pir sensors detect changes in infrared radiation for motion detection. Here we will discuss the introduction to the motion sensor light circuit, project concept, block diagram, components required, circuit diagram, and working principle. Pir motion detector/sensor circuit diagram. '''what is a pir sensor?''' pir sensors allow you to sense. We also discuss the pinout details of the. How to build. Pir Sensor Circuit Block Diagram.
From www.circuitdiagram.co
Pir Sensor Circuit Diagram Using Lm324 Projector Circuit Diagram Pir Sensor Circuit Block Diagram This diagram includes the following components: '''what is a pir sensor?''' pir sensors allow you to sense. Pir sensors detect changes in infrared radiation for motion detection. In this post i have explained 5 simple motion detector circuits using op amp and transistor. Passive infrared sensor (pir) is very useful module, used to build many kinds of security alarm. Here. Pir Sensor Circuit Block Diagram.
From mungfali.com
PIR Sensor Block Diagram Pir Sensor Circuit Block Diagram This diagram includes the following components: An infrared led, a phototransistor, a sensing resistor, an integrated circuit, and a. '''what is a pir sensor?''' pir sensors allow you to sense. Here we will discuss the introduction to the motion sensor light circuit, project concept, block diagram, components required, circuit diagram, and working principle. Pir motion detector/sensor circuit diagram. How to. Pir Sensor Circuit Block Diagram.
From www.wiringdigital.com
Simple Pir Motion Sensor Circuit Diagram Wiring Digital and Schematic Pir Sensor Circuit Block Diagram This blog is based on how to make motion sensor light circuit using pir sensor and 555 timer ic. An infrared led, a phototransistor, a sensing resistor, an integrated circuit, and a. '''what is a pir sensor?''' pir sensors allow you to sense. Pir (passive infrared) sensor close to a wifi antenna impacts the sensor's performance. This diagram includes the. Pir Sensor Circuit Block Diagram.
From www.circuitdiagram.co
Pir Sensor Circuit Diagram Using Lm324 Project Circuit Diagram Pir Sensor Circuit Block Diagram Pir motion detector/sensor circuit diagram. Here we will discuss the introduction to the motion sensor light circuit, project concept, block diagram, components required, circuit diagram, and working principle. This diagram includes the following components: Passive infrared sensor (pir) is very useful module, used to build many kinds of security alarm. Pir (passive infrared) sensor close to a wifi antenna impacts. Pir Sensor Circuit Block Diagram.
From www.circuitdiagram.co
Pir Sensor Circuit Diagram Using Lm324 Circuit Diagram Pir Sensor Circuit Block Diagram Pir (passive infrared) sensor close to a wifi antenna impacts the sensor's performance. An infrared led, a phototransistor, a sensing resistor, an integrated circuit, and a. This blog is based on how to make motion sensor light circuit using pir sensor and 555 timer ic. '''what is a pir sensor?''' pir sensors allow you to sense. Pir motion detector/sensor circuit. Pir Sensor Circuit Block Diagram.