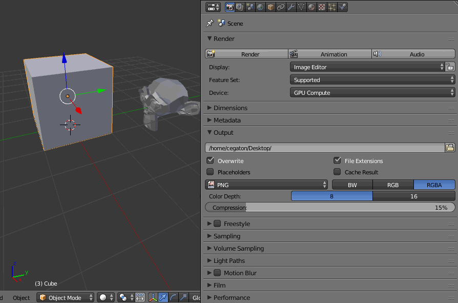
Blender Select Parent And Child . What you need to know about linking separate objects together using parent. To unparent, select the child object, press alt+p and choose clear parent. Go to user preferences (ctrl+alt+u), input tab and search for ‘select grouped’ key map under object mode. Press ctrl+p and choose object. There is a check box ‘extend’. (shift on a selection is usually extend.) that's not outliner,. Select the parent object, then shift g > children. The set parent to menu will pop up allowing you to select from one. The active object will now be a parent for all the other objects you selected. Hold ctrl while selecting the parent in the outliner, you should see every children of that object highlithed in orange as well, that tells you they are. Each parenting method suits certain use. In this blender tutorial i cover: It's select hierarchy operation, with child and parent respectively, on extend. To keep the parent selected, immediately after calling the operator,.
from www.9to5software.com
Press ctrl+p and choose object. To keep the parent selected, immediately after calling the operator,. There is a check box ‘extend’. (shift on a selection is usually extend.) that's not outliner,. It's select hierarchy operation, with child and parent respectively, on extend. Go to user preferences (ctrl+alt+u), input tab and search for ‘select grouped’ key map under object mode. In this blender tutorial i cover: To unparent, select the child object, press alt+p and choose clear parent. Each parenting method suits certain use. The active object will now be a parent for all the other objects you selected.
How parenting works in Blender?
Blender Select Parent And Child To keep the parent selected, immediately after calling the operator,. The set parent to menu will pop up allowing you to select from one. In this blender tutorial i cover: The active object will now be a parent for all the other objects you selected. It's select hierarchy operation, with child and parent respectively, on extend. Go to user preferences (ctrl+alt+u), input tab and search for ‘select grouped’ key map under object mode. To unparent, select the child object, press alt+p and choose clear parent. There is a check box ‘extend’. To keep the parent selected, immediately after calling the operator,. Hold ctrl while selecting the parent in the outliner, you should see every children of that object highlithed in orange as well, that tells you they are. What you need to know about linking separate objects together using parent. Select the parent object, then shift g > children. Each parenting method suits certain use. Press ctrl+p and choose object. (shift on a selection is usually extend.) that's not outliner,.
From community.osarch.org
Blender modelling questions — OSArch Blender Select Parent And Child The set parent to menu will pop up allowing you to select from one. What you need to know about linking separate objects together using parent. (shift on a selection is usually extend.) that's not outliner,. The active object will now be a parent for all the other objects you selected. To unparent, select the child object, press alt+p and. Blender Select Parent And Child.
From www.youtube.com
Blender Parent Child Relationship Example YouTube Blender Select Parent And Child The set parent to menu will pop up allowing you to select from one. To keep the parent selected, immediately after calling the operator,. Each parenting method suits certain use. It's select hierarchy operation, with child and parent respectively, on extend. (shift on a selection is usually extend.) that's not outliner,. There is a check box ‘extend’. What you need. Blender Select Parent And Child.
From www.youtube.com
Parenting Blender 2.80 Fundamentals YouTube Blender Select Parent And Child It's select hierarchy operation, with child and parent respectively, on extend. What you need to know about linking separate objects together using parent. Select the parent object, then shift g > children. Each parenting method suits certain use. (shift on a selection is usually extend.) that's not outliner,. To unparent, select the child object, press alt+p and choose clear parent.. Blender Select Parent And Child.
From artisticrender.com
How parenting works in Blender Blender Select Parent And Child In this blender tutorial i cover: What you need to know about linking separate objects together using parent. Go to user preferences (ctrl+alt+u), input tab and search for ‘select grouped’ key map under object mode. Press ctrl+p and choose object. To unparent, select the child object, press alt+p and choose clear parent. (shift on a selection is usually extend.) that's. Blender Select Parent And Child.
From www.9to5software.com
How parenting works in Blender? Blender Select Parent And Child Go to user preferences (ctrl+alt+u), input tab and search for ‘select grouped’ key map under object mode. There is a check box ‘extend’. Press ctrl+p and choose object. In this blender tutorial i cover: Each parenting method suits certain use. (shift on a selection is usually extend.) that's not outliner,. To unparent, select the child object, press alt+p and choose. Blender Select Parent And Child.
From www.youtube.com
Blender 2.8 Everything About Parenting (In 60 Seconds!) YouTube Blender Select Parent And Child What you need to know about linking separate objects together using parent. To keep the parent selected, immediately after calling the operator,. In this blender tutorial i cover: Go to user preferences (ctrl+alt+u), input tab and search for ‘select grouped’ key map under object mode. It's select hierarchy operation, with child and parent respectively, on extend. Hold ctrl while selecting. Blender Select Parent And Child.
From www.youtube.com
Merge/Parent Bones in Blender YouTube Blender Select Parent And Child In this blender tutorial i cover: What you need to know about linking separate objects together using parent. It's select hierarchy operation, with child and parent respectively, on extend. (shift on a selection is usually extend.) that's not outliner,. The active object will now be a parent for all the other objects you selected. Each parenting method suits certain use.. Blender Select Parent And Child.
From www.youtube.com
Blender 2.7 Tutorial 15 Linking Objects (Parent/Child) YouTube Blender Select Parent And Child In this blender tutorial i cover: The set parent to menu will pop up allowing you to select from one. To unparent, select the child object, press alt+p and choose clear parent. The active object will now be a parent for all the other objects you selected. It's select hierarchy operation, with child and parent respectively, on extend. There is. Blender Select Parent And Child.
From www.makeuseof.com
How to Group Objects in Blender Blender Select Parent And Child Select the parent object, then shift g > children. The active object will now be a parent for all the other objects you selected. It's select hierarchy operation, with child and parent respectively, on extend. What you need to know about linking separate objects together using parent. Press ctrl+p and choose object. In this blender tutorial i cover: Hold ctrl. Blender Select Parent And Child.
From artisticrender.com
How parenting works in Blender Blender Select Parent And Child To unparent, select the child object, press alt+p and choose clear parent. In this blender tutorial i cover: The active object will now be a parent for all the other objects you selected. Go to user preferences (ctrl+alt+u), input tab and search for ‘select grouped’ key map under object mode. Hold ctrl while selecting the parent in the outliner, you. Blender Select Parent And Child.
From www.youtube.com
blender parent and child in Hindi ब्लेंडर में पेरेंट और चाइल्ड Blender Select Parent And Child It's select hierarchy operation, with child and parent respectively, on extend. Hold ctrl while selecting the parent in the outliner, you should see every children of that object highlithed in orange as well, that tells you they are. Each parenting method suits certain use. (shift on a selection is usually extend.) that's not outliner,. The active object will now be. Blender Select Parent And Child.
From artisticrender.com
How parenting works in Blender Blender Select Parent And Child Each parenting method suits certain use. The set parent to menu will pop up allowing you to select from one. In this blender tutorial i cover: Hold ctrl while selecting the parent in the outliner, you should see every children of that object highlithed in orange as well, that tells you they are. To unparent, select the child object, press. Blender Select Parent And Child.
From www.youtube.com
Blender 2.6 Tutorial 11 Joining & Linking (Parent/Child) YouTube Blender Select Parent And Child Hold ctrl while selecting the parent in the outliner, you should see every children of that object highlithed in orange as well, that tells you they are. There is a check box ‘extend’. To unparent, select the child object, press alt+p and choose clear parent. Select the parent object, then shift g > children. It's select hierarchy operation, with child. Blender Select Parent And Child.
From cgcookie.com
Blender 2.82 Hair Parents and Unwanted Children CG Cookie Blender Select Parent And Child Each parenting method suits certain use. Hold ctrl while selecting the parent in the outliner, you should see every children of that object highlithed in orange as well, that tells you they are. Press ctrl+p and choose object. There is a check box ‘extend’. It's select hierarchy operation, with child and parent respectively, on extend. What you need to know. Blender Select Parent And Child.
From blender.stackexchange.com
selection tools How to select all objects from different Collections Blender Select Parent And Child To keep the parent selected, immediately after calling the operator,. (shift on a selection is usually extend.) that's not outliner,. The active object will now be a parent for all the other objects you selected. There is a check box ‘extend’. Go to user preferences (ctrl+alt+u), input tab and search for ‘select grouped’ key map under object mode. To unparent,. Blender Select Parent And Child.
From blenderartists.org
Child bones doesn't follow parent when setting IK and chain length to a Blender Select Parent And Child To unparent, select the child object, press alt+p and choose clear parent. Press ctrl+p and choose object. There is a check box ‘extend’. (shift on a selection is usually extend.) that's not outliner,. Each parenting method suits certain use. In this blender tutorial i cover: To keep the parent selected, immediately after calling the operator,. Select the parent object, then. Blender Select Parent And Child.
From blenderartists.org
How Should I Parent a Model to a Rig Animation and Rigging Blender Blender Select Parent And Child What you need to know about linking separate objects together using parent. Go to user preferences (ctrl+alt+u), input tab and search for ‘select grouped’ key map under object mode. (shift on a selection is usually extend.) that's not outliner,. There is a check box ‘extend’. The set parent to menu will pop up allowing you to select from one. In. Blender Select Parent And Child.
From artisticrender.com
How parenting works in Blender Blender Select Parent And Child In this blender tutorial i cover: The set parent to menu will pop up allowing you to select from one. Each parenting method suits certain use. What you need to know about linking separate objects together using parent. (shift on a selection is usually extend.) that's not outliner,. It's select hierarchy operation, with child and parent respectively, on extend. To. Blender Select Parent And Child.
From www.youtube.com
Blender Armature Parent/Child 2 Blender Eğitim YouTube Blender Select Parent And Child In this blender tutorial i cover: Select the parent object, then shift g > children. Hold ctrl while selecting the parent in the outliner, you should see every children of that object highlithed in orange as well, that tells you they are. It's select hierarchy operation, with child and parent respectively, on extend. There is a check box ‘extend’. To. Blender Select Parent And Child.
From tinypeeps.co.uk
Blender Grouping And Parenting TinyPeeps Blender Select Parent And Child Go to user preferences (ctrl+alt+u), input tab and search for ‘select grouped’ key map under object mode. To unparent, select the child object, press alt+p and choose clear parent. (shift on a selection is usually extend.) that's not outliner,. To keep the parent selected, immediately after calling the operator,. The set parent to menu will pop up allowing you to. Blender Select Parent And Child.
From b3d.interplanety.org
Blender addon Parent Plus Blender Select Parent And Child There is a check box ‘extend’. (shift on a selection is usually extend.) that's not outliner,. The set parent to menu will pop up allowing you to select from one. The active object will now be a parent for all the other objects you selected. Select the parent object, then shift g > children. What you need to know about. Blender Select Parent And Child.
From www.youtube.com
Parenting Tutorial Blender YouTube Blender Select Parent And Child The active object will now be a parent for all the other objects you selected. It's select hierarchy operation, with child and parent respectively, on extend. Hold ctrl while selecting the parent in the outliner, you should see every children of that object highlithed in orange as well, that tells you they are. Each parenting method suits certain use. Select. Blender Select Parent And Child.
From blender.stackexchange.com
parent bones in blender Blender Stack Exchange Blender Select Parent And Child There is a check box ‘extend’. Select the parent object, then shift g > children. (shift on a selection is usually extend.) that's not outliner,. Go to user preferences (ctrl+alt+u), input tab and search for ‘select grouped’ key map under object mode. The set parent to menu will pop up allowing you to select from one. The active object will. Blender Select Parent And Child.
From studio.blender.org
Parent Switching & Constraint Relinking Blender Studio Rigging Tools Blender Select Parent And Child The active object will now be a parent for all the other objects you selected. What you need to know about linking separate objects together using parent. Press ctrl+p and choose object. Hold ctrl while selecting the parent in the outliner, you should see every children of that object highlithed in orange as well, that tells you they are. It's. Blender Select Parent And Child.
From cgian.com
How to select multiple objects in Blender Blender Select Parent And Child There is a check box ‘extend’. It's select hierarchy operation, with child and parent respectively, on extend. What you need to know about linking separate objects together using parent. Hold ctrl while selecting the parent in the outliner, you should see every children of that object highlithed in orange as well, that tells you they are. In this blender tutorial. Blender Select Parent And Child.
From blender.stackexchange.com
armature Child object moves and rotates upon parenting to bone Blender Select Parent And Child To keep the parent selected, immediately after calling the operator,. In this blender tutorial i cover: The set parent to menu will pop up allowing you to select from one. There is a check box ‘extend’. The active object will now be a parent for all the other objects you selected. Press ctrl+p and choose object. To unparent, select the. Blender Select Parent And Child.
From www.youtube.com
Dynamic Parenting In Blender Dynamically Change An Object's Parent Blender Select Parent And Child To keep the parent selected, immediately after calling the operator,. Hold ctrl while selecting the parent in the outliner, you should see every children of that object highlithed in orange as well, that tells you they are. Each parenting method suits certain use. (shift on a selection is usually extend.) that's not outliner,. Press ctrl+p and choose object. In this. Blender Select Parent And Child.
From blenderartists.org
How to align Location of a Child to a Parent (With multiple parents Blender Select Parent And Child Each parenting method suits certain use. (shift on a selection is usually extend.) that's not outliner,. Press ctrl+p and choose object. Hold ctrl while selecting the parent in the outliner, you should see every children of that object highlithed in orange as well, that tells you they are. To keep the parent selected, immediately after calling the operator,. In this. Blender Select Parent And Child.
From www.youtube.com
Child Of Constraint The Basics Blender Rigging For Animation YouTube Blender Select Parent And Child The active object will now be a parent for all the other objects you selected. To keep the parent selected, immediately after calling the operator,. Go to user preferences (ctrl+alt+u), input tab and search for ‘select grouped’ key map under object mode. The set parent to menu will pop up allowing you to select from one. (shift on a selection. Blender Select Parent And Child.
From artisticrender.com
How parenting works in Blender Blender Select Parent And Child To unparent, select the child object, press alt+p and choose clear parent. Select the parent object, then shift g > children. What you need to know about linking separate objects together using parent. Press ctrl+p and choose object. Go to user preferences (ctrl+alt+u), input tab and search for ‘select grouped’ key map under object mode. It's select hierarchy operation, with. Blender Select Parent And Child.
From salmon-rabbit-p7za.squarespace.com
How to Parent Objects in the Outliner in Blender — Blender Daily Blender Select Parent And Child To unparent, select the child object, press alt+p and choose clear parent. Press ctrl+p and choose object. Select the parent object, then shift g > children. Each parenting method suits certain use. To keep the parent selected, immediately after calling the operator,. Go to user preferences (ctrl+alt+u), input tab and search for ‘select grouped’ key map under object mode. There. Blender Select Parent And Child.
From blender.stackexchange.com
parent How to create childof constraint Blender Stack Exchange Blender Select Parent And Child It's select hierarchy operation, with child and parent respectively, on extend. To keep the parent selected, immediately after calling the operator,. Hold ctrl while selecting the parent in the outliner, you should see every children of that object highlithed in orange as well, that tells you they are. (shift on a selection is usually extend.) that's not outliner,. What you. Blender Select Parent And Child.
From prosperocoder.com
How To Affect Only the Parent in Blender Prospero Coder Blender Select Parent And Child It's select hierarchy operation, with child and parent respectively, on extend. Press ctrl+p and choose object. Each parenting method suits certain use. (shift on a selection is usually extend.) that's not outliner,. Hold ctrl while selecting the parent in the outliner, you should see every children of that object highlithed in orange as well, that tells you they are. Select. Blender Select Parent And Child.
From blenderartists.org
Duplicating a child object to a parent object that has already been Blender Select Parent And Child Select the parent object, then shift g > children. To keep the parent selected, immediately after calling the operator,. The active object will now be a parent for all the other objects you selected. Each parenting method suits certain use. What you need to know about linking separate objects together using parent. Go to user preferences (ctrl+alt+u), input tab and. Blender Select Parent And Child.
From viscircle.de
How to get started with parenting in Blender. Blender Select Parent And Child It's select hierarchy operation, with child and parent respectively, on extend. Each parenting method suits certain use. What you need to know about linking separate objects together using parent. To unparent, select the child object, press alt+p and choose clear parent. To keep the parent selected, immediately after calling the operator,. The set parent to menu will pop up allowing. Blender Select Parent And Child.