Who Are The Main Characters Of The Story Dead Stars . Alfred salazar believes in true love and. In the third person, the author informs the tale (using pronouns they, she, he, it, etc.). Dead stars study guide contains a biography of ada limón, literature essays, quiz questions, major themes, characters, and a full summary. When the story begins, alfredo is engaged to a woman named esperanza. His feelings for julia, a woman he loved passionately in his youth what internal conflict. There are three main characters in “dead stars.” the protagonist is alfredo, a bachelor in his 30s. this narrative centres on alfredo salazar and two women: Who is alfredo engaged to at the beginning of the story? The story of the short story dead stars revolves around a man, alfred salazar, and his affairs.
from www.slideshare.net
Alfred salazar believes in true love and. The story of the short story dead stars revolves around a man, alfred salazar, and his affairs. this narrative centres on alfredo salazar and two women: Dead stars study guide contains a biography of ada limón, literature essays, quiz questions, major themes, characters, and a full summary. When the story begins, alfredo is engaged to a woman named esperanza. There are three main characters in “dead stars.” the protagonist is alfredo, a bachelor in his 30s. His feelings for julia, a woman he loved passionately in his youth what internal conflict. In the third person, the author informs the tale (using pronouns they, she, he, it, etc.). Who is alfredo engaged to at the beginning of the story?
Dead Stars (Full Story)
Who Are The Main Characters Of The Story Dead Stars His feelings for julia, a woman he loved passionately in his youth what internal conflict. There are three main characters in “dead stars.” the protagonist is alfredo, a bachelor in his 30s. Dead stars study guide contains a biography of ada limón, literature essays, quiz questions, major themes, characters, and a full summary. this narrative centres on alfredo salazar and two women: The story of the short story dead stars revolves around a man, alfred salazar, and his affairs. In the third person, the author informs the tale (using pronouns they, she, he, it, etc.). When the story begins, alfredo is engaged to a woman named esperanza. Alfred salazar believes in true love and. Who is alfredo engaged to at the beginning of the story? His feelings for julia, a woman he loved passionately in his youth what internal conflict.
From www.academia.edu
(DOC) Dead Stars Prelim Ericson Fabro Academia.edu Who Are The Main Characters Of The Story Dead Stars Alfred salazar believes in true love and. The story of the short story dead stars revolves around a man, alfred salazar, and his affairs. There are three main characters in “dead stars.” the protagonist is alfredo, a bachelor in his 30s. His feelings for julia, a woman he loved passionately in his youth what internal conflict. When the story begins,. Who Are The Main Characters Of The Story Dead Stars.
From www.slideshare.net
Dead Stars (Full Story) Who Are The Main Characters Of The Story Dead Stars There are three main characters in “dead stars.” the protagonist is alfredo, a bachelor in his 30s. this narrative centres on alfredo salazar and two women: When the story begins, alfredo is engaged to a woman named esperanza. The story of the short story dead stars revolves around a man, alfred salazar, and his affairs. His feelings for julia,. Who Are The Main Characters Of The Story Dead Stars.
From www.studocu.com
DEAD Stars a story map of short story. DEAD STARS by Paz Marquez Benitez THROUGH the open Who Are The Main Characters Of The Story Dead Stars Who is alfredo engaged to at the beginning of the story? Dead stars study guide contains a biography of ada limón, literature essays, quiz questions, major themes, characters, and a full summary. Alfred salazar believes in true love and. When the story begins, alfredo is engaged to a woman named esperanza. There are three main characters in “dead stars.” the. Who Are The Main Characters Of The Story Dead Stars.
From www.storyboardthat.com
Dead Stars Storyboard by bcebfcd2 Who Are The Main Characters Of The Story Dead Stars Dead stars study guide contains a biography of ada limón, literature essays, quiz questions, major themes, characters, and a full summary. There are three main characters in “dead stars.” the protagonist is alfredo, a bachelor in his 30s. In the third person, the author informs the tale (using pronouns they, she, he, it, etc.). this narrative centres on alfredo. Who Are The Main Characters Of The Story Dead Stars.
From www.storyboardthat.com
Dead stars Storyboard by 836aa18c Who Are The Main Characters Of The Story Dead Stars Who is alfredo engaged to at the beginning of the story? The story of the short story dead stars revolves around a man, alfred salazar, and his affairs. Dead stars study guide contains a biography of ada limón, literature essays, quiz questions, major themes, characters, and a full summary. In the third person, the author informs the tale (using pronouns. Who Are The Main Characters Of The Story Dead Stars.
From www.storyboardthat.com
Dead Stars Storyboard by 4c3f3ea5 Who Are The Main Characters Of The Story Dead Stars When the story begins, alfredo is engaged to a woman named esperanza. There are three main characters in “dead stars.” the protagonist is alfredo, a bachelor in his 30s. In the third person, the author informs the tale (using pronouns they, she, he, it, etc.). Who is alfredo engaged to at the beginning of the story? this narrative centres. Who Are The Main Characters Of The Story Dead Stars.
From www.slideshare.net
Dead Stars (Full Story) Who Are The Main Characters Of The Story Dead Stars this narrative centres on alfredo salazar and two women: Who is alfredo engaged to at the beginning of the story? When the story begins, alfredo is engaged to a woman named esperanza. Dead stars study guide contains a biography of ada limón, literature essays, quiz questions, major themes, characters, and a full summary. In the third person, the author. Who Are The Main Characters Of The Story Dead Stars.
From cupsoguepictures.com
🎉 Dead stars summary short story. Dead Stars by Paz Marquez. 20190212 Who Are The Main Characters Of The Story Dead Stars There are three main characters in “dead stars.” the protagonist is alfredo, a bachelor in his 30s. His feelings for julia, a woman he loved passionately in his youth what internal conflict. Alfred salazar believes in true love and. When the story begins, alfredo is engaged to a woman named esperanza. The story of the short story dead stars revolves. Who Are The Main Characters Of The Story Dead Stars.
From www.studocu.com
DEAD Stars Formalistic Approach Characters DEAD STARS FORMALISTIC BY PAZ MARQUEZ BENITEZ Who Are The Main Characters Of The Story Dead Stars In the third person, the author informs the tale (using pronouns they, she, he, it, etc.). When the story begins, alfredo is engaged to a woman named esperanza. Alfred salazar believes in true love and. There are three main characters in “dead stars.” the protagonist is alfredo, a bachelor in his 30s. His feelings for julia, a woman he loved. Who Are The Main Characters Of The Story Dead Stars.
From childhealthpolicy.vumc.org
⚡ Dead stars summary short story. Dead Stars Analysis By Paz Marquez Benitez • English Summary Who Are The Main Characters Of The Story Dead Stars Dead stars study guide contains a biography of ada limón, literature essays, quiz questions, major themes, characters, and a full summary. this narrative centres on alfredo salazar and two women: His feelings for julia, a woman he loved passionately in his youth what internal conflict. Who is alfredo engaged to at the beginning of the story? In the third. Who Are The Main Characters Of The Story Dead Stars.
From www.sanaolnotesandtips.com
Analysis on "Dead Stars" by Paz MarquezBenitez Who Are The Main Characters Of The Story Dead Stars Who is alfredo engaged to at the beginning of the story? Alfred salazar believes in true love and. His feelings for julia, a woman he loved passionately in his youth what internal conflict. Dead stars study guide contains a biography of ada limón, literature essays, quiz questions, major themes, characters, and a full summary. There are three main characters in. Who Are The Main Characters Of The Story Dead Stars.
From www.storyboardthat.com
Dead Stars Storyboard by fafd0878 Who Are The Main Characters Of The Story Dead Stars There are three main characters in “dead stars.” the protagonist is alfredo, a bachelor in his 30s. Dead stars study guide contains a biography of ada limón, literature essays, quiz questions, major themes, characters, and a full summary. The story of the short story dead stars revolves around a man, alfred salazar, and his affairs. Who is alfredo engaged to. Who Are The Main Characters Of The Story Dead Stars.
From www.storyboardthat.com
DEAD STARS Storyboard par claudia39744 Who Are The Main Characters Of The Story Dead Stars Who is alfredo engaged to at the beginning of the story? In the third person, the author informs the tale (using pronouns they, she, he, it, etc.). Dead stars study guide contains a biography of ada limón, literature essays, quiz questions, major themes, characters, and a full summary. Alfred salazar believes in true love and. The story of the short. Who Are The Main Characters Of The Story Dead Stars.
From www.storyboardthat.com
Dead Stars Storyboard by 534d0d04 Who Are The Main Characters Of The Story Dead Stars Alfred salazar believes in true love and. In the third person, the author informs the tale (using pronouns they, she, he, it, etc.). His feelings for julia, a woman he loved passionately in his youth what internal conflict. There are three main characters in “dead stars.” the protagonist is alfredo, a bachelor in his 30s. Who is alfredo engaged to. Who Are The Main Characters Of The Story Dead Stars.
From www.youtube.com
Elements of the Short Story Dead Stars Paz Marquez Benitez Teaching Demonstration YouTube Who Are The Main Characters Of The Story Dead Stars Who is alfredo engaged to at the beginning of the story? When the story begins, alfredo is engaged to a woman named esperanza. The story of the short story dead stars revolves around a man, alfred salazar, and his affairs. this narrative centres on alfredo salazar and two women: Alfred salazar believes in true love and. There are three. Who Are The Main Characters Of The Story Dead Stars.
From www.studocu.com
Dead Stars short story Dead Stars (Paz Marquez Benitez) Scene 1 Through the open window the Who Are The Main Characters Of The Story Dead Stars In the third person, the author informs the tale (using pronouns they, she, he, it, etc.). When the story begins, alfredo is engaged to a woman named esperanza. There are three main characters in “dead stars.” the protagonist is alfredo, a bachelor in his 30s. Alfred salazar believes in true love and. His feelings for julia, a woman he loved. Who Are The Main Characters Of The Story Dead Stars.
From www.listennotes.com
Episode 35 Story Death Star (part 2) An Englishman reads... (podcast) Listen Notes Who Are The Main Characters Of The Story Dead Stars this narrative centres on alfredo salazar and two women: The story of the short story dead stars revolves around a man, alfred salazar, and his affairs. When the story begins, alfredo is engaged to a woman named esperanza. Who is alfredo engaged to at the beginning of the story? His feelings for julia, a woman he loved passionately in. Who Are The Main Characters Of The Story Dead Stars.
From www.studocu.com
Dead stars summary Dead Stars by Paz Marquez Benitez A summary Dead stars is a 1925 short Who Are The Main Characters Of The Story Dead Stars The story of the short story dead stars revolves around a man, alfred salazar, and his affairs. Who is alfredo engaged to at the beginning of the story? In the third person, the author informs the tale (using pronouns they, she, he, it, etc.). His feelings for julia, a woman he loved passionately in his youth what internal conflict. There. Who Are The Main Characters Of The Story Dead Stars.
From www.storyboardthat.com
dead stars Storyboard by hazel68387 Who Are The Main Characters Of The Story Dead Stars There are three main characters in “dead stars.” the protagonist is alfredo, a bachelor in his 30s. When the story begins, alfredo is engaged to a woman named esperanza. Alfred salazar believes in true love and. Dead stars study guide contains a biography of ada limón, literature essays, quiz questions, major themes, characters, and a full summary. Who is alfredo. Who Are The Main Characters Of The Story Dead Stars.
From www.storyboardthat.com
dead stars Storyboard by bc3ad1be Who Are The Main Characters Of The Story Dead Stars Dead stars study guide contains a biography of ada limón, literature essays, quiz questions, major themes, characters, and a full summary. When the story begins, alfredo is engaged to a woman named esperanza. The story of the short story dead stars revolves around a man, alfred salazar, and his affairs. In the third person, the author informs the tale (using. Who Are The Main Characters Of The Story Dead Stars.
From www.storyboardthat.com
DEAD STARS Storyboard by 4c7cd30f Who Are The Main Characters Of The Story Dead Stars His feelings for julia, a woman he loved passionately in his youth what internal conflict. this narrative centres on alfredo salazar and two women: In the third person, the author informs the tale (using pronouns they, she, he, it, etc.). Alfred salazar believes in true love and. The story of the short story dead stars revolves around a man,. Who Are The Main Characters Of The Story Dead Stars.
From www.studocu.com
Dead Star Summary Lecture notes 1 Dead Stars by Paz Marquez Benitez (An Analysis) Summary Who Are The Main Characters Of The Story Dead Stars When the story begins, alfredo is engaged to a woman named esperanza. There are three main characters in “dead stars.” the protagonist is alfredo, a bachelor in his 30s. In the third person, the author informs the tale (using pronouns they, she, he, it, etc.). Who is alfredo engaged to at the beginning of the story? The story of the. Who Are The Main Characters Of The Story Dead Stars.
From philliterature2.blogspot.com
Personal Reaction Of The Story Dead Stars Philippine Literature Who Are The Main Characters Of The Story Dead Stars His feelings for julia, a woman he loved passionately in his youth what internal conflict. this narrative centres on alfredo salazar and two women: Who is alfredo engaged to at the beginning of the story? The story of the short story dead stars revolves around a man, alfred salazar, and his affairs. When the story begins, alfredo is engaged. Who Are The Main Characters Of The Story Dead Stars.
From www.slideshare.net
Dead Stars (Full Story) Who Are The Main Characters Of The Story Dead Stars Who is alfredo engaged to at the beginning of the story? Alfred salazar believes in true love and. When the story begins, alfredo is engaged to a woman named esperanza. The story of the short story dead stars revolves around a man, alfred salazar, and his affairs. Dead stars study guide contains a biography of ada limón, literature essays, quiz. Who Are The Main Characters Of The Story Dead Stars.
From brainly.ph
(story Dead Stars by Paz Marques Benitez)you can just search the storyActivity Choose one of Who Are The Main Characters Of The Story Dead Stars Dead stars study guide contains a biography of ada limón, literature essays, quiz questions, major themes, characters, and a full summary. His feelings for julia, a woman he loved passionately in his youth what internal conflict. When the story begins, alfredo is engaged to a woman named esperanza. There are three main characters in “dead stars.” the protagonist is alfredo,. Who Are The Main Characters Of The Story Dead Stars.
From www.storyboardthat.com
Dead Stars Story board Storyboard par f982f823 Who Are The Main Characters Of The Story Dead Stars The story of the short story dead stars revolves around a man, alfred salazar, and his affairs. Alfred salazar believes in true love and. There are three main characters in “dead stars.” the protagonist is alfredo, a bachelor in his 30s. In the third person, the author informs the tale (using pronouns they, she, he, it, etc.). His feelings for. Who Are The Main Characters Of The Story Dead Stars.
From www.storyboardthat.com
Dead Stars Storyboard by 99b30e78 Who Are The Main Characters Of The Story Dead Stars Who is alfredo engaged to at the beginning of the story? this narrative centres on alfredo salazar and two women: There are three main characters in “dead stars.” the protagonist is alfredo, a bachelor in his 30s. When the story begins, alfredo is engaged to a woman named esperanza. Dead stars study guide contains a biography of ada limón,. Who Are The Main Characters Of The Story Dead Stars.
From www.scribd.com
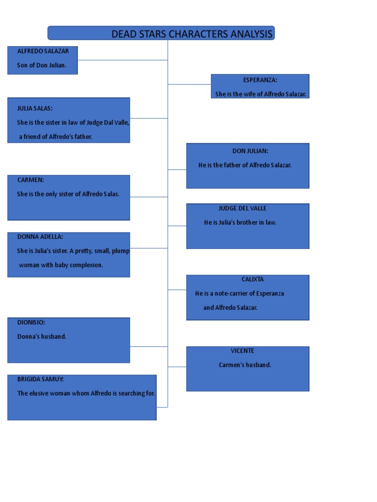
Dead Stars Characters Analysis PDF Who Are The Main Characters Of The Story Dead Stars There are three main characters in “dead stars.” the protagonist is alfredo, a bachelor in his 30s. this narrative centres on alfredo salazar and two women: When the story begins, alfredo is engaged to a woman named esperanza. The story of the short story dead stars revolves around a man, alfred salazar, and his affairs. Dead stars study guide. Who Are The Main Characters Of The Story Dead Stars.
From www.storyboardthat.com
DEAD STARS Storyboard by 37945c49 Who Are The Main Characters Of The Story Dead Stars Who is alfredo engaged to at the beginning of the story? Alfred salazar believes in true love and. In the third person, the author informs the tale (using pronouns they, she, he, it, etc.). The story of the short story dead stars revolves around a man, alfred salazar, and his affairs. His feelings for julia, a woman he loved passionately. Who Are The Main Characters Of The Story Dead Stars.
From www.storyboardthat.com
dead stars animation Storyboard by 415b73e1 Who Are The Main Characters Of The Story Dead Stars When the story begins, alfredo is engaged to a woman named esperanza. Dead stars study guide contains a biography of ada limón, literature essays, quiz questions, major themes, characters, and a full summary. In the third person, the author informs the tale (using pronouns they, she, he, it, etc.). The story of the short story dead stars revolves around a. Who Are The Main Characters Of The Story Dead Stars.
From www.scribd.com
Dead Stars Presentation Who Are The Main Characters Of The Story Dead Stars Alfred salazar believes in true love and. this narrative centres on alfredo salazar and two women: There are three main characters in “dead stars.” the protagonist is alfredo, a bachelor in his 30s. His feelings for julia, a woman he loved passionately in his youth what internal conflict. Who is alfredo engaged to at the beginning of the story?. Who Are The Main Characters Of The Story Dead Stars.
From www.storyboardthat.com
Dead Stars Strip) Morales, Aeros Storyboard Who Are The Main Characters Of The Story Dead Stars Alfred salazar believes in true love and. Dead stars study guide contains a biography of ada limón, literature essays, quiz questions, major themes, characters, and a full summary. When the story begins, alfredo is engaged to a woman named esperanza. Who is alfredo engaged to at the beginning of the story? In the third person, the author informs the tale. Who Are The Main Characters Of The Story Dead Stars.
From marylynardoin.blogspot.com
Dead Stars Review Who Are The Main Characters Of The Story Dead Stars His feelings for julia, a woman he loved passionately in his youth what internal conflict. In the third person, the author informs the tale (using pronouns they, she, he, it, etc.). Alfred salazar believes in true love and. Who is alfredo engaged to at the beginning of the story? There are three main characters in “dead stars.” the protagonist is. Who Are The Main Characters Of The Story Dead Stars.
From www.storyboardthat.com
Dead stars Storyboard by margie Who Are The Main Characters Of The Story Dead Stars There are three main characters in “dead stars.” the protagonist is alfredo, a bachelor in his 30s. Dead stars study guide contains a biography of ada limón, literature essays, quiz questions, major themes, characters, and a full summary. When the story begins, alfredo is engaged to a woman named esperanza. Alfred salazar believes in true love and. this narrative. Who Are The Main Characters Of The Story Dead Stars.
From tamundongkent.blogspot.com
The beginning DEAD STAR Who Are The Main Characters Of The Story Dead Stars His feelings for julia, a woman he loved passionately in his youth what internal conflict. this narrative centres on alfredo salazar and two women: Dead stars study guide contains a biography of ada limón, literature essays, quiz questions, major themes, characters, and a full summary. Who is alfredo engaged to at the beginning of the story? The story of. Who Are The Main Characters Of The Story Dead Stars.