Camera Beam Trigger . Utilize a laser beam directed into the optical receiver of the device to trigger your camera or flash unit whenever the beam is interrupted. Buy camera triggers from top brands like miops, cactus, triggersmart and ubertronix. Miops smart camera trigger is a camera and flash trigger in a single unit. The versatrigger x trap is a second generation laser cross beam camera trigger. It provides seven different triggering modes,. The versatrigger is our core product and, with a response time of less than 30μs (other devices are typically in the order of ms), will trigger your. Visit us for outstanding prices, selection, and fast shipping. Versatrigger, the dependable high speed photography trigger system which gives you a light activated, laser beam break and sound. Designed using the same technology as used in the laser trap,. The simplest remote triggers include. A camera trigger system is any device that's capable of remotely triggering the shutter on your camera.
from www.bhphotovideo.com
The simplest remote triggers include. A camera trigger system is any device that's capable of remotely triggering the shutter on your camera. Buy camera triggers from top brands like miops, cactus, triggersmart and ubertronix. Utilize a laser beam directed into the optical receiver of the device to trigger your camera or flash unit whenever the beam is interrupted. Versatrigger, the dependable high speed photography trigger system which gives you a light activated, laser beam break and sound. Miops smart camera trigger is a camera and flash trigger in a single unit. The versatrigger x trap is a second generation laser cross beam camera trigger. The versatrigger is our core product and, with a response time of less than 30μs (other devices are typically in the order of ms), will trigger your. It provides seven different triggering modes,. Designed using the same technology as used in the laser trap,.
Ubertronix Strike Finder Pro II Camera Trigger for Select 902
Camera Beam Trigger A camera trigger system is any device that's capable of remotely triggering the shutter on your camera. Designed using the same technology as used in the laser trap,. Miops smart camera trigger is a camera and flash trigger in a single unit. The versatrigger x trap is a second generation laser cross beam camera trigger. It provides seven different triggering modes,. Visit us for outstanding prices, selection, and fast shipping. A camera trigger system is any device that's capable of remotely triggering the shutter on your camera. The versatrigger is our core product and, with a response time of less than 30μs (other devices are typically in the order of ms), will trigger your. Buy camera triggers from top brands like miops, cactus, triggersmart and ubertronix. The simplest remote triggers include. Utilize a laser beam directed into the optical receiver of the device to trigger your camera or flash unit whenever the beam is interrupted. Versatrigger, the dependable high speed photography trigger system which gives you a light activated, laser beam break and sound.
From ardupilot.org
Camera Trigger Setup for Pixhawk — Copter documentation Camera Beam Trigger Buy camera triggers from top brands like miops, cactus, triggersmart and ubertronix. The versatrigger x trap is a second generation laser cross beam camera trigger. The versatrigger is our core product and, with a response time of less than 30μs (other devices are typically in the order of ms), will trigger your. Miops smart camera trigger is a camera and. Camera Beam Trigger.
From conwycameraclub.com
Beam Trigger Problem2 Conwy Camera Club Camera Beam Trigger Designed using the same technology as used in the laser trap,. The versatrigger x trap is a second generation laser cross beam camera trigger. The simplest remote triggers include. A camera trigger system is any device that's capable of remotely triggering the shutter on your camera. Versatrigger, the dependable high speed photography trigger system which gives you a light activated,. Camera Beam Trigger.
From www.solonews.net
Remote Flash Triggers In Photography How You Can Use It Camera Beam Trigger Versatrigger, the dependable high speed photography trigger system which gives you a light activated, laser beam break and sound. Miops smart camera trigger is a camera and flash trigger in a single unit. The versatrigger x trap is a second generation laser cross beam camera trigger. Visit us for outstanding prices, selection, and fast shipping. Utilize a laser beam directed. Camera Beam Trigger.
From conwycameraclub.com
Beam Trigger Problem2 Conwy Camera Club Camera Beam Trigger A camera trigger system is any device that's capable of remotely triggering the shutter on your camera. The versatrigger x trap is a second generation laser cross beam camera trigger. Buy camera triggers from top brands like miops, cactus, triggersmart and ubertronix. Versatrigger, the dependable high speed photography trigger system which gives you a light activated, laser beam break and. Camera Beam Trigger.
From pic-microcontroller.com
Crossed IR Beam Camera/Flash Trigger Camera Beam Trigger The versatrigger x trap is a second generation laser cross beam camera trigger. Designed using the same technology as used in the laser trap,. The versatrigger is our core product and, with a response time of less than 30μs (other devices are typically in the order of ms), will trigger your. A camera trigger system is any device that's capable. Camera Beam Trigger.
From photobuilds.co.uk
Photogate Camera/Flash Trigger Photobuilds Camera Beam Trigger Utilize a laser beam directed into the optical receiver of the device to trigger your camera or flash unit whenever the beam is interrupted. It provides seven different triggering modes,. Miops smart camera trigger is a camera and flash trigger in a single unit. Designed using the same technology as used in the laser trap,. The versatrigger is our core. Camera Beam Trigger.
From conwycameraclub.com
Beam Trigger Problem2 Conwy Camera Club Camera Beam Trigger The versatrigger is our core product and, with a response time of less than 30μs (other devices are typically in the order of ms), will trigger your. Buy camera triggers from top brands like miops, cactus, triggersmart and ubertronix. Designed using the same technology as used in the laser trap,. Miops smart camera trigger is a camera and flash trigger. Camera Beam Trigger.
From studylib.net
Crossed IR Beam Camera/Flash Trigger Camera Beam Trigger It provides seven different triggering modes,. The simplest remote triggers include. A camera trigger system is any device that's capable of remotely triggering the shutter on your camera. Buy camera triggers from top brands like miops, cactus, triggersmart and ubertronix. Designed using the same technology as used in the laser trap,. Versatrigger, the dependable high speed photography trigger system which. Camera Beam Trigger.
From photobuilds.com
Make a Photogate CameraFlash Trigger Photobuilds Camera Beam Trigger It provides seven different triggering modes,. The versatrigger x trap is a second generation laser cross beam camera trigger. The simplest remote triggers include. Buy camera triggers from top brands like miops, cactus, triggersmart and ubertronix. A camera trigger system is any device that's capable of remotely triggering the shutter on your camera. Miops smart camera trigger is a camera. Camera Beam Trigger.
From www.bhphotovideo.com
Ubertronix Strike Finder Pro II Camera Trigger for Select 902 Camera Beam Trigger Designed using the same technology as used in the laser trap,. The versatrigger is our core product and, with a response time of less than 30μs (other devices are typically in the order of ms), will trigger your. Visit us for outstanding prices, selection, and fast shipping. The versatrigger x trap is a second generation laser cross beam camera trigger.. Camera Beam Trigger.
From conwycameraclub.com
Beam Trigger Problem2 Conwy Camera Club Camera Beam Trigger The versatrigger is our core product and, with a response time of less than 30μs (other devices are typically in the order of ms), will trigger your. Designed using the same technology as used in the laser trap,. The versatrigger x trap is a second generation laser cross beam camera trigger. Utilize a laser beam directed into the optical receiver. Camera Beam Trigger.
From conwycameraclub.com
Beam Trigger Problem Conwy Camera Club Camera Beam Trigger The versatrigger x trap is a second generation laser cross beam camera trigger. It provides seven different triggering modes,. Designed using the same technology as used in the laser trap,. Buy camera triggers from top brands like miops, cactus, triggersmart and ubertronix. The versatrigger is our core product and, with a response time of less than 30μs (other devices are. Camera Beam Trigger.
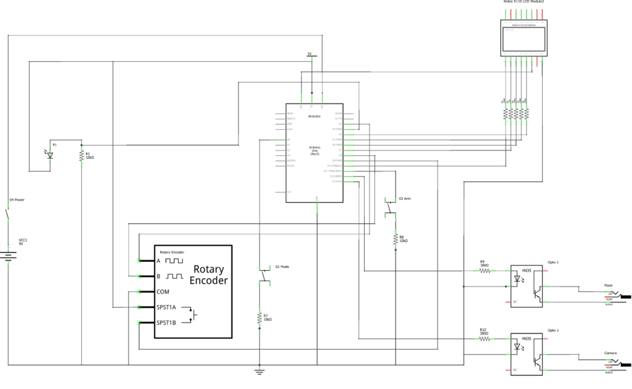
From www.amphioxus.org
Arduino based camera trigger unit Armin's Notebook Camera Beam Trigger Buy camera triggers from top brands like miops, cactus, triggersmart and ubertronix. The simplest remote triggers include. A camera trigger system is any device that's capable of remotely triggering the shutter on your camera. Versatrigger, the dependable high speed photography trigger system which gives you a light activated, laser beam break and sound. Visit us for outstanding prices, selection, and. Camera Beam Trigger.
From acephoto.net
Bower 3in1 Remote Trigger for Nikon Cameras (RCRN1CAN) at Camera Beam Trigger The versatrigger x trap is a second generation laser cross beam camera trigger. The versatrigger is our core product and, with a response time of less than 30μs (other devices are typically in the order of ms), will trigger your. Versatrigger, the dependable high speed photography trigger system which gives you a light activated, laser beam break and sound. A. Camera Beam Trigger.
From conwycameraclub.com
Beam Trigger Problem2 Conwy Camera Club Camera Beam Trigger Buy camera triggers from top brands like miops, cactus, triggersmart and ubertronix. Versatrigger, the dependable high speed photography trigger system which gives you a light activated, laser beam break and sound. The versatrigger x trap is a second generation laser cross beam camera trigger. Utilize a laser beam directed into the optical receiver of the device to trigger your camera. Camera Beam Trigger.
From www.miops.com
10 Things to Consider When Buying a Camera Trigger MIOPS Camera Beam Trigger Utilize a laser beam directed into the optical receiver of the device to trigger your camera or flash unit whenever the beam is interrupted. It provides seven different triggering modes,. A camera trigger system is any device that's capable of remotely triggering the shutter on your camera. Miops smart camera trigger is a camera and flash trigger in a single. Camera Beam Trigger.
From www.amphioxus.org
Arduino based camera trigger unit Armin's Notebook Camera Beam Trigger It provides seven different triggering modes,. Versatrigger, the dependable high speed photography trigger system which gives you a light activated, laser beam break and sound. Buy camera triggers from top brands like miops, cactus, triggersmart and ubertronix. Utilize a laser beam directed into the optical receiver of the device to trigger your camera or flash unit whenever the beam is. Camera Beam Trigger.
From www.briandorey.com
DIY Camera Laser Break Beam Trigger MK 2 for Photography Camera Beam Trigger The versatrigger x trap is a second generation laser cross beam camera trigger. Utilize a laser beam directed into the optical receiver of the device to trigger your camera or flash unit whenever the beam is interrupted. The simplest remote triggers include. Buy camera triggers from top brands like miops, cactus, triggersmart and ubertronix. Miops smart camera trigger is a. Camera Beam Trigger.
From www.a1decoy.co.uk
Trigger Cam 2.1 Hunting Camera A1 Decoy Camera Beam Trigger The simplest remote triggers include. The versatrigger x trap is a second generation laser cross beam camera trigger. Designed using the same technology as used in the laser trap,. Miops smart camera trigger is a camera and flash trigger in a single unit. Buy camera triggers from top brands like miops, cactus, triggersmart and ubertronix. Utilize a laser beam directed. Camera Beam Trigger.
From hashmiphotos.com
Reemix 3 in 1 Remote Control Trigger in Pakistan Camera Beam Trigger Buy camera triggers from top brands like miops, cactus, triggersmart and ubertronix. Designed using the same technology as used in the laser trap,. It provides seven different triggering modes,. Miops smart camera trigger is a camera and flash trigger in a single unit. The versatrigger is our core product and, with a response time of less than 30μs (other devices. Camera Beam Trigger.
From www.bhphotovideo.com
Miops Camera Trigger with Shutter Release Cable for Sony Camera Beam Trigger It provides seven different triggering modes,. Versatrigger, the dependable high speed photography trigger system which gives you a light activated, laser beam break and sound. Utilize a laser beam directed into the optical receiver of the device to trigger your camera or flash unit whenever the beam is interrupted. Designed using the same technology as used in the laser trap,.. Camera Beam Trigger.
From longrangetactics.com
The TriggerCam Scope Camera Long Range tactics Camera Beam Trigger Versatrigger, the dependable high speed photography trigger system which gives you a light activated, laser beam break and sound. Utilize a laser beam directed into the optical receiver of the device to trigger your camera or flash unit whenever the beam is interrupted. Visit us for outstanding prices, selection, and fast shipping. Buy camera triggers from top brands like miops,. Camera Beam Trigger.
From www.bhphotovideo.com
CINEGEARS Camera Trigger Package for RED DSMC2 5211 B&H Photo Camera Beam Trigger It provides seven different triggering modes,. The simplest remote triggers include. Buy camera triggers from top brands like miops, cactus, triggersmart and ubertronix. Visit us for outstanding prices, selection, and fast shipping. Designed using the same technology as used in the laser trap,. Utilize a laser beam directed into the optical receiver of the device to trigger your camera or. Camera Beam Trigger.
From www.pinterest.com.mx
TriggerBox Trigger Multiple Camera Setups ESPER Multi camera Camera Beam Trigger It provides seven different triggering modes,. Utilize a laser beam directed into the optical receiver of the device to trigger your camera or flash unit whenever the beam is interrupted. Miops smart camera trigger is a camera and flash trigger in a single unit. A camera trigger system is any device that's capable of remotely triggering the shutter on your. Camera Beam Trigger.
From www.miops.com
A Simple Camera Trigger Guide for Beginners MIOPS Camera Beam Trigger The versatrigger is our core product and, with a response time of less than 30μs (other devices are typically in the order of ms), will trigger your. The simplest remote triggers include. Miops smart camera trigger is a camera and flash trigger in a single unit. Buy camera triggers from top brands like miops, cactus, triggersmart and ubertronix. Versatrigger, the. Camera Beam Trigger.
From www.youtube.com
Lightning&Motion Activated Shutter Trigger YouTube Camera Beam Trigger It provides seven different triggering modes,. Designed using the same technology as used in the laser trap,. A camera trigger system is any device that's capable of remotely triggering the shutter on your camera. Buy camera triggers from top brands like miops, cactus, triggersmart and ubertronix. Versatrigger, the dependable high speed photography trigger system which gives you a light activated,. Camera Beam Trigger.
From www.miops.com
7 Features You Should Look for in a Camera Trigger MIOPS Camera Beam Trigger The versatrigger is our core product and, with a response time of less than 30μs (other devices are typically in the order of ms), will trigger your. A camera trigger system is any device that's capable of remotely triggering the shutter on your camera. Designed using the same technology as used in the laser trap,. The versatrigger x trap is. Camera Beam Trigger.
From conwycameraclub.com
Beam Trigger Problem2 Conwy Camera Club Camera Beam Trigger Visit us for outstanding prices, selection, and fast shipping. The simplest remote triggers include. Utilize a laser beam directed into the optical receiver of the device to trigger your camera or flash unit whenever the beam is interrupted. Designed using the same technology as used in the laser trap,. The versatrigger x trap is a second generation laser cross beam. Camera Beam Trigger.
From www.youtube.com
How To Trigger OffCamera Flash (Simple Signal)? YouTube Camera Beam Trigger The versatrigger x trap is a second generation laser cross beam camera trigger. Designed using the same technology as used in the laser trap,. Visit us for outstanding prices, selection, and fast shipping. The versatrigger is our core product and, with a response time of less than 30μs (other devices are typically in the order of ms), will trigger your.. Camera Beam Trigger.
From www.thorlabs.de
CCD Camera Beam Profiler Camera Beam Trigger Visit us for outstanding prices, selection, and fast shipping. Versatrigger, the dependable high speed photography trigger system which gives you a light activated, laser beam break and sound. It provides seven different triggering modes,. Miops smart camera trigger is a camera and flash trigger in a single unit. Designed using the same technology as used in the laser trap,. Utilize. Camera Beam Trigger.
From conwycameraclub.com
Beam Trigger Problem2 Conwy Camera Club Camera Beam Trigger Miops smart camera trigger is a camera and flash trigger in a single unit. The versatrigger is our core product and, with a response time of less than 30μs (other devices are typically in the order of ms), will trigger your. The versatrigger x trap is a second generation laser cross beam camera trigger. A camera trigger system is any. Camera Beam Trigger.
From www.thorlabs.com
CCD Camera Beam Profiler Camera Beam Trigger The simplest remote triggers include. The versatrigger x trap is a second generation laser cross beam camera trigger. Buy camera triggers from top brands like miops, cactus, triggersmart and ubertronix. Versatrigger, the dependable high speed photography trigger system which gives you a light activated, laser beam break and sound. Visit us for outstanding prices, selection, and fast shipping. Miops smart. Camera Beam Trigger.
From www.pinterest.com
RetroReflective Beam Sensor Trigger Retro reflective, Best home Camera Beam Trigger Versatrigger, the dependable high speed photography trigger system which gives you a light activated, laser beam break and sound. It provides seven different triggering modes,. Buy camera triggers from top brands like miops, cactus, triggersmart and ubertronix. Visit us for outstanding prices, selection, and fast shipping. Miops smart camera trigger is a camera and flash trigger in a single unit.. Camera Beam Trigger.
From www.walmart.com
Opteka LTX80 Lightning/Gunshot/Fireworks & Motion Sensor/Security Camera Beam Trigger Designed using the same technology as used in the laser trap,. Utilize a laser beam directed into the optical receiver of the device to trigger your camera or flash unit whenever the beam is interrupted. Miops smart camera trigger is a camera and flash trigger in a single unit. The versatrigger is our core product and, with a response time. Camera Beam Trigger.
From www.ormsdirect.co.za
Remote Flash Triggers Camera Beam Trigger Designed using the same technology as used in the laser trap,. A camera trigger system is any device that's capable of remotely triggering the shutter on your camera. Buy camera triggers from top brands like miops, cactus, triggersmart and ubertronix. Visit us for outstanding prices, selection, and fast shipping. Utilize a laser beam directed into the optical receiver of the. Camera Beam Trigger.