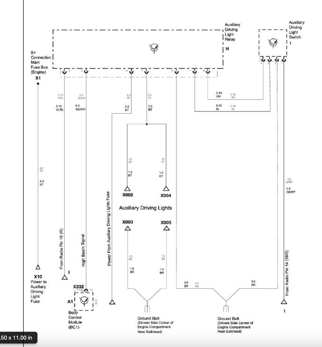
R53 Ignition Switch Wiring Diagram . Having real problems with a battery drain on an 05 cooper s. Wiring diagrams for various and assorted mini & mini cooper. By understanding the wiring diagram, one can gain insight into the power distribution, grounding, and connections of the mini cooper r53. The wiring diagram for the mini cooper r53 engine is a detailed illustration of the electrical connections and components of the engine. The wiring diagram typically includes symbols that. To ignition (diagram 4 f5) switch (diagram 4 of 5) fuse f13 from (diagram 1 of 5) from fuse to fuse 5 of 5) (diagram f6 from fuse (diagram 1 of 5) fl7. You seem to have more wiring resources than most, do you know where can i get the pinout details for the r53 ecu connectors? Narrowed it down to 2 circuits but need a wiring diagram before i can.
from schempal.com
Having real problems with a battery drain on an 05 cooper s. Wiring diagrams for various and assorted mini & mini cooper. The wiring diagram typically includes symbols that. You seem to have more wiring resources than most, do you know where can i get the pinout details for the r53 ecu connectors? To ignition (diagram 4 f5) switch (diagram 4 of 5) fuse f13 from (diagram 1 of 5) from fuse to fuse 5 of 5) (diagram f6 from fuse (diagram 1 of 5) fl7. Narrowed it down to 2 circuits but need a wiring diagram before i can. By understanding the wiring diagram, one can gain insight into the power distribution, grounding, and connections of the mini cooper r53. The wiring diagram for the mini cooper r53 engine is a detailed illustration of the electrical connections and components of the engine.
The Ultimate Mini Cooper R53 Wiring Diagram Everything You Need to Know
R53 Ignition Switch Wiring Diagram To ignition (diagram 4 f5) switch (diagram 4 of 5) fuse f13 from (diagram 1 of 5) from fuse to fuse 5 of 5) (diagram f6 from fuse (diagram 1 of 5) fl7. The wiring diagram typically includes symbols that. Wiring diagrams for various and assorted mini & mini cooper. You seem to have more wiring resources than most, do you know where can i get the pinout details for the r53 ecu connectors? The wiring diagram for the mini cooper r53 engine is a detailed illustration of the electrical connections and components of the engine. Having real problems with a battery drain on an 05 cooper s. To ignition (diagram 4 f5) switch (diagram 4 of 5) fuse f13 from (diagram 1 of 5) from fuse to fuse 5 of 5) (diagram f6 from fuse (diagram 1 of 5) fl7. By understanding the wiring diagram, one can gain insight into the power distribution, grounding, and connections of the mini cooper r53. Narrowed it down to 2 circuits but need a wiring diagram before i can.
From schempal.com
The Ultimate Mini Cooper R53 Wiring Diagram Everything You Need to Know R53 Ignition Switch Wiring Diagram To ignition (diagram 4 f5) switch (diagram 4 of 5) fuse f13 from (diagram 1 of 5) from fuse to fuse 5 of 5) (diagram f6 from fuse (diagram 1 of 5) fl7. You seem to have more wiring resources than most, do you know where can i get the pinout details for the r53 ecu connectors? Wiring diagrams for. R53 Ignition Switch Wiring Diagram.
From wiringdiagram.2bitboer.com
Mini Cooper R53 Wiring Diagram Pdf Wiring Diagram R53 Ignition Switch Wiring Diagram The wiring diagram typically includes symbols that. Narrowed it down to 2 circuits but need a wiring diagram before i can. You seem to have more wiring resources than most, do you know where can i get the pinout details for the r53 ecu connectors? The wiring diagram for the mini cooper r53 engine is a detailed illustration of the. R53 Ignition Switch Wiring Diagram.
From wiringdiagram.2bitboer.com
Mini Cooper R53 Wiring Diagram Pdf Wiring Diagram R53 Ignition Switch Wiring Diagram Narrowed it down to 2 circuits but need a wiring diagram before i can. By understanding the wiring diagram, one can gain insight into the power distribution, grounding, and connections of the mini cooper r53. The wiring diagram for the mini cooper r53 engine is a detailed illustration of the electrical connections and components of the engine. Wiring diagrams for. R53 Ignition Switch Wiring Diagram.
From circuitlistintorted88.z21.web.core.windows.net
Mini Cooper R53 Wiring Diagram Pdf R53 Ignition Switch Wiring Diagram To ignition (diagram 4 f5) switch (diagram 4 of 5) fuse f13 from (diagram 1 of 5) from fuse to fuse 5 of 5) (diagram f6 from fuse (diagram 1 of 5) fl7. The wiring diagram for the mini cooper r53 engine is a detailed illustration of the electrical connections and components of the engine. The wiring diagram typically includes. R53 Ignition Switch Wiring Diagram.
From wiringdiagram.2bitboer.com
Mini Cooper R53 Wiring Diagram Pdf Wiring Diagram R53 Ignition Switch Wiring Diagram The wiring diagram typically includes symbols that. You seem to have more wiring resources than most, do you know where can i get the pinout details for the r53 ecu connectors? Having real problems with a battery drain on an 05 cooper s. The wiring diagram for the mini cooper r53 engine is a detailed illustration of the electrical connections. R53 Ignition Switch Wiring Diagram.
From wiringdiagram.2bitboer.com
Mini Cooper R53 Wiring Diagram Pdf Wiring Diagram R53 Ignition Switch Wiring Diagram The wiring diagram typically includes symbols that. By understanding the wiring diagram, one can gain insight into the power distribution, grounding, and connections of the mini cooper r53. Narrowed it down to 2 circuits but need a wiring diagram before i can. Wiring diagrams for various and assorted mini & mini cooper. To ignition (diagram 4 f5) switch (diagram 4. R53 Ignition Switch Wiring Diagram.
From wiringdiagram.2bitboer.com
Mini Cooper R53 Wiring Diagram Pdf Wiring Diagram R53 Ignition Switch Wiring Diagram By understanding the wiring diagram, one can gain insight into the power distribution, grounding, and connections of the mini cooper r53. The wiring diagram for the mini cooper r53 engine is a detailed illustration of the electrical connections and components of the engine. Narrowed it down to 2 circuits but need a wiring diagram before i can. You seem to. R53 Ignition Switch Wiring Diagram.
From diagrammanhanauc.z13.web.core.windows.net
Mini Cooper R53 Wiring Diagram Pdf R53 Ignition Switch Wiring Diagram Wiring diagrams for various and assorted mini & mini cooper. By understanding the wiring diagram, one can gain insight into the power distribution, grounding, and connections of the mini cooper r53. Narrowed it down to 2 circuits but need a wiring diagram before i can. To ignition (diagram 4 f5) switch (diagram 4 of 5) fuse f13 from (diagram 1. R53 Ignition Switch Wiring Diagram.
From radio171s.blogspot.com
[27+] R53 Mini Wiring Diagram, Mini Cooper Oem Parts Diagram R53 Ignition Switch Wiring Diagram Wiring diagrams for various and assorted mini & mini cooper. By understanding the wiring diagram, one can gain insight into the power distribution, grounding, and connections of the mini cooper r53. Narrowed it down to 2 circuits but need a wiring diagram before i can. To ignition (diagram 4 f5) switch (diagram 4 of 5) fuse f13 from (diagram 1. R53 Ignition Switch Wiring Diagram.
From www.northamericanmotoring.com
How to change the ignition switch North American Motoring R53 Ignition Switch Wiring Diagram By understanding the wiring diagram, one can gain insight into the power distribution, grounding, and connections of the mini cooper r53. You seem to have more wiring resources than most, do you know where can i get the pinout details for the r53 ecu connectors? The wiring diagram typically includes symbols that. Having real problems with a battery drain on. R53 Ignition Switch Wiring Diagram.
From bike821.blogspot.com
[34+] R53 Mini Wiring Diagram, Mini Cooper R50 Wiring Diagram R53 Ignition Switch Wiring Diagram By understanding the wiring diagram, one can gain insight into the power distribution, grounding, and connections of the mini cooper r53. Having real problems with a battery drain on an 05 cooper s. Narrowed it down to 2 circuits but need a wiring diagram before i can. To ignition (diagram 4 f5) switch (diagram 4 of 5) fuse f13 from. R53 Ignition Switch Wiring Diagram.
From manualmanualclair.z19.web.core.windows.net
R53 Mini Cooper S Wiring Diagram R53 Ignition Switch Wiring Diagram The wiring diagram for the mini cooper r53 engine is a detailed illustration of the electrical connections and components of the engine. Wiring diagrams for various and assorted mini & mini cooper. You seem to have more wiring resources than most, do you know where can i get the pinout details for the r53 ecu connectors? By understanding the wiring. R53 Ignition Switch Wiring Diagram.
From diagramenginedigressed.z5.web.core.windows.net
Mini Cooper R53 Wiring Diagram Pdf R53 Ignition Switch Wiring Diagram To ignition (diagram 4 f5) switch (diagram 4 of 5) fuse f13 from (diagram 1 of 5) from fuse to fuse 5 of 5) (diagram f6 from fuse (diagram 1 of 5) fl7. By understanding the wiring diagram, one can gain insight into the power distribution, grounding, and connections of the mini cooper r53. Wiring diagrams for various and assorted. R53 Ignition Switch Wiring Diagram.
From wiringdiagram.2bitboer.com
Mini Cooper R53 Wiring Diagram Pdf Wiring Diagram R53 Ignition Switch Wiring Diagram The wiring diagram for the mini cooper r53 engine is a detailed illustration of the electrical connections and components of the engine. Wiring diagrams for various and assorted mini & mini cooper. Having real problems with a battery drain on an 05 cooper s. To ignition (diagram 4 f5) switch (diagram 4 of 5) fuse f13 from (diagram 1 of. R53 Ignition Switch Wiring Diagram.
From narodnatribuna.info
Mini Cooper R53 Stereo Wiring Diagram Wiring Diagram Schemas R53 Ignition Switch Wiring Diagram To ignition (diagram 4 f5) switch (diagram 4 of 5) fuse f13 from (diagram 1 of 5) from fuse to fuse 5 of 5) (diagram f6 from fuse (diagram 1 of 5) fl7. Wiring diagrams for various and assorted mini & mini cooper. The wiring diagram typically includes symbols that. By understanding the wiring diagram, one can gain insight into. R53 Ignition Switch Wiring Diagram.
From wiringall.com
Mini Cooper S R53 Harman Kardon Wiring Diagram R53 Ignition Switch Wiring Diagram The wiring diagram for the mini cooper r53 engine is a detailed illustration of the electrical connections and components of the engine. Narrowed it down to 2 circuits but need a wiring diagram before i can. To ignition (diagram 4 f5) switch (diagram 4 of 5) fuse f13 from (diagram 1 of 5) from fuse to fuse 5 of 5). R53 Ignition Switch Wiring Diagram.
From wiringdiagram.2bitboer.com
Mini Cooper R53 Wiring Diagram Pdf Wiring Diagram R53 Ignition Switch Wiring Diagram Wiring diagrams for various and assorted mini & mini cooper. To ignition (diagram 4 f5) switch (diagram 4 of 5) fuse f13 from (diagram 1 of 5) from fuse to fuse 5 of 5) (diagram f6 from fuse (diagram 1 of 5) fl7. Having real problems with a battery drain on an 05 cooper s. You seem to have more. R53 Ignition Switch Wiring Diagram.
From www.estore-central.com
Parts For MINI R53/Coupe/Cooper S/ECE/Engine Electrical SystemSpark R53 Ignition Switch Wiring Diagram Narrowed it down to 2 circuits but need a wiring diagram before i can. By understanding the wiring diagram, one can gain insight into the power distribution, grounding, and connections of the mini cooper r53. The wiring diagram for the mini cooper r53 engine is a detailed illustration of the electrical connections and components of the engine. Having real problems. R53 Ignition Switch Wiring Diagram.
From wiringguidecantle.z19.web.core.windows.net
Mini Cooper Wiring Diagram R53 R53 Ignition Switch Wiring Diagram By understanding the wiring diagram, one can gain insight into the power distribution, grounding, and connections of the mini cooper r53. Wiring diagrams for various and assorted mini & mini cooper. The wiring diagram typically includes symbols that. The wiring diagram for the mini cooper r53 engine is a detailed illustration of the electrical connections and components of the engine.. R53 Ignition Switch Wiring Diagram.
From club.autodoc.co.uk
How to change ignition coil on Mini R50, R53 replacement guide R53 Ignition Switch Wiring Diagram You seem to have more wiring resources than most, do you know where can i get the pinout details for the r53 ecu connectors? Having real problems with a battery drain on an 05 cooper s. Wiring diagrams for various and assorted mini & mini cooper. By understanding the wiring diagram, one can gain insight into the power distribution, grounding,. R53 Ignition Switch Wiring Diagram.
From circuitdatamueller.z19.web.core.windows.net
R53 Stereo Wiring Diagram R53 Ignition Switch Wiring Diagram The wiring diagram typically includes symbols that. By understanding the wiring diagram, one can gain insight into the power distribution, grounding, and connections of the mini cooper r53. The wiring diagram for the mini cooper r53 engine is a detailed illustration of the electrical connections and components of the engine. Narrowed it down to 2 circuits but need a wiring. R53 Ignition Switch Wiring Diagram.
From schempal.com
The Ultimate Mini Cooper R53 Wiring Diagram Everything You Need to Know R53 Ignition Switch Wiring Diagram Narrowed it down to 2 circuits but need a wiring diagram before i can. Having real problems with a battery drain on an 05 cooper s. By understanding the wiring diagram, one can gain insight into the power distribution, grounding, and connections of the mini cooper r53. The wiring diagram typically includes symbols that. The wiring diagram for the mini. R53 Ignition Switch Wiring Diagram.
From goodimg.co
️Mini Cooper R53 Wiring Diagram Pdf Free Download Goodimg.co R53 Ignition Switch Wiring Diagram You seem to have more wiring resources than most, do you know where can i get the pinout details for the r53 ecu connectors? Narrowed it down to 2 circuits but need a wiring diagram before i can. Wiring diagrams for various and assorted mini & mini cooper. The wiring diagram for the mini cooper r53 engine is a detailed. R53 Ignition Switch Wiring Diagram.
From circuitwiringclay55.s3-website-us-east-1.amazonaws.com
Mini Cooper R53 Wiring Diagram R53 Ignition Switch Wiring Diagram Narrowed it down to 2 circuits but need a wiring diagram before i can. Having real problems with a battery drain on an 05 cooper s. The wiring diagram typically includes symbols that. You seem to have more wiring resources than most, do you know where can i get the pinout details for the r53 ecu connectors? Wiring diagrams for. R53 Ignition Switch Wiring Diagram.
From radio171s.blogspot.com
[27+] R53 Mini Wiring Diagram, Mini Cooper Oem Parts Diagram R53 Ignition Switch Wiring Diagram Wiring diagrams for various and assorted mini & mini cooper. You seem to have more wiring resources than most, do you know where can i get the pinout details for the r53 ecu connectors? By understanding the wiring diagram, one can gain insight into the power distribution, grounding, and connections of the mini cooper r53. To ignition (diagram 4 f5). R53 Ignition Switch Wiring Diagram.
From wiringdiagram.2bitboer.com
Mini Cooper R53 Wiring Diagram Pdf Wiring Diagram R53 Ignition Switch Wiring Diagram Wiring diagrams for various and assorted mini & mini cooper. To ignition (diagram 4 f5) switch (diagram 4 of 5) fuse f13 from (diagram 1 of 5) from fuse to fuse 5 of 5) (diagram f6 from fuse (diagram 1 of 5) fl7. You seem to have more wiring resources than most, do you know where can i get the. R53 Ignition Switch Wiring Diagram.
From www.minitorque.com
Mini r53 wiring diagram? R53 Ignition Switch Wiring Diagram The wiring diagram typically includes symbols that. Having real problems with a battery drain on an 05 cooper s. Narrowed it down to 2 circuits but need a wiring diagram before i can. To ignition (diagram 4 f5) switch (diagram 4 of 5) fuse f13 from (diagram 1 of 5) from fuse to fuse 5 of 5) (diagram f6 from. R53 Ignition Switch Wiring Diagram.
From wiringschema.com
[DIAGRAM] Mini Cooper S R53 Wiring Diagram R53 Ignition Switch Wiring Diagram You seem to have more wiring resources than most, do you know where can i get the pinout details for the r53 ecu connectors? To ignition (diagram 4 f5) switch (diagram 4 of 5) fuse f13 from (diagram 1 of 5) from fuse to fuse 5 of 5) (diagram f6 from fuse (diagram 1 of 5) fl7. Having real problems. R53 Ignition Switch Wiring Diagram.
From wiringschema.com
[DIAGRAM] Mini Cooper S R53 Wiring Diagram R53 Ignition Switch Wiring Diagram The wiring diagram for the mini cooper r53 engine is a detailed illustration of the electrical connections and components of the engine. Wiring diagrams for various and assorted mini & mini cooper. You seem to have more wiring resources than most, do you know where can i get the pinout details for the r53 ecu connectors? Narrowed it down to. R53 Ignition Switch Wiring Diagram.
From www.northamericanmotoring.com
R50/R53 Testing Rally Light Relay North American Motoring R53 Ignition Switch Wiring Diagram Having real problems with a battery drain on an 05 cooper s. Narrowed it down to 2 circuits but need a wiring diagram before i can. You seem to have more wiring resources than most, do you know where can i get the pinout details for the r53 ecu connectors? The wiring diagram for the mini cooper r53 engine is. R53 Ignition Switch Wiring Diagram.
From www.northamericanmotoring.com
Electrical Getting more out of the R53 MFSW North American Motoring R53 Ignition Switch Wiring Diagram Wiring diagrams for various and assorted mini & mini cooper. To ignition (diagram 4 f5) switch (diagram 4 of 5) fuse f13 from (diagram 1 of 5) from fuse to fuse 5 of 5) (diagram f6 from fuse (diagram 1 of 5) fl7. Narrowed it down to 2 circuits but need a wiring diagram before i can. The wiring diagram. R53 Ignition Switch Wiring Diagram.
From www.youtube.com
R53 mini Cooper s brake lights stay on when key in ignition YouTube R53 Ignition Switch Wiring Diagram You seem to have more wiring resources than most, do you know where can i get the pinout details for the r53 ecu connectors? The wiring diagram for the mini cooper r53 engine is a detailed illustration of the electrical connections and components of the engine. By understanding the wiring diagram, one can gain insight into the power distribution, grounding,. R53 Ignition Switch Wiring Diagram.
From www.northamericanmotoring.com
R50/R53 r53 reverse light positive wire North American Motoring R53 Ignition Switch Wiring Diagram Narrowed it down to 2 circuits but need a wiring diagram before i can. Wiring diagrams for various and assorted mini & mini cooper. Having real problems with a battery drain on an 05 cooper s. You seem to have more wiring resources than most, do you know where can i get the pinout details for the r53 ecu connectors?. R53 Ignition Switch Wiring Diagram.
From schempal.com
The Ultimate Mini Cooper R53 Wiring Diagram Everything You Need to Know R53 Ignition Switch Wiring Diagram Narrowed it down to 2 circuits but need a wiring diagram before i can. By understanding the wiring diagram, one can gain insight into the power distribution, grounding, and connections of the mini cooper r53. The wiring diagram typically includes symbols that. Wiring diagrams for various and assorted mini & mini cooper. You seem to have more wiring resources than. R53 Ignition Switch Wiring Diagram.
From schempal.com
The Ultimate Mini Cooper R53 Wiring Diagram Everything You Need to Know R53 Ignition Switch Wiring Diagram To ignition (diagram 4 f5) switch (diagram 4 of 5) fuse f13 from (diagram 1 of 5) from fuse to fuse 5 of 5) (diagram f6 from fuse (diagram 1 of 5) fl7. Having real problems with a battery drain on an 05 cooper s. Wiring diagrams for various and assorted mini & mini cooper. The wiring diagram typically includes. R53 Ignition Switch Wiring Diagram.