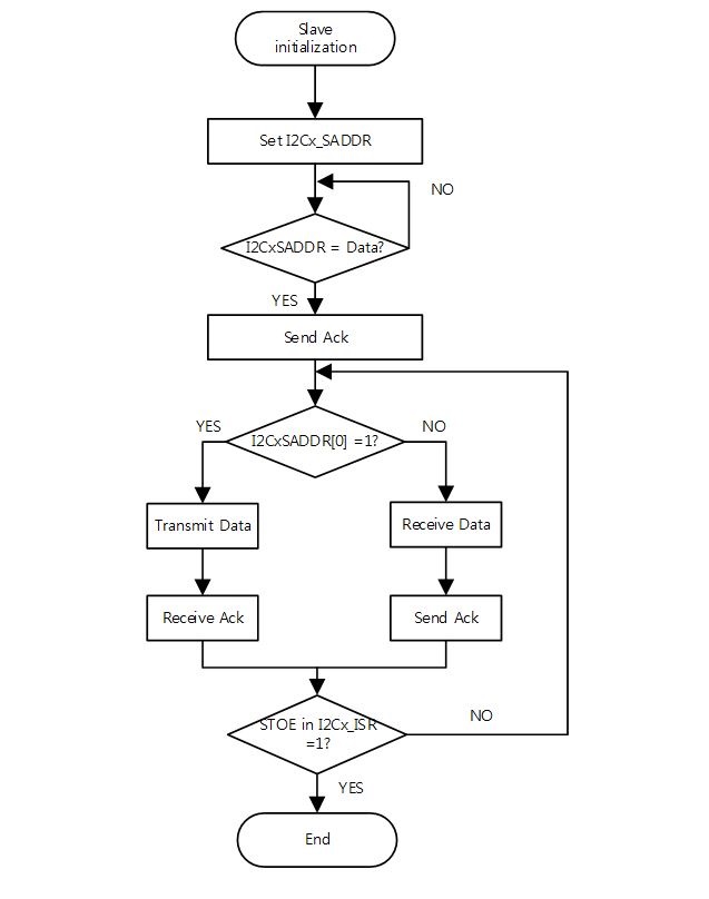
I2C Slave Code Example . In this article we will show you how to add asynchronous i2c target code using the stm32cubeide tool for i2c configuration and then include the necessary code to handle the i2c target asynchronous mode using interrupts. This project implements an i2c slave device using the hal library of the stm32 microcontroller. Stm32 i2c tutorial with hal code example. Arduino i2c slave [tutorial & example code] by khaled magdy. Cheap price < 2$ and easily available. 32 bit, fast mcu speed 72 mhz. In this article, we shall discuss on how to design your own custom i2c slave device on stm32f103. Set up and connect an i2c master and i2c slave on a single nucleo board and verify operation. Written by mahamudul hasan in stm32 last updated february 9, 2024. In this tutorial, we’ll discuss the arduino i2c slave set up procedure and how to set your arduino as an i2c slave device. The stm32 i2c is capable of acting as 2 different slave devices with 2 different addresses, but it is disabled, and there will be only 1 slave.
from deepbluembedded.com
32 bit, fast mcu speed 72 mhz. The stm32 i2c is capable of acting as 2 different slave devices with 2 different addresses, but it is disabled, and there will be only 1 slave. Written by mahamudul hasan in stm32 last updated february 9, 2024. Set up and connect an i2c master and i2c slave on a single nucleo board and verify operation. Cheap price < 2$ and easily available. Stm32 i2c tutorial with hal code example. In this tutorial, we’ll discuss the arduino i2c slave set up procedure and how to set your arduino as an i2c slave device. Arduino i2c slave [tutorial & example code] by khaled magdy. This project implements an i2c slave device using the hal library of the stm32 microcontroller. In this article, we shall discuss on how to design your own custom i2c slave device on stm32f103.
Arduino I2C Slave [Tutorial & Example Code]
I2C Slave Code Example Stm32 i2c tutorial with hal code example. In this article we will show you how to add asynchronous i2c target code using the stm32cubeide tool for i2c configuration and then include the necessary code to handle the i2c target asynchronous mode using interrupts. In this tutorial, we’ll discuss the arduino i2c slave set up procedure and how to set your arduino as an i2c slave device. 32 bit, fast mcu speed 72 mhz. Set up and connect an i2c master and i2c slave on a single nucleo board and verify operation. The stm32 i2c is capable of acting as 2 different slave devices with 2 different addresses, but it is disabled, and there will be only 1 slave. Arduino i2c slave [tutorial & example code] by khaled magdy. This project implements an i2c slave device using the hal library of the stm32 microcontroller. Cheap price < 2$ and easily available. Written by mahamudul hasan in stm32 last updated february 9, 2024. In this article, we shall discuss on how to design your own custom i2c slave device on stm32f103. Stm32 i2c tutorial with hal code example.
From electronics.stackexchange.com
digital logic Need help debugging Verilog I2C slave code Electrical Engineering Stack Exchange I2C Slave Code Example Set up and connect an i2c master and i2c slave on a single nucleo board and verify operation. Arduino i2c slave [tutorial & example code] by khaled magdy. In this article, we shall discuss on how to design your own custom i2c slave device on stm32f103. This project implements an i2c slave device using the hal library of the stm32. I2C Slave Code Example.
From community.st.com
How to create an I2C slave device using the STM32C... STMicroelectronics Community I2C Slave Code Example Cheap price < 2$ and easily available. Arduino i2c slave [tutorial & example code] by khaled magdy. In this article, we shall discuss on how to design your own custom i2c slave device on stm32f103. The stm32 i2c is capable of acting as 2 different slave devices with 2 different addresses, but it is disabled, and there will be only. I2C Slave Code Example.
From github.com
I2C Slave examples for STM32G0316DISCO board · Issue 19 · STMicroelectronics/STM32CubeG0 · GitHub I2C Slave Code Example 32 bit, fast mcu speed 72 mhz. Arduino i2c slave [tutorial & example code] by khaled magdy. Written by mahamudul hasan in stm32 last updated february 9, 2024. In this article, we shall discuss on how to design your own custom i2c slave device on stm32f103. In this article we will show you how to add asynchronous i2c target code. I2C Slave Code Example.
From smartfarm.rmuti.net
How to Scan I2C Address in ESP32 Using Arduino IDE SmartFarm RMUTI I2C Slave Code Example Arduino i2c slave [tutorial & example code] by khaled magdy. Stm32 i2c tutorial with hal code example. Set up and connect an i2c master and i2c slave on a single nucleo board and verify operation. Written by mahamudul hasan in stm32 last updated february 9, 2024. In this article, we shall discuss on how to design your own custom i2c. I2C Slave Code Example.
From safecoredevices.com
I2C Slave DO254 IP Core SafeCore Devices I2C Slave Code Example The stm32 i2c is capable of acting as 2 different slave devices with 2 different addresses, but it is disabled, and there will be only 1 slave. 32 bit, fast mcu speed 72 mhz. In this article we will show you how to add asynchronous i2c target code using the stm32cubeide tool for i2c configuration and then include the necessary. I2C Slave Code Example.
From holdennfl.weebly.com
Pi arduino i2c example two way data communication holdennfl I2C Slave Code Example This project implements an i2c slave device using the hal library of the stm32 microcontroller. Set up and connect an i2c master and i2c slave on a single nucleo board and verify operation. The stm32 i2c is capable of acting as 2 different slave devices with 2 different addresses, but it is disabled, and there will be only 1 slave.. I2C Slave Code Example.
From www.teachmemicro.com
What is I2C? Protocol Guide Microcontroller Tutorials I2C Slave Code Example Stm32 i2c tutorial with hal code example. 32 bit, fast mcu speed 72 mhz. In this article, we shall discuss on how to design your own custom i2c slave device on stm32f103. Arduino i2c slave [tutorial & example code] by khaled magdy. The stm32 i2c is capable of acting as 2 different slave devices with 2 different addresses, but it. I2C Slave Code Example.
From docs.espressif.com
I2C — Arduino ESP32 latest documentation I2C Slave Code Example Arduino i2c slave [tutorial & example code] by khaled magdy. Cheap price < 2$ and easily available. In this tutorial, we’ll discuss the arduino i2c slave set up procedure and how to set your arduino as an i2c slave device. The stm32 i2c is capable of acting as 2 different slave devices with 2 different addresses, but it is disabled,. I2C Slave Code Example.
From stackoverflow.com
i2c slave write and read from memory locations in vhdl Stack Overflow I2C Slave Code Example Written by mahamudul hasan in stm32 last updated february 9, 2024. In this article we will show you how to add asynchronous i2c target code using the stm32cubeide tool for i2c configuration and then include the necessary code to handle the i2c target asynchronous mode using interrupts. In this tutorial, we’ll discuss the arduino i2c slave set up procedure and. I2C Slave Code Example.
From electronics.stackexchange.com
stm32 How to read data from slave device using i2c? Electrical Engineering Stack Exchange I2C Slave Code Example Set up and connect an i2c master and i2c slave on a single nucleo board and verify operation. Stm32 i2c tutorial with hal code example. The stm32 i2c is capable of acting as 2 different slave devices with 2 different addresses, but it is disabled, and there will be only 1 slave. Cheap price < 2$ and easily available. 32. I2C Slave Code Example.
From microcontrollerslab.com
ESP32 I2C Communication Set Pins, Multiple Devices Interfaces and Change Pins I2C Slave Code Example This project implements an i2c slave device using the hal library of the stm32 microcontroller. Arduino i2c slave [tutorial & example code] by khaled magdy. The stm32 i2c is capable of acting as 2 different slave devices with 2 different addresses, but it is disabled, and there will be only 1 slave. In this article, we shall discuss on how. I2C Slave Code Example.
From stackoverflow.com
i2c slave write and read from memory locations in vhdl Stack Overflow I2C Slave Code Example Stm32 i2c tutorial with hal code example. Written by mahamudul hasan in stm32 last updated february 9, 2024. In this tutorial, we’ll discuss the arduino i2c slave set up procedure and how to set your arduino as an i2c slave device. In this article we will show you how to add asynchronous i2c target code using the stm32cubeide tool for. I2C Slave Code Example.
From deepbluembedded.com
Arduino I2C Slave [Tutorial & Example Code] I2C Slave Code Example Written by mahamudul hasan in stm32 last updated february 9, 2024. Cheap price < 2$ and easily available. Set up and connect an i2c master and i2c slave on a single nucleo board and verify operation. In this article, we shall discuss on how to design your own custom i2c slave device on stm32f103. Arduino i2c slave [tutorial & example. I2C Slave Code Example.
From github.com
GitHub Infineon/mtbexamplehali2cslave This code example demonstrates the use of the I2C I2C Slave Code Example Stm32 i2c tutorial with hal code example. In this article, we shall discuss on how to design your own custom i2c slave device on stm32f103. Cheap price < 2$ and easily available. In this tutorial, we’ll discuss the arduino i2c slave set up procedure and how to set your arduino as an i2c slave device. Set up and connect an. I2C Slave Code Example.
From www.instructables.com
ATTiny USI I2C Introduction a Powerful, Fast, and Convenient Communication Interface for Your I2C Slave Code Example Written by mahamudul hasan in stm32 last updated february 9, 2024. Cheap price < 2$ and easily available. The stm32 i2c is capable of acting as 2 different slave devices with 2 different addresses, but it is disabled, and there will be only 1 slave. Set up and connect an i2c master and i2c slave on a single nucleo board. I2C Slave Code Example.
From www.ermicro.com
How to use I2Cbus on the Atmel AVR Microcontroller ermicroblog I2C Slave Code Example Cheap price < 2$ and easily available. Stm32 i2c tutorial with hal code example. In this tutorial, we’ll discuss the arduino i2c slave set up procedure and how to set your arduino as an i2c slave device. The stm32 i2c is capable of acting as 2 different slave devices with 2 different addresses, but it is disabled, and there will. I2C Slave Code Example.
From www.hackster.io
Master Slave I2C Connection Hackster.io I2C Slave Code Example Written by mahamudul hasan in stm32 last updated february 9, 2024. 32 bit, fast mcu speed 72 mhz. In this article, we shall discuss on how to design your own custom i2c slave device on stm32f103. Stm32 i2c tutorial with hal code example. The stm32 i2c is capable of acting as 2 different slave devices with 2 different addresses, but. I2C Slave Code Example.
From www.youtube.com
STM32 as I2C Slave PART 6 Slave Send data to the Master YouTube I2C Slave Code Example Cheap price < 2$ and easily available. The stm32 i2c is capable of acting as 2 different slave devices with 2 different addresses, but it is disabled, and there will be only 1 slave. Stm32 i2c tutorial with hal code example. Set up and connect an i2c master and i2c slave on a single nucleo board and verify operation. Written. I2C Slave Code Example.
From docs.particle.io
About I2C Tutorials Particle I2C Slave Code Example In this article we will show you how to add asynchronous i2c target code using the stm32cubeide tool for i2c configuration and then include the necessary code to handle the i2c target asynchronous mode using interrupts. Set up and connect an i2c master and i2c slave on a single nucleo board and verify operation. The stm32 i2c is capable of. I2C Slave Code Example.
From ez.analog.com
I2C Master / Slave Configuration Q&A A2B EngineerZone I2C Slave Code Example Cheap price < 2$ and easily available. This project implements an i2c slave device using the hal library of the stm32 microcontroller. Set up and connect an i2c master and i2c slave on a single nucleo board and verify operation. Stm32 i2c tutorial with hal code example. In this article we will show you how to add asynchronous i2c target. I2C Slave Code Example.
From embeddedexplorer.com
STM32 I2C Master using HAL I2C Slave Code Example 32 bit, fast mcu speed 72 mhz. In this article we will show you how to add asynchronous i2c target code using the stm32cubeide tool for i2c configuration and then include the necessary code to handle the i2c target asynchronous mode using interrupts. The stm32 i2c is capable of acting as 2 different slave devices with 2 different addresses, but. I2C Slave Code Example.
From stamssolution.com
I2C Slave mode on STM32 Introduction AMS and STM32 I2C Slave Code Example Written by mahamudul hasan in stm32 last updated february 9, 2024. Set up and connect an i2c master and i2c slave on a single nucleo board and verify operation. In this article, we shall discuss on how to design your own custom i2c slave device on stm32f103. The stm32 i2c is capable of acting as 2 different slave devices with. I2C Slave Code Example.
From www.circuitbasics.com
Basics of the I2C Communication Protocol I2C Slave Code Example In this article we will show you how to add asynchronous i2c target code using the stm32cubeide tool for i2c configuration and then include the necessary code to handle the i2c target asynchronous mode using interrupts. This project implements an i2c slave device using the hal library of the stm32 microcontroller. Written by mahamudul hasan in stm32 last updated february. I2C Slave Code Example.
From e2e.ti.com
How to simplify I2C tree when connecting multiple slaves to an I2C master Analog Technical I2C Slave Code Example Cheap price < 2$ and easily available. 32 bit, fast mcu speed 72 mhz. Written by mahamudul hasan in stm32 last updated february 9, 2024. Stm32 i2c tutorial with hal code example. The stm32 i2c is capable of acting as 2 different slave devices with 2 different addresses, but it is disabled, and there will be only 1 slave. In. I2C Slave Code Example.
From www.circuitbasics.com
Basics of the I2C Communication Protocol I2C Slave Code Example Stm32 i2c tutorial with hal code example. In this article we will show you how to add asynchronous i2c target code using the stm32cubeide tool for i2c configuration and then include the necessary code to handle the i2c target asynchronous mode using interrupts. Arduino i2c slave [tutorial & example code] by khaled magdy. Set up and connect an i2c master. I2C Slave Code Example.
From deepbluembedded.com
STM32 I2C Tutorial HAL Code Examples Slave & Master DMA / Interrupt I2C Slave Code Example Arduino i2c slave [tutorial & example code] by khaled magdy. 32 bit, fast mcu speed 72 mhz. Stm32 i2c tutorial with hal code example. The stm32 i2c is capable of acting as 2 different slave devices with 2 different addresses, but it is disabled, and there will be only 1 slave. In this article we will show you how to. I2C Slave Code Example.
From github.com
GitHub jhroach14/I2Cslave simple program that uses a raspberry pi to emulate an I2C slave I2C Slave Code Example 32 bit, fast mcu speed 72 mhz. Written by mahamudul hasan in stm32 last updated february 9, 2024. In this article, we shall discuss on how to design your own custom i2c slave device on stm32f103. Stm32 i2c tutorial with hal code example. This project implements an i2c slave device using the hal library of the stm32 microcontroller. Cheap price. I2C Slave Code Example.
From safecoredevices.com
I2C Slave Controller Shop SafeCore Devices VHDL I2C Slave Code Example The stm32 i2c is capable of acting as 2 different slave devices with 2 different addresses, but it is disabled, and there will be only 1 slave. Stm32 i2c tutorial with hal code example. Written by mahamudul hasan in stm32 last updated february 9, 2024. This project implements an i2c slave device using the hal library of the stm32 microcontroller.. I2C Slave Code Example.
From deepbluembedded.com
Arduino I2C Slave [Tutorial & Example Code] I2C Slave Code Example 32 bit, fast mcu speed 72 mhz. In this tutorial, we’ll discuss the arduino i2c slave set up procedure and how to set your arduino as an i2c slave device. The stm32 i2c is capable of acting as 2 different slave devices with 2 different addresses, but it is disabled, and there will be only 1 slave. In this article. I2C Slave Code Example.
From www.ermicro.com
Transforming your AVR Microcontroller to the I2C or TWI Slave I/O Expander Project ermicroblog I2C Slave Code Example 32 bit, fast mcu speed 72 mhz. This project implements an i2c slave device using the hal library of the stm32 microcontroller. Written by mahamudul hasan in stm32 last updated february 9, 2024. The stm32 i2c is capable of acting as 2 different slave devices with 2 different addresses, but it is disabled, and there will be only 1 slave.. I2C Slave Code Example.
From www.circuitbasics.com
Basics of the I2C Communication Protocol I2C Slave Code Example Written by mahamudul hasan in stm32 last updated february 9, 2024. Stm32 i2c tutorial with hal code example. Arduino i2c slave [tutorial & example code] by khaled magdy. The stm32 i2c is capable of acting as 2 different slave devices with 2 different addresses, but it is disabled, and there will be only 1 slave. Set up and connect an. I2C Slave Code Example.
From botdream.com
Testing Pic code for I2C Master/Slave communication I2C Slave Code Example In this tutorial, we’ll discuss the arduino i2c slave set up procedure and how to set your arduino as an i2c slave device. Set up and connect an i2c master and i2c slave on a single nucleo board and verify operation. Arduino i2c slave [tutorial & example code] by khaled magdy. Cheap price < 2$ and easily available. The stm32. I2C Slave Code Example.
From linuxhint.com
I2C Overview in Linux I2C Slave Code Example Stm32 i2c tutorial with hal code example. 32 bit, fast mcu speed 72 mhz. This project implements an i2c slave device using the hal library of the stm32 microcontroller. In this article we will show you how to add asynchronous i2c target code using the stm32cubeide tool for i2c configuration and then include the necessary code to handle the i2c. I2C Slave Code Example.
From docs.wiznet.io
InterIntegrated Circuit (I2C) Document System I2C Slave Code Example Set up and connect an i2c master and i2c slave on a single nucleo board and verify operation. In this tutorial, we’ll discuss the arduino i2c slave set up procedure and how to set your arduino as an i2c slave device. Written by mahamudul hasan in stm32 last updated february 9, 2024. 32 bit, fast mcu speed 72 mhz. This. I2C Slave Code Example.
From www.youtube.com
I2C Master Slave Communication between two arduino board YouTube I2C Slave Code Example Cheap price < 2$ and easily available. In this article we will show you how to add asynchronous i2c target code using the stm32cubeide tool for i2c configuration and then include the necessary code to handle the i2c target asynchronous mode using interrupts. Set up and connect an i2c master and i2c slave on a single nucleo board and verify. I2C Slave Code Example.