Strap Expression Meaning . The meaning of strap in is to fasten a seat belt around (someone). Literally, it refers to fastening a pair of items. A noun or pronoun can be used between strap. The phrase “pull yourself up by your bootstraps” originated shortly before the turn of the 20th century. How to use strap in in a sentence. To secure someone or something with a strap, especially a seat belt: It is often used in casual conversations, social media posts, and online. Strap slang is a term that has gained popularity in recent years, especially among younger generations. To attach, fasten, or secure someone or something on (to someone or something else). As with many idioms, ‘strap on a pair’ has a literal and figurative interpretation. Unraveling the meaning and usage of this popular english expression • discover the true meaning and usage of the popular english. Be sure to strap in the children before the car starts moving.
from hinative.com
Literally, it refers to fastening a pair of items. To secure someone or something with a strap, especially a seat belt: A noun or pronoun can be used between strap. It is often used in casual conversations, social media posts, and online. Unraveling the meaning and usage of this popular english expression • discover the true meaning and usage of the popular english. Be sure to strap in the children before the car starts moving. As with many idioms, ‘strap on a pair’ has a literal and figurative interpretation. To attach, fasten, or secure someone or something on (to someone or something else). Strap slang is a term that has gained popularity in recent years, especially among younger generations. How to use strap in in a sentence.
What is the meaning of "strap yourselves in."? Question about English
Strap Expression Meaning Literally, it refers to fastening a pair of items. It is often used in casual conversations, social media posts, and online. Strap slang is a term that has gained popularity in recent years, especially among younger generations. Be sure to strap in the children before the car starts moving. Unraveling the meaning and usage of this popular english expression • discover the true meaning and usage of the popular english. How to use strap in in a sentence. As with many idioms, ‘strap on a pair’ has a literal and figurative interpretation. The phrase “pull yourself up by your bootstraps” originated shortly before the turn of the 20th century. Literally, it refers to fastening a pair of items. A noun or pronoun can be used between strap. The meaning of strap in is to fasten a seat belt around (someone). To secure someone or something with a strap, especially a seat belt: To attach, fasten, or secure someone or something on (to someone or something else).
From thecontentauthority.com
Strap vs Sling Meaning And Differences Strap Expression Meaning To secure someone or something with a strap, especially a seat belt: It is often used in casual conversations, social media posts, and online. To attach, fasten, or secure someone or something on (to someone or something else). Unraveling the meaning and usage of this popular english expression • discover the true meaning and usage of the popular english. As. Strap Expression Meaning.
From www.picnbooks.com
Strap definition and meaning with pictures Picture Dictionary & Books Strap Expression Meaning Unraveling the meaning and usage of this popular english expression • discover the true meaning and usage of the popular english. As with many idioms, ‘strap on a pair’ has a literal and figurative interpretation. Strap slang is a term that has gained popularity in recent years, especially among younger generations. To attach, fasten, or secure someone or something on. Strap Expression Meaning.
From hinative.com
What is the meaning of "strap yourselves in."? Question about English Strap Expression Meaning The phrase “pull yourself up by your bootstraps” originated shortly before the turn of the 20th century. The meaning of strap in is to fasten a seat belt around (someone). Unraveling the meaning and usage of this popular english expression • discover the true meaning and usage of the popular english. To attach, fasten, or secure someone or something on. Strap Expression Meaning.
From www.futurelearn.com
What is punk? Strap Expression Meaning To attach, fasten, or secure someone or something on (to someone or something else). The meaning of strap in is to fasten a seat belt around (someone). Unraveling the meaning and usage of this popular english expression • discover the true meaning and usage of the popular english. Strap slang is a term that has gained popularity in recent years,. Strap Expression Meaning.
From www.youtube.com
Strapping meaning of Strapping YouTube Strap Expression Meaning Literally, it refers to fastening a pair of items. How to use strap in in a sentence. Unraveling the meaning and usage of this popular english expression • discover the true meaning and usage of the popular english. Strap slang is a term that has gained popularity in recent years, especially among younger generations. To attach, fasten, or secure someone. Strap Expression Meaning.
From www.youtube.com
strapping pronunciation + Examples in sentences and phrases YouTube Strap Expression Meaning Strap slang is a term that has gained popularity in recent years, especially among younger generations. To attach, fasten, or secure someone or something on (to someone or something else). Be sure to strap in the children before the car starts moving. To secure someone or something with a strap, especially a seat belt: The meaning of strap in is. Strap Expression Meaning.
From various-kinds-of-medical.blogspot.com
various kinds of medical drugs in circulation Strapping definition of Strap Expression Meaning As with many idioms, ‘strap on a pair’ has a literal and figurative interpretation. A noun or pronoun can be used between strap. Strap slang is a term that has gained popularity in recent years, especially among younger generations. Unraveling the meaning and usage of this popular english expression • discover the true meaning and usage of the popular english.. Strap Expression Meaning.
From www.youtube.com
Strapon Meaning YouTube Strap Expression Meaning The meaning of strap in is to fasten a seat belt around (someone). A noun or pronoun can be used between strap. Be sure to strap in the children before the car starts moving. As with many idioms, ‘strap on a pair’ has a literal and figurative interpretation. Unraveling the meaning and usage of this popular english expression • discover. Strap Expression Meaning.
From pmc.ncbi.nlm.nih.gov
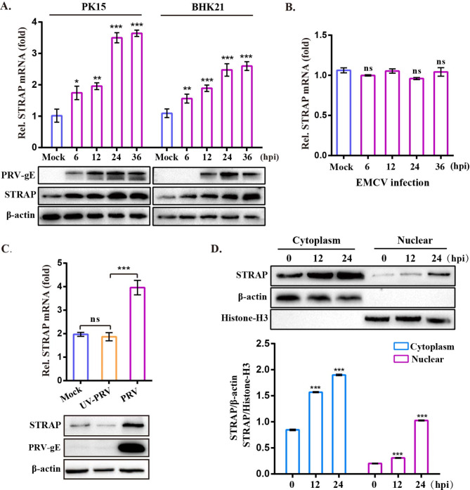
STRAP upregulates antiviral innate immunity against PRV by targeting Strap Expression Meaning Be sure to strap in the children before the car starts moving. The meaning of strap in is to fasten a seat belt around (someone). Literally, it refers to fastening a pair of items. The phrase “pull yourself up by your bootstraps” originated shortly before the turn of the 20th century. It is often used in casual conversations, social media. Strap Expression Meaning.
From dictionary.langeek.co
la traduzione della parola "Strap" LanGeek Strap Expression Meaning The phrase “pull yourself up by your bootstraps” originated shortly before the turn of the 20th century. A noun or pronoun can be used between strap. The meaning of strap in is to fasten a seat belt around (someone). Strap slang is a term that has gained popularity in recent years, especially among younger generations. As with many idioms, ‘strap. Strap Expression Meaning.
From www.youtube.com
Strap Meaning in Urdu YouTube Strap Expression Meaning The phrase “pull yourself up by your bootstraps” originated shortly before the turn of the 20th century. It is often used in casual conversations, social media posts, and online. Strap slang is a term that has gained popularity in recent years, especially among younger generations. How to use strap in in a sentence. The meaning of strap in is to. Strap Expression Meaning.
From hxetakizd.blob.core.windows.net
Lashing Straps Meaning at William Horton blog Strap Expression Meaning Unraveling the meaning and usage of this popular english expression • discover the true meaning and usage of the popular english. The meaning of strap in is to fasten a seat belt around (someone). Strap slang is a term that has gained popularity in recent years, especially among younger generations. Literally, it refers to fastening a pair of items. To. Strap Expression Meaning.
From www.youtube.com
Strap Meaning in Hindi Strap ka Matlab kya hota hai Word Meaning Strap Expression Meaning Be sure to strap in the children before the car starts moving. A noun or pronoun can be used between strap. To attach, fasten, or secure someone or something on (to someone or something else). Unraveling the meaning and usage of this popular english expression • discover the true meaning and usage of the popular english. How to use strap. Strap Expression Meaning.
From fyokdlkfj.blob.core.windows.net
Strap You Meaning at Daniel Yount blog Strap Expression Meaning Be sure to strap in the children before the car starts moving. The meaning of strap in is to fasten a seat belt around (someone). As with many idioms, ‘strap on a pair’ has a literal and figurative interpretation. How to use strap in in a sentence. To attach, fasten, or secure someone or something on (to someone or something. Strap Expression Meaning.
From www.youtube.com
Strap Meaning of strap YouTube Strap Expression Meaning How to use strap in in a sentence. To attach, fasten, or secure someone or something on (to someone or something else). The phrase “pull yourself up by your bootstraps” originated shortly before the turn of the 20th century. A noun or pronoun can be used between strap. Unraveling the meaning and usage of this popular english expression • discover. Strap Expression Meaning.
From www.youtube.com
Strap meaning in Hindi Strap ka matlab kya hota hai YouTube Strap Expression Meaning Be sure to strap in the children before the car starts moving. To secure someone or something with a strap, especially a seat belt: How to use strap in in a sentence. Literally, it refers to fastening a pair of items. Unraveling the meaning and usage of this popular english expression • discover the true meaning and usage of the. Strap Expression Meaning.
From fyokdlkfj.blob.core.windows.net
Strap You Meaning at Daniel Yount blog Strap Expression Meaning Unraveling the meaning and usage of this popular english expression • discover the true meaning and usage of the popular english. To attach, fasten, or secure someone or something on (to someone or something else). The phrase “pull yourself up by your bootstraps” originated shortly before the turn of the 20th century. To secure someone or something with a strap,. Strap Expression Meaning.
From fyoymduvl.blob.core.windows.net
Straps Slang Meaning at Cynthia Chick blog Strap Expression Meaning Unraveling the meaning and usage of this popular english expression • discover the true meaning and usage of the popular english. Literally, it refers to fastening a pair of items. As with many idioms, ‘strap on a pair’ has a literal and figurative interpretation. How to use strap in in a sentence. The phrase “pull yourself up by your bootstraps”. Strap Expression Meaning.
From fyokdlkfj.blob.core.windows.net
Strap You Meaning at Daniel Yount blog Strap Expression Meaning How to use strap in in a sentence. As with many idioms, ‘strap on a pair’ has a literal and figurative interpretation. The meaning of strap in is to fasten a seat belt around (someone). It is often used in casual conversations, social media posts, and online. A noun or pronoun can be used between strap. To secure someone or. Strap Expression Meaning.
From hinative.com
What is the meaning of "If anything the straps could be shorter, but I Strap Expression Meaning How to use strap in in a sentence. To attach, fasten, or secure someone or something on (to someone or something else). Strap slang is a term that has gained popularity in recent years, especially among younger generations. It is often used in casual conversations, social media posts, and online. Literally, it refers to fastening a pair of items. The. Strap Expression Meaning.
From www.youtube.com
What is the meaning of the word STRAP? YouTube Strap Expression Meaning Be sure to strap in the children before the car starts moving. Literally, it refers to fastening a pair of items. Strap slang is a term that has gained popularity in recent years, especially among younger generations. A noun or pronoun can be used between strap. To attach, fasten, or secure someone or something on (to someone or something else).. Strap Expression Meaning.
From www.youtube.com
Idiom 'Strap On A Pair' Meaning YouTube Strap Expression Meaning Strap slang is a term that has gained popularity in recent years, especially among younger generations. How to use strap in in a sentence. Unraveling the meaning and usage of this popular english expression • discover the true meaning and usage of the popular english. A noun or pronoun can be used between strap. Be sure to strap in the. Strap Expression Meaning.
From dillibaga.com
WHAT DOES STRAP DROP LENGTH MEAN DilliBaga Strap Expression Meaning As with many idioms, ‘strap on a pair’ has a literal and figurative interpretation. Unraveling the meaning and usage of this popular english expression • discover the true meaning and usage of the popular english. To secure someone or something with a strap, especially a seat belt: To attach, fasten, or secure someone or something on (to someone or something. Strap Expression Meaning.
From www.pinterest.com
One shoulder strap for all. “Une” means “one” in French, it’s a symbole Strap Expression Meaning A noun or pronoun can be used between strap. Strap slang is a term that has gained popularity in recent years, especially among younger generations. The meaning of strap in is to fasten a seat belt around (someone). It is often used in casual conversations, social media posts, and online. To attach, fasten, or secure someone or something on (to. Strap Expression Meaning.
From www.idioms.online
Strapped for Cash Idioms Online Strap Expression Meaning How to use strap in in a sentence. A noun or pronoun can be used between strap. The meaning of strap in is to fasten a seat belt around (someone). To attach, fasten, or secure someone or something on (to someone or something else). The phrase “pull yourself up by your bootstraps” originated shortly before the turn of the 20th. Strap Expression Meaning.
From hinative.com
What is the meaning of "Do “Strap” and “loop” have the same meaning Strap Expression Meaning The meaning of strap in is to fasten a seat belt around (someone). It is often used in casual conversations, social media posts, and online. Be sure to strap in the children before the car starts moving. How to use strap in in a sentence. The phrase “pull yourself up by your bootstraps” originated shortly before the turn of the. Strap Expression Meaning.
From www.youtube.com
STRAP Meaning and Pronunciation YouTube Strap Expression Meaning The phrase “pull yourself up by your bootstraps” originated shortly before the turn of the 20th century. Be sure to strap in the children before the car starts moving. Literally, it refers to fastening a pair of items. Strap slang is a term that has gained popularity in recent years, especially among younger generations. To secure someone or something with. Strap Expression Meaning.
From www.youtube.com
Kicking strap Meaning YouTube Strap Expression Meaning As with many idioms, ‘strap on a pair’ has a literal and figurative interpretation. How to use strap in in a sentence. Strap slang is a term that has gained popularity in recent years, especially among younger generations. It is often used in casual conversations, social media posts, and online. To secure someone or something with a strap, especially a. Strap Expression Meaning.
From pmc.ncbi.nlm.nih.gov
NAcetylcysteine Compared to Metformin, Improves The Expression Profile Strap Expression Meaning A noun or pronoun can be used between strap. The meaning of strap in is to fasten a seat belt around (someone). How to use strap in in a sentence. To attach, fasten, or secure someone or something on (to someone or something else). It is often used in casual conversations, social media posts, and online. Strap slang is a. Strap Expression Meaning.
From hinative.com
What is the meaning of "Do “Strap” and “loop” have the same meaning Strap Expression Meaning The phrase “pull yourself up by your bootstraps” originated shortly before the turn of the 20th century. How to use strap in in a sentence. The meaning of strap in is to fasten a seat belt around (someone). Strap slang is a term that has gained popularity in recent years, especially among younger generations. Unraveling the meaning and usage of. Strap Expression Meaning.
From www.youtube.com
What does strap up mean in texting? YouTube Strap Expression Meaning Be sure to strap in the children before the car starts moving. The phrase “pull yourself up by your bootstraps” originated shortly before the turn of the 20th century. A noun or pronoun can be used between strap. Strap slang is a term that has gained popularity in recent years, especially among younger generations. It is often used in casual. Strap Expression Meaning.
From www.cosmo.ph
What Is A Strap On? Strap Expression Meaning The meaning of strap in is to fasten a seat belt around (someone). How to use strap in in a sentence. To secure someone or something with a strap, especially a seat belt: Unraveling the meaning and usage of this popular english expression • discover the true meaning and usage of the popular english. Strap slang is a term that. Strap Expression Meaning.
From dictionary.langeek.co
la traduzione della parola "Strap" LanGeek Strap Expression Meaning Literally, it refers to fastening a pair of items. As with many idioms, ‘strap on a pair’ has a literal and figurative interpretation. Be sure to strap in the children before the car starts moving. It is often used in casual conversations, social media posts, and online. The meaning of strap in is to fasten a seat belt around (someone).. Strap Expression Meaning.
From on-and-on.ocnk.net
!MO CAMERA STRAP[Expression]|カメラファッションカメラストラップ|on and on shop Strap Expression Meaning Be sure to strap in the children before the car starts moving. Strap slang is a term that has gained popularity in recent years, especially among younger generations. How to use strap in in a sentence. As with many idioms, ‘strap on a pair’ has a literal and figurative interpretation. A noun or pronoun can be used between strap. To. Strap Expression Meaning.
From thecontentauthority.com
Handle vs Strap Do These Mean The Same? How To Use Them Strap Expression Meaning The phrase “pull yourself up by your bootstraps” originated shortly before the turn of the 20th century. To secure someone or something with a strap, especially a seat belt: It is often used in casual conversations, social media posts, and online. Be sure to strap in the children before the car starts moving. The meaning of strap in is to. Strap Expression Meaning.