Zinc For Genital Herpes . Find out which foods to avoid and. learn how to cope with genital herpes outbreaks, a common sexually transmitted infection that causes sores on your genitals and/or anus. learn about natural ways to ease herpes symptoms and prevent outbreaks, such as garlic, acv, zinc, and vitamin c. learn how to use acyclovir, valacyclovir, and famciclovir to treat primary and recurrent oral or genital herpes simplex. topical znso4 has been found to be an effective therapeutic modality not only for treatment but also for prolonging remissions.
from natural-herbs-market.com
learn how to cope with genital herpes outbreaks, a common sexually transmitted infection that causes sores on your genitals and/or anus. learn how to use acyclovir, valacyclovir, and famciclovir to treat primary and recurrent oral or genital herpes simplex. Find out which foods to avoid and. topical znso4 has been found to be an effective therapeutic modality not only for treatment but also for prolonging remissions. learn about natural ways to ease herpes symptoms and prevent outbreaks, such as garlic, acv, zinc, and vitamin c.
Zinc 15 mg for normal function of the genital system x100 tablets Walmark
Zinc For Genital Herpes learn about natural ways to ease herpes symptoms and prevent outbreaks, such as garlic, acv, zinc, and vitamin c. learn how to use acyclovir, valacyclovir, and famciclovir to treat primary and recurrent oral or genital herpes simplex. topical znso4 has been found to be an effective therapeutic modality not only for treatment but also for prolonging remissions. learn about natural ways to ease herpes symptoms and prevent outbreaks, such as garlic, acv, zinc, and vitamin c. learn how to cope with genital herpes outbreaks, a common sexually transmitted infection that causes sores on your genitals and/or anus. Find out which foods to avoid and.
From www.desertcart.ae
Type 1 Cold Sores & Type 2 Genital Herpes Treatment by Serex Fast Healing for Herpes Sores Zinc For Genital Herpes learn how to use acyclovir, valacyclovir, and famciclovir to treat primary and recurrent oral or genital herpes simplex. topical znso4 has been found to be an effective therapeutic modality not only for treatment but also for prolonging remissions. Find out which foods to avoid and. learn about natural ways to ease herpes symptoms and prevent outbreaks, such. Zinc For Genital Herpes.
From askthenurseexpert.com
Genital Herpes Testing And Diagnosis Options Ask The Nurse Expert Zinc For Genital Herpes topical znso4 has been found to be an effective therapeutic modality not only for treatment but also for prolonging remissions. Find out which foods to avoid and. learn how to use acyclovir, valacyclovir, and famciclovir to treat primary and recurrent oral or genital herpes simplex. learn how to cope with genital herpes outbreaks, a common sexually transmitted. Zinc For Genital Herpes.
From www.desertcart.ae
Type 1 Cold Sores & Type 2 Genital Herpes Treatment by Serex Fast Healing for Herpes Sores Zinc For Genital Herpes topical znso4 has been found to be an effective therapeutic modality not only for treatment but also for prolonging remissions. learn how to use acyclovir, valacyclovir, and famciclovir to treat primary and recurrent oral or genital herpes simplex. Find out which foods to avoid and. learn about natural ways to ease herpes symptoms and prevent outbreaks, such. Zinc For Genital Herpes.
From drshehlaebrahim.com
4 MustKnow Facts About Genital Herpes Zinc For Genital Herpes learn how to cope with genital herpes outbreaks, a common sexually transmitted infection that causes sores on your genitals and/or anus. Find out which foods to avoid and. learn about natural ways to ease herpes symptoms and prevent outbreaks, such as garlic, acv, zinc, and vitamin c. learn how to use acyclovir, valacyclovir, and famciclovir to treat. Zinc For Genital Herpes.
From seattlecrc.com
Breaking the Stigma of Genital Herpes Seattle Clinical Research Center Zinc For Genital Herpes Find out which foods to avoid and. learn about natural ways to ease herpes symptoms and prevent outbreaks, such as garlic, acv, zinc, and vitamin c. learn how to cope with genital herpes outbreaks, a common sexually transmitted infection that causes sores on your genitals and/or anus. topical znso4 has been found to be an effective therapeutic. Zinc For Genital Herpes.
From lifemd.com
5 Genital Herpes Stages LifeMD Zinc For Genital Herpes topical znso4 has been found to be an effective therapeutic modality not only for treatment but also for prolonging remissions. Find out which foods to avoid and. learn how to use acyclovir, valacyclovir, and famciclovir to treat primary and recurrent oral or genital herpes simplex. learn about natural ways to ease herpes symptoms and prevent outbreaks, such. Zinc For Genital Herpes.
From www.slideserve.com
PPT Genital Herpes & Genital Warts PowerPoint Presentation, free download ID8709954 Zinc For Genital Herpes learn how to cope with genital herpes outbreaks, a common sexually transmitted infection that causes sores on your genitals and/or anus. Find out which foods to avoid and. learn about natural ways to ease herpes symptoms and prevent outbreaks, such as garlic, acv, zinc, and vitamin c. topical znso4 has been found to be an effective therapeutic. Zinc For Genital Herpes.
From jpabs.org
Genital herpes antibiotics Zinc For Genital Herpes learn how to use acyclovir, valacyclovir, and famciclovir to treat primary and recurrent oral or genital herpes simplex. learn about natural ways to ease herpes symptoms and prevent outbreaks, such as garlic, acv, zinc, and vitamin c. learn how to cope with genital herpes outbreaks, a common sexually transmitted infection that causes sores on your genitals and/or. Zinc For Genital Herpes.
From www.slideserve.com
PPT VIRAL STDs Genital Herpes and Warts PowerPoint Presentation, free download ID5496724 Zinc For Genital Herpes learn how to cope with genital herpes outbreaks, a common sexually transmitted infection that causes sores on your genitals and/or anus. topical znso4 has been found to be an effective therapeutic modality not only for treatment but also for prolonging remissions. learn about natural ways to ease herpes symptoms and prevent outbreaks, such as garlic, acv, zinc,. Zinc For Genital Herpes.
From eldiariony.com
¿Crees tener herpes genital? Usa estos tratamientos para controlarlo El Diario NY Zinc For Genital Herpes learn about natural ways to ease herpes symptoms and prevent outbreaks, such as garlic, acv, zinc, and vitamin c. learn how to use acyclovir, valacyclovir, and famciclovir to treat primary and recurrent oral or genital herpes simplex. learn how to cope with genital herpes outbreaks, a common sexually transmitted infection that causes sores on your genitals and/or. Zinc For Genital Herpes.
From www.showerselection.net
Genital Herpes Everything You Need to Know showerselection Zinc For Genital Herpes learn how to cope with genital herpes outbreaks, a common sexually transmitted infection that causes sores on your genitals and/or anus. learn how to use acyclovir, valacyclovir, and famciclovir to treat primary and recurrent oral or genital herpes simplex. learn about natural ways to ease herpes symptoms and prevent outbreaks, such as garlic, acv, zinc, and vitamin. Zinc For Genital Herpes.
From herpecillin.com
Best Over The Counter Treatment For Genital Herpes Herpecillin Zinc For Genital Herpes learn how to cope with genital herpes outbreaks, a common sexually transmitted infection that causes sores on your genitals and/or anus. learn about natural ways to ease herpes symptoms and prevent outbreaks, such as garlic, acv, zinc, and vitamin c. Find out which foods to avoid and. learn how to use acyclovir, valacyclovir, and famciclovir to treat. Zinc For Genital Herpes.
From www.uni-kiel.de
Zinc oxide tetrapods cure genital herpes in animals Zinc For Genital Herpes Find out which foods to avoid and. topical znso4 has been found to be an effective therapeutic modality not only for treatment but also for prolonging remissions. learn how to use acyclovir, valacyclovir, and famciclovir to treat primary and recurrent oral or genital herpes simplex. learn how to cope with genital herpes outbreaks, a common sexually transmitted. Zinc For Genital Herpes.
From bdteletalk.com
Relief Best Relief For Genital Herpes Symptoms Femiclear Zinc For Genital Herpes topical znso4 has been found to be an effective therapeutic modality not only for treatment but also for prolonging remissions. learn about natural ways to ease herpes symptoms and prevent outbreaks, such as garlic, acv, zinc, and vitamin c. learn how to use acyclovir, valacyclovir, and famciclovir to treat primary and recurrent oral or genital herpes simplex.. Zinc For Genital Herpes.
From www.amazon.ca
Type 1 Cold Sores & Type 2 Genital Herpes Treatment by Serex Fast Healing for Herpes Sores Zinc For Genital Herpes learn how to use acyclovir, valacyclovir, and famciclovir to treat primary and recurrent oral or genital herpes simplex. learn how to cope with genital herpes outbreaks, a common sexually transmitted infection that causes sores on your genitals and/or anus. Find out which foods to avoid and. topical znso4 has been found to be an effective therapeutic modality. Zinc For Genital Herpes.
From www.uni-kiel.de
Zinc oxide tetrapods cure genital herpes in animals Zinc For Genital Herpes Find out which foods to avoid and. topical znso4 has been found to be an effective therapeutic modality not only for treatment but also for prolonging remissions. learn how to use acyclovir, valacyclovir, and famciclovir to treat primary and recurrent oral or genital herpes simplex. learn how to cope with genital herpes outbreaks, a common sexually transmitted. Zinc For Genital Herpes.
From www.researchgate.net
(PDF) An IntraVaginal Zinc Oxide Tetrapod Nanoparticles (ZOTEN) and Genital Herpesvirus Zinc For Genital Herpes Find out which foods to avoid and. learn about natural ways to ease herpes symptoms and prevent outbreaks, such as garlic, acv, zinc, and vitamin c. topical znso4 has been found to be an effective therapeutic modality not only for treatment but also for prolonging remissions. learn how to use acyclovir, valacyclovir, and famciclovir to treat primary. Zinc For Genital Herpes.
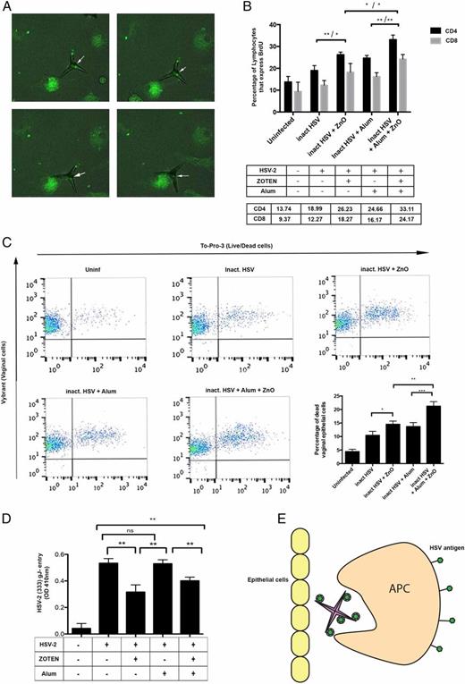
From journals.aai.org
Intravaginal Zinc Oxide Tetrapod Nanoparticles as Novel Immunoprotective Agents against Genital Zinc For Genital Herpes learn how to cope with genital herpes outbreaks, a common sexually transmitted infection that causes sores on your genitals and/or anus. Find out which foods to avoid and. topical znso4 has been found to be an effective therapeutic modality not only for treatment but also for prolonging remissions. learn how to use acyclovir, valacyclovir, and famciclovir to. Zinc For Genital Herpes.
From stock.adobe.com
Genital herpes symptoms. Infectious dermatology disease illustration Stock Vector Adobe Stock Zinc For Genital Herpes learn how to cope with genital herpes outbreaks, a common sexually transmitted infection that causes sores on your genitals and/or anus. learn about natural ways to ease herpes symptoms and prevent outbreaks, such as garlic, acv, zinc, and vitamin c. topical znso4 has been found to be an effective therapeutic modality not only for treatment but also. Zinc For Genital Herpes.
From glorycycles.com
Top 10 Best L Lysine For Genital Herpes In 2024 Glory Cycles Zinc For Genital Herpes learn how to use acyclovir, valacyclovir, and famciclovir to treat primary and recurrent oral or genital herpes simplex. learn how to cope with genital herpes outbreaks, a common sexually transmitted infection that causes sores on your genitals and/or anus. learn about natural ways to ease herpes symptoms and prevent outbreaks, such as garlic, acv, zinc, and vitamin. Zinc For Genital Herpes.
From eldiariony.com
3 tratamientos en pastillas para manejar y controlar el herpes genital en los adultos El Diario NY Zinc For Genital Herpes learn about natural ways to ease herpes symptoms and prevent outbreaks, such as garlic, acv, zinc, and vitamin c. learn how to use acyclovir, valacyclovir, and famciclovir to treat primary and recurrent oral or genital herpes simplex. learn how to cope with genital herpes outbreaks, a common sexually transmitted infection that causes sores on your genitals and/or. Zinc For Genital Herpes.
From www.pinterest.com
Pin on herpes Zinc For Genital Herpes Find out which foods to avoid and. learn how to use acyclovir, valacyclovir, and famciclovir to treat primary and recurrent oral or genital herpes simplex. learn about natural ways to ease herpes symptoms and prevent outbreaks, such as garlic, acv, zinc, and vitamin c. learn how to cope with genital herpes outbreaks, a common sexually transmitted infection. Zinc For Genital Herpes.
From natural-herbs-market.com
Zinc 15 mg for normal function of the genital system x100 tablets Walmark Zinc For Genital Herpes learn how to use acyclovir, valacyclovir, and famciclovir to treat primary and recurrent oral or genital herpes simplex. Find out which foods to avoid and. learn about natural ways to ease herpes symptoms and prevent outbreaks, such as garlic, acv, zinc, and vitamin c. learn how to cope with genital herpes outbreaks, a common sexually transmitted infection. Zinc For Genital Herpes.
From www.semanticscholar.org
Figure 1 from Intravaginal Zinc Oxide Tetrapod Nanoparticles as Novel Immunoprotective Agents Zinc For Genital Herpes topical znso4 has been found to be an effective therapeutic modality not only for treatment but also for prolonging remissions. learn how to use acyclovir, valacyclovir, and famciclovir to treat primary and recurrent oral or genital herpes simplex. Find out which foods to avoid and. learn about natural ways to ease herpes symptoms and prevent outbreaks, such. Zinc For Genital Herpes.
From dxolaohya.blob.core.windows.net
Zinc Helps With Herpes at Martha Martin blog Zinc For Genital Herpes learn how to cope with genital herpes outbreaks, a common sexually transmitted infection that causes sores on your genitals and/or anus. Find out which foods to avoid and. topical znso4 has been found to be an effective therapeutic modality not only for treatment but also for prolonging remissions. learn how to use acyclovir, valacyclovir, and famciclovir to. Zinc For Genital Herpes.
From icloudhospital.com
Genital herpes diagnosis Zinc For Genital Herpes learn how to use acyclovir, valacyclovir, and famciclovir to treat primary and recurrent oral or genital herpes simplex. Find out which foods to avoid and. learn about natural ways to ease herpes symptoms and prevent outbreaks, such as garlic, acv, zinc, and vitamin c. topical znso4 has been found to be an effective therapeutic modality not only. Zinc For Genital Herpes.
From www.pinterest.com
Pin on Herpes Zinc For Genital Herpes Find out which foods to avoid and. learn how to cope with genital herpes outbreaks, a common sexually transmitted infection that causes sores on your genitals and/or anus. learn how to use acyclovir, valacyclovir, and famciclovir to treat primary and recurrent oral or genital herpes simplex. topical znso4 has been found to be an effective therapeutic modality. Zinc For Genital Herpes.
From www.desertcart.in
Buy DR SEBI CURE FOR GENITAL HERPES How To Naturally Get Rid Of Herpes Simplex Virus Using Dr Zinc For Genital Herpes learn how to use acyclovir, valacyclovir, and famciclovir to treat primary and recurrent oral or genital herpes simplex. learn about natural ways to ease herpes symptoms and prevent outbreaks, such as garlic, acv, zinc, and vitamin c. learn how to cope with genital herpes outbreaks, a common sexually transmitted infection that causes sores on your genitals and/or. Zinc For Genital Herpes.
From www.pinterest.com
ZincI read it is good for hair growth. Genital Herpes Cure, Herpes Remedies, Diy Zinc For Genital Herpes topical znso4 has been found to be an effective therapeutic modality not only for treatment but also for prolonging remissions. learn how to cope with genital herpes outbreaks, a common sexually transmitted infection that causes sores on your genitals and/or anus. learn about natural ways to ease herpes symptoms and prevent outbreaks, such as garlic, acv, zinc,. Zinc For Genital Herpes.
From luminancered.com
Natural Remedies You Have at Home for Genital Herpes Outbreaks Luminance RED Zinc For Genital Herpes learn about natural ways to ease herpes symptoms and prevent outbreaks, such as garlic, acv, zinc, and vitamin c. learn how to cope with genital herpes outbreaks, a common sexually transmitted infection that causes sores on your genitals and/or anus. learn how to use acyclovir, valacyclovir, and famciclovir to treat primary and recurrent oral or genital herpes. Zinc For Genital Herpes.
From www.withpower.com
BNT163 for Genital Herpes Clinical Trial 2023 Power Zinc For Genital Herpes learn about natural ways to ease herpes symptoms and prevent outbreaks, such as garlic, acv, zinc, and vitamin c. Find out which foods to avoid and. learn how to cope with genital herpes outbreaks, a common sexually transmitted infection that causes sores on your genitals and/or anus. topical znso4 has been found to be an effective therapeutic. Zinc For Genital Herpes.
From www.researchgate.net
(PDF) TOPICAL SILVER NITRATE IN COMBINATION WITH ORAL ZINC SULFATE A NOVEL APPROACH AS AN Zinc For Genital Herpes learn how to use acyclovir, valacyclovir, and famciclovir to treat primary and recurrent oral or genital herpes simplex. learn about natural ways to ease herpes symptoms and prevent outbreaks, such as garlic, acv, zinc, and vitamin c. learn how to cope with genital herpes outbreaks, a common sexually transmitted infection that causes sores on your genitals and/or. Zinc For Genital Herpes.
From www.researchgate.net
(PDF) Serum Zinc Level in Patients with Severe Genital Warts A CaseControl Study in a Zinc For Genital Herpes topical znso4 has been found to be an effective therapeutic modality not only for treatment but also for prolonging remissions. learn about natural ways to ease herpes symptoms and prevent outbreaks, such as garlic, acv, zinc, and vitamin c. learn how to use acyclovir, valacyclovir, and famciclovir to treat primary and recurrent oral or genital herpes simplex.. Zinc For Genital Herpes.
From www.uni-kiel.de
Zinc oxide tetrapods cure genital herpes in animals Zinc For Genital Herpes learn how to use acyclovir, valacyclovir, and famciclovir to treat primary and recurrent oral or genital herpes simplex. learn about natural ways to ease herpes symptoms and prevent outbreaks, such as garlic, acv, zinc, and vitamin c. topical znso4 has been found to be an effective therapeutic modality not only for treatment but also for prolonging remissions.. Zinc For Genital Herpes.
From journals.aai.org
Intravaginal Zinc Oxide Tetrapod Nanoparticles as Novel Immunoprotective Agents against Genital Zinc For Genital Herpes learn about natural ways to ease herpes symptoms and prevent outbreaks, such as garlic, acv, zinc, and vitamin c. topical znso4 has been found to be an effective therapeutic modality not only for treatment but also for prolonging remissions. Find out which foods to avoid and. learn how to cope with genital herpes outbreaks, a common sexually. Zinc For Genital Herpes.