Alternating Flashing Light Circuit . Here is the circuit diagram.! The video below shows what the dual led flasher circuit does. Here, i will show you three different ways to make this circuit using: Two leds blink on and off alternately. In this post i have explained how to assemble ic 555 for generating interesting led circuits with blinking, flashing and fading light effects with some minor. In this project, we will show how to build a simple led flasher circuit using a 555 timer chip. Simple alternate led flashing using 555 timer: A tutorial on how to make an adjustable flashing/blinking led circuit using 555 timer ic and a few other electronic components. Flasher circuit is a circuit in which the led blinks on and off at a rate influenced by the capacitor used. This circuit toggles an led or any output device on and off at regular.
from www.multisim.com
Two leds blink on and off alternately. Flasher circuit is a circuit in which the led blinks on and off at a rate influenced by the capacitor used. In this project, we will show how to build a simple led flasher circuit using a 555 timer chip. In this post i have explained how to assemble ic 555 for generating interesting led circuits with blinking, flashing and fading light effects with some minor. The video below shows what the dual led flasher circuit does. A tutorial on how to make an adjustable flashing/blinking led circuit using 555 timer ic and a few other electronic components. Here is the circuit diagram.! Simple alternate led flashing using 555 timer: Here, i will show you three different ways to make this circuit using: This circuit toggles an led or any output device on and off at regular.
Alternating Flashing Lights Multisim Live
Alternating Flashing Light Circuit Here is the circuit diagram.! Here is the circuit diagram.! A tutorial on how to make an adjustable flashing/blinking led circuit using 555 timer ic and a few other electronic components. In this post i have explained how to assemble ic 555 for generating interesting led circuits with blinking, flashing and fading light effects with some minor. The video below shows what the dual led flasher circuit does. Simple alternate led flashing using 555 timer: In this project, we will show how to build a simple led flasher circuit using a 555 timer chip. Here, i will show you three different ways to make this circuit using: This circuit toggles an led or any output device on and off at regular. Flasher circuit is a circuit in which the led blinks on and off at a rate influenced by the capacitor used. Two leds blink on and off alternately.
From www.conrad.com
Bulb alternating flashing circuit 4.5 V, 12 V Alternating Flashing Light Circuit This circuit toggles an led or any output device on and off at regular. In this post i have explained how to assemble ic 555 for generating interesting led circuits with blinking, flashing and fading light effects with some minor. Here, i will show you three different ways to make this circuit using: A tutorial on how to make an. Alternating Flashing Light Circuit.
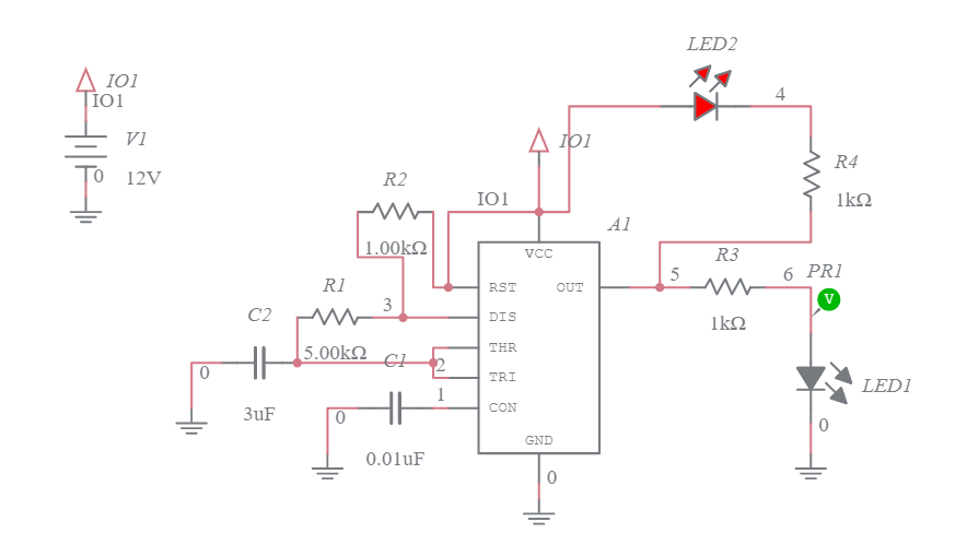
From ar.inspiredpencil.com
Alternating Flashing Led Circuit Alternating Flashing Light Circuit Here, i will show you three different ways to make this circuit using: Flasher circuit is a circuit in which the led blinks on and off at a rate influenced by the capacitor used. Simple alternate led flashing using 555 timer: In this project, we will show how to build a simple led flasher circuit using a 555 timer chip.. Alternating Flashing Light Circuit.
From circuitlibcarnes.z19.web.core.windows.net
Alternating Flashing Led Circuit Alternating Flashing Light Circuit In this post i have explained how to assemble ic 555 for generating interesting led circuits with blinking, flashing and fading light effects with some minor. Here is the circuit diagram.! Flasher circuit is a circuit in which the led blinks on and off at a rate influenced by the capacitor used. In this project, we will show how to. Alternating Flashing Light Circuit.
From www.instructables.com
Simple Blinking LED Circuit 5 Steps (with Pictures) Instructables Alternating Flashing Light Circuit Here, i will show you three different ways to make this circuit using: Simple alternate led flashing using 555 timer: A tutorial on how to make an adjustable flashing/blinking led circuit using 555 timer ic and a few other electronic components. The video below shows what the dual led flasher circuit does. This circuit toggles an led or any output. Alternating Flashing Light Circuit.
From diagramlistcarers.z13.web.core.windows.net
Alternating Flashing Led Circuit Alternating Flashing Light Circuit Here, i will show you three different ways to make this circuit using: In this project, we will show how to build a simple led flasher circuit using a 555 timer chip. Flasher circuit is a circuit in which the led blinks on and off at a rate influenced by the capacitor used. Simple alternate led flashing using 555 timer:. Alternating Flashing Light Circuit.
From www.youtube.com
Alternate Blinking LED circuit using IC 555 Timer Astable Mode by Manmohan Pal YouTube Alternating Flashing Light Circuit Two leds blink on and off alternately. The video below shows what the dual led flasher circuit does. Flasher circuit is a circuit in which the led blinks on and off at a rate influenced by the capacitor used. Simple alternate led flashing using 555 timer: In this post i have explained how to assemble ic 555 for generating interesting. Alternating Flashing Light Circuit.
From www.youtube.com
Three Ways to make LED Flasher Circuit with Rate Control and Alternate Flashing YouTube Alternating Flashing Light Circuit In this project, we will show how to build a simple led flasher circuit using a 555 timer chip. This circuit toggles an led or any output device on and off at regular. Simple alternate led flashing using 555 timer: In this post i have explained how to assemble ic 555 for generating interesting led circuits with blinking, flashing and. Alternating Flashing Light Circuit.
From www.seekic.com
ALTERNATING_FLASHER LED_and_Light_Circuit Circuit Diagram Alternating Flashing Light Circuit In this project, we will show how to build a simple led flasher circuit using a 555 timer chip. The video below shows what the dual led flasher circuit does. Flasher circuit is a circuit in which the led blinks on and off at a rate influenced by the capacitor used. Here is the circuit diagram.! This circuit toggles an. Alternating Flashing Light Circuit.
From circuitn2z1i2galo.z13.web.core.windows.net
Alternating Flashing Light Circuit Alternating Flashing Light Circuit This circuit toggles an led or any output device on and off at regular. In this post i have explained how to assemble ic 555 for generating interesting led circuits with blinking, flashing and fading light effects with some minor. A tutorial on how to make an adjustable flashing/blinking led circuit using 555 timer ic and a few other electronic. Alternating Flashing Light Circuit.
From exohadnpm.blob.core.windows.net
Led Blinking Circuit Application at Dale Mullins blog Alternating Flashing Light Circuit A tutorial on how to make an adjustable flashing/blinking led circuit using 555 timer ic and a few other electronic components. Two leds blink on and off alternately. Flasher circuit is a circuit in which the led blinks on and off at a rate influenced by the capacitor used. Simple alternate led flashing using 555 timer: The video below shows. Alternating Flashing Light Circuit.
From www.instructables.com
Tutorial 2 2 Flashing Lights, Alternating 4 Steps Instructables Alternating Flashing Light Circuit Simple alternate led flashing using 555 timer: The video below shows what the dual led flasher circuit does. Here is the circuit diagram.! Here, i will show you three different ways to make this circuit using: A tutorial on how to make an adjustable flashing/blinking led circuit using 555 timer ic and a few other electronic components. In this project,. Alternating Flashing Light Circuit.
From schematicbackland.z21.web.core.windows.net
Alternating Flashing Led Circuit Alternating Flashing Light Circuit Two leds blink on and off alternately. In this post i have explained how to assemble ic 555 for generating interesting led circuits with blinking, flashing and fading light effects with some minor. Here, i will show you three different ways to make this circuit using: Flasher circuit is a circuit in which the led blinks on and off at. Alternating Flashing Light Circuit.
From www.instructables.com
Three Ways to Make LED Flasher Circuit With Rate Control and Alternate Flashing 3 Steps Alternating Flashing Light Circuit Two leds blink on and off alternately. Here, i will show you three different ways to make this circuit using: Here is the circuit diagram.! Flasher circuit is a circuit in which the led blinks on and off at a rate influenced by the capacitor used. In this project, we will show how to build a simple led flasher circuit. Alternating Flashing Light Circuit.
From electronics.stackexchange.com
circuit design How to flash between two different sets on LEDs using a 556 Timer IC Alternating Flashing Light Circuit Two leds blink on and off alternately. In this project, we will show how to build a simple led flasher circuit using a 555 timer chip. A tutorial on how to make an adjustable flashing/blinking led circuit using 555 timer ic and a few other electronic components. Flasher circuit is a circuit in which the led blinks on and off. Alternating Flashing Light Circuit.
From www.youtube.com
How to make Alternating LED Flasher circuit YouTube Alternating Flashing Light Circuit Here is the circuit diagram.! A tutorial on how to make an adjustable flashing/blinking led circuit using 555 timer ic and a few other electronic components. This circuit toggles an led or any output device on and off at regular. In this project, we will show how to build a simple led flasher circuit using a 555 timer chip. Simple. Alternating Flashing Light Circuit.
From schematicpartclaudia.z19.web.core.windows.net
Led Flashing Circuit Diagram Alternating Flashing Light Circuit In this project, we will show how to build a simple led flasher circuit using a 555 timer chip. The video below shows what the dual led flasher circuit does. In this post i have explained how to assemble ic 555 for generating interesting led circuits with blinking, flashing and fading light effects with some minor. A tutorial on how. Alternating Flashing Light Circuit.
From schematicbackland.z21.web.core.windows.net
Alternating Flashing Led Circuit Alternating Flashing Light Circuit Here is the circuit diagram.! In this post i have explained how to assemble ic 555 for generating interesting led circuits with blinking, flashing and fading light effects with some minor. A tutorial on how to make an adjustable flashing/blinking led circuit using 555 timer ic and a few other electronic components. This circuit toggles an led or any output. Alternating Flashing Light Circuit.
From diy-projects4u.blogspot.com
Adjustable Single/Dual LED Flasher Using 555 Timer IC DIY Projects Alternating Flashing Light Circuit In this post i have explained how to assemble ic 555 for generating interesting led circuits with blinking, flashing and fading light effects with some minor. Two leds blink on and off alternately. Simple alternate led flashing using 555 timer: This circuit toggles an led or any output device on and off at regular. Flasher circuit is a circuit in. Alternating Flashing Light Circuit.
From hackaweek.com
Adjustable speed 555 dual alternating light flasher schematic HACK A WEEK Alternating Flashing Light Circuit Simple alternate led flashing using 555 timer: In this project, we will show how to build a simple led flasher circuit using a 555 timer chip. The video below shows what the dual led flasher circuit does. In this post i have explained how to assemble ic 555 for generating interesting led circuits with blinking, flashing and fading light effects. Alternating Flashing Light Circuit.
From schematicbackland.z21.web.core.windows.net
Alternating Flashing Led Circuit Alternating Flashing Light Circuit In this post i have explained how to assemble ic 555 for generating interesting led circuits with blinking, flashing and fading light effects with some minor. Here is the circuit diagram.! The video below shows what the dual led flasher circuit does. In this project, we will show how to build a simple led flasher circuit using a 555 timer. Alternating Flashing Light Circuit.
From www.youtube.com
Dual Alternating LED Flasher with NE555 YouTube Alternating Flashing Light Circuit A tutorial on how to make an adjustable flashing/blinking led circuit using 555 timer ic and a few other electronic components. This circuit toggles an led or any output device on and off at regular. Simple alternate led flashing using 555 timer: In this post i have explained how to assemble ic 555 for generating interesting led circuits with blinking,. Alternating Flashing Light Circuit.
From electronic-circuit1.blogspot.com
Electronic Collection Scheme Alternating Flashing Light Circuit In this project, we will show how to build a simple led flasher circuit using a 555 timer chip. Here is the circuit diagram.! This circuit toggles an led or any output device on and off at regular. Two leds blink on and off alternately. In this post i have explained how to assemble ic 555 for generating interesting led. Alternating Flashing Light Circuit.
From circuitdatablockboard.z21.web.core.windows.net
Flashing Light Circuit Diagram Alternating Flashing Light Circuit Two leds blink on and off alternately. In this project, we will show how to build a simple led flasher circuit using a 555 timer chip. Here, i will show you three different ways to make this circuit using: Flasher circuit is a circuit in which the led blinks on and off at a rate influenced by the capacitor used.. Alternating Flashing Light Circuit.
From elonics.org
Adjustable Flashing/Blinking LED Circuit using 555 Timer IC Alternating Flashing Light Circuit Flasher circuit is a circuit in which the led blinks on and off at a rate influenced by the capacitor used. Here, i will show you three different ways to make this circuit using: Simple alternate led flashing using 555 timer: A tutorial on how to make an adjustable flashing/blinking led circuit using 555 timer ic and a few other. Alternating Flashing Light Circuit.
From www.multisim.com
Alternating Flashing Lights Multisim Live Alternating Flashing Light Circuit This circuit toggles an led or any output device on and off at regular. Here is the circuit diagram.! In this post i have explained how to assemble ic 555 for generating interesting led circuits with blinking, flashing and fading light effects with some minor. Here, i will show you three different ways to make this circuit using: Two leds. Alternating Flashing Light Circuit.
From diagramparteberhart.z19.web.core.windows.net
555 Flashing Light Circuit Alternating Flashing Light Circuit A tutorial on how to make an adjustable flashing/blinking led circuit using 555 timer ic and a few other electronic components. The video below shows what the dual led flasher circuit does. Flasher circuit is a circuit in which the led blinks on and off at a rate influenced by the capacitor used. Here, i will show you three different. Alternating Flashing Light Circuit.
From enginefixschneider.z19.web.core.windows.net
Alternating Flasher Circuit Diagram Alternating Flashing Light Circuit Here is the circuit diagram.! In this post i have explained how to assemble ic 555 for generating interesting led circuits with blinking, flashing and fading light effects with some minor. This circuit toggles an led or any output device on and off at regular. The video below shows what the dual led flasher circuit does. Here, i will show. Alternating Flashing Light Circuit.
From ar.inspiredpencil.com
Alternating Flashing Led Circuit Alternating Flashing Light Circuit A tutorial on how to make an adjustable flashing/blinking led circuit using 555 timer ic and a few other electronic components. In this project, we will show how to build a simple led flasher circuit using a 555 timer chip. In this post i have explained how to assemble ic 555 for generating interesting led circuits with blinking, flashing and. Alternating Flashing Light Circuit.
From www.homemade-circuits.com
IC 555 LED Circuits (Blinking, Flashing, Fading Effect) Homemade Circuit Projects Alternating Flashing Light Circuit In this project, we will show how to build a simple led flasher circuit using a 555 timer chip. Simple alternate led flashing using 555 timer: Flasher circuit is a circuit in which the led blinks on and off at a rate influenced by the capacitor used. Here, i will show you three different ways to make this circuit using:. Alternating Flashing Light Circuit.
From www.caretxdigital.com
simple flashing led circuit diagram Wiring Diagram and Schematics Alternating Flashing Light Circuit In this project, we will show how to build a simple led flasher circuit using a 555 timer chip. Here is the circuit diagram.! The video below shows what the dual led flasher circuit does. Flasher circuit is a circuit in which the led blinks on and off at a rate influenced by the capacitor used. This circuit toggles an. Alternating Flashing Light Circuit.
From wiredatafisher.z19.web.core.windows.net
Alternating Flasher Circuit Diagram Alternating Flashing Light Circuit Here is the circuit diagram.! The video below shows what the dual led flasher circuit does. In this post i have explained how to assemble ic 555 for generating interesting led circuits with blinking, flashing and fading light effects with some minor. Flasher circuit is a circuit in which the led blinks on and off at a rate influenced by. Alternating Flashing Light Circuit.
From enginefixschneider.z19.web.core.windows.net
555 Led Flasher Circuit Diagram Alternating Flashing Light Circuit This circuit toggles an led or any output device on and off at regular. In this post i have explained how to assemble ic 555 for generating interesting led circuits with blinking, flashing and fading light effects with some minor. Here, i will show you three different ways to make this circuit using: A tutorial on how to make an. Alternating Flashing Light Circuit.
From newspaperagency.murasakinyack.com
How To Build A Flashing Led Circuit Newspaperagency Murasakinyack Alternating Flashing Light Circuit In this post i have explained how to assemble ic 555 for generating interesting led circuits with blinking, flashing and fading light effects with some minor. Two leds blink on and off alternately. Here is the circuit diagram.! Flasher circuit is a circuit in which the led blinks on and off at a rate influenced by the capacitor used. Simple. Alternating Flashing Light Circuit.
From www.youtube.com
How to make led flasher circuit using 555 timer ic 2 led flasher circuit YouTube Alternating Flashing Light Circuit Simple alternate led flashing using 555 timer: This circuit toggles an led or any output device on and off at regular. A tutorial on how to make an adjustable flashing/blinking led circuit using 555 timer ic and a few other electronic components. Two leds blink on and off alternately. In this project, we will show how to build a simple. Alternating Flashing Light Circuit.
From www.instructables.com
Three Ways to Make LED Flasher Circuit With Rate Control and Alternate Flashing 3 Steps Alternating Flashing Light Circuit This circuit toggles an led or any output device on and off at regular. Simple alternate led flashing using 555 timer: In this project, we will show how to build a simple led flasher circuit using a 555 timer chip. Two leds blink on and off alternately. A tutorial on how to make an adjustable flashing/blinking led circuit using 555. Alternating Flashing Light Circuit.