What Are The Components Of An Element . Elements and compounds are both examples of pure substances. To understand why they are unique, you need to understand the structure of the atom (the fundamental, individual particle of an element) and the characteristics of its components. Some elements exist as individual atoms, but some exist as molecules. Elements are the fundamental materials of which. , and examples include oxygen, hydrogen and iron. A chemical element is any substance that cannot be decomposed into simpler substances by ordinary chemical processes. A substance that cannot be broken down into chemically simpler components is an element. Water is an example of a compound, a mixture of two or more elements, and is. A chemical formula is an expression that shows the elements in a compound and the relative proportions of those elements. For example, carbon, nitrogen, and. An element is made from just one type of. The elements are organized by their atomic number in the periodic table, which highlights elements with similar properties. Aluminum, which is used in soda. A chemical element is a pure substance that consists of atoms with the same number of protons in the nucleus.
from sciencing.com
For example, carbon, nitrogen, and. An element is made from just one type of. Some elements exist as individual atoms, but some exist as molecules. , and examples include oxygen, hydrogen and iron. The elements are organized by their atomic number in the periodic table, which highlights elements with similar properties. A chemical element is a pure substance that consists of atoms with the same number of protons in the nucleus. A chemical formula is an expression that shows the elements in a compound and the relative proportions of those elements. Elements are the fundamental materials of which. Elements and compounds are both examples of pure substances. Aluminum, which is used in soda.
Parts of the Periodic Table Sciencing
What Are The Components Of An Element A chemical formula is an expression that shows the elements in a compound and the relative proportions of those elements. A chemical formula is an expression that shows the elements in a compound and the relative proportions of those elements. A substance that cannot be broken down into chemically simpler components is an element. Some elements exist as individual atoms, but some exist as molecules. Water is an example of a compound, a mixture of two or more elements, and is. Aluminum, which is used in soda. An element is made from just one type of. For example, carbon, nitrogen, and. The elements are organized by their atomic number in the periodic table, which highlights elements with similar properties. A chemical element is any substance that cannot be decomposed into simpler substances by ordinary chemical processes. Elements are the fundamental materials of which. Elements and compounds are both examples of pure substances. To understand why they are unique, you need to understand the structure of the atom (the fundamental, individual particle of an element) and the characteristics of its components. A chemical element is a pure substance that consists of atoms with the same number of protons in the nucleus. , and examples include oxygen, hydrogen and iron.
From schoolworkhelper.net
The Elements of a Good Essay SchoolWorkHelper What Are The Components Of An Element , and examples include oxygen, hydrogen and iron. The elements are organized by their atomic number in the periodic table, which highlights elements with similar properties. To understand why they are unique, you need to understand the structure of the atom (the fundamental, individual particle of an element) and the characteristics of its components. A chemical element is a pure. What Are The Components Of An Element.
From www.researchgate.net
Names, symbols and shapes of the circuit components included in the What Are The Components Of An Element Aluminum, which is used in soda. To understand why they are unique, you need to understand the structure of the atom (the fundamental, individual particle of an element) and the characteristics of its components. The elements are organized by their atomic number in the periodic table, which highlights elements with similar properties. A chemical element is a pure substance that. What Are The Components Of An Element.
From fyowcalxt.blob.core.windows.net
Components Of Mixtures Can Be Separated By Physical Processes at What Are The Components Of An Element The elements are organized by their atomic number in the periodic table, which highlights elements with similar properties. Elements are the fundamental materials of which. A substance that cannot be broken down into chemically simpler components is an element. Water is an example of a compound, a mixture of two or more elements, and is. Some elements exist as individual. What Are The Components Of An Element.
From sciencing.com
Parts of the Periodic Table Sciencing What Are The Components Of An Element An element is made from just one type of. , and examples include oxygen, hydrogen and iron. The elements are organized by their atomic number in the periodic table, which highlights elements with similar properties. Elements and compounds are both examples of pure substances. A chemical formula is an expression that shows the elements in a compound and the relative. What Are The Components Of An Element.
From chemistry.stackexchange.com
terminology Can an element be a single atom or a molecule made up of What Are The Components Of An Element A chemical formula is an expression that shows the elements in a compound and the relative proportions of those elements. Aluminum, which is used in soda. For example, carbon, nitrogen, and. Elements and compounds are both examples of pure substances. , and examples include oxygen, hydrogen and iron. The elements are organized by their atomic number in the periodic table,. What Are The Components Of An Element.
From fakhristeps.blogspot.com
What Are The Key Components Of Electrical Circuits? Fakhri Steps What Are The Components Of An Element To understand why they are unique, you need to understand the structure of the atom (the fundamental, individual particle of an element) and the characteristics of its components. A chemical formula is an expression that shows the elements in a compound and the relative proportions of those elements. A substance that cannot be broken down into chemically simpler components is. What Are The Components Of An Element.
From www.difference.wiki
Component vs. Element What’s the Difference? What Are The Components Of An Element An element is made from just one type of. Elements are the fundamental materials of which. A chemical element is a pure substance that consists of atoms with the same number of protons in the nucleus. A chemical element is any substance that cannot be decomposed into simpler substances by ordinary chemical processes. A chemical formula is an expression that. What Are The Components Of An Element.
From ceqwavoc.blob.core.windows.net
What Are The Components Of An Electrical Circuit at Dorothy Vickers blog What Are The Components Of An Element For example, carbon, nitrogen, and. The elements are organized by their atomic number in the periodic table, which highlights elements with similar properties. An element is made from just one type of. Elements are the fundamental materials of which. A chemical element is a pure substance that consists of atoms with the same number of protons in the nucleus. A. What Are The Components Of An Element.
From www.theengineeringprojects.com
Basic Electronic Components used for Circuit Designing The What Are The Components Of An Element Aluminum, which is used in soda. , and examples include oxygen, hydrogen and iron. Some elements exist as individual atoms, but some exist as molecules. Elements are the fundamental materials of which. To understand why they are unique, you need to understand the structure of the atom (the fundamental, individual particle of an element) and the characteristics of its components.. What Are The Components Of An Element.
From dolcubb2lessonlearning.z13.web.core.windows.net
Four Basic Components Of An Electric Circuit What Are The Components Of An Element A substance that cannot be broken down into chemically simpler components is an element. A chemical element is any substance that cannot be decomposed into simpler substances by ordinary chemical processes. A chemical element is a pure substance that consists of atoms with the same number of protons in the nucleus. The elements are organized by their atomic number in. What Are The Components Of An Element.
From www.adda247.com
Components of Environment Definition, Chart, PDF for Class 7 What Are The Components Of An Element To understand why they are unique, you need to understand the structure of the atom (the fundamental, individual particle of an element) and the characteristics of its components. Elements are the fundamental materials of which. A substance that cannot be broken down into chemically simpler components is an element. Water is an example of a compound, a mixture of two. What Are The Components Of An Element.
From tupuy.com
What Are The 5 Components Of A Lesson Plan Printable Online What Are The Components Of An Element Some elements exist as individual atoms, but some exist as molecules. A chemical formula is an expression that shows the elements in a compound and the relative proportions of those elements. The elements are organized by their atomic number in the periodic table, which highlights elements with similar properties. A chemical element is any substance that cannot be decomposed into. What Are The Components Of An Element.
From www.sliderbase.com
Elements Presentation Chemistry What Are The Components Of An Element Water is an example of a compound, a mixture of two or more elements, and is. An element is made from just one type of. Elements are the fundamental materials of which. A chemical formula is an expression that shows the elements in a compound and the relative proportions of those elements. A chemical element is any substance that cannot. What Are The Components Of An Element.
From sciencenotes.org
What Is an Element in Chemistry? Definition and Examples What Are The Components Of An Element A chemical element is a pure substance that consists of atoms with the same number of protons in the nucleus. A chemical formula is an expression that shows the elements in a compound and the relative proportions of those elements. Aluminum, which is used in soda. For example, carbon, nitrogen, and. Elements and compounds are both examples of pure substances.. What Are The Components Of An Element.
From science4geeks.blogspot.com
Science4Geeks Element, Compound and Mixture What Are The Components Of An Element Aluminum, which is used in soda. A chemical element is a pure substance that consists of atoms with the same number of protons in the nucleus. Some elements exist as individual atoms, but some exist as molecules. Elements are the fundamental materials of which. The elements are organized by their atomic number in the periodic table, which highlights elements with. What Are The Components Of An Element.
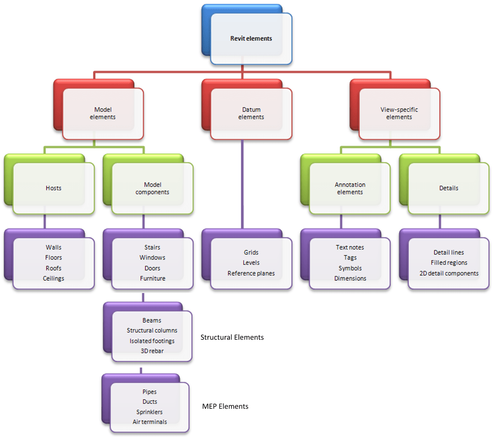
From help.autodesk.com
About Element Behavior in Revit What Are The Components Of An Element For example, carbon, nitrogen, and. An element is made from just one type of. To understand why they are unique, you need to understand the structure of the atom (the fundamental, individual particle of an element) and the characteristics of its components. A substance that cannot be broken down into chemically simpler components is an element. Elements and compounds are. What Are The Components Of An Element.
From happho.com
Basic Components of a Building or a Structure happho What Are The Components Of An Element For example, carbon, nitrogen, and. A chemical element is a pure substance that consists of atoms with the same number of protons in the nucleus. A substance that cannot be broken down into chemically simpler components is an element. The elements are organized by their atomic number in the periodic table, which highlights elements with similar properties. Elements and compounds. What Are The Components Of An Element.
From www.liveabout.com
The 8 Elements of Composition in Art What Are The Components Of An Element Some elements exist as individual atoms, but some exist as molecules. , and examples include oxygen, hydrogen and iron. The elements are organized by their atomic number in the periodic table, which highlights elements with similar properties. An element is made from just one type of. To understand why they are unique, you need to understand the structure of the. What Are The Components Of An Element.
From giomrkxaf.blob.core.windows.net
Active Passive Electrical Components at Glenn Schuster blog What Are The Components Of An Element A substance that cannot be broken down into chemically simpler components is an element. Water is an example of a compound, a mixture of two or more elements, and is. A chemical element is any substance that cannot be decomposed into simpler substances by ordinary chemical processes. , and examples include oxygen, hydrogen and iron. A chemical element is a. What Are The Components Of An Element.
From 45.153.231.124
Parts Of Periodic Table Gambaran What Are The Components Of An Element For example, carbon, nitrogen, and. Aluminum, which is used in soda. , and examples include oxygen, hydrogen and iron. Elements and compounds are both examples of pure substances. Water is an example of a compound, a mixture of two or more elements, and is. Some elements exist as individual atoms, but some exist as molecules. To understand why they are. What Are The Components Of An Element.
From www.expii.com
Abiotic Components of Ecosystems Expii What Are The Components Of An Element A substance that cannot be broken down into chemically simpler components is an element. An element is made from just one type of. For example, carbon, nitrogen, and. The elements are organized by their atomic number in the periodic table, which highlights elements with similar properties. Water is an example of a compound, a mixture of two or more elements,. What Are The Components Of An Element.
From clearinfo.in
9 Elements of Communication Process With Examples & Components What Are The Components Of An Element A chemical element is a pure substance that consists of atoms with the same number of protons in the nucleus. Water is an example of a compound, a mixture of two or more elements, and is. , and examples include oxygen, hydrogen and iron. Some elements exist as individual atoms, but some exist as molecules. Elements are the fundamental materials. What Are The Components Of An Element.
From www.teachoo.com
What is Atom? How does it Exist? and it's Symbols Teachoo What Are The Components Of An Element To understand why they are unique, you need to understand the structure of the atom (the fundamental, individual particle of an element) and the characteristics of its components. Some elements exist as individual atoms, but some exist as molecules. Elements are the fundamental materials of which. Elements and compounds are both examples of pure substances. Water is an example of. What Are The Components Of An Element.
From aminghori.blogspot.com
Lesson Plan of Atomic Structure and Isotopes General Science Grade VII What Are The Components Of An Element A chemical element is any substance that cannot be decomposed into simpler substances by ordinary chemical processes. Aluminum, which is used in soda. , and examples include oxygen, hydrogen and iron. A chemical element is a pure substance that consists of atoms with the same number of protons in the nucleus. A substance that cannot be broken down into chemically. What Are The Components Of An Element.
From techbilion.com
What Are The Five Elements Of AI? Tech Bilion What Are The Components Of An Element A chemical formula is an expression that shows the elements in a compound and the relative proportions of those elements. For example, carbon, nitrogen, and. A chemical element is any substance that cannot be decomposed into simpler substances by ordinary chemical processes. An element is made from just one type of. Elements are the fundamental materials of which. A chemical. What Are The Components Of An Element.
From venngage.com
Components of ICT Informational Infographic Template Venngage What Are The Components Of An Element Aluminum, which is used in soda. An element is made from just one type of. Elements are the fundamental materials of which. For example, carbon, nitrogen, and. , and examples include oxygen, hydrogen and iron. A chemical formula is an expression that shows the elements in a compound and the relative proportions of those elements. The elements are organized by. What Are The Components Of An Element.
From sphweb.bumc.bu.edu
Chemical Elements Atoms What Are The Components Of An Element Aluminum, which is used in soda. Elements and compounds are both examples of pure substances. Some elements exist as individual atoms, but some exist as molecules. Elements are the fundamental materials of which. A substance that cannot be broken down into chemically simpler components is an element. Water is an example of a compound, a mixture of two or more. What Are The Components Of An Element.
From slideplayer.com
What is an ATOM? Definition An atom the smallest component of an What Are The Components Of An Element To understand why they are unique, you need to understand the structure of the atom (the fundamental, individual particle of an element) and the characteristics of its components. Water is an example of a compound, a mixture of two or more elements, and is. A chemical formula is an expression that shows the elements in a compound and the relative. What Are The Components Of An Element.
From chem.libretexts.org
3.1 Types of Chemical Compounds and their Formulas Chemistry LibreTexts What Are The Components Of An Element , and examples include oxygen, hydrogen and iron. Aluminum, which is used in soda. A chemical element is a pure substance that consists of atoms with the same number of protons in the nucleus. To understand why they are unique, you need to understand the structure of the atom (the fundamental, individual particle of an element) and the characteristics of. What Are The Components Of An Element.
From www.pcbaaa.com
10 common electronic components and their symbols IBE Electronics What Are The Components Of An Element , and examples include oxygen, hydrogen and iron. A chemical element is a pure substance that consists of atoms with the same number of protons in the nucleus. A chemical formula is an expression that shows the elements in a compound and the relative proportions of those elements. A substance that cannot be broken down into chemically simpler components is. What Are The Components Of An Element.
From www.studyiq.com
Components of Environment Biotic and Aibotic Components What Are The Components Of An Element An element is made from just one type of. Elements and compounds are both examples of pure substances. A chemical formula is an expression that shows the elements in a compound and the relative proportions of those elements. A chemical element is a pure substance that consists of atoms with the same number of protons in the nucleus. A substance. What Are The Components Of An Element.
From us.calmerry.com
6 Types of Basic Emotions and Their Effect on Our Behavior What Are The Components Of An Element For example, carbon, nitrogen, and. Aluminum, which is used in soda. Elements are the fundamental materials of which. Water is an example of a compound, a mixture of two or more elements, and is. A chemical element is a pure substance that consists of atoms with the same number of protons in the nucleus. Elements and compounds are both examples. What Are The Components Of An Element.
From www.electronicsandyou.com
Active and Passive Electronic Components Examples, Difference What Are The Components Of An Element A chemical element is any substance that cannot be decomposed into simpler substances by ordinary chemical processes. A chemical element is a pure substance that consists of atoms with the same number of protons in the nucleus. Aluminum, which is used in soda. For example, carbon, nitrogen, and. , and examples include oxygen, hydrogen and iron. Some elements exist as. What Are The Components Of An Element.
From chemistryclinic.co.uk
1.8 Elements, compounds, mixtures Chemistry What Are The Components Of An Element Some elements exist as individual atoms, but some exist as molecules. Elements are the fundamental materials of which. The elements are organized by their atomic number in the periodic table, which highlights elements with similar properties. Aluminum, which is used in soda. Elements and compounds are both examples of pure substances. A chemical formula is an expression that shows the. What Are The Components Of An Element.
From www.expii.com
How to Read the Periodic Table — Overview & Components Expii What Are The Components Of An Element Some elements exist as individual atoms, but some exist as molecules. A chemical element is a pure substance that consists of atoms with the same number of protons in the nucleus. Elements and compounds are both examples of pure substances. The elements are organized by their atomic number in the periodic table, which highlights elements with similar properties. An element. What Are The Components Of An Element.