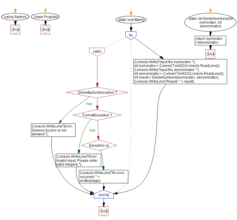
Catch Divide By Zero Exception C# . In c#, division by zero is a common exception that can disrupt your application flow. It prints the exception's data. This program shows how an exception is thrown by the execution engine when you divide an int by zero. { static void main(string[] args) {. If the value that you are passing is 0 by any chance and you are doing a division on it, you can get around it just by doing the following: To demonstrate a division by zero exception in c#, you can write a simple method that performs division and intentionally pass a zero as the denominator. System.dividebyzeroexception is a class that handles errors generated from dividing a dividend with zero. Try { console.writeline(number1 / number2); Public class example { public static void main() { int number1 = 3000;
from www.youtube.com
Try { console.writeline(number1 / number2); Public class example { public static void main() { int number1 = 3000; System.dividebyzeroexception is a class that handles errors generated from dividing a dividend with zero. { static void main(string[] args) {. This program shows how an exception is thrown by the execution engine when you divide an int by zero. In c#, division by zero is a common exception that can disrupt your application flow. It prints the exception's data. If the value that you are passing is 0 by any chance and you are doing a division on it, you can get around it just by doing the following: To demonstrate a division by zero exception in c#, you can write a simple method that performs division and intentionally pass a zero as the denominator.
C++ Exception Divide by zero 0 YouTube
Catch Divide By Zero Exception C# This program shows how an exception is thrown by the execution engine when you divide an int by zero. To demonstrate a division by zero exception in c#, you can write a simple method that performs division and intentionally pass a zero as the denominator. In c#, division by zero is a common exception that can disrupt your application flow. System.dividebyzeroexception is a class that handles errors generated from dividing a dividend with zero. If the value that you are passing is 0 by any chance and you are doing a division on it, you can get around it just by doing the following: { static void main(string[] args) {. It prints the exception's data. This program shows how an exception is thrown by the execution engine when you divide an int by zero. Try { console.writeline(number1 / number2); Public class example { public static void main() { int number1 = 3000;
From github.com
Divide by zero exception in Newtonsoft.Json.Utilities.BoxedPrimitives Catch Divide By Zero Exception C# This program shows how an exception is thrown by the execution engine when you divide an int by zero. System.dividebyzeroexception is a class that handles errors generated from dividing a dividend with zero. If the value that you are passing is 0 by any chance and you are doing a division on it, you can get around it just by. Catch Divide By Zero Exception C#.
From stackoverflow.com
c Divide by zero and no error? Stack Overflow Catch Divide By Zero Exception C# If the value that you are passing is 0 by any chance and you are doing a division on it, you can get around it just by doing the following: Try { console.writeline(number1 / number2); { static void main(string[] args) {. System.dividebyzeroexception is a class that handles errors generated from dividing a dividend with zero. It prints the exception's data.. Catch Divide By Zero Exception C#.
From www.slideserve.com
PPT Lecture 11 PowerPoint Presentation, free download ID3645088 Catch Divide By Zero Exception C# To demonstrate a division by zero exception in c#, you can write a simple method that performs division and intentionally pass a zero as the denominator. Public class example { public static void main() { int number1 = 3000; It prints the exception's data. { static void main(string[] args) {. In c#, division by zero is a common exception that. Catch Divide By Zero Exception C#.
From aspdotnethelp.com
Write A Program To Demonstrate A Division By Zero Exception In C Catch Divide By Zero Exception C# System.dividebyzeroexception is a class that handles errors generated from dividing a dividend with zero. If the value that you are passing is 0 by any chance and you are doing a division on it, you can get around it just by doing the following: To demonstrate a division by zero exception in c#, you can write a simple method that. Catch Divide By Zero Exception C#.
From www.acte.in
C Exception Handling Tutorial Learn with Best Practices Catch Divide By Zero Exception C# This program shows how an exception is thrown by the execution engine when you divide an int by zero. To demonstrate a division by zero exception in c#, you can write a simple method that performs division and intentionally pass a zero as the denominator. It prints the exception's data. In c#, division by zero is a common exception that. Catch Divide By Zero Exception C#.
From www.scholarhat.com
What is Exceptions Handling in C? (Types & Examples) Catch Divide By Zero Exception C# Try { console.writeline(number1 / number2); To demonstrate a division by zero exception in c#, you can write a simple method that performs division and intentionally pass a zero as the denominator. It prints the exception's data. System.dividebyzeroexception is a class that handles errors generated from dividing a dividend with zero. In c#, division by zero is a common exception that. Catch Divide By Zero Exception C#.
From klapjuyzp.blob.core.windows.net
Division By Zero Exception In C Program at Darrell Tapia blog Catch Divide By Zero Exception C# If the value that you are passing is 0 by any chance and you are doing a division on it, you can get around it just by doing the following: In c#, division by zero is a common exception that can disrupt your application flow. Public class example { public static void main() { int number1 = 3000; Try {. Catch Divide By Zero Exception C#.
From www.youtube.com
divide by zero exception HANDLING YouTube Catch Divide By Zero Exception C# { static void main(string[] args) {. Public class example { public static void main() { int number1 = 3000; It prints the exception's data. This program shows how an exception is thrown by the execution engine when you divide an int by zero. System.dividebyzeroexception is a class that handles errors generated from dividing a dividend with zero. To demonstrate a. Catch Divide By Zero Exception C#.
From www.youtube.com
Divide by Zero Exception in C++ Part2 How to Handle Divide by Zero Catch Divide By Zero Exception C# If the value that you are passing is 0 by any chance and you are doing a division on it, you can get around it just by doing the following: In c#, division by zero is a common exception that can disrupt your application flow. System.dividebyzeroexception is a class that handles errors generated from dividing a dividend with zero. To. Catch Divide By Zero Exception C#.
From www.w3resource.com
C Program Divide two numbers with exception handling Catch Divide By Zero Exception C# If the value that you are passing is 0 by any chance and you are doing a division on it, you can get around it just by doing the following: Try { console.writeline(number1 / number2); System.dividebyzeroexception is a class that handles errors generated from dividing a dividend with zero. It prints the exception's data. { static void main(string[] args) {.. Catch Divide By Zero Exception C#.
From 9to5answer.com
[Solved] how to solve attempted to divide by zero in c? 9to5Answer Catch Divide By Zero Exception C# To demonstrate a division by zero exception in c#, you can write a simple method that performs division and intentionally pass a zero as the denominator. Public class example { public static void main() { int number1 = 3000; This program shows how an exception is thrown by the execution engine when you divide an int by zero. System.dividebyzeroexception is. Catch Divide By Zero Exception C#.
From www.codeboks.com
Write a C program of throwing an exception when dividing by zero Catch Divide By Zero Exception C# It prints the exception's data. This program shows how an exception is thrown by the execution engine when you divide an int by zero. Try { console.writeline(number1 / number2); { static void main(string[] args) {. If the value that you are passing is 0 by any chance and you are doing a division on it, you can get around it. Catch Divide By Zero Exception C#.
From www.slideserve.com
PPT Chapter 11 Exception Handling PowerPoint Presentation, free Catch Divide By Zero Exception C# { static void main(string[] args) {. This program shows how an exception is thrown by the execution engine when you divide an int by zero. Try { console.writeline(number1 / number2); Public class example { public static void main() { int number1 = 3000; If the value that you are passing is 0 by any chance and you are doing a. Catch Divide By Zero Exception C#.
From learningdot.net
Handling Errors Made Easy A Beginner’s Guide to TryCatch Exception in Catch Divide By Zero Exception C# It prints the exception's data. Public class example { public static void main() { int number1 = 3000; This program shows how an exception is thrown by the execution engine when you divide an int by zero. System.dividebyzeroexception is a class that handles errors generated from dividing a dividend with zero. Try { console.writeline(number1 / number2); { static void main(string[]. Catch Divide By Zero Exception C#.
From www.youtube.com
C A Double divided by zero is returning a Divide by Zero error YouTube Catch Divide By Zero Exception C# If the value that you are passing is 0 by any chance and you are doing a division on it, you can get around it just by doing the following: Try { console.writeline(number1 / number2); In c#, division by zero is a common exception that can disrupt your application flow. It prints the exception's data. System.dividebyzeroexception is a class that. Catch Divide By Zero Exception C#.
From aspdotnethelp.com
Write A Program To Demonstrate A Division By Zero Exception In C Catch Divide By Zero Exception C# This program shows how an exception is thrown by the execution engine when you divide an int by zero. If the value that you are passing is 0 by any chance and you are doing a division on it, you can get around it just by doing the following: Try { console.writeline(number1 / number2); In c#, division by zero is. Catch Divide By Zero Exception C#.
From www.slideserve.com
PPT Exception Handling PowerPoint Presentation, free download ID Catch Divide By Zero Exception C# System.dividebyzeroexception is a class that handles errors generated from dividing a dividend with zero. In c#, division by zero is a common exception that can disrupt your application flow. To demonstrate a division by zero exception in c#, you can write a simple method that performs division and intentionally pass a zero as the denominator. It prints the exception's data.. Catch Divide By Zero Exception C#.
From www.youtube.com
Write a java program to facilitate user to handle any chance of divide Catch Divide By Zero Exception C# This program shows how an exception is thrown by the execution engine when you divide an int by zero. If the value that you are passing is 0 by any chance and you are doing a division on it, you can get around it just by doing the following: Public class example { public static void main() { int number1. Catch Divide By Zero Exception C#.
From www.youtube.com
Divide by zero exception in C Programming YouTube Catch Divide By Zero Exception C# Public class example { public static void main() { int number1 = 3000; This program shows how an exception is thrown by the execution engine when you divide an int by zero. To demonstrate a division by zero exception in c#, you can write a simple method that performs division and intentionally pass a zero as the denominator. In c#,. Catch Divide By Zero Exception C#.
From mustafabukulmez.com
C DivideByZero OverFlow NotFiniteNumber Exception Nedenleri Catch Divide By Zero Exception C# System.dividebyzeroexception is a class that handles errors generated from dividing a dividend with zero. In c#, division by zero is a common exception that can disrupt your application flow. This program shows how an exception is thrown by the execution engine when you divide an int by zero. If the value that you are passing is 0 by any chance. Catch Divide By Zero Exception C#.
From www.slideserve.com
PPT Exception Handling PowerPoint Presentation, free download ID Catch Divide By Zero Exception C# { static void main(string[] args) {. In c#, division by zero is a common exception that can disrupt your application flow. Try { console.writeline(number1 / number2); System.dividebyzeroexception is a class that handles errors generated from dividing a dividend with zero. To demonstrate a division by zero exception in c#, you can write a simple method that performs division and intentionally. Catch Divide By Zero Exception C#.
From stacktuts.com
How to fix divide by zero and no error in C? StackTuts Catch Divide By Zero Exception C# Try { console.writeline(number1 / number2); { static void main(string[] args) {. It prints the exception's data. In c#, division by zero is a common exception that can disrupt your application flow. Public class example { public static void main() { int number1 = 3000; To demonstrate a division by zero exception in c#, you can write a simple method that. Catch Divide By Zero Exception C#.
From www.youtube.com
Divide By Zero Exception handling c window form application YouTube Catch Divide By Zero Exception C# { static void main(string[] args) {. To demonstrate a division by zero exception in c#, you can write a simple method that performs division and intentionally pass a zero as the denominator. Public class example { public static void main() { int number1 = 3000; In c#, division by zero is a common exception that can disrupt your application flow.. Catch Divide By Zero Exception C#.
From blog.elmah.io
Understanding the Exception.HResult property in C Catch Divide By Zero Exception C# To demonstrate a division by zero exception in c#, you can write a simple method that performs division and intentionally pass a zero as the denominator. System.dividebyzeroexception is a class that handles errors generated from dividing a dividend with zero. { static void main(string[] args) {. If the value that you are passing is 0 by any chance and you. Catch Divide By Zero Exception C#.
From slideplayer.com
16 Exception Handling. ppt download Catch Divide By Zero Exception C# System.dividebyzeroexception is a class that handles errors generated from dividing a dividend with zero. If the value that you are passing is 0 by any chance and you are doing a division on it, you can get around it just by doing the following: This program shows how an exception is thrown by the execution engine when you divide an. Catch Divide By Zero Exception C#.
From aspdotnethelp.com
How to Use Try Catch in C with Example (Exception Handling in C Catch Divide By Zero Exception C# { static void main(string[] args) {. It prints the exception's data. This program shows how an exception is thrown by the execution engine when you divide an int by zero. To demonstrate a division by zero exception in c#, you can write a simple method that performs division and intentionally pass a zero as the denominator. If the value that. Catch Divide By Zero Exception C#.
From www.researchgate.net
4 Illustrating Exception Handling in C++ Download Scientific Diagram Catch Divide By Zero Exception C# { static void main(string[] args) {. In c#, division by zero is a common exception that can disrupt your application flow. If the value that you are passing is 0 by any chance and you are doing a division on it, you can get around it just by doing the following: Try { console.writeline(number1 / number2); To demonstrate a division. Catch Divide By Zero Exception C#.
From slidetodoc.com
Exception Handling An Exception is an indication of Catch Divide By Zero Exception C# If the value that you are passing is 0 by any chance and you are doing a division on it, you can get around it just by doing the following: { static void main(string[] args) {. It prints the exception's data. To demonstrate a division by zero exception in c#, you can write a simple method that performs division and. Catch Divide By Zero Exception C#.
From klapjuyzp.blob.core.windows.net
Division By Zero Exception In C Program at Darrell Tapia blog Catch Divide By Zero Exception C# To demonstrate a division by zero exception in c#, you can write a simple method that performs division and intentionally pass a zero as the denominator. { static void main(string[] args) {. Try { console.writeline(number1 / number2); If the value that you are passing is 0 by any chance and you are doing a division on it, you can get. Catch Divide By Zero Exception C#.
From slideplayer.com
Exceptions handling Try, catch blocks Throwing exceptions. ppt download Catch Divide By Zero Exception C# It prints the exception's data. Public class example { public static void main() { int number1 = 3000; Try { console.writeline(number1 / number2); If the value that you are passing is 0 by any chance and you are doing a division on it, you can get around it just by doing the following: This program shows how an exception is. Catch Divide By Zero Exception C#.
From slideplayer.com
EXCEPTION HANDLING OR ERROR HANDLING. ppt download Catch Divide By Zero Exception C# It prints the exception's data. System.dividebyzeroexception is a class that handles errors generated from dividing a dividend with zero. In c#, division by zero is a common exception that can disrupt your application flow. Try { console.writeline(number1 / number2); Public class example { public static void main() { int number1 = 3000; { static void main(string[] args) {. To demonstrate. Catch Divide By Zero Exception C#.
From www.slideserve.com
PPT Lecture 11 PowerPoint Presentation, free download ID3644960 Catch Divide By Zero Exception C# Public class example { public static void main() { int number1 = 3000; This program shows how an exception is thrown by the execution engine when you divide an int by zero. If the value that you are passing is 0 by any chance and you are doing a division on it, you can get around it just by doing. Catch Divide By Zero Exception C#.
From www.youtube.com
C++ Exception Divide by zero 0 YouTube Catch Divide By Zero Exception C# This program shows how an exception is thrown by the execution engine when you divide an int by zero. { static void main(string[] args) {. System.dividebyzeroexception is a class that handles errors generated from dividing a dividend with zero. Public class example { public static void main() { int number1 = 3000; To demonstrate a division by zero exception in. Catch Divide By Zero Exception C#.
From www.youtube.com
Exception in PLSQL System defined exception in PLSQL ZERO Divide Catch Divide By Zero Exception C# To demonstrate a division by zero exception in c#, you can write a simple method that performs division and intentionally pass a zero as the denominator. It prints the exception's data. Public class example { public static void main() { int number1 = 3000; In c#, division by zero is a common exception that can disrupt your application flow. If. Catch Divide By Zero Exception C#.
From www.slideserve.com
PPT Exception Handling in C++ PowerPoint Presentation, free download Catch Divide By Zero Exception C# In c#, division by zero is a common exception that can disrupt your application flow. To demonstrate a division by zero exception in c#, you can write a simple method that performs division and intentionally pass a zero as the denominator. This program shows how an exception is thrown by the execution engine when you divide an int by zero.. Catch Divide By Zero Exception C#.