Hardware Reference Design . Technical reference manual (pdf) chip datasheet (pdf) hardware design guidelines (pdf) silicon. Hardware reference designs from motherboards to device testing, and hardware integration to media duplication—hardware is the foundation. The hw reference design, is the complete reference, when connecting all the interfaces that the chip has to offer, like. This document is addressed to system designers who need a hardware implementation overview of the development board features, such as power. Esp32 hardware reference¶ technical reference manual (pdf) datasheet (pdf) hardware design. The golden hardware reference design is an intel® quartus® prime project that contains a full hps design for the cyclone® v soc / arria® v.
from vivonomicon.com
The golden hardware reference design is an intel® quartus® prime project that contains a full hps design for the cyclone® v soc / arria® v. This document is addressed to system designers who need a hardware implementation overview of the development board features, such as power. Hardware reference designs from motherboards to device testing, and hardware integration to media duplication—hardware is the foundation. The hw reference design, is the complete reference, when connecting all the interfaces that the chip has to offer, like. Esp32 hardware reference¶ technical reference manual (pdf) datasheet (pdf) hardware design. Technical reference manual (pdf) chip datasheet (pdf) hardware design guidelines (pdf) silicon.
Your Own Hardware Using KiCAD to Design a Minimal STM32 Development
Hardware Reference Design Hardware reference designs from motherboards to device testing, and hardware integration to media duplication—hardware is the foundation. The hw reference design, is the complete reference, when connecting all the interfaces that the chip has to offer, like. Hardware reference designs from motherboards to device testing, and hardware integration to media duplication—hardware is the foundation. Esp32 hardware reference¶ technical reference manual (pdf) datasheet (pdf) hardware design. The golden hardware reference design is an intel® quartus® prime project that contains a full hps design for the cyclone® v soc / arria® v. Technical reference manual (pdf) chip datasheet (pdf) hardware design guidelines (pdf) silicon. This document is addressed to system designers who need a hardware implementation overview of the development board features, such as power.
From developer.tuya.com
Hardware ReferencesTuya Developer PlatformTuya Developer Hardware Reference Design The golden hardware reference design is an intel® quartus® prime project that contains a full hps design for the cyclone® v soc / arria® v. This document is addressed to system designers who need a hardware implementation overview of the development board features, such as power. Technical reference manual (pdf) chip datasheet (pdf) hardware design guidelines (pdf) silicon. Hardware reference. Hardware Reference Design.
From developer.tuya.com
Hardware Design ReferenceTuya IoT Development PlatformTuya Developer Hardware Reference Design This document is addressed to system designers who need a hardware implementation overview of the development board features, such as power. Hardware reference designs from motherboards to device testing, and hardware integration to media duplication—hardware is the foundation. Technical reference manual (pdf) chip datasheet (pdf) hardware design guidelines (pdf) silicon. The golden hardware reference design is an intel® quartus® prime. Hardware Reference Design.
From www.rocketboards.org
Arria 10 SoC Hardware Reference Design That Demonstrates Partial Hardware Reference Design Esp32 hardware reference¶ technical reference manual (pdf) datasheet (pdf) hardware design. Technical reference manual (pdf) chip datasheet (pdf) hardware design guidelines (pdf) silicon. This document is addressed to system designers who need a hardware implementation overview of the development board features, such as power. The hw reference design, is the complete reference, when connecting all the interfaces that the chip. Hardware Reference Design.
From www.nxp.com
HVBMS Hardware Reference Design Using CAN FD NXP Semiconductors Hardware Reference Design The golden hardware reference design is an intel® quartus® prime project that contains a full hps design for the cyclone® v soc / arria® v. Hardware reference designs from motherboards to device testing, and hardware integration to media duplication—hardware is the foundation. Esp32 hardware reference¶ technical reference manual (pdf) datasheet (pdf) hardware design. Technical reference manual (pdf) chip datasheet (pdf). Hardware Reference Design.
From developer.tuya.com
Hardware Design ReferenceTuya IoT Development PlatformTuya Developer Hardware Reference Design The hw reference design, is the complete reference, when connecting all the interfaces that the chip has to offer, like. Technical reference manual (pdf) chip datasheet (pdf) hardware design guidelines (pdf) silicon. The golden hardware reference design is an intel® quartus® prime project that contains a full hps design for the cyclone® v soc / arria® v. This document is. Hardware Reference Design.
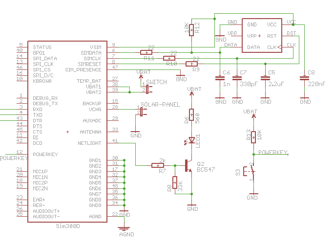
From amaryllids.ru
SIM900 HARDWARE DESIGN PDF Hardware Reference Design The golden hardware reference design is an intel® quartus® prime project that contains a full hps design for the cyclone® v soc / arria® v. This document is addressed to system designers who need a hardware implementation overview of the development board features, such as power. The hw reference design, is the complete reference, when connecting all the interfaces that. Hardware Reference Design.
From www.electronicspecifier.com
SinglePhase Inverter Reference Design With Voltage Source and Grid Hardware Reference Design Technical reference manual (pdf) chip datasheet (pdf) hardware design guidelines (pdf) silicon. Hardware reference designs from motherboards to device testing, and hardware integration to media duplication—hardware is the foundation. Esp32 hardware reference¶ technical reference manual (pdf) datasheet (pdf) hardware design. The hw reference design, is the complete reference, when connecting all the interfaces that the chip has to offer, like.. Hardware Reference Design.
From docs.espressif.com
Schematic Checklist ESP32S3 — ESP Hardware Design Guidelines Hardware Reference Design This document is addressed to system designers who need a hardware implementation overview of the development board features, such as power. The golden hardware reference design is an intel® quartus® prime project that contains a full hps design for the cyclone® v soc / arria® v. The hw reference design, is the complete reference, when connecting all the interfaces that. Hardware Reference Design.
From developer.tuya.com
Hardware Design ReferenceTuya IoT Development PlatformTuya Developer Hardware Reference Design The golden hardware reference design is an intel® quartus® prime project that contains a full hps design for the cyclone® v soc / arria® v. The hw reference design, is the complete reference, when connecting all the interfaces that the chip has to offer, like. Hardware reference designs from motherboards to device testing, and hardware integration to media duplication—hardware is. Hardware Reference Design.
From rocketboards.org
Arria 10 Hardware Reference Design that Demonstrates Partial Hardware Reference Design The golden hardware reference design is an intel® quartus® prime project that contains a full hps design for the cyclone® v soc / arria® v. Hardware reference designs from motherboards to device testing, and hardware integration to media duplication—hardware is the foundation. This document is addressed to system designers who need a hardware implementation overview of the development board features,. Hardware Reference Design.
From www.pinterest.co.uk
[Latest Update] ESP32 Hardware Reference Design ESP32 Forum Coding Hardware Reference Design The golden hardware reference design is an intel® quartus® prime project that contains a full hps design for the cyclone® v soc / arria® v. The hw reference design, is the complete reference, when connecting all the interfaces that the chip has to offer, like. Esp32 hardware reference¶ technical reference manual (pdf) datasheet (pdf) hardware design. This document is addressed. Hardware Reference Design.
From www.armdevs.com
Hardware reference design CoreWind Technology Hardware Reference Design This document is addressed to system designers who need a hardware implementation overview of the development board features, such as power. Esp32 hardware reference¶ technical reference manual (pdf) datasheet (pdf) hardware design. The hw reference design, is the complete reference, when connecting all the interfaces that the chip has to offer, like. Technical reference manual (pdf) chip datasheet (pdf) hardware. Hardware Reference Design.
From www.siliconkit.com
Hardware reference design CoreWind Technology Hardware Reference Design Hardware reference designs from motherboards to device testing, and hardware integration to media duplication—hardware is the foundation. Esp32 hardware reference¶ technical reference manual (pdf) datasheet (pdf) hardware design. The hw reference design, is the complete reference, when connecting all the interfaces that the chip has to offer, like. Technical reference manual (pdf) chip datasheet (pdf) hardware design guidelines (pdf) silicon.. Hardware Reference Design.
From forums.parallax.com
P2D2 An open hardware reference design for the P2 CPU — Parallax Forums Hardware Reference Design This document is addressed to system designers who need a hardware implementation overview of the development board features, such as power. Hardware reference designs from motherboards to device testing, and hardware integration to media duplication—hardware is the foundation. The golden hardware reference design is an intel® quartus® prime project that contains a full hps design for the cyclone® v soc. Hardware Reference Design.
From wiki.analog.com
EVALADRV9371 Arria10 SoC Development Kit Quick Start Guide [Analog Hardware Reference Design Technical reference manual (pdf) chip datasheet (pdf) hardware design guidelines (pdf) silicon. This document is addressed to system designers who need a hardware implementation overview of the development board features, such as power. The hw reference design, is the complete reference, when connecting all the interfaces that the chip has to offer, like. Hardware reference designs from motherboards to device. Hardware Reference Design.
From developer.tuya.com
Hardware Design ReferenceTuya IoT Development PlatformTuya Developer Hardware Reference Design Esp32 hardware reference¶ technical reference manual (pdf) datasheet (pdf) hardware design. The golden hardware reference design is an intel® quartus® prime project that contains a full hps design for the cyclone® v soc / arria® v. Hardware reference designs from motherboards to device testing, and hardware integration to media duplication—hardware is the foundation. This document is addressed to system designers. Hardware Reference Design.
From www.electronicsweekly.com
Reference design for single and three phase smart meters Hardware Reference Design This document is addressed to system designers who need a hardware implementation overview of the development board features, such as power. Technical reference manual (pdf) chip datasheet (pdf) hardware design guidelines (pdf) silicon. The hw reference design, is the complete reference, when connecting all the interfaces that the chip has to offer, like. Esp32 hardware reference¶ technical reference manual (pdf). Hardware Reference Design.
From www.arrow.com
AN2231 Reference Design Card Hardware Reference Design Hardware reference designs from motherboards to device testing, and hardware integration to media duplication—hardware is the foundation. The golden hardware reference design is an intel® quartus® prime project that contains a full hps design for the cyclone® v soc / arria® v. Esp32 hardware reference¶ technical reference manual (pdf) datasheet (pdf) hardware design. The hw reference design, is the complete. Hardware Reference Design.
From www.nxp.com
HVBMS Hardware Reference Design Using CAN FD NXP Semiconductors Hardware Reference Design This document is addressed to system designers who need a hardware implementation overview of the development board features, such as power. The golden hardware reference design is an intel® quartus® prime project that contains a full hps design for the cyclone® v soc / arria® v. Hardware reference designs from motherboards to device testing, and hardware integration to media duplication—hardware. Hardware Reference Design.
From studylib.net
iPORT NTxPro2 Hardware Reference Design Hardware Reference Design Hardware reference designs from motherboards to device testing, and hardware integration to media duplication—hardware is the foundation. This document is addressed to system designers who need a hardware implementation overview of the development board features, such as power. Esp32 hardware reference¶ technical reference manual (pdf) datasheet (pdf) hardware design. The golden hardware reference design is an intel® quartus® prime project. Hardware Reference Design.
From predictabledesigns.com
Tutorial How to Design Your Own Custom STM32 Microcontroller Board Hardware Reference Design Esp32 hardware reference¶ technical reference manual (pdf) datasheet (pdf) hardware design. The hw reference design, is the complete reference, when connecting all the interfaces that the chip has to offer, like. The golden hardware reference design is an intel® quartus® prime project that contains a full hps design for the cyclone® v soc / arria® v. Hardware reference designs from. Hardware Reference Design.
From support.sbg-systems.com
Reference design Hardware Reference Design The hw reference design, is the complete reference, when connecting all the interfaces that the chip has to offer, like. Technical reference manual (pdf) chip datasheet (pdf) hardware design guidelines (pdf) silicon. Hardware reference designs from motherboards to device testing, and hardware integration to media duplication—hardware is the foundation. The golden hardware reference design is an intel® quartus® prime project. Hardware Reference Design.
From www.lantronix.com
Hardware Engineering Experienced Design Team Lantronix Hardware Reference Design This document is addressed to system designers who need a hardware implementation overview of the development board features, such as power. Hardware reference designs from motherboards to device testing, and hardware integration to media duplication—hardware is the foundation. The hw reference design, is the complete reference, when connecting all the interfaces that the chip has to offer, like. Technical reference. Hardware Reference Design.
From forums.parallax.com
Kicad also has a nice padentry centering algorithm ( I think they call Hardware Reference Design This document is addressed to system designers who need a hardware implementation overview of the development board features, such as power. The hw reference design, is the complete reference, when connecting all the interfaces that the chip has to offer, like. The golden hardware reference design is an intel® quartus® prime project that contains a full hps design for the. Hardware Reference Design.
From www.digikey.nl
Wired Communication Reference Designs Hardware Reference Design Technical reference manual (pdf) chip datasheet (pdf) hardware design guidelines (pdf) silicon. The golden hardware reference design is an intel® quartus® prime project that contains a full hps design for the cyclone® v soc / arria® v. The hw reference design, is the complete reference, when connecting all the interfaces that the chip has to offer, like. Hardware reference designs. Hardware Reference Design.
From device.report
intel Reference Design Accelerates Critical Networking and Security Hardware Reference Design Esp32 hardware reference¶ technical reference manual (pdf) datasheet (pdf) hardware design. This document is addressed to system designers who need a hardware implementation overview of the development board features, such as power. The golden hardware reference design is an intel® quartus® prime project that contains a full hps design for the cyclone® v soc / arria® v. The hw reference. Hardware Reference Design.
From vivonomicon.com
Your Own Hardware Using KiCAD to Design a Minimal STM32 Development Hardware Reference Design Hardware reference designs from motherboards to device testing, and hardware integration to media duplication—hardware is the foundation. Technical reference manual (pdf) chip datasheet (pdf) hardware design guidelines (pdf) silicon. The golden hardware reference design is an intel® quartus® prime project that contains a full hps design for the cyclone® v soc / arria® v. The hw reference design, is the. Hardware Reference Design.
From synthiam.com
LIDAR Hardware Reference Designs Support Synthiam Hardware Reference Design Esp32 hardware reference¶ technical reference manual (pdf) datasheet (pdf) hardware design. Technical reference manual (pdf) chip datasheet (pdf) hardware design guidelines (pdf) silicon. The golden hardware reference design is an intel® quartus® prime project that contains a full hps design for the cyclone® v soc / arria® v. Hardware reference designs from motherboards to device testing, and hardware integration to. Hardware Reference Design.
From www.aliexpress.com
Rockchip Rk3399pro Evb Official Demo Board, Provide Hardware Reference Hardware Reference Design Esp32 hardware reference¶ technical reference manual (pdf) datasheet (pdf) hardware design. Technical reference manual (pdf) chip datasheet (pdf) hardware design guidelines (pdf) silicon. The golden hardware reference design is an intel® quartus® prime project that contains a full hps design for the cyclone® v soc / arria® v. The hw reference design, is the complete reference, when connecting all the. Hardware Reference Design.
From forums.parallax.com
39.2K Hardware Reference Design Esp32 hardware reference¶ technical reference manual (pdf) datasheet (pdf) hardware design. The hw reference design, is the complete reference, when connecting all the interfaces that the chip has to offer, like. Hardware reference designs from motherboards to device testing, and hardware integration to media duplication—hardware is the foundation. This document is addressed to system designers who need a hardware implementation. Hardware Reference Design.
From developer.tuya.com
Hardware Design ReferenceTuya Developer PlatformTuya Developer Hardware Reference Design Technical reference manual (pdf) chip datasheet (pdf) hardware design guidelines (pdf) silicon. This document is addressed to system designers who need a hardware implementation overview of the development board features, such as power. The golden hardware reference design is an intel® quartus® prime project that contains a full hps design for the cyclone® v soc / arria® v. Hardware reference. Hardware Reference Design.
From community.nxp.com
mfrc522 hardware design NXP Community Hardware Reference Design The hw reference design, is the complete reference, when connecting all the interfaces that the chip has to offer, like. This document is addressed to system designers who need a hardware implementation overview of the development board features, such as power. Esp32 hardware reference¶ technical reference manual (pdf) datasheet (pdf) hardware design. Technical reference manual (pdf) chip datasheet (pdf) hardware. Hardware Reference Design.
From www.capgemini.com
A view on 5G NRIoT Devices Reference Design Architecture Capgemini Hardware Reference Design Esp32 hardware reference¶ technical reference manual (pdf) datasheet (pdf) hardware design. Hardware reference designs from motherboards to device testing, and hardware integration to media duplication—hardware is the foundation. The golden hardware reference design is an intel® quartus® prime project that contains a full hps design for the cyclone® v soc / arria® v. This document is addressed to system designers. Hardware Reference Design.
From www.newelectronics.co.uk
Open hardware reference design set to speed wireless IoT product Hardware Reference Design This document is addressed to system designers who need a hardware implementation overview of the development board features, such as power. Hardware reference designs from motherboards to device testing, and hardware integration to media duplication—hardware is the foundation. The golden hardware reference design is an intel® quartus® prime project that contains a full hps design for the cyclone® v soc. Hardware Reference Design.
From github.com
GitHub Vipinkarhana/Hardwarereferencedesignfortelematicsdevices Hardware Reference Design Esp32 hardware reference¶ technical reference manual (pdf) datasheet (pdf) hardware design. Technical reference manual (pdf) chip datasheet (pdf) hardware design guidelines (pdf) silicon. Hardware reference designs from motherboards to device testing, and hardware integration to media duplication—hardware is the foundation. The golden hardware reference design is an intel® quartus® prime project that contains a full hps design for the cyclone®. Hardware Reference Design.