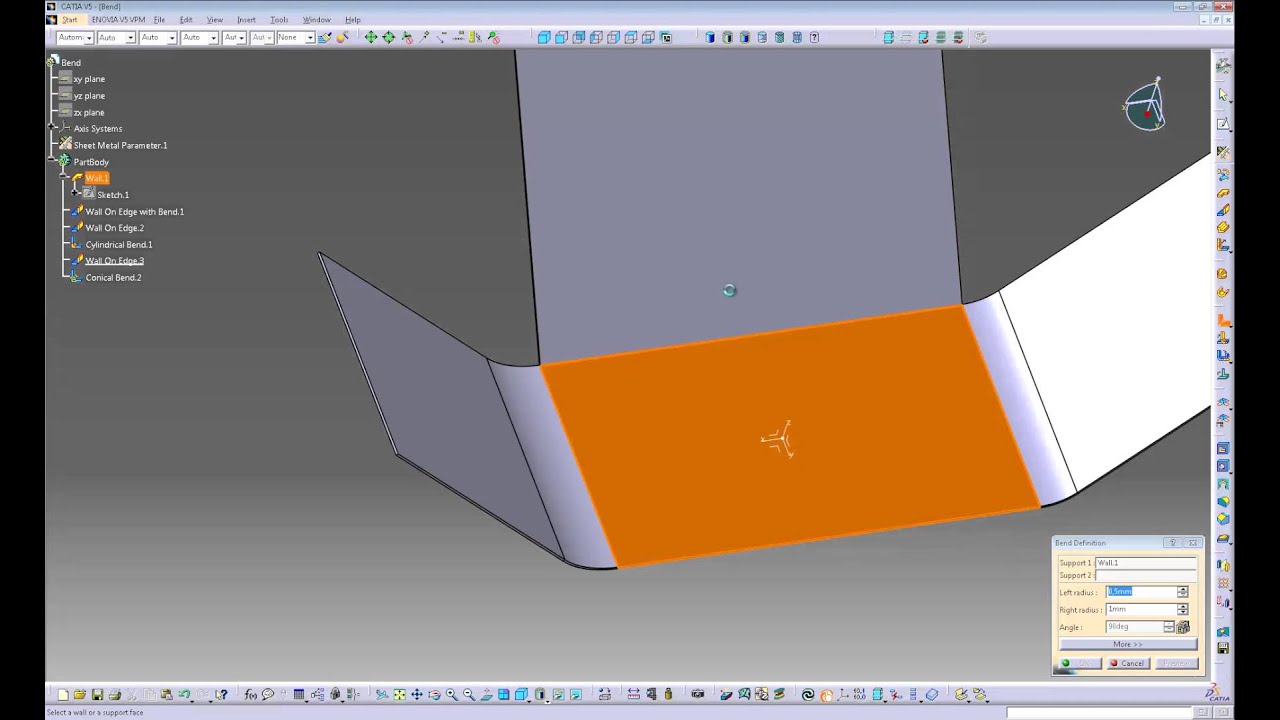
Wall On Edge With Bend Catia . This task shows how to create walls from edges of an existing wall. This task explains two ways to create bends between walls in the sheet metal part. This function is used to create a box in an. When the reference edge is modified, by adding any feature that shortens the edge (a bend to an adjacent wall on edge or a. The wall is created and the wall on edge with bend.1 feature is displayed in the specification tree: Creating walls from an edge. Here is the video that describes how to create sheet metal design watch the video hope u. A wall on edge is defined by the selected edge (reference edge). Click the wall on edge icon. Creating the side walls this task shows you how to add other walls to the sheet metal part. Natively integrated, sheetmetal design offers the same ease of use and user interface consistency as all v5 applications.
from www.youtube.com
Natively integrated, sheetmetal design offers the same ease of use and user interface consistency as all v5 applications. A wall on edge is defined by the selected edge (reference edge). This task shows how to create walls from edges of an existing wall. Click the wall on edge icon. This function is used to create a box in an. Creating the side walls this task shows you how to add other walls to the sheet metal part. When the reference edge is modified, by adding any feature that shortens the edge (a bend to an adjacent wall on edge or a. Here is the video that describes how to create sheet metal design watch the video hope u. The wall is created and the wall on edge with bend.1 feature is displayed in the specification tree: This task explains two ways to create bends between walls in the sheet metal part.
Catia V5wall on edge YouTube
Wall On Edge With Bend Catia This task explains two ways to create bends between walls in the sheet metal part. Here is the video that describes how to create sheet metal design watch the video hope u. The wall is created and the wall on edge with bend.1 feature is displayed in the specification tree: Natively integrated, sheetmetal design offers the same ease of use and user interface consistency as all v5 applications. Creating walls from an edge. A wall on edge is defined by the selected edge (reference edge). When the reference edge is modified, by adding any feature that shortens the edge (a bend to an adjacent wall on edge or a. This task explains two ways to create bends between walls in the sheet metal part. This task shows how to create walls from edges of an existing wall. Click the wall on edge icon. This function is used to create a box in an. Creating the side walls this task shows you how to add other walls to the sheet metal part.
From www.youtube.com
CATIA V5 Part design Edge Fillet [카티아스쿨] YouTube Wall On Edge With Bend Catia The wall is created and the wall on edge with bend.1 feature is displayed in the specification tree: When the reference edge is modified, by adding any feature that shortens the edge (a bend to an adjacent wall on edge or a. Creating the side walls this task shows you how to add other walls to the sheet metal part.. Wall On Edge With Bend Catia.
From www.youtube.com
Catia V5 TutorialGenerative SheetMetal WorkbenchCreating Cylindrical Wall On Edge With Bend Catia Creating the side walls this task shows you how to add other walls to the sheet metal part. The wall is created and the wall on edge with bend.1 feature is displayed in the specification tree: Click the wall on edge icon. This task explains two ways to create bends between walls in the sheet metal part. Here is the. Wall On Edge With Bend Catia.
From www.youtube.com
Catia V5 Sheet Metal Design Bend And Conical Bend Option Tutorial Wall On Edge With Bend Catia Creating walls from an edge. This task explains two ways to create bends between walls in the sheet metal part. This function is used to create a box in an. The wall is created and the wall on edge with bend.1 feature is displayed in the specification tree: Here is the video that describes how to create sheet metal design. Wall On Edge With Bend Catia.
From www.youtube.com
Catia V5 Sheetmetal 08 Walls and Bends YouTube Wall On Edge With Bend Catia Creating walls from an edge. Here is the video that describes how to create sheet metal design watch the video hope u. This task shows how to create walls from edges of an existing wall. A wall on edge is defined by the selected edge (reference edge). The wall is created and the wall on edge with bend.1 feature is. Wall On Edge With Bend Catia.
From www.youtube.com
CATIA SHEET METAL Wall on Edge with Extrimity YouTube Wall On Edge With Bend Catia Creating the side walls this task shows you how to add other walls to the sheet metal part. A wall on edge is defined by the selected edge (reference edge). This function is used to create a box in an. Natively integrated, sheetmetal design offers the same ease of use and user interface consistency as all v5 applications. When the. Wall On Edge With Bend Catia.
From www.youtube.com
Catia V5 TutorialGSMSetting SheetMetal ParametersBend Extremities Wall On Edge With Bend Catia The wall is created and the wall on edge with bend.1 feature is displayed in the specification tree: This task explains two ways to create bends between walls in the sheet metal part. Natively integrated, sheetmetal design offers the same ease of use and user interface consistency as all v5 applications. Here is the video that describes how to create. Wall On Edge With Bend Catia.
From www.youtube.com
"CATIA Bend From Flat Tutorial How to Create Sheet Metal Parts with Wall On Edge With Bend Catia Click the wall on edge icon. The wall is created and the wall on edge with bend.1 feature is displayed in the specification tree: Natively integrated, sheetmetal design offers the same ease of use and user interface consistency as all v5 applications. This function is used to create a box in an. A wall on edge is defined by the. Wall On Edge With Bend Catia.
From www.youtube.com
WALL,WALL ON EDGE, EXTRUSION,SHEET METAL PARAMETERS SHEET METAL CATIA Wall On Edge With Bend Catia Creating the side walls this task shows you how to add other walls to the sheet metal part. Natively integrated, sheetmetal design offers the same ease of use and user interface consistency as all v5 applications. Here is the video that describes how to create sheet metal design watch the video hope u. Click the wall on edge icon. The. Wall On Edge With Bend Catia.
From www.youtube.com
Bend and Conical Bend in CATIA SHEET METAL CATIA Practice CAD Wall On Edge With Bend Catia When the reference edge is modified, by adding any feature that shortens the edge (a bend to an adjacent wall on edge or a. A wall on edge is defined by the selected edge (reference edge). Here is the video that describes how to create sheet metal design watch the video hope u. This task shows how to create walls. Wall On Edge With Bend Catia.
From www.youtube.com
WALL WALL ON EDGE EXTRUSION CATIA V5 CATIA V5 YouTube Wall On Edge With Bend Catia This task shows how to create walls from edges of an existing wall. Here is the video that describes how to create sheet metal design watch the video hope u. A wall on edge is defined by the selected edge (reference edge). Creating walls from an edge. This function is used to create a box in an. When the reference. Wall On Edge With Bend Catia.
From www.youtube.com
CATIA SHEET METAL Wall on Edge YouTube Wall On Edge With Bend Catia A wall on edge is defined by the selected edge (reference edge). Creating walls from an edge. This task shows how to create walls from edges of an existing wall. The wall is created and the wall on edge with bend.1 feature is displayed in the specification tree: Creating the side walls this task shows you how to add other. Wall On Edge With Bend Catia.
From www.youtube.com
4. CATIA Building Design Fundamentals Part 4/8 Walls & Doors YouTube Wall On Edge With Bend Catia Here is the video that describes how to create sheet metal design watch the video hope u. This function is used to create a box in an. The wall is created and the wall on edge with bend.1 feature is displayed in the specification tree: Creating the side walls this task shows you how to add other walls to the. Wall On Edge With Bend Catia.
From www.youtube.com
catiaWALL,WALL ON EDGE,SHEET METAL PARAMETERSSHEET METAL CATIA V5 Wall On Edge With Bend Catia This task explains two ways to create bends between walls in the sheet metal part. Creating the side walls this task shows you how to add other walls to the sheet metal part. This function is used to create a box in an. Click the wall on edge icon. When the reference edge is modified, by adding any feature that. Wall On Edge With Bend Catia.
From www.youtube.com
CATIA V5 Tutorial Project Edges [35] YouTube Wall On Edge With Bend Catia A wall on edge is defined by the selected edge (reference edge). The wall is created and the wall on edge with bend.1 feature is displayed in the specification tree: Here is the video that describes how to create sheet metal design watch the video hope u. Creating walls from an edge. When the reference edge is modified, by adding. Wall On Edge With Bend Catia.
From www.youtube.com
How to create a mechanical part using CATIA Part Design and Generative Wall On Edge With Bend Catia This task explains two ways to create bends between walls in the sheet metal part. Creating the side walls this task shows you how to add other walls to the sheet metal part. Creating walls from an edge. This task shows how to create walls from edges of an existing wall. Here is the video that describes how to create. Wall On Edge With Bend Catia.
From www.youtube.com
CATIA 3DEXPERIENCE Sheet Metal Fundamentals YouTube Wall On Edge With Bend Catia The wall is created and the wall on edge with bend.1 feature is displayed in the specification tree: Click the wall on edge icon. When the reference edge is modified, by adding any feature that shortens the edge (a bend to an adjacent wall on edge or a. Creating walls from an edge. Creating the side walls this task shows. Wall On Edge With Bend Catia.
From www.youtube.com
CONICAL BEND, VARIABLE BEND IN CATIASHEET METALCATIA V5 YouTube Wall On Edge With Bend Catia A wall on edge is defined by the selected edge (reference edge). This task explains two ways to create bends between walls in the sheet metal part. Natively integrated, sheetmetal design offers the same ease of use and user interface consistency as all v5 applications. This function is used to create a box in an. Here is the video that. Wall On Edge With Bend Catia.
From www.youtube.com
Catia V5 Wireframe and Surface Design Extract Edges and Boundary Wall On Edge With Bend Catia Creating walls from an edge. Here is the video that describes how to create sheet metal design watch the video hope u. This function is used to create a box in an. This task shows how to create walls from edges of an existing wall. Natively integrated, sheetmetal design offers the same ease of use and user interface consistency as. Wall On Edge With Bend Catia.
From www.youtube.com
Catia V5wall on edge YouTube Wall On Edge With Bend Catia Natively integrated, sheetmetal design offers the same ease of use and user interface consistency as all v5 applications. Click the wall on edge icon. A wall on edge is defined by the selected edge (reference edge). This task shows how to create walls from edges of an existing wall. The wall is created and the wall on edge with bend.1. Wall On Edge With Bend Catia.
From www.youtube.com
How to Create Rolled Wall Command in Catia V5 Tutorial 11 YouTube Wall On Edge With Bend Catia The wall is created and the wall on edge with bend.1 feature is displayed in the specification tree: Natively integrated, sheetmetal design offers the same ease of use and user interface consistency as all v5 applications. Creating the side walls this task shows you how to add other walls to the sheet metal part. Here is the video that describes. Wall On Edge With Bend Catia.
From www.jigsawcad.com
Let the experts talk about How do I project edges in Catia [Deep Wall On Edge With Bend Catia When the reference edge is modified, by adding any feature that shortens the edge (a bend to an adjacent wall on edge or a. This task explains two ways to create bends between walls in the sheet metal part. Click the wall on edge icon. The wall is created and the wall on edge with bend.1 feature is displayed in. Wall On Edge With Bend Catia.
From www.youtube.com
Catia Generative Sheet Metal (Hopper, Rolled Wall, Bend, Conical Wall On Edge With Bend Catia This function is used to create a box in an. Click the wall on edge icon. This task explains two ways to create bends between walls in the sheet metal part. Creating walls from an edge. Here is the video that describes how to create sheet metal design watch the video hope u. A wall on edge is defined by. Wall On Edge With Bend Catia.
From www.youtube.com
CATIA V6 SHEETMETAL DESIGN WALL ON EDGE WITH HEM AND STAMP YouTube Wall On Edge With Bend Catia A wall on edge is defined by the selected edge (reference edge). Here is the video that describes how to create sheet metal design watch the video hope u. Creating walls from an edge. This task shows how to create walls from edges of an existing wall. Creating the side walls this task shows you how to add other walls. Wall On Edge With Bend Catia.
From www.youtube.com
wall on edge & relief n catia YouTube Wall On Edge With Bend Catia Here is the video that describes how to create sheet metal design watch the video hope u. Creating walls from an edge. Creating the side walls this task shows you how to add other walls to the sheet metal part. The wall is created and the wall on edge with bend.1 feature is displayed in the specification tree: This task. Wall On Edge With Bend Catia.
From www.youtube.com
Wall Thickness Analysis CATIA V5 CATIALOG YouTube Wall On Edge With Bend Catia Natively integrated, sheetmetal design offers the same ease of use and user interface consistency as all v5 applications. Creating walls from an edge. This task explains two ways to create bends between walls in the sheet metal part. A wall on edge is defined by the selected edge (reference edge). The wall is created and the wall on edge with. Wall On Edge With Bend Catia.
From www.youtube.com
Catia V5 TutorialWall on Edge with Sketch Based FeatureMono Wall On Edge With Bend Catia The wall is created and the wall on edge with bend.1 feature is displayed in the specification tree: This task shows how to create walls from edges of an existing wall. Natively integrated, sheetmetal design offers the same ease of use and user interface consistency as all v5 applications. When the reference edge is modified, by adding any feature that. Wall On Edge With Bend Catia.
From www.youtube.com
GENERATIVE SHEET METAL DESIGN CATIA I ASSIGNMENT 1 I PART1 YouTube Wall On Edge With Bend Catia Click the wall on edge icon. A wall on edge is defined by the selected edge (reference edge). The wall is created and the wall on edge with bend.1 feature is displayed in the specification tree: Natively integrated, sheetmetal design offers the same ease of use and user interface consistency as all v5 applications. When the reference edge is modified,. Wall On Edge With Bend Catia.
From www.youtube.com
Catia V5 TutorialBend from FlatSheetmetal Workbench YouTube Wall On Edge With Bend Catia A wall on edge is defined by the selected edge (reference edge). This task explains two ways to create bends between walls in the sheet metal part. Creating the side walls this task shows you how to add other walls to the sheet metal part. The wall is created and the wall on edge with bend.1 feature is displayed in. Wall On Edge With Bend Catia.
From www.youtube.com
BEND CONICAL BEND FOLDING UNFOLDING POINT AND CURVE MAPPING BEND FROM Wall On Edge With Bend Catia Creating the side walls this task shows you how to add other walls to the sheet metal part. Click the wall on edge icon. This task explains two ways to create bends between walls in the sheet metal part. Here is the video that describes how to create sheet metal design watch the video hope u. This function is used. Wall On Edge With Bend Catia.
From www.youtube.com
Edge Fillet In Catia Catia Tutorial YouTube Wall On Edge With Bend Catia Here is the video that describes how to create sheet metal design watch the video hope u. Creating walls from an edge. This task shows how to create walls from edges of an existing wall. This function is used to create a box in an. A wall on edge is defined by the selected edge (reference edge). The wall is. Wall On Edge With Bend Catia.
From www.youtube.com
CATIA SHEET METAL BEND YouTube Wall On Edge With Bend Catia Natively integrated, sheetmetal design offers the same ease of use and user interface consistency as all v5 applications. This function is used to create a box in an. This task explains two ways to create bends between walls in the sheet metal part. This task shows how to create walls from edges of an existing wall. Creating the side walls. Wall On Edge With Bend Catia.
From www.youtube.com
2.18 Part Design CATIA V5 Edge Fillet/Tangency/Minimal/Intersection Wall On Edge With Bend Catia This task explains two ways to create bends between walls in the sheet metal part. Creating walls from an edge. The wall is created and the wall on edge with bend.1 feature is displayed in the specification tree: Click the wall on edge icon. Natively integrated, sheetmetal design offers the same ease of use and user interface consistency as all. Wall On Edge With Bend Catia.
From www.youtube.com
Catia V5 TutorialGenerative SheetMetal WorkbenchCreating Extrusion Wall On Edge With Bend Catia A wall on edge is defined by the selected edge (reference edge). Click the wall on edge icon. When the reference edge is modified, by adding any feature that shortens the edge (a bend to an adjacent wall on edge or a. This task explains two ways to create bends between walls in the sheet metal part. Creating the side. Wall On Edge With Bend Catia.
From www.youtube.com
Catia V5 TutorialWall on EdgeMonodirectional & Bidirectional Wall On Edge With Bend Catia Creating walls from an edge. This task shows how to create walls from edges of an existing wall. The wall is created and the wall on edge with bend.1 feature is displayed in the specification tree: This function is used to create a box in an. Here is the video that describes how to create sheet metal design watch the. Wall On Edge With Bend Catia.
From www.youtube.com
Catia V5 Sheet Metal Design Sketch Based Wall On Edge Tutorial 03 Wall On Edge With Bend Catia Here is the video that describes how to create sheet metal design watch the video hope u. This task explains two ways to create bends between walls in the sheet metal part. Natively integrated, sheetmetal design offers the same ease of use and user interface consistency as all v5 applications. When the reference edge is modified, by adding any feature. Wall On Edge With Bend Catia.