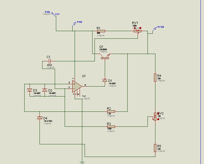
Power Supply Circuit Using 741 . You learned some basics of operational amplifiers, packaging and pinout information of. In this post i have explained how to make simple yet fully stabilized and regulated, variable power supply circuits using the ic 741 op amp. The basic reference is set through a low coefficient zener diode of 5.6 v. A complete introduction on ic 741 op amp. First, the input of the. Regulated power supply in the next figure.13 we find the ic 741 being used like a comparator/driver for configuring a simple yet highly regulated power supply circuit. This article presents a practical regulated power supply circuit diagram utilizing the popular operational amplifier type 741, along with 2n2955 and bc108 transistors,.
from bestengineeringprojects.com
Regulated power supply in the next figure.13 we find the ic 741 being used like a comparator/driver for configuring a simple yet highly regulated power supply circuit. In this post i have explained how to make simple yet fully stabilized and regulated, variable power supply circuits using the ic 741 op amp. First, the input of the. This article presents a practical regulated power supply circuit diagram utilizing the popular operational amplifier type 741, along with 2n2955 and bc108 transistors,. You learned some basics of operational amplifiers, packaging and pinout information of. The basic reference is set through a low coefficient zener diode of 5.6 v. A complete introduction on ic 741 op amp.
Operation Amplifier 741 Based Projects Engineering Projects
Power Supply Circuit Using 741 In this post i have explained how to make simple yet fully stabilized and regulated, variable power supply circuits using the ic 741 op amp. In this post i have explained how to make simple yet fully stabilized and regulated, variable power supply circuits using the ic 741 op amp. This article presents a practical regulated power supply circuit diagram utilizing the popular operational amplifier type 741, along with 2n2955 and bc108 transistors,. A complete introduction on ic 741 op amp. The basic reference is set through a low coefficient zener diode of 5.6 v. First, the input of the. You learned some basics of operational amplifiers, packaging and pinout information of. Regulated power supply in the next figure.13 we find the ic 741 being used like a comparator/driver for configuring a simple yet highly regulated power supply circuit.
From www.circuits-diy.com
Voltage Follower Circuit Using Op Amp 741 Power Supply Circuit Using 741 Regulated power supply in the next figure.13 we find the ic 741 being used like a comparator/driver for configuring a simple yet highly regulated power supply circuit. The basic reference is set through a low coefficient zener diode of 5.6 v. A complete introduction on ic 741 op amp. In this post i have explained how to make simple yet. Power Supply Circuit Using 741.
From www.pinterest.com
How 741 OpAmp Power supply Circuit works in 2021 Power Supply Circuit Using 741 This article presents a practical regulated power supply circuit diagram utilizing the popular operational amplifier type 741, along with 2n2955 and bc108 transistors,. In this post i have explained how to make simple yet fully stabilized and regulated, variable power supply circuits using the ic 741 op amp. A complete introduction on ic 741 op amp. You learned some basics. Power Supply Circuit Using 741.
From bestengineeringprojects.com
Operation Amplifier 741 Based Projects Engineering Projects Power Supply Circuit Using 741 A complete introduction on ic 741 op amp. Regulated power supply in the next figure.13 we find the ic 741 being used like a comparator/driver for configuring a simple yet highly regulated power supply circuit. The basic reference is set through a low coefficient zener diode of 5.6 v. First, the input of the. This article presents a practical regulated. Power Supply Circuit Using 741.
From guidelistgordon.z6.web.core.windows.net
Audio Amplifier Circuit Diagram Using 741 Power Supply Circuit Using 741 This article presents a practical regulated power supply circuit diagram utilizing the popular operational amplifier type 741, along with 2n2955 and bc108 transistors,. In this post i have explained how to make simple yet fully stabilized and regulated, variable power supply circuits using the ic 741 op amp. The basic reference is set through a low coefficient zener diode of. Power Supply Circuit Using 741.
From diagramfixflor.z21.web.core.windows.net
2x Times 741 Amplifier Circuit Diagram Power Supply Circuit Using 741 Regulated power supply in the next figure.13 we find the ic 741 being used like a comparator/driver for configuring a simple yet highly regulated power supply circuit. First, the input of the. This article presents a practical regulated power supply circuit diagram utilizing the popular operational amplifier type 741, along with 2n2955 and bc108 transistors,. A complete introduction on ic. Power Supply Circuit Using 741.
From www.eleccircuit.com
Learn 741 opamp circuits basic with example Power Supply Circuit Using 741 First, the input of the. Regulated power supply in the next figure.13 we find the ic 741 being used like a comparator/driver for configuring a simple yet highly regulated power supply circuit. This article presents a practical regulated power supply circuit diagram utilizing the popular operational amplifier type 741, along with 2n2955 and bc108 transistors,. A complete introduction on ic. Power Supply Circuit Using 741.
From theorycircuit.com
Voltage Follower Circuit Using op amp 741 Power Supply Circuit Using 741 This article presents a practical regulated power supply circuit diagram utilizing the popular operational amplifier type 741, along with 2n2955 and bc108 transistors,. First, the input of the. A complete introduction on ic 741 op amp. You learned some basics of operational amplifiers, packaging and pinout information of. Regulated power supply in the next figure.13 we find the ic 741. Power Supply Circuit Using 741.
From www.circuits-diy.com
Voltage Follower Circuit Using Opamp 741 Power Supply Circuit Using 741 A complete introduction on ic 741 op amp. First, the input of the. The basic reference is set through a low coefficient zener diode of 5.6 v. You learned some basics of operational amplifiers, packaging and pinout information of. In this post i have explained how to make simple yet fully stabilized and regulated, variable power supply circuits using the. Power Supply Circuit Using 741.
From www.youtube.com
Split power supply made from single supply using 741 op amp virtual Power Supply Circuit Using 741 First, the input of the. The basic reference is set through a low coefficient zener diode of 5.6 v. This article presents a practical regulated power supply circuit diagram utilizing the popular operational amplifier type 741, along with 2n2955 and bc108 transistors,. A complete introduction on ic 741 op amp. In this post i have explained how to make simple. Power Supply Circuit Using 741.
From www.engineersgarage.com
Inverting amplifier using 741 Power Supply Circuit Using 741 This article presents a practical regulated power supply circuit diagram utilizing the popular operational amplifier type 741, along with 2n2955 and bc108 transistors,. In this post i have explained how to make simple yet fully stabilized and regulated, variable power supply circuits using the ic 741 op amp. You learned some basics of operational amplifiers, packaging and pinout information of.. Power Supply Circuit Using 741.
From www.youtube.com
Introduction to LTSPICE for Simulating 741 OpAmp Amplifier and Low Power Supply Circuit Using 741 A complete introduction on ic 741 op amp. Regulated power supply in the next figure.13 we find the ic 741 being used like a comparator/driver for configuring a simple yet highly regulated power supply circuit. The basic reference is set through a low coefficient zener diode of 5.6 v. You learned some basics of operational amplifiers, packaging and pinout information. Power Supply Circuit Using 741.
From www.homemade-circuits.com
16 Easy IC 741 Op Amp Circuits Explained Homemade Circuit Projects Power Supply Circuit Using 741 In this post i have explained how to make simple yet fully stabilized and regulated, variable power supply circuits using the ic 741 op amp. The basic reference is set through a low coefficient zener diode of 5.6 v. Regulated power supply in the next figure.13 we find the ic 741 being used like a comparator/driver for configuring a simple. Power Supply Circuit Using 741.
From www.homemade-circuits.com
IC 741 Power Supply Circuits Homemade Circuit Projects Power Supply Circuit Using 741 In this post i have explained how to make simple yet fully stabilized and regulated, variable power supply circuits using the ic 741 op amp. A complete introduction on ic 741 op amp. Regulated power supply in the next figure.13 we find the ic 741 being used like a comparator/driver for configuring a simple yet highly regulated power supply circuit.. Power Supply Circuit Using 741.
From www.pinterest.com.au
How 741 OpAmp Power supply Circuit works Electronic Power Supply Circuit Using 741 First, the input of the. The basic reference is set through a low coefficient zener diode of 5.6 v. You learned some basics of operational amplifiers, packaging and pinout information of. Regulated power supply in the next figure.13 we find the ic 741 being used like a comparator/driver for configuring a simple yet highly regulated power supply circuit. In this. Power Supply Circuit Using 741.
From bestengineeringprojects.com
Adjustable RippleRegulated Power Supply Using 741 Best Engineering Power Supply Circuit Using 741 Regulated power supply in the next figure.13 we find the ic 741 being used like a comparator/driver for configuring a simple yet highly regulated power supply circuit. A complete introduction on ic 741 op amp. You learned some basics of operational amplifiers, packaging and pinout information of. This article presents a practical regulated power supply circuit diagram utilizing the popular. Power Supply Circuit Using 741.
From mechatronicslabrpi.blogspot.com
Adjustable RippleRegulated Power Supply Using 741 Mechatronics LAB Power Supply Circuit Using 741 First, the input of the. This article presents a practical regulated power supply circuit diagram utilizing the popular operational amplifier type 741, along with 2n2955 and bc108 transistors,. Regulated power supply in the next figure.13 we find the ic 741 being used like a comparator/driver for configuring a simple yet highly regulated power supply circuit. You learned some basics of. Power Supply Circuit Using 741.
From japaneseclass.jp
741 JapaneseClass.jp Power Supply Circuit Using 741 Regulated power supply in the next figure.13 we find the ic 741 being used like a comparator/driver for configuring a simple yet highly regulated power supply circuit. This article presents a practical regulated power supply circuit diagram utilizing the popular operational amplifier type 741, along with 2n2955 and bc108 transistors,. The basic reference is set through a low coefficient zener. Power Supply Circuit Using 741.
From www.electronicecircuits.com
REGULATED POWER SUPPLY USING 741 AND 2N3055 Electronic Circuits Power Supply Circuit Using 741 Regulated power supply in the next figure.13 we find the ic 741 being used like a comparator/driver for configuring a simple yet highly regulated power supply circuit. The basic reference is set through a low coefficient zener diode of 5.6 v. You learned some basics of operational amplifiers, packaging and pinout information of. This article presents a practical regulated power. Power Supply Circuit Using 741.
From www.pinnaxis.com
Regulated Power Supply Circuit Using OpAmp 741 TRONICSpro, 59 OFF Power Supply Circuit Using 741 First, the input of the. This article presents a practical regulated power supply circuit diagram utilizing the popular operational amplifier type 741, along with 2n2955 and bc108 transistors,. You learned some basics of operational amplifiers, packaging and pinout information of. Regulated power supply in the next figure.13 we find the ic 741 being used like a comparator/driver for configuring a. Power Supply Circuit Using 741.
From www.eleccircuit.com
Learn 741 opamp circuits basic with example Power Supply Circuit Using 741 A complete introduction on ic 741 op amp. In this post i have explained how to make simple yet fully stabilized and regulated, variable power supply circuits using the ic 741 op amp. This article presents a practical regulated power supply circuit diagram utilizing the popular operational amplifier type 741, along with 2n2955 and bc108 transistors,. Regulated power supply in. Power Supply Circuit Using 741.
From circuitdiagramcentre.blogspot.com
How to Make IC 741 Application Circuits Power Amplifier and Regulated Power Supply Circuit Using 741 A complete introduction on ic 741 op amp. You learned some basics of operational amplifiers, packaging and pinout information of. This article presents a practical regulated power supply circuit diagram utilizing the popular operational amplifier type 741, along with 2n2955 and bc108 transistors,. Regulated power supply in the next figure.13 we find the ic 741 being used like a comparator/driver. Power Supply Circuit Using 741.
From www.electronicshub.org
IC 741 Op Amp Circuits Characteristics & Pin Diagram Power Supply Circuit Using 741 First, the input of the. The basic reference is set through a low coefficient zener diode of 5.6 v. This article presents a practical regulated power supply circuit diagram utilizing the popular operational amplifier type 741, along with 2n2955 and bc108 transistors,. In this post i have explained how to make simple yet fully stabilized and regulated, variable power supply. Power Supply Circuit Using 741.
From how2electronics.com
Temperature to Voltage Converter using Thermistor & 741 Power Supply Circuit Using 741 In this post i have explained how to make simple yet fully stabilized and regulated, variable power supply circuits using the ic 741 op amp. The basic reference is set through a low coefficient zener diode of 5.6 v. First, the input of the. This article presents a practical regulated power supply circuit diagram utilizing the popular operational amplifier type. Power Supply Circuit Using 741.
From bestengineeringprojects.com
LightSensitive Switch Circuit Using OpAmp 741 A Comprehensive Guide Power Supply Circuit Using 741 Regulated power supply in the next figure.13 we find the ic 741 being used like a comparator/driver for configuring a simple yet highly regulated power supply circuit. This article presents a practical regulated power supply circuit diagram utilizing the popular operational amplifier type 741, along with 2n2955 and bc108 transistors,. The basic reference is set through a low coefficient zener. Power Supply Circuit Using 741.
From www.circuits-diy.com
Voltage Follower Circuit Using Op Amp 741 Power Supply Circuit Using 741 A complete introduction on ic 741 op amp. First, the input of the. This article presents a practical regulated power supply circuit diagram utilizing the popular operational amplifier type 741, along with 2n2955 and bc108 transistors,. You learned some basics of operational amplifiers, packaging and pinout information of. The basic reference is set through a low coefficient zener diode of. Power Supply Circuit Using 741.
From electronicslovers.com
IC 741 (Operationalamplifier) Basics Circuit Working Characteristics Power Supply Circuit Using 741 The basic reference is set through a low coefficient zener diode of 5.6 v. A complete introduction on ic 741 op amp. You learned some basics of operational amplifiers, packaging and pinout information of. Regulated power supply in the next figure.13 we find the ic 741 being used like a comparator/driver for configuring a simple yet highly regulated power supply. Power Supply Circuit Using 741.
From www.eleccircuit.com
How 741 OpAmp Power supply Circuit works Power Supply Circuit Using 741 In this post i have explained how to make simple yet fully stabilized and regulated, variable power supply circuits using the ic 741 op amp. First, the input of the. Regulated power supply in the next figure.13 we find the ic 741 being used like a comparator/driver for configuring a simple yet highly regulated power supply circuit. This article presents. Power Supply Circuit Using 741.
From electronics.stackexchange.com
741 opamp Qualitative explanation of the high openloop gain of a 741 Power Supply Circuit Using 741 You learned some basics of operational amplifiers, packaging and pinout information of. In this post i have explained how to make simple yet fully stabilized and regulated, variable power supply circuits using the ic 741 op amp. This article presents a practical regulated power supply circuit diagram utilizing the popular operational amplifier type 741, along with 2n2955 and bc108 transistors,.. Power Supply Circuit Using 741.
From bestengineeringprojects.com
Sort Circuit Protected Regulated Power Supply Using 741 Power Supply Circuit Using 741 Regulated power supply in the next figure.13 we find the ic 741 being used like a comparator/driver for configuring a simple yet highly regulated power supply circuit. This article presents a practical regulated power supply circuit diagram utilizing the popular operational amplifier type 741, along with 2n2955 and bc108 transistors,. A complete introduction on ic 741 op amp. You learned. Power Supply Circuit Using 741.
From www.pinterest.com
741 op amp rail splitter circuit to produce split power supply Power Supply Circuit Using 741 In this post i have explained how to make simple yet fully stabilized and regulated, variable power supply circuits using the ic 741 op amp. This article presents a practical regulated power supply circuit diagram utilizing the popular operational amplifier type 741, along with 2n2955 and bc108 transistors,. First, the input of the. The basic reference is set through a. Power Supply Circuit Using 741.
From www.fmuser.net
Overvoltage Protection AutoCut OFF Using 741ElectronFMUSER FM/TV Power Supply Circuit Using 741 In this post i have explained how to make simple yet fully stabilized and regulated, variable power supply circuits using the ic 741 op amp. The basic reference is set through a low coefficient zener diode of 5.6 v. Regulated power supply in the next figure.13 we find the ic 741 being used like a comparator/driver for configuring a simple. Power Supply Circuit Using 741.
From www.eleccircuit.com
Power Amplifier OCL 70 watts using IC741, 2N3055 Power Supply Circuit Using 741 First, the input of the. A complete introduction on ic 741 op amp. Regulated power supply in the next figure.13 we find the ic 741 being used like a comparator/driver for configuring a simple yet highly regulated power supply circuit. This article presents a practical regulated power supply circuit diagram utilizing the popular operational amplifier type 741, along with 2n2955. Power Supply Circuit Using 741.
From www.homemade-circuits.com
8 Easy IC 741 Op Amp Circuits Explained Homemade Circuit Projects Power Supply Circuit Using 741 The basic reference is set through a low coefficient zener diode of 5.6 v. This article presents a practical regulated power supply circuit diagram utilizing the popular operational amplifier type 741, along with 2n2955 and bc108 transistors,. In this post i have explained how to make simple yet fully stabilized and regulated, variable power supply circuits using the ic 741. Power Supply Circuit Using 741.
From mungfali.com
741 Op Amp Circuit Diagrams Power Supply Circuit Using 741 You learned some basics of operational amplifiers, packaging and pinout information of. The basic reference is set through a low coefficient zener diode of 5.6 v. A complete introduction on ic 741 op amp. Regulated power supply in the next figure.13 we find the ic 741 being used like a comparator/driver for configuring a simple yet highly regulated power supply. Power Supply Circuit Using 741.
From streampowers.blogspot.com
12W Amplifier Circuit Using 741 Op Amp Circuit Diagram Electronic Power Supply Circuit Using 741 Regulated power supply in the next figure.13 we find the ic 741 being used like a comparator/driver for configuring a simple yet highly regulated power supply circuit. A complete introduction on ic 741 op amp. First, the input of the. The basic reference is set through a low coefficient zener diode of 5.6 v. You learned some basics of operational. Power Supply Circuit Using 741.