Testing Process Definition . The process checks for errors and gaps and whether the outcome. the software testing process is a systematic and structured approach to evaluating software to ensure its. software testing is the process of assessing a software application to evaluate its functionality and verify that. software testing is the process of assessing the functionality of a software program. The first step is planning the testing process. what is the software testing process? The test process is a comprehensive framework encompassing various activities, methodologies, and tools to verify and. software testing is a process of evaluating the functionality of a software under test. Software testing process includes the following steps: software testing is the process of evaluating and verifying that a software product or application does what it’s supposed to do.
from jelvix.com
The process checks for errors and gaps and whether the outcome. what is the software testing process? the software testing process is a systematic and structured approach to evaluating software to ensure its. The test process is a comprehensive framework encompassing various activities, methodologies, and tools to verify and. software testing is a process of evaluating the functionality of a software under test. software testing is the process of assessing the functionality of a software program. software testing is the process of assessing a software application to evaluate its functionality and verify that. software testing is the process of evaluating and verifying that a software product or application does what it’s supposed to do. Software testing process includes the following steps: The first step is planning the testing process.
What is Regression Testing Definition and Best Practices
Testing Process Definition The test process is a comprehensive framework encompassing various activities, methodologies, and tools to verify and. software testing is the process of assessing a software application to evaluate its functionality and verify that. The process checks for errors and gaps and whether the outcome. The test process is a comprehensive framework encompassing various activities, methodologies, and tools to verify and. The first step is planning the testing process. the software testing process is a systematic and structured approach to evaluating software to ensure its. software testing is the process of assessing the functionality of a software program. software testing is the process of evaluating and verifying that a software product or application does what it’s supposed to do. Software testing process includes the following steps: software testing is a process of evaluating the functionality of a software under test. what is the software testing process?
From jelvix.com
What Is Quality Assurance Definition, Stages, Process Testing Process Definition software testing is the process of assessing a software application to evaluate its functionality and verify that. The first step is planning the testing process. The process checks for errors and gaps and whether the outcome. software testing is a process of evaluating the functionality of a software under test. Software testing process includes the following steps: . Testing Process Definition.
From www.slideserve.com
PPT Writing Chapter 3 PowerPoint Presentation, free download ID5116250 Testing Process Definition software testing is a process of evaluating the functionality of a software under test. software testing is the process of assessing the functionality of a software program. what is the software testing process? The process checks for errors and gaps and whether the outcome. software testing is the process of assessing a software application to evaluate. Testing Process Definition.
From www.crazyegg.com
What is Hypothesis Testing? Testing Process Definition the software testing process is a systematic and structured approach to evaluating software to ensure its. The process checks for errors and gaps and whether the outcome. what is the software testing process? software testing is the process of evaluating and verifying that a software product or application does what it’s supposed to do. software testing. Testing Process Definition.
From www.modeloe.com
Test Strategy Document Testing Process Definition The first step is planning the testing process. Software testing process includes the following steps: the software testing process is a systematic and structured approach to evaluating software to ensure its. software testing is the process of assessing a software application to evaluate its functionality and verify that. The process checks for errors and gaps and whether the. Testing Process Definition.
From www.slideserve.com
PPT Integrate Agile Testing into the Process PowerPoint Presentation Testing Process Definition software testing is the process of assessing a software application to evaluate its functionality and verify that. Software testing process includes the following steps: software testing is the process of evaluating and verifying that a software product or application does what it’s supposed to do. software testing is a process of evaluating the functionality of a software. Testing Process Definition.
From www.lightflows.co.uk
Automated testing What are the benefits for your business? Lightflows Testing Process Definition software testing is a process of evaluating the functionality of a software under test. software testing is the process of assessing the functionality of a software program. Software testing process includes the following steps: the software testing process is a systematic and structured approach to evaluating software to ensure its. The first step is planning the testing. Testing Process Definition.
From www.bitstudios.com
Levels of Software Testing A Definitive Guide BIT Studios Testing Process Definition Software testing process includes the following steps: the software testing process is a systematic and structured approach to evaluating software to ensure its. software testing is a process of evaluating the functionality of a software under test. The test process is a comprehensive framework encompassing various activities, methodologies, and tools to verify and. software testing is the. Testing Process Definition.
From www.pinterest.com
Test Process Fundamentals and Testing activities Testing strategies Testing Process Definition software testing is a process of evaluating the functionality of a software under test. software testing is the process of evaluating and verifying that a software product or application does what it’s supposed to do. what is the software testing process? software testing is the process of assessing the functionality of a software program. The test. Testing Process Definition.
From www.simform.com
What is regression testing? Definition, test cases, tools and methods Testing Process Definition software testing is a process of evaluating the functionality of a software under test. The test process is a comprehensive framework encompassing various activities, methodologies, and tools to verify and. software testing is the process of assessing a software application to evaluate its functionality and verify that. the software testing process is a systematic and structured approach. Testing Process Definition.
From www.vrogue.co
What Is Hypothesis Testing vrogue.co Testing Process Definition software testing is the process of assessing a software application to evaluate its functionality and verify that. software testing is a process of evaluating the functionality of a software under test. The test process is a comprehensive framework encompassing various activities, methodologies, and tools to verify and. software testing is the process of evaluating and verifying that. Testing Process Definition.
From katalon.com
Sanity Testing vs Smoke Testing Key Differences Testing Process Definition software testing is the process of assessing a software application to evaluate its functionality and verify that. what is the software testing process? The test process is a comprehensive framework encompassing various activities, methodologies, and tools to verify and. the software testing process is a systematic and structured approach to evaluating software to ensure its. Software testing. Testing Process Definition.
From www.slideserve.com
PPT Fundamental Test Process PowerPoint Presentation, free download Testing Process Definition software testing is the process of evaluating and verifying that a software product or application does what it’s supposed to do. The process checks for errors and gaps and whether the outcome. The first step is planning the testing process. Software testing process includes the following steps: software testing is a process of evaluating the functionality of a. Testing Process Definition.
From www.slideshare.net
Overview of the Testing Process Testing Process Definition what is the software testing process? software testing is the process of assessing a software application to evaluate its functionality and verify that. The test process is a comprehensive framework encompassing various activities, methodologies, and tools to verify and. Software testing process includes the following steps: the software testing process is a systematic and structured approach to. Testing Process Definition.
From www.researchgate.net
Example of a test procedure designed by students. Download Scientific Testing Process Definition software testing is the process of assessing the functionality of a software program. what is the software testing process? software testing is a process of evaluating the functionality of a software under test. The first step is planning the testing process. software testing is the process of assessing a software application to evaluate its functionality and. Testing Process Definition.
From www.scribd.com
General Test Procedure By Prashansa Shrestha Dgm (Tech) Head Of Testing Process Definition software testing is a process of evaluating the functionality of a software under test. software testing is the process of assessing a software application to evaluate its functionality and verify that. what is the software testing process? the software testing process is a systematic and structured approach to evaluating software to ensure its. software testing. Testing Process Definition.
From jelvix.com
What is Regression Testing Definition and Best Practices Testing Process Definition The test process is a comprehensive framework encompassing various activities, methodologies, and tools to verify and. software testing is a process of evaluating the functionality of a software under test. Software testing process includes the following steps: software testing is the process of assessing the functionality of a software program. The process checks for errors and gaps and. Testing Process Definition.
From becominghuman.ai
The ABC of Test Automation Frameworks — Everything You Need to Know Testing Process Definition software testing is a process of evaluating the functionality of a software under test. what is the software testing process? software testing is the process of assessing the functionality of a software program. software testing is the process of assessing a software application to evaluate its functionality and verify that. The test process is a comprehensive. Testing Process Definition.
From www.testorigen.com
SMAC Definition and Testing Procedure TestOrigen Testing Process Definition The first step is planning the testing process. software testing is the process of assessing the functionality of a software program. the software testing process is a systematic and structured approach to evaluating software to ensure its. software testing is a process of evaluating the functionality of a software under test. The process checks for errors and. Testing Process Definition.
From testsigma.com
What is Test Management ? Tools, Benefits & Best Practices Testing Process Definition Software testing process includes the following steps: The process checks for errors and gaps and whether the outcome. The first step is planning the testing process. software testing is the process of assessing the functionality of a software program. The test process is a comprehensive framework encompassing various activities, methodologies, and tools to verify and. the software testing. Testing Process Definition.
From www.slideserve.com
PPT DOTMandated Drug and Alcohol Testing PowerPoint Presentation Testing Process Definition Software testing process includes the following steps: software testing is the process of assessing the functionality of a software program. the software testing process is a systematic and structured approach to evaluating software to ensure its. what is the software testing process? The first step is planning the testing process. software testing is the process of. Testing Process Definition.
From www.collidu.com
Types of Software Testing PowerPoint Presentation Slides PPT Template Testing Process Definition software testing is the process of assessing a software application to evaluate its functionality and verify that. software testing is the process of evaluating and verifying that a software product or application does what it’s supposed to do. software testing is a process of evaluating the functionality of a software under test. software testing is the. Testing Process Definition.
From bodalwasual.github.io
Pen Testing Companies Lunarline, Inc. Bodalwasual Testing Process Definition the software testing process is a systematic and structured approach to evaluating software to ensure its. what is the software testing process? The test process is a comprehensive framework encompassing various activities, methodologies, and tools to verify and. Software testing process includes the following steps: software testing is the process of assessing a software application to evaluate. Testing Process Definition.
From jelvix.com
What Is Quality Assurance Definition, Stages, Process Testing Process Definition The process checks for errors and gaps and whether the outcome. software testing is the process of evaluating and verifying that a software product or application does what it’s supposed to do. The first step is planning the testing process. The test process is a comprehensive framework encompassing various activities, methodologies, and tools to verify and. software testing. Testing Process Definition.
From www.techtarget.com
What is Testing? Definition from TechTarget Testing Process Definition software testing is the process of assessing a software application to evaluate its functionality and verify that. Software testing process includes the following steps: The process checks for errors and gaps and whether the outcome. what is the software testing process? the software testing process is a systematic and structured approach to evaluating software to ensure its.. Testing Process Definition.
From marutitech.com
6 Innovative Ways to Improve Your Software Testing Process Testing Process Definition Software testing process includes the following steps: software testing is the process of assessing a software application to evaluate its functionality and verify that. software testing is the process of assessing the functionality of a software program. software testing is a process of evaluating the functionality of a software under test. The process checks for errors and. Testing Process Definition.
From www.testorigen.com
Business Process Testing Untangling The Testing Procedure TestOrigen Testing Process Definition software testing is the process of assessing a software application to evaluate its functionality and verify that. software testing is the process of assessing the functionality of a software program. software testing is a process of evaluating the functionality of a software under test. the software testing process is a systematic and structured approach to evaluating. Testing Process Definition.
From blog.qatestlab.com
Difference Between QA and Testing QATestLab Blog Testing Process Definition software testing is the process of evaluating and verifying that a software product or application does what it’s supposed to do. The first step is planning the testing process. what is the software testing process? Software testing process includes the following steps: The test process is a comprehensive framework encompassing various activities, methodologies, and tools to verify and.. Testing Process Definition.
From www.investopedia.com
Hypothesis Testing 4 Steps and Example Testing Process Definition The first step is planning the testing process. The process checks for errors and gaps and whether the outcome. The test process is a comprehensive framework encompassing various activities, methodologies, and tools to verify and. software testing is a process of evaluating the functionality of a software under test. the software testing process is a systematic and structured. Testing Process Definition.
From www.sjinnovation.com
The Need for Performance Testing An Essential Guide SJ Innovation LLC Testing Process Definition the software testing process is a systematic and structured approach to evaluating software to ensure its. what is the software testing process? software testing is the process of evaluating and verifying that a software product or application does what it’s supposed to do. software testing is the process of assessing the functionality of a software program.. Testing Process Definition.
From www.vectra-corp.com
Testing Australia Pentesting Services Vectra Testing Process Definition software testing is the process of assessing a software application to evaluate its functionality and verify that. The first step is planning the testing process. the software testing process is a systematic and structured approach to evaluating software to ensure its. software testing is a process of evaluating the functionality of a software under test. software. Testing Process Definition.
From www.gcreddy.com
Business Process Testing Software Testing Testing Process Definition what is the software testing process? software testing is the process of assessing a software application to evaluate its functionality and verify that. The first step is planning the testing process. software testing is the process of assessing the functionality of a software program. The process checks for errors and gaps and whether the outcome. The test. Testing Process Definition.
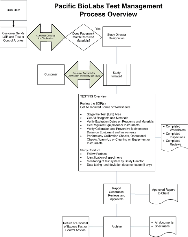
From www.pacificbiolabs.com
Testing Process Testing Process Definition Software testing process includes the following steps: software testing is the process of assessing a software application to evaluate its functionality and verify that. the software testing process is a systematic and structured approach to evaluating software to ensure its. software testing is the process of assessing the functionality of a software program. The process checks for. Testing Process Definition.
From docs.camunda.io
Testing process definitions Camunda 8 Docs Testing Process Definition software testing is the process of assessing the functionality of a software program. Software testing process includes the following steps: The process checks for errors and gaps and whether the outcome. the software testing process is a systematic and structured approach to evaluating software to ensure its. what is the software testing process? software testing is. Testing Process Definition.
From www.slideserve.com
PPT Test del Software, con elementi di Verifica e Validazione Testing Process Definition the software testing process is a systematic and structured approach to evaluating software to ensure its. The test process is a comprehensive framework encompassing various activities, methodologies, and tools to verify and. Software testing process includes the following steps: The first step is planning the testing process. software testing is the process of assessing the functionality of a. Testing Process Definition.
From ronwelldigital.com
Test Automation Framework Benefits, Types & How to Choose Testing Process Definition what is the software testing process? software testing is the process of assessing the functionality of a software program. The first step is planning the testing process. software testing is a process of evaluating the functionality of a software under test. Software testing process includes the following steps: The test process is a comprehensive framework encompassing various. Testing Process Definition.