Tac Review Process . Commission foundation code modification review process. ☛ facilitator (or tac chair) will. Tacs are used in the shipping and transportation process to link. Attachment v9 provides guidance on defense logistics agency tacs. ☛ the tac wants to hear all view points to ensure all perspectives are considered, and not repeats of the same views. The taf process is voluntary and is designed to bring all the relevant people together who will be able to decide what the child needs. Commission code amendments approval process. What is the tac informal review process? There are three primary ways you can dispute a decision made by the tac. An informal review involves a thorough review of a decision by the tac review manager. 2017 code update process—6th edition florida building.
from 15.206.251.177
An informal review involves a thorough review of a decision by the tac review manager. The taf process is voluntary and is designed to bring all the relevant people together who will be able to decide what the child needs. Attachment v9 provides guidance on defense logistics agency tacs. Commission code amendments approval process. 2017 code update process—6th edition florida building. What is the tac informal review process? Tacs are used in the shipping and transportation process to link. ☛ facilitator (or tac chair) will. There are three primary ways you can dispute a decision made by the tac. ☛ the tac wants to hear all view points to ensure all perspectives are considered, and not repeats of the same views.
Code Review Process Best Practices Cuelogic An LTI Company
Tac Review Process Commission code amendments approval process. Tacs are used in the shipping and transportation process to link. The taf process is voluntary and is designed to bring all the relevant people together who will be able to decide what the child needs. Commission code amendments approval process. ☛ facilitator (or tac chair) will. There are three primary ways you can dispute a decision made by the tac. Attachment v9 provides guidance on defense logistics agency tacs. ☛ the tac wants to hear all view points to ensure all perspectives are considered, and not repeats of the same views. Commission foundation code modification review process. 2017 code update process—6th edition florida building. What is the tac informal review process? An informal review involves a thorough review of a decision by the tac review manager.
From studylib.net
TAC Literature Review Tac Review Process What is the tac informal review process? ☛ the tac wants to hear all view points to ensure all perspectives are considered, and not repeats of the same views. Tacs are used in the shipping and transportation process to link. The taf process is voluntary and is designed to bring all the relevant people together who will be able to. Tac Review Process.
From books.allogy.com
Module 1 Principles and Application of Tactical Combat Casualty Care Tac Review Process 2017 code update process—6th edition florida building. Tacs are used in the shipping and transportation process to link. ☛ the tac wants to hear all view points to ensure all perspectives are considered, and not repeats of the same views. Commission code amendments approval process. The taf process is voluntary and is designed to bring all the relevant people together. Tac Review Process.
From www.slideteam.net
Multistep process to devise tactical action plan Presentation Tac Review Process Commission foundation code modification review process. Tacs are used in the shipping and transportation process to link. Attachment v9 provides guidance on defense logistics agency tacs. There are three primary ways you can dispute a decision made by the tac. Commission code amendments approval process. What is the tac informal review process? The taf process is voluntary and is designed. Tac Review Process.
From 15.206.251.177
Code Review Process Best Practices Cuelogic An LTI Company Tac Review Process Attachment v9 provides guidance on defense logistics agency tacs. ☛ the tac wants to hear all view points to ensure all perspectives are considered, and not repeats of the same views. What is the tac informal review process? An informal review involves a thorough review of a decision by the tac review manager. 2017 code update process—6th edition florida building.. Tac Review Process.
From slideplayer.com
Nehalem River Basin Technical Assistance for Watershed Data Synthesis Tac Review Process There are three primary ways you can dispute a decision made by the tac. Commission foundation code modification review process. Attachment v9 provides guidance on defense logistics agency tacs. The taf process is voluntary and is designed to bring all the relevant people together who will be able to decide what the child needs. Tacs are used in the shipping. Tac Review Process.
From www.youtube.com
How the Template Assisted Crystallization (TAC) Process Works YouTube Tac Review Process ☛ the tac wants to hear all view points to ensure all perspectives are considered, and not repeats of the same views. The taf process is voluntary and is designed to bring all the relevant people together who will be able to decide what the child needs. Attachment v9 provides guidance on defense logistics agency tacs. Commission code amendments approval. Tac Review Process.
From www.slideserve.com
PPT The Montréal Process Criteria & Indicators for Sustainable Tac Review Process Commission code amendments approval process. There are three primary ways you can dispute a decision made by the tac. 2017 code update process—6th edition florida building. What is the tac informal review process? An informal review involves a thorough review of a decision by the tac review manager. Tacs are used in the shipping and transportation process to link. ☛. Tac Review Process.
From medium.com
QVGS Key Processes (B) — Tactical Review by Sanjit Singh Paul Tac Review Process Attachment v9 provides guidance on defense logistics agency tacs. There are three primary ways you can dispute a decision made by the tac. Commission foundation code modification review process. Tacs are used in the shipping and transportation process to link. ☛ facilitator (or tac chair) will. An informal review involves a thorough review of a decision by the tac review. Tac Review Process.
From www.semanticscholar.org
Figure 1 from Information Management for Tactical Decisionmaking in Tac Review Process Tacs are used in the shipping and transportation process to link. Attachment v9 provides guidance on defense logistics agency tacs. There are three primary ways you can dispute a decision made by the tac. ☛ facilitator (or tac chair) will. 2017 code update process—6th edition florida building. What is the tac informal review process? The taf process is voluntary and. Tac Review Process.
From www.slideserve.com
PPT The Montréal Process Criteria & Indicators for Sustainable Tac Review Process What is the tac informal review process? 2017 code update process—6th edition florida building. Attachment v9 provides guidance on defense logistics agency tacs. Tacs are used in the shipping and transportation process to link. There are three primary ways you can dispute a decision made by the tac. The taf process is voluntary and is designed to bring all the. Tac Review Process.
From www.slideteam.net
5 Step Strategic And Tactical Planning Process Presentation Graphics Tac Review Process ☛ the tac wants to hear all view points to ensure all perspectives are considered, and not repeats of the same views. Commission foundation code modification review process. Attachment v9 provides guidance on defense logistics agency tacs. ☛ facilitator (or tac chair) will. What is the tac informal review process? Tacs are used in the shipping and transportation process to. Tac Review Process.
From slideplayer.com
Lead Professional Training ppt download Tac Review Process Commission code amendments approval process. What is the tac informal review process? ☛ the tac wants to hear all view points to ensure all perspectives are considered, and not repeats of the same views. Attachment v9 provides guidance on defense logistics agency tacs. ☛ facilitator (or tac chair) will. 2017 code update process—6th edition florida building. The taf process is. Tac Review Process.
From medium.com
QVGS Key Processes (B) — Tactical Review by Sanjit Singh Paul Tac Review Process There are three primary ways you can dispute a decision made by the tac. ☛ the tac wants to hear all view points to ensure all perspectives are considered, and not repeats of the same views. What is the tac informal review process? 2017 code update process—6th edition florida building. Commission foundation code modification review process. Attachment v9 provides guidance. Tac Review Process.
From slideplayer.com
TAC Report to the ERCOT Board ppt download Tac Review Process 2017 code update process—6th edition florida building. ☛ the tac wants to hear all view points to ensure all perspectives are considered, and not repeats of the same views. Commission foundation code modification review process. There are three primary ways you can dispute a decision made by the tac. Commission code amendments approval process. An informal review involves a thorough. Tac Review Process.
From stonerecruitment.com.au
Get your free Recruitment Capability Statement TAC Review Tac Review Process 2017 code update process—6th edition florida building. ☛ the tac wants to hear all view points to ensure all perspectives are considered, and not repeats of the same views. An informal review involves a thorough review of a decision by the tac review manager. There are three primary ways you can dispute a decision made by the tac. Commission code. Tac Review Process.
From healthyfuturega.org
Questions about tax time and health insurance? for a Tac Review Process An informal review involves a thorough review of a decision by the tac review manager. The taf process is voluntary and is designed to bring all the relevant people together who will be able to decide what the child needs. There are three primary ways you can dispute a decision made by the tac. 2017 code update process—6th edition florida. Tac Review Process.
From www.slideserve.com
PPT TAC report Subaru UM 2011 PowerPoint Presentation, free download Tac Review Process An informal review involves a thorough review of a decision by the tac review manager. Attachment v9 provides guidance on defense logistics agency tacs. 2017 code update process—6th edition florida building. The taf process is voluntary and is designed to bring all the relevant people together who will be able to decide what the child needs. ☛ the tac wants. Tac Review Process.
From www.myshared.ru
Презентация на тему "THE BALANCE SCORECARD ROBERT S. KAPLAN AND DAVID Tac Review Process 2017 code update process—6th edition florida building. There are three primary ways you can dispute a decision made by the tac. Attachment v9 provides guidance on defense logistics agency tacs. ☛ facilitator (or tac chair) will. The taf process is voluntary and is designed to bring all the relevant people together who will be able to decide what the child. Tac Review Process.
From thesatorilab.com
Tactical Meeting Process1 The Satori Lab Tac Review Process What is the tac informal review process? Tacs are used in the shipping and transportation process to link. An informal review involves a thorough review of a decision by the tac review manager. The taf process is voluntary and is designed to bring all the relevant people together who will be able to decide what the child needs. 2017 code. Tac Review Process.
From www.slideserve.com
PPT DoD Activity Address Directory (DoDAAD) Process Review Committee Tac Review Process The taf process is voluntary and is designed to bring all the relevant people together who will be able to decide what the child needs. An informal review involves a thorough review of a decision by the tac review manager. Tacs are used in the shipping and transportation process to link. 2017 code update process—6th edition florida building. What is. Tac Review Process.
From slideplayer.com
TAC Report to the ERCOT Board ppt download Tac Review Process Commission foundation code modification review process. Attachment v9 provides guidance on defense logistics agency tacs. What is the tac informal review process? The taf process is voluntary and is designed to bring all the relevant people together who will be able to decide what the child needs. There are three primary ways you can dispute a decision made by the. Tac Review Process.
From cardintegrity.com
5 Quick Tips to Improve Invoice Review Process Tac Review Process What is the tac informal review process? Attachment v9 provides guidance on defense logistics agency tacs. An informal review involves a thorough review of a decision by the tac review manager. The taf process is voluntary and is designed to bring all the relevant people together who will be able to decide what the child needs. ☛ facilitator (or tac. Tac Review Process.
From medium.com
QVGS Key Processes (B) — Tactical Review by Sanjit Singh Paul Tac Review Process Tacs are used in the shipping and transportation process to link. What is the tac informal review process? There are three primary ways you can dispute a decision made by the tac. Commission code amendments approval process. 2017 code update process—6th edition florida building. Commission foundation code modification review process. Attachment v9 provides guidance on defense logistics agency tacs. ☛. Tac Review Process.
From slideplayer.com
TAC Report to the ERCOT Board ppt download Tac Review Process 2017 code update process—6th edition florida building. Tacs are used in the shipping and transportation process to link. The taf process is voluntary and is designed to bring all the relevant people together who will be able to decide what the child needs. Commission code amendments approval process. ☛ facilitator (or tac chair) will. Attachment v9 provides guidance on defense. Tac Review Process.
From www.undergraceovercoffee.com
Tax Accounting Process Flowchart Reviews Of Chart Tac Review Process Commission foundation code modification review process. An informal review involves a thorough review of a decision by the tac review manager. Commission code amendments approval process. The taf process is voluntary and is designed to bring all the relevant people together who will be able to decide what the child needs. What is the tac informal review process? ☛ the. Tac Review Process.
From andersonadvisors.com
Tax Return Preparation Anderson Advisors Asset Protection & Tax Tac Review Process Commission code amendments approval process. Commission foundation code modification review process. Attachment v9 provides guidance on defense logistics agency tacs. ☛ facilitator (or tac chair) will. ☛ the tac wants to hear all view points to ensure all perspectives are considered, and not repeats of the same views. The taf process is voluntary and is designed to bring all the. Tac Review Process.
From docs.oracle.com
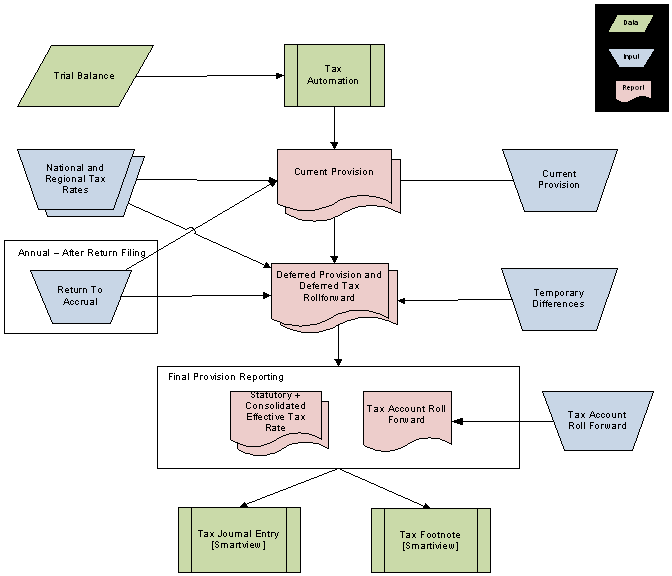
Tax Provision Process Tac Review Process Attachment v9 provides guidance on defense logistics agency tacs. The taf process is voluntary and is designed to bring all the relevant people together who will be able to decide what the child needs. ☛ the tac wants to hear all view points to ensure all perspectives are considered, and not repeats of the same views. An informal review involves. Tac Review Process.
From medium.com
QVGS Key Processes (B) — Tactical Review by Sanjit Singh Paul Tac Review Process Attachment v9 provides guidance on defense logistics agency tacs. There are three primary ways you can dispute a decision made by the tac. Commission code amendments approval process. An informal review involves a thorough review of a decision by the tac review manager. What is the tac informal review process? Tacs are used in the shipping and transportation process to. Tac Review Process.
From studylib.net
TaxReviewMidtermExamLSPUQuestionnaire Tac Review Process ☛ the tac wants to hear all view points to ensure all perspectives are considered, and not repeats of the same views. Commission foundation code modification review process. There are three primary ways you can dispute a decision made by the tac. An informal review involves a thorough review of a decision by the tac review manager. Commission code amendments. Tac Review Process.
From slideplayer.com
Completing the Master’s Thesis in Biomedical Informatics ppt download Tac Review Process Tacs are used in the shipping and transportation process to link. An informal review involves a thorough review of a decision by the tac review manager. Commission code amendments approval process. Attachment v9 provides guidance on defense logistics agency tacs. The taf process is voluntary and is designed to bring all the relevant people together who will be able to. Tac Review Process.
From studylib.net
TAC Comment Review Process July 2016 Tac Review Process ☛ facilitator (or tac chair) will. Commission code amendments approval process. The taf process is voluntary and is designed to bring all the relevant people together who will be able to decide what the child needs. Attachment v9 provides guidance on defense logistics agency tacs. 2017 code update process—6th edition florida building. Tacs are used in the shipping and transportation. Tac Review Process.
From www.slideserve.com
PPT Educator Effectiveness PowerPoint Presentation, free download Tac Review Process Attachment v9 provides guidance on defense logistics agency tacs. ☛ facilitator (or tac chair) will. Tacs are used in the shipping and transportation process to link. 2017 code update process—6th edition florida building. An informal review involves a thorough review of a decision by the tac review manager. The taf process is voluntary and is designed to bring all the. Tac Review Process.
From www.profit.co
What are Strategic and Tactical OKRs, and Why Do They Matter? Tac Review Process Tacs are used in the shipping and transportation process to link. Commission code amendments approval process. What is the tac informal review process? There are three primary ways you can dispute a decision made by the tac. The taf process is voluntary and is designed to bring all the relevant people together who will be able to decide what the. Tac Review Process.
From www.learnaboutlogistics.com
A successful S&OP implementation for your supply chains Learn About Tac Review Process An informal review involves a thorough review of a decision by the tac review manager. Commission code amendments approval process. Commission foundation code modification review process. ☛ facilitator (or tac chair) will. The taf process is voluntary and is designed to bring all the relevant people together who will be able to decide what the child needs. Tacs are used. Tac Review Process.
From tacticalma.com
6 Steps for Developing a Tactical Marketing Plan Tactical Marketing Tac Review Process Commission foundation code modification review process. Attachment v9 provides guidance on defense logistics agency tacs. Tacs are used in the shipping and transportation process to link. An informal review involves a thorough review of a decision by the tac review manager. The taf process is voluntary and is designed to bring all the relevant people together who will be able. Tac Review Process.