Teaching English In Japan Reddit . The best thing about teaching english in japan is the relationships you form with students. Teaching english in japan is either to get a japan experience for a year or two and go back, or to use it for an easy visa into the country then move. Discover the 8 best programs to teach english in japan in order to broaden your options when teaching english abroad. Guide to teaching english in japan. Packed with rich history, mountainous views, stunning temples, and innovative technology, japan is a great country to teach english. Here is a list of things you should know before coming to teach english in japan as an alt. This subreddit is a place to discuss the various aspects related to teaching strategies in japan. Japan is of the most popular destinations for teach abroad programs and it doesn’t take a genius to figure out why. I'll also provide possible solutions to these problems. If you want to teach english in japan, you'll probably have to choose between the two most common job opportunities: The main focus on this sub is to provide space.
from www.japanconsultingoffice.com
Teaching english in japan is either to get a japan experience for a year or two and go back, or to use it for an easy visa into the country then move. This subreddit is a place to discuss the various aspects related to teaching strategies in japan. If you want to teach english in japan, you'll probably have to choose between the two most common job opportunities: The main focus on this sub is to provide space. I'll also provide possible solutions to these problems. Here is a list of things you should know before coming to teach english in japan as an alt. The best thing about teaching english in japan is the relationships you form with students. Japan is of the most popular destinations for teach abroad programs and it doesn’t take a genius to figure out why. Packed with rich history, mountainous views, stunning temples, and innovative technology, japan is a great country to teach english. Guide to teaching english in japan.
The Education System in Japan (Part I) JCO
Teaching English In Japan Reddit Japan is of the most popular destinations for teach abroad programs and it doesn’t take a genius to figure out why. The main focus on this sub is to provide space. Packed with rich history, mountainous views, stunning temples, and innovative technology, japan is a great country to teach english. Discover the 8 best programs to teach english in japan in order to broaden your options when teaching english abroad. If you want to teach english in japan, you'll probably have to choose between the two most common job opportunities: Guide to teaching english in japan. Here is a list of things you should know before coming to teach english in japan as an alt. I'll also provide possible solutions to these problems. Japan is of the most popular destinations for teach abroad programs and it doesn’t take a genius to figure out why. The best thing about teaching english in japan is the relationships you form with students. This subreddit is a place to discuss the various aspects related to teaching strategies in japan. Teaching english in japan is either to get a japan experience for a year or two and go back, or to use it for an easy visa into the country then move.
From www.reddit.com
Is this a good way to start learning? I did this with Ubisofts Learn Teaching English In Japan Reddit Japan is of the most popular destinations for teach abroad programs and it doesn’t take a genius to figure out why. Teaching english in japan is either to get a japan experience for a year or two and go back, or to use it for an easy visa into the country then move. Packed with rich history, mountainous views, stunning. Teaching English In Japan Reddit.
From www.reddit.com
my first 161 kanji vocab from anki 10k LearnJapanese Teaching English In Japan Reddit Packed with rich history, mountainous views, stunning temples, and innovative technology, japan is a great country to teach english. The best thing about teaching english in japan is the relationships you form with students. This subreddit is a place to discuss the various aspects related to teaching strategies in japan. Guide to teaching english in japan. Japan is of the. Teaching English In Japan Reddit.
From www.reddit.com
Japan is Japan r/technicallythetruth Teaching English In Japan Reddit Teaching english in japan is either to get a japan experience for a year or two and go back, or to use it for an easy visa into the country then move. The best thing about teaching english in japan is the relationships you form with students. I'll also provide possible solutions to these problems. Packed with rich history, mountainous. Teaching English In Japan Reddit.
From www.reddit.com
Just a random video of a pretty cloud... in China. r/ShitLiberalsSay Teaching English In Japan Reddit Discover the 8 best programs to teach english in japan in order to broaden your options when teaching english abroad. Here is a list of things you should know before coming to teach english in japan as an alt. Teaching english in japan is either to get a japan experience for a year or two and go back, or to. Teaching English In Japan Reddit.
From blog.gaijinpot.com
Teaching English in Japan 5 Essential Stories from Foreign Instructors Teaching English In Japan Reddit Teaching english in japan is either to get a japan experience for a year or two and go back, or to use it for an easy visa into the country then move. If you want to teach english in japan, you'll probably have to choose between the two most common job opportunities: I'll also provide possible solutions to these problems.. Teaching English In Japan Reddit.
From grumbik.blogspot.com
How To Learn Hiragana Reddit Maryann Kirby's Reading Worksheets Teaching English In Japan Reddit If you want to teach english in japan, you'll probably have to choose between the two most common job opportunities: The main focus on this sub is to provide space. Here is a list of things you should know before coming to teach english in japan as an alt. Japan is of the most popular destinations for teach abroad programs. Teaching English In Japan Reddit.
From www.reddit.com
I am learning japanese and I made a list of all the words that I Teaching English In Japan Reddit The main focus on this sub is to provide space. Discover the 8 best programs to teach english in japan in order to broaden your options when teaching english abroad. This subreddit is a place to discuss the various aspects related to teaching strategies in japan. Japan is of the most popular destinations for teach abroad programs and it doesn’t. Teaching English In Japan Reddit.
From www.japanconsultingoffice.com
The Education System in Japan (Part I) JCO Teaching English In Japan Reddit If you want to teach english in japan, you'll probably have to choose between the two most common job opportunities: The best thing about teaching english in japan is the relationships you form with students. I'll also provide possible solutions to these problems. Discover the 8 best programs to teach english in japan in order to broaden your options when. Teaching English In Japan Reddit.
From www.classcentral.com
10 Best Japanese Courses to Take in 2024 — Class Central Teaching English In Japan Reddit The main focus on this sub is to provide space. Japan is of the most popular destinations for teach abroad programs and it doesn’t take a genius to figure out why. If you want to teach english in japan, you'll probably have to choose between the two most common job opportunities: I'll also provide possible solutions to these problems. Teaching. Teaching English In Japan Reddit.
From www.reddit.com
This is why I think it's important to learn kanji together with vocab Teaching English In Japan Reddit I'll also provide possible solutions to these problems. Here is a list of things you should know before coming to teach english in japan as an alt. The best thing about teaching english in japan is the relationships you form with students. Teaching english in japan is either to get a japan experience for a year or two and go. Teaching English In Japan Reddit.
From www.reddit.com
to present a short history of Japan therewasanattempt Teaching English In Japan Reddit Teaching english in japan is either to get a japan experience for a year or two and go back, or to use it for an easy visa into the country then move. The best thing about teaching english in japan is the relationships you form with students. The main focus on this sub is to provide space. Guide to teaching. Teaching English In Japan Reddit.
From www.pinterest.com
Reddit LearnJapanese Fluent japanese speakers, how long did it take Teaching English In Japan Reddit The main focus on this sub is to provide space. Teaching english in japan is either to get a japan experience for a year or two and go back, or to use it for an easy visa into the country then move. Discover the 8 best programs to teach english in japan in order to broaden your options when teaching. Teaching English In Japan Reddit.
From www.classcentral.com
10 Best Japanese Courses to Take in 2023 — Class Central Teaching English In Japan Reddit Discover the 8 best programs to teach english in japan in order to broaden your options when teaching english abroad. Packed with rich history, mountainous views, stunning temples, and innovative technology, japan is a great country to teach english. The best thing about teaching english in japan is the relationships you form with students. Teaching english in japan is either. Teaching English In Japan Reddit.
From www.reddit.com
Japan!!! r/dankmemes Teaching English In Japan Reddit The best thing about teaching english in japan is the relationships you form with students. Here is a list of things you should know before coming to teach english in japan as an alt. Discover the 8 best programs to teach english in japan in order to broaden your options when teaching english abroad. Guide to teaching english in japan.. Teaching English In Japan Reddit.
From www.reddit.com
So I teach high school English in Japan. Teaching English In Japan Reddit Packed with rich history, mountainous views, stunning temples, and innovative technology, japan is a great country to teach english. The best thing about teaching english in japan is the relationships you form with students. If you want to teach english in japan, you'll probably have to choose between the two most common job opportunities: Teaching english in japan is either. Teaching English In Japan Reddit.
From www.reddit.com
My Japanese learning map you are invited to do yours as well. r Teaching English In Japan Reddit Here is a list of things you should know before coming to teach english in japan as an alt. The main focus on this sub is to provide space. Japan is of the most popular destinations for teach abroad programs and it doesn’t take a genius to figure out why. I'll also provide possible solutions to these problems. This subreddit. Teaching English In Japan Reddit.
From www.reddit.com
Hi! I'm a beginner in learning Japanese. Can you please critic my Teaching English In Japan Reddit The best thing about teaching english in japan is the relationships you form with students. Packed with rich history, mountainous views, stunning temples, and innovative technology, japan is a great country to teach english. Guide to teaching english in japan. I'll also provide possible solutions to these problems. Discover the 8 best programs to teach english in japan in order. Teaching English In Japan Reddit.
From www.perapera.org
The Best Way To Learn Japanese, According To Reddit Teaching English In Japan Reddit This subreddit is a place to discuss the various aspects related to teaching strategies in japan. I'll also provide possible solutions to these problems. Here is a list of things you should know before coming to teach english in japan as an alt. Packed with rich history, mountainous views, stunning temples, and innovative technology, japan is a great country to. Teaching English In Japan Reddit.
From www.reddit.com
The best way to learn Japanese r/Animemes Teaching English In Japan Reddit The main focus on this sub is to provide space. Here is a list of things you should know before coming to teach english in japan as an alt. I'll also provide possible solutions to these problems. Japan is of the most popular destinations for teach abroad programs and it doesn’t take a genius to figure out why. This subreddit. Teaching English In Japan Reddit.
From github.com
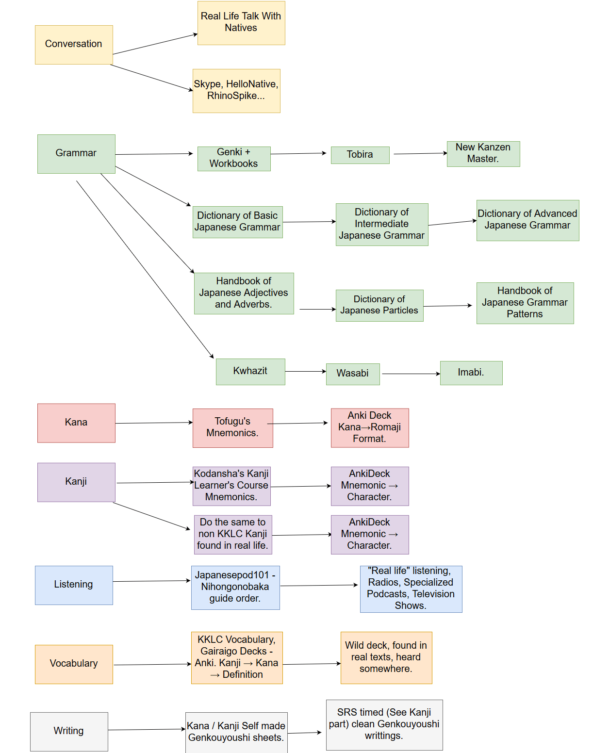
GitHub dubeyanant/LearningJapanese A compilation of resources for Teaching English In Japan Reddit Discover the 8 best programs to teach english in japan in order to broaden your options when teaching english abroad. The best thing about teaching english in japan is the relationships you form with students. The main focus on this sub is to provide space. Japan is of the most popular destinations for teach abroad programs and it doesn’t take. Teaching English In Japan Reddit.
From www.reddit.com
First attempt at Japanese handwriting r/Handwriting Teaching English In Japan Reddit Here is a list of things you should know before coming to teach english in japan as an alt. I'll also provide possible solutions to these problems. The best thing about teaching english in japan is the relationships you form with students. Guide to teaching english in japan. If you want to teach english in japan, you'll probably have to. Teaching English In Japan Reddit.
From www.reddit.com
Learning Korean (4th language) through Japanese (3rd language)😎 I keep Teaching English In Japan Reddit Packed with rich history, mountainous views, stunning temples, and innovative technology, japan is a great country to teach english. Guide to teaching english in japan. Japan is of the most popular destinations for teach abroad programs and it doesn’t take a genius to figure out why. Teaching english in japan is either to get a japan experience for a year. Teaching English In Japan Reddit.
From www.reddit.com
I’ve been told by some of my English teachers and now recently my Teaching English In Japan Reddit The main focus on this sub is to provide space. Teaching english in japan is either to get a japan experience for a year or two and go back, or to use it for an easy visa into the country then move. I'll also provide possible solutions to these problems. If you want to teach english in japan, you'll probably. Teaching English In Japan Reddit.
From japan24hours.blogspot.com
Learn Japanese Reddit Teaching English In Japan Reddit Guide to teaching english in japan. Here is a list of things you should know before coming to teach english in japan as an alt. Packed with rich history, mountainous views, stunning temples, and innovative technology, japan is a great country to teach english. If you want to teach english in japan, you'll probably have to choose between the two. Teaching English In Japan Reddit.
From www.topteny.com
Ten Great Countries to Teach English in TopTeny Magazine Teaching English In Japan Reddit Packed with rich history, mountainous views, stunning temples, and innovative technology, japan is a great country to teach english. I'll also provide possible solutions to these problems. The best thing about teaching english in japan is the relationships you form with students. If you want to teach english in japan, you'll probably have to choose between the two most common. Teaching English In Japan Reddit.
From www.perapera.org
The Best Way To Learn Japanese, According To Reddit Teaching English In Japan Reddit Here is a list of things you should know before coming to teach english in japan as an alt. The main focus on this sub is to provide space. Packed with rich history, mountainous views, stunning temples, and innovative technology, japan is a great country to teach english. Discover the 8 best programs to teach english in japan in order. Teaching English In Japan Reddit.
From www.artofit.org
Live and study in japan go go nihon Artofit Teaching English In Japan Reddit Packed with rich history, mountainous views, stunning temples, and innovative technology, japan is a great country to teach english. If you want to teach english in japan, you'll probably have to choose between the two most common job opportunities: Japan is of the most popular destinations for teach abroad programs and it doesn’t take a genius to figure out why.. Teaching English In Japan Reddit.
From www.reddit.com
I recently started to learn Japanese and wanted my Japanese handwriting Teaching English In Japan Reddit If you want to teach english in japan, you'll probably have to choose between the two most common job opportunities: Packed with rich history, mountainous views, stunning temples, and innovative technology, japan is a great country to teach english. The best thing about teaching english in japan is the relationships you form with students. Discover the 8 best programs to. Teaching English In Japan Reddit.
From www.reddit.com
Imagery for learning basic Kanji r/coolguides Teaching English In Japan Reddit If you want to teach english in japan, you'll probably have to choose between the two most common job opportunities: Japan is of the most popular destinations for teach abroad programs and it doesn’t take a genius to figure out why. I'll also provide possible solutions to these problems. The main focus on this sub is to provide space. Packed. Teaching English In Japan Reddit.
From www.perapera.org
The Best Way To Learn Japanese, According To Reddit Teaching English In Japan Reddit If you want to teach english in japan, you'll probably have to choose between the two most common job opportunities: The best thing about teaching english in japan is the relationships you form with students. Teaching english in japan is either to get a japan experience for a year or two and go back, or to use it for an. Teaching English In Japan Reddit.
From eslvault.com
Free hiking conversation worksheet ESL Vault Free Teaching Resources Teaching English In Japan Reddit Packed with rich history, mountainous views, stunning temples, and innovative technology, japan is a great country to teach english. Guide to teaching english in japan. I'll also provide possible solutions to these problems. The best thing about teaching english in japan is the relationships you form with students. Here is a list of things you should know before coming to. Teaching English In Japan Reddit.
From www.reddit.com
Completed my first Kanji workbook! r/LearnJapanese Teaching English In Japan Reddit This subreddit is a place to discuss the various aspects related to teaching strategies in japan. Teaching english in japan is either to get a japan experience for a year or two and go back, or to use it for an easy visa into the country then move. The main focus on this sub is to provide space. I'll also. Teaching English In Japan Reddit.
From www.pinterest.com
Duolingo, Anime Japan, Learning English, Pewdiepie, Allegedly, Popular Teaching English In Japan Reddit Japan is of the most popular destinations for teach abroad programs and it doesn’t take a genius to figure out why. The main focus on this sub is to provide space. If you want to teach english in japan, you'll probably have to choose between the two most common job opportunities: Here is a list of things you should know. Teaching English In Japan Reddit.
From www.classcentral.com
10 Best Japanese Courses for 2024 — Class Central Teaching English In Japan Reddit The main focus on this sub is to provide space. Here is a list of things you should know before coming to teach english in japan as an alt. I'll also provide possible solutions to these problems. This subreddit is a place to discuss the various aspects related to teaching strategies in japan. Teaching english in japan is either to. Teaching English In Japan Reddit.
From www.perapera.org
The 12 Best Books To Learn Japanese (Updated 2021) Teaching English In Japan Reddit Discover the 8 best programs to teach english in japan in order to broaden your options when teaching english abroad. Packed with rich history, mountainous views, stunning temples, and innovative technology, japan is a great country to teach english. Here is a list of things you should know before coming to teach english in japan as an alt. If you. Teaching English In Japan Reddit.