Tape Recorder Bias Circuit . When recording, magnetic tape has a nonlinear response as determined by its coercivity. I was wondering if i can upgrade a dc biased tape recorder to ac bias with a simple circuit. Series of video’s about how to make a tape recorder yourself, with electronic schematics. In this instructables i want to show you how you can make a bias oscillator circuit for erasing magnetic tape. Magnetic emulsions made with chromium dioxide require a larger biasing signal to make use of their wider dynamic range, so modern recorders have. In my previous instructables i showed you how you can make your own ac bias tape recorder. How to bias analog tape recorders. The following is a description of how to set correct bias current, for any combination of speed, tape type, record. Bias oscillator is used in tape. I found some schematics for ac bias circuits, but. But the circuit that i have created in that instructables can record only monophonic audio. Most contemporary tape recorders use ac bias.
from www.youtube.com
In my previous instructables i showed you how you can make your own ac bias tape recorder. How to bias analog tape recorders. Most contemporary tape recorders use ac bias. Bias oscillator is used in tape. The following is a description of how to set correct bias current, for any combination of speed, tape type, record. When recording, magnetic tape has a nonlinear response as determined by its coercivity. I was wondering if i can upgrade a dc biased tape recorder to ac bias with a simple circuit. I found some schematics for ac bias circuits, but. Magnetic emulsions made with chromium dioxide require a larger biasing signal to make use of their wider dynamic range, so modern recorders have. In this instructables i want to show you how you can make a bias oscillator circuit for erasing magnetic tape.
Tape recorder electronics how to make it pt 4 pre amp circuit for a
Tape Recorder Bias Circuit In my previous instructables i showed you how you can make your own ac bias tape recorder. Series of video’s about how to make a tape recorder yourself, with electronic schematics. How to bias analog tape recorders. Magnetic emulsions made with chromium dioxide require a larger biasing signal to make use of their wider dynamic range, so modern recorders have. The following is a description of how to set correct bias current, for any combination of speed, tape type, record. In my previous instructables i showed you how you can make your own ac bias tape recorder. Bias oscillator is used in tape. Most contemporary tape recorders use ac bias. I was wondering if i can upgrade a dc biased tape recorder to ac bias with a simple circuit. But the circuit that i have created in that instructables can record only monophonic audio. When recording, magnetic tape has a nonlinear response as determined by its coercivity. In this instructables i want to show you how you can make a bias oscillator circuit for erasing magnetic tape. I found some schematics for ac bias circuits, but.
From schematicx-electronic.blogspot.com
Schematic Electronic Diagram Ferguson 3224 Mono Valve Analog Tape Recorder Bias Circuit How to bias analog tape recorders. Most contemporary tape recorders use ac bias. In my previous instructables i showed you how you can make your own ac bias tape recorder. I was wondering if i can upgrade a dc biased tape recorder to ac bias with a simple circuit. I found some schematics for ac bias circuits, but. In this. Tape Recorder Bias Circuit.
From www.youtube.com
How it Works. Multitrack Audio Tape Recorder. YouTube Tape Recorder Bias Circuit Magnetic emulsions made with chromium dioxide require a larger biasing signal to make use of their wider dynamic range, so modern recorders have. In my previous instructables i showed you how you can make your own ac bias tape recorder. In this instructables i want to show you how you can make a bias oscillator circuit for erasing magnetic tape.. Tape Recorder Bias Circuit.
From www.youtube.com
Ac Biasing In Audio Tape Recording (हिन्दी ) YouTube Tape Recorder Bias Circuit I was wondering if i can upgrade a dc biased tape recorder to ac bias with a simple circuit. But the circuit that i have created in that instructables can record only monophonic audio. Magnetic emulsions made with chromium dioxide require a larger biasing signal to make use of their wider dynamic range, so modern recorders have. How to bias. Tape Recorder Bias Circuit.
From www.slidemake.com
Principal Of Operation Of Common Emitter Presentation Tape Recorder Bias Circuit Bias oscillator is used in tape. In this instructables i want to show you how you can make a bias oscillator circuit for erasing magnetic tape. The following is a description of how to set correct bias current, for any combination of speed, tape type, record. I was wondering if i can upgrade a dc biased tape recorder to ac. Tape Recorder Bias Circuit.
From www.youtube.com
My Home Made Tape Recorder with GOOD AC bias circuit. YouTube Tape Recorder Bias Circuit I was wondering if i can upgrade a dc biased tape recorder to ac bias with a simple circuit. But the circuit that i have created in that instructables can record only monophonic audio. Magnetic emulsions made with chromium dioxide require a larger biasing signal to make use of their wider dynamic range, so modern recorders have. Bias oscillator is. Tape Recorder Bias Circuit.
From groupdiy.com
A portable digital multitrack recorder protopr0n Tape Recorder Bias Circuit Most contemporary tape recorders use ac bias. How to bias analog tape recorders. In my previous instructables i showed you how you can make your own ac bias tape recorder. In this instructables i want to show you how you can make a bias oscillator circuit for erasing magnetic tape. I found some schematics for ac bias circuits, but. When. Tape Recorder Bias Circuit.
From www.youtube.com
TEAC V510 Cassette Tape Recorder Bias Adjustment Test YouTube Tape Recorder Bias Circuit Series of video’s about how to make a tape recorder yourself, with electronic schematics. But the circuit that i have created in that instructables can record only monophonic audio. The following is a description of how to set correct bias current, for any combination of speed, tape type, record. Most contemporary tape recorders use ac bias. I was wondering if. Tape Recorder Bias Circuit.
From www.hccc.org.uk
How AC Bias Really Works Maybe Tape Recorder Bias Circuit Bias oscillator is used in tape. In this instructables i want to show you how you can make a bias oscillator circuit for erasing magnetic tape. Series of video’s about how to make a tape recorder yourself, with electronic schematics. How to bias analog tape recorders. In my previous instructables i showed you how you can make your own ac. Tape Recorder Bias Circuit.
From www.aes.org
AES ELibrary » The Bias Characteristics of Tape Recorders Tape Recorder Bias Circuit How to bias analog tape recorders. But the circuit that i have created in that instructables can record only monophonic audio. In my previous instructables i showed you how you can make your own ac bias tape recorder. When recording, magnetic tape has a nonlinear response as determined by its coercivity. I was wondering if i can upgrade a dc. Tape Recorder Bias Circuit.
From www.google.nl
Patent US5321563 Biasing and erasing apparatus and method for Tape Recorder Bias Circuit When recording, magnetic tape has a nonlinear response as determined by its coercivity. Series of video’s about how to make a tape recorder yourself, with electronic schematics. The following is a description of how to set correct bias current, for any combination of speed, tape type, record. But the circuit that i have created in that instructables can record only. Tape Recorder Bias Circuit.
From www.mikekohn.net
Michael Kohn tape data recorder Tape Recorder Bias Circuit Series of video’s about how to make a tape recorder yourself, with electronic schematics. Magnetic emulsions made with chromium dioxide require a larger biasing signal to make use of their wider dynamic range, so modern recorders have. I found some schematics for ac bias circuits, but. Most contemporary tape recorders use ac bias. The following is a description of how. Tape Recorder Bias Circuit.
From www.saturn-sound.com
Circuit Dia's Tape Recorder Bias Circuit When recording, magnetic tape has a nonlinear response as determined by its coercivity. I was wondering if i can upgrade a dc biased tape recorder to ac bias with a simple circuit. In my previous instructables i showed you how you can make your own ac bias tape recorder. I found some schematics for ac bias circuits, but. Most contemporary. Tape Recorder Bias Circuit.
From www.youtube.com
Tape recorder electronics how to make it pt 4 pre amp circuit for a Tape Recorder Bias Circuit I found some schematics for ac bias circuits, but. I was wondering if i can upgrade a dc biased tape recorder to ac bias with a simple circuit. Most contemporary tape recorders use ac bias. How to bias analog tape recorders. Series of video’s about how to make a tape recorder yourself, with electronic schematics. When recording, magnetic tape has. Tape Recorder Bias Circuit.
From forum.allaboutcircuits.com
Musical Instruments Tube Tape Delay distortion All About Circuits Tape Recorder Bias Circuit I was wondering if i can upgrade a dc biased tape recorder to ac bias with a simple circuit. I found some schematics for ac bias circuits, but. In this instructables i want to show you how you can make a bias oscillator circuit for erasing magnetic tape. Series of video’s about how to make a tape recorder yourself, with. Tape Recorder Bias Circuit.
From www.next.gr
Search results page 1, about 'biasing'. Searching circuits at Next.gr Tape Recorder Bias Circuit How to bias analog tape recorders. Series of video’s about how to make a tape recorder yourself, with electronic schematics. Magnetic emulsions made with chromium dioxide require a larger biasing signal to make use of their wider dynamic range, so modern recorders have. The following is a description of how to set correct bias current, for any combination of speed,. Tape Recorder Bias Circuit.
From electronics.stackexchange.com
DC biasing audio signal Electrical Engineering Stack Exchange Tape Recorder Bias Circuit But the circuit that i have created in that instructables can record only monophonic audio. Series of video’s about how to make a tape recorder yourself, with electronic schematics. In my previous instructables i showed you how you can make your own ac bias tape recorder. How to bias analog tape recorders. I was wondering if i can upgrade a. Tape Recorder Bias Circuit.
From www.circuitbread.com
Transistor Bias Circuits Study Guides CircuitBread Tape Recorder Bias Circuit Bias oscillator is used in tape. The following is a description of how to set correct bias current, for any combination of speed, tape type, record. But the circuit that i have created in that instructables can record only monophonic audio. Magnetic emulsions made with chromium dioxide require a larger biasing signal to make use of their wider dynamic range,. Tape Recorder Bias Circuit.
From el34world.com
Asking for an opinion Switchable Fixed Bias to Cathode Bias Tape Recorder Bias Circuit Bias oscillator is used in tape. When recording, magnetic tape has a nonlinear response as determined by its coercivity. But the circuit that i have created in that instructables can record only monophonic audio. Series of video’s about how to make a tape recorder yourself, with electronic schematics. In my previous instructables i showed you how you can make your. Tape Recorder Bias Circuit.
From www.saturn-sound.com
Circuit Dia's Tape Recorder Bias Circuit Most contemporary tape recorders use ac bias. I found some schematics for ac bias circuits, but. Series of video’s about how to make a tape recorder yourself, with electronic schematics. The following is a description of how to set correct bias current, for any combination of speed, tape type, record. Magnetic emulsions made with chromium dioxide require a larger biasing. Tape Recorder Bias Circuit.
From www.seekic.com
UPCI373H/HA (TV and video tape recorder) infrared remote control Tape Recorder Bias Circuit How to bias analog tape recorders. Series of video’s about how to make a tape recorder yourself, with electronic schematics. I was wondering if i can upgrade a dc biased tape recorder to ac bias with a simple circuit. But the circuit that i have created in that instructables can record only monophonic audio. The following is a description of. Tape Recorder Bias Circuit.
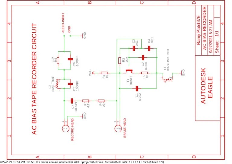
From www.instructables.com
AC Bias Tape Recorder 5 Steps Instructables Tape Recorder Bias Circuit The following is a description of how to set correct bias current, for any combination of speed, tape type, record. When recording, magnetic tape has a nonlinear response as determined by its coercivity. I was wondering if i can upgrade a dc biased tape recorder to ac bias with a simple circuit. I found some schematics for ac bias circuits,. Tape Recorder Bias Circuit.
From www.saturn-sound.com
Circuit Dia's Tape Recorder Bias Circuit How to bias analog tape recorders. But the circuit that i have created in that instructables can record only monophonic audio. The following is a description of how to set correct bias current, for any combination of speed, tape type, record. Most contemporary tape recorders use ac bias. When recording, magnetic tape has a nonlinear response as determined by its. Tape Recorder Bias Circuit.
From www.instructables.com
AC Bias Tape Recorder 5 Steps Instructables Tape Recorder Bias Circuit But the circuit that i have created in that instructables can record only monophonic audio. Bias oscillator is used in tape. In this instructables i want to show you how you can make a bias oscillator circuit for erasing magnetic tape. Magnetic emulsions made with chromium dioxide require a larger biasing signal to make use of their wider dynamic range,. Tape Recorder Bias Circuit.
From br.pinterest.com
Pin on Electronic Tape Recorder Bias Circuit When recording, magnetic tape has a nonlinear response as determined by its coercivity. Series of video’s about how to make a tape recorder yourself, with electronic schematics. In this instructables i want to show you how you can make a bias oscillator circuit for erasing magnetic tape. Magnetic emulsions made with chromium dioxide require a larger biasing signal to make. Tape Recorder Bias Circuit.
From armycommunications.tpub.com
Figure 37. Typical record and bias oscillator circuits Tape Recorder Bias Circuit But the circuit that i have created in that instructables can record only monophonic audio. Bias oscillator is used in tape. Series of video’s about how to make a tape recorder yourself, with electronic schematics. The following is a description of how to set correct bias current, for any combination of speed, tape type, record. How to bias analog tape. Tape Recorder Bias Circuit.
From www.youtube.com
Making an AC Bias Tape Recorder Using Bipolar Junction Transistors Tape Recorder Bias Circuit Bias oscillator is used in tape. Series of video’s about how to make a tape recorder yourself, with electronic schematics. In this instructables i want to show you how you can make a bias oscillator circuit for erasing magnetic tape. In my previous instructables i showed you how you can make your own ac bias tape recorder. How to bias. Tape Recorder Bias Circuit.
From instrumentationtools.com
What is Tape Recorder ? Inst Tools Tape Recorder Bias Circuit Most contemporary tape recorders use ac bias. But the circuit that i have created in that instructables can record only monophonic audio. When recording, magnetic tape has a nonlinear response as determined by its coercivity. Series of video’s about how to make a tape recorder yourself, with electronic schematics. Magnetic emulsions made with chromium dioxide require a larger biasing signal. Tape Recorder Bias Circuit.
From www.scribd.com
AC Bias Tape Recorder PDF Tape Recorder Bias Circuit Series of video’s about how to make a tape recorder yourself, with electronic schematics. Most contemporary tape recorders use ac bias. How to bias analog tape recorders. But the circuit that i have created in that instructables can record only monophonic audio. Magnetic emulsions made with chromium dioxide require a larger biasing signal to make use of their wider dynamic. Tape Recorder Bias Circuit.
From www.youtube.com
Tape recorder electronics how to make it pt 3 noise suppressing from Tape Recorder Bias Circuit Bias oscillator is used in tape. When recording, magnetic tape has a nonlinear response as determined by its coercivity. The following is a description of how to set correct bias current, for any combination of speed, tape type, record. How to bias analog tape recorders. In this instructables i want to show you how you can make a bias oscillator. Tape Recorder Bias Circuit.
From www.circuitbread.com
Transistor Bias Circuits Study Guides CircuitBread Tape Recorder Bias Circuit I was wondering if i can upgrade a dc biased tape recorder to ac bias with a simple circuit. In this instructables i want to show you how you can make a bias oscillator circuit for erasing magnetic tape. When recording, magnetic tape has a nonlinear response as determined by its coercivity. I found some schematics for ac bias circuits,. Tape Recorder Bias Circuit.
From www.logosfoundation.org
Analog taperecorders used as musical instruments GodfriedWillem Raes Tape Recorder Bias Circuit Most contemporary tape recorders use ac bias. How to bias analog tape recorders. The following is a description of how to set correct bias current, for any combination of speed, tape type, record. In my previous instructables i showed you how you can make your own ac bias tape recorder. I was wondering if i can upgrade a dc biased. Tape Recorder Bias Circuit.
From www.youtube.com
Tape recorder electronics how to make it pt 1 (introduction and basics Tape Recorder Bias Circuit Bias oscillator is used in tape. I was wondering if i can upgrade a dc biased tape recorder to ac bias with a simple circuit. Most contemporary tape recorders use ac bias. But the circuit that i have created in that instructables can record only monophonic audio. In this instructables i want to show you how you can make a. Tape Recorder Bias Circuit.
From www.petervis.com
Toshiba RT524R Tape Recorder Circuit Tape Recorder Bias Circuit In my previous instructables i showed you how you can make your own ac bias tape recorder. Series of video’s about how to make a tape recorder yourself, with electronic schematics. I was wondering if i can upgrade a dc biased tape recorder to ac bias with a simple circuit. Magnetic emulsions made with chromium dioxide require a larger biasing. Tape Recorder Bias Circuit.
From www.youtube.com
Tape recorder electronics how to make it pt 2 the bias oscillator on Tape Recorder Bias Circuit Magnetic emulsions made with chromium dioxide require a larger biasing signal to make use of their wider dynamic range, so modern recorders have. In my previous instructables i showed you how you can make your own ac bias tape recorder. Bias oscillator is used in tape. The following is a description of how to set correct bias current, for any. Tape Recorder Bias Circuit.
From www.instructables.com
Stereo AC Bias Tape Recorder 4 Steps Instructables Tape Recorder Bias Circuit When recording, magnetic tape has a nonlinear response as determined by its coercivity. But the circuit that i have created in that instructables can record only monophonic audio. Magnetic emulsions made with chromium dioxide require a larger biasing signal to make use of their wider dynamic range, so modern recorders have. The following is a description of how to set. Tape Recorder Bias Circuit.