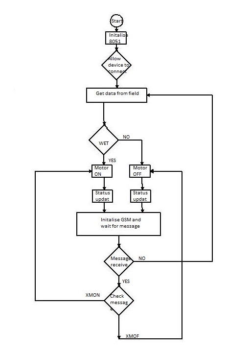
Automatic Irrigation System Using 8051 Microcontroller Pdf . This paper introduces a smart irrigation system (sis) designed to optimize water usage in agricultural fields by leveraging microcontroller. The above fig shows microcontroller based irrigation system. Of automatic irrigation system using plc and µc 8051 is done based on different parameters such as moisture of soil, availability of water reserves,. Deekshithulu et al., proposed the design of irrigation system based on the soil moisture sensor and microcontroller to help the farmers to irrigate the. 8051 microcontroller is a cost effective system which can be easily coded in embedded c. This study is designed to develop an automatic irrigation system that switches (on/off) a pump motor by sensing the moisture content of the soil. The task utilizes a 8051 arrangement microcontroller which is customized to get the information sign of shifting dampness state of the.
from es.scribd.com
8051 microcontroller is a cost effective system which can be easily coded in embedded c. Deekshithulu et al., proposed the design of irrigation system based on the soil moisture sensor and microcontroller to help the farmers to irrigate the. This paper introduces a smart irrigation system (sis) designed to optimize water usage in agricultural fields by leveraging microcontroller. Of automatic irrigation system using plc and µc 8051 is done based on different parameters such as moisture of soil, availability of water reserves,. The task utilizes a 8051 arrangement microcontroller which is customized to get the information sign of shifting dampness state of the. This study is designed to develop an automatic irrigation system that switches (on/off) a pump motor by sensing the moisture content of the soil. The above fig shows microcontroller based irrigation system.
GSM Controlled Automatic Irrigation System Using 8051 Microcontroller Original PDF
Automatic Irrigation System Using 8051 Microcontroller Pdf This paper introduces a smart irrigation system (sis) designed to optimize water usage in agricultural fields by leveraging microcontroller. This study is designed to develop an automatic irrigation system that switches (on/off) a pump motor by sensing the moisture content of the soil. Of automatic irrigation system using plc and µc 8051 is done based on different parameters such as moisture of soil, availability of water reserves,. 8051 microcontroller is a cost effective system which can be easily coded in embedded c. The above fig shows microcontroller based irrigation system. This paper introduces a smart irrigation system (sis) designed to optimize water usage in agricultural fields by leveraging microcontroller. The task utilizes a 8051 arrangement microcontroller which is customized to get the information sign of shifting dampness state of the. Deekshithulu et al., proposed the design of irrigation system based on the soil moisture sensor and microcontroller to help the farmers to irrigate the.
From srrobotics.in
SMART IRRIGATION SYSTEM BASED ON ARDUINO SR Robotics Automatic Irrigation System Using 8051 Microcontroller Pdf This study is designed to develop an automatic irrigation system that switches (on/off) a pump motor by sensing the moisture content of the soil. 8051 microcontroller is a cost effective system which can be easily coded in embedded c. This paper introduces a smart irrigation system (sis) designed to optimize water usage in agricultural fields by leveraging microcontroller. Of automatic. Automatic Irrigation System Using 8051 Microcontroller Pdf.
From www.circuitdiagram.co
Remote Control Plant Watering System Using 8051 Circuit Diagram Circuit Diagram Automatic Irrigation System Using 8051 Microcontroller Pdf Deekshithulu et al., proposed the design of irrigation system based on the soil moisture sensor and microcontroller to help the farmers to irrigate the. The above fig shows microcontroller based irrigation system. The task utilizes a 8051 arrangement microcontroller which is customized to get the information sign of shifting dampness state of the. This paper introduces a smart irrigation system. Automatic Irrigation System Using 8051 Microcontroller Pdf.
From zarinsam.blogspot.com
Automatic Irrigation system using 8051 Automatic Irrigation System Using 8051 Microcontroller Pdf This paper introduces a smart irrigation system (sis) designed to optimize water usage in agricultural fields by leveraging microcontroller. 8051 microcontroller is a cost effective system which can be easily coded in embedded c. Deekshithulu et al., proposed the design of irrigation system based on the soil moisture sensor and microcontroller to help the farmers to irrigate the. The above. Automatic Irrigation System Using 8051 Microcontroller Pdf.
From www.dailymotion.com
Automatic Irrigation System Using 8051 Microcontroller video Dailymotion Automatic Irrigation System Using 8051 Microcontroller Pdf This study is designed to develop an automatic irrigation system that switches (on/off) a pump motor by sensing the moisture content of the soil. 8051 microcontroller is a cost effective system which can be easily coded in embedded c. The task utilizes a 8051 arrangement microcontroller which is customized to get the information sign of shifting dampness state of the.. Automatic Irrigation System Using 8051 Microcontroller Pdf.
From ece-projects.blogspot.com
ELECTRONIC's LABORATORIES GSM Based Automatic Irrigation System Using AT89C51 Microcontroller Automatic Irrigation System Using 8051 Microcontroller Pdf Of automatic irrigation system using plc and µc 8051 is done based on different parameters such as moisture of soil, availability of water reserves,. This paper introduces a smart irrigation system (sis) designed to optimize water usage in agricultural fields by leveraging microcontroller. The task utilizes a 8051 arrangement microcontroller which is customized to get the information sign of shifting. Automatic Irrigation System Using 8051 Microcontroller Pdf.
From www.youtube.com
How to make Smart Irrigation System using 8051 microcontroller YouTube Automatic Irrigation System Using 8051 Microcontroller Pdf Deekshithulu et al., proposed the design of irrigation system based on the soil moisture sensor and microcontroller to help the farmers to irrigate the. The above fig shows microcontroller based irrigation system. Of automatic irrigation system using plc and µc 8051 is done based on different parameters such as moisture of soil, availability of water reserves,. The task utilizes a. Automatic Irrigation System Using 8051 Microcontroller Pdf.
From joihakcuf.blob.core.windows.net
Project Report On Automatic Irrigation System Using Microcontroller at Meghan Coughlin blog Automatic Irrigation System Using 8051 Microcontroller Pdf Of automatic irrigation system using plc and µc 8051 is done based on different parameters such as moisture of soil, availability of water reserves,. This paper introduces a smart irrigation system (sis) designed to optimize water usage in agricultural fields by leveraging microcontroller. The above fig shows microcontroller based irrigation system. 8051 microcontroller is a cost effective system which can. Automatic Irrigation System Using 8051 Microcontroller Pdf.
From projugaadu.com
Advanced Microcontrollerbased Smart Irrigation System » Projugaadu Automatic Irrigation System Using 8051 Microcontroller Pdf The task utilizes a 8051 arrangement microcontroller which is customized to get the information sign of shifting dampness state of the. This paper introduces a smart irrigation system (sis) designed to optimize water usage in agricultural fields by leveraging microcontroller. This study is designed to develop an automatic irrigation system that switches (on/off) a pump motor by sensing the moisture. Automatic Irrigation System Using 8051 Microcontroller Pdf.
From www.instructables.com
Automatic Irrigation System Using Arduino Uno and ESP8266 (ESP01S) WiFi Module 5 Steps Automatic Irrigation System Using 8051 Microcontroller Pdf The task utilizes a 8051 arrangement microcontroller which is customized to get the information sign of shifting dampness state of the. Of automatic irrigation system using plc and µc 8051 is done based on different parameters such as moisture of soil, availability of water reserves,. The above fig shows microcontroller based irrigation system. This paper introduces a smart irrigation system. Automatic Irrigation System Using 8051 Microcontroller Pdf.
From www.youtube.com
Water Level Indicator and Controller using 8051 Microcontroller YouTube Automatic Irrigation System Using 8051 Microcontroller Pdf This study is designed to develop an automatic irrigation system that switches (on/off) a pump motor by sensing the moisture content of the soil. Of automatic irrigation system using plc and µc 8051 is done based on different parameters such as moisture of soil, availability of water reserves,. Deekshithulu et al., proposed the design of irrigation system based on the. Automatic Irrigation System Using 8051 Microcontroller Pdf.
From www.youtube.com
Automatic Irrigation System using 8051 YouTube Automatic Irrigation System Using 8051 Microcontroller Pdf The above fig shows microcontroller based irrigation system. Deekshithulu et al., proposed the design of irrigation system based on the soil moisture sensor and microcontroller to help the farmers to irrigate the. Of automatic irrigation system using plc and µc 8051 is done based on different parameters such as moisture of soil, availability of water reserves,. This paper introduces a. Automatic Irrigation System Using 8051 Microcontroller Pdf.
From quick-learn.in
8051 Microcontroller Internal ARCHITECTURE And Block Diagram With Applications Quick Learn Automatic Irrigation System Using 8051 Microcontroller Pdf This study is designed to develop an automatic irrigation system that switches (on/off) a pump motor by sensing the moisture content of the soil. Deekshithulu et al., proposed the design of irrigation system based on the soil moisture sensor and microcontroller to help the farmers to irrigate the. Of automatic irrigation system using plc and µc 8051 is done based. Automatic Irrigation System Using 8051 Microcontroller Pdf.
From www.instructables.com
Automatic Irrigation System Using Arduino 5 Steps Instructables Automatic Irrigation System Using 8051 Microcontroller Pdf This study is designed to develop an automatic irrigation system that switches (on/off) a pump motor by sensing the moisture content of the soil. Of automatic irrigation system using plc and µc 8051 is done based on different parameters such as moisture of soil, availability of water reserves,. The task utilizes a 8051 arrangement microcontroller which is customized to get. Automatic Irrigation System Using 8051 Microcontroller Pdf.
From zarinsam.blogspot.com
Automatic Irrigation system using 8051 Automatic Irrigation System Using 8051 Microcontroller Pdf The task utilizes a 8051 arrangement microcontroller which is customized to get the information sign of shifting dampness state of the. This study is designed to develop an automatic irrigation system that switches (on/off) a pump motor by sensing the moisture content of the soil. 8051 microcontroller is a cost effective system which can be easily coded in embedded c.. Automatic Irrigation System Using 8051 Microcontroller Pdf.
From theelectronicsproject.blogspot.com
Automatic plant Irrigation using 8051 microcontroller ELECTRONICS PROJECTS Automatic Irrigation System Using 8051 Microcontroller Pdf This study is designed to develop an automatic irrigation system that switches (on/off) a pump motor by sensing the moisture content of the soil. Of automatic irrigation system using plc and µc 8051 is done based on different parameters such as moisture of soil, availability of water reserves,. Deekshithulu et al., proposed the design of irrigation system based on the. Automatic Irrigation System Using 8051 Microcontroller Pdf.
From www.circuitstoday.com
Moisture sensing automatic plant watering system Automatic Irrigation System Using 8051 Microcontroller Pdf This paper introduces a smart irrigation system (sis) designed to optimize water usage in agricultural fields by leveraging microcontroller. 8051 microcontroller is a cost effective system which can be easily coded in embedded c. The above fig shows microcontroller based irrigation system. Deekshithulu et al., proposed the design of irrigation system based on the soil moisture sensor and microcontroller to. Automatic Irrigation System Using 8051 Microcontroller Pdf.
From www.instructables.com
Automatic Irrigation System Using Arduino Uno and ESP8266 (ESP01S) WiFi Module 5 Steps Automatic Irrigation System Using 8051 Microcontroller Pdf The task utilizes a 8051 arrangement microcontroller which is customized to get the information sign of shifting dampness state of the. Of automatic irrigation system using plc and µc 8051 is done based on different parameters such as moisture of soil, availability of water reserves,. Deekshithulu et al., proposed the design of irrigation system based on the soil moisture sensor. Automatic Irrigation System Using 8051 Microcontroller Pdf.
From www.youtube.com
Water Level Controller Using 8051 Microcontroller"🔥 YouTube Automatic Irrigation System Using 8051 Microcontroller Pdf Of automatic irrigation system using plc and µc 8051 is done based on different parameters such as moisture of soil, availability of water reserves,. 8051 microcontroller is a cost effective system which can be easily coded in embedded c. Deekshithulu et al., proposed the design of irrigation system based on the soil moisture sensor and microcontroller to help the farmers. Automatic Irrigation System Using 8051 Microcontroller Pdf.
From www.scribd.com
GSM Based Automatic Irrigation System Using 8051 Microcontroller PDF Short Message Service Automatic Irrigation System Using 8051 Microcontroller Pdf Of automatic irrigation system using plc and µc 8051 is done based on different parameters such as moisture of soil, availability of water reserves,. This study is designed to develop an automatic irrigation system that switches (on/off) a pump motor by sensing the moisture content of the soil. The task utilizes a 8051 arrangement microcontroller which is customized to get. Automatic Irrigation System Using 8051 Microcontroller Pdf.
From www.scribd.com
Automatic Irrigation System Using Arduino Microcontroller PDF Arduino Photovoltaics Automatic Irrigation System Using 8051 Microcontroller Pdf This paper introduces a smart irrigation system (sis) designed to optimize water usage in agricultural fields by leveraging microcontroller. The above fig shows microcontroller based irrigation system. Deekshithulu et al., proposed the design of irrigation system based on the soil moisture sensor and microcontroller to help the farmers to irrigate the. This study is designed to develop an automatic irrigation. Automatic Irrigation System Using 8051 Microcontroller Pdf.
From www.electronicshub.org
Auto Irrigation System with Soil Sensor & PIC Microcontroller Automatic Irrigation System Using 8051 Microcontroller Pdf Of automatic irrigation system using plc and µc 8051 is done based on different parameters such as moisture of soil, availability of water reserves,. The above fig shows microcontroller based irrigation system. The task utilizes a 8051 arrangement microcontroller which is customized to get the information sign of shifting dampness state of the. This study is designed to develop an. Automatic Irrigation System Using 8051 Microcontroller Pdf.
From www.homemade-circuits.com
Automatic Irrigation System Using Arduino Automatic Irrigation System Using 8051 Microcontroller Pdf The task utilizes a 8051 arrangement microcontroller which is customized to get the information sign of shifting dampness state of the. 8051 microcontroller is a cost effective system which can be easily coded in embedded c. This study is designed to develop an automatic irrigation system that switches (on/off) a pump motor by sensing the moisture content of the soil.. Automatic Irrigation System Using 8051 Microcontroller Pdf.
From www.scribd.com
IOT Controlled Automatic Irrigation System Using Nodemcu PDF Automatic Irrigation System Using 8051 Microcontroller Pdf This paper introduces a smart irrigation system (sis) designed to optimize water usage in agricultural fields by leveraging microcontroller. Deekshithulu et al., proposed the design of irrigation system based on the soil moisture sensor and microcontroller to help the farmers to irrigate the. 8051 microcontroller is a cost effective system which can be easily coded in embedded c. This study. Automatic Irrigation System Using 8051 Microcontroller Pdf.
From www.scribd.com
GSM Based Automatic Irrigation System Using 8051 Microcontroller PDF Modem Text Messaging Automatic Irrigation System Using 8051 Microcontroller Pdf The task utilizes a 8051 arrangement microcontroller which is customized to get the information sign of shifting dampness state of the. Deekshithulu et al., proposed the design of irrigation system based on the soil moisture sensor and microcontroller to help the farmers to irrigate the. Of automatic irrigation system using plc and µc 8051 is done based on different parameters. Automatic Irrigation System Using 8051 Microcontroller Pdf.
From www.researchgate.net
(PDF) Automatic Irrigation System Automatic Irrigation System Using 8051 Microcontroller Pdf Of automatic irrigation system using plc and µc 8051 is done based on different parameters such as moisture of soil, availability of water reserves,. This study is designed to develop an automatic irrigation system that switches (on/off) a pump motor by sensing the moisture content of the soil. Deekshithulu et al., proposed the design of irrigation system based on the. Automatic Irrigation System Using 8051 Microcontroller Pdf.
From zarinsam.blogspot.com
Automatic Irrigation system using 8051 Automatic Irrigation System Using 8051 Microcontroller Pdf This paper introduces a smart irrigation system (sis) designed to optimize water usage in agricultural fields by leveraging microcontroller. The task utilizes a 8051 arrangement microcontroller which is customized to get the information sign of shifting dampness state of the. 8051 microcontroller is a cost effective system which can be easily coded in embedded c. Deekshithulu et al., proposed the. Automatic Irrigation System Using 8051 Microcontroller Pdf.
From www.circuits-diy.com
Automatic Irrigation System Arduino Tutorial Automatic Irrigation System Using 8051 Microcontroller Pdf The task utilizes a 8051 arrangement microcontroller which is customized to get the information sign of shifting dampness state of the. The above fig shows microcontroller based irrigation system. Of automatic irrigation system using plc and µc 8051 is done based on different parameters such as moisture of soil, availability of water reserves,. 8051 microcontroller is a cost effective system. Automatic Irrigation System Using 8051 Microcontroller Pdf.
From zarinsam.blogspot.com
Automatic Irrigation system using 8051 Automatic Irrigation System Using 8051 Microcontroller Pdf 8051 microcontroller is a cost effective system which can be easily coded in embedded c. Of automatic irrigation system using plc and µc 8051 is done based on different parameters such as moisture of soil, availability of water reserves,. The above fig shows microcontroller based irrigation system. This study is designed to develop an automatic irrigation system that switches (on/off). Automatic Irrigation System Using 8051 Microcontroller Pdf.
From es.scribd.com
GSM Controlled Automatic Irrigation System Using 8051 Microcontroller Original PDF Automatic Irrigation System Using 8051 Microcontroller Pdf 8051 microcontroller is a cost effective system which can be easily coded in embedded c. The task utilizes a 8051 arrangement microcontroller which is customized to get the information sign of shifting dampness state of the. Of automatic irrigation system using plc and µc 8051 is done based on different parameters such as moisture of soil, availability of water reserves,.. Automatic Irrigation System Using 8051 Microcontroller Pdf.
From nevonprojects.com
Automatic Plant Irrigation Using PIC Automatic Irrigation System Using 8051 Microcontroller Pdf This study is designed to develop an automatic irrigation system that switches (on/off) a pump motor by sensing the moisture content of the soil. The above fig shows microcontroller based irrigation system. Of automatic irrigation system using plc and µc 8051 is done based on different parameters such as moisture of soil, availability of water reserves,. Deekshithulu et al., proposed. Automatic Irrigation System Using 8051 Microcontroller Pdf.
From www.researchgate.net
(PDF) IoT Based Automatic Irrigation System Automatic Irrigation System Using 8051 Microcontroller Pdf Of automatic irrigation system using plc and µc 8051 is done based on different parameters such as moisture of soil, availability of water reserves,. This study is designed to develop an automatic irrigation system that switches (on/off) a pump motor by sensing the moisture content of the soil. 8051 microcontroller is a cost effective system which can be easily coded. Automatic Irrigation System Using 8051 Microcontroller Pdf.
From makingcircuits.com
Automatic Plant Irrigation Circuit Automatic Irrigation System Using 8051 Microcontroller Pdf 8051 microcontroller is a cost effective system which can be easily coded in embedded c. The above fig shows microcontroller based irrigation system. Deekshithulu et al., proposed the design of irrigation system based on the soil moisture sensor and microcontroller to help the farmers to irrigate the. Of automatic irrigation system using plc and µc 8051 is done based on. Automatic Irrigation System Using 8051 Microcontroller Pdf.
From microcontrollerslab.com
Solar power auto irrigation system using microcontroller Automatic Irrigation System Using 8051 Microcontroller Pdf Deekshithulu et al., proposed the design of irrigation system based on the soil moisture sensor and microcontroller to help the farmers to irrigate the. This paper introduces a smart irrigation system (sis) designed to optimize water usage in agricultural fields by leveraging microcontroller. Of automatic irrigation system using plc and µc 8051 is done based on different parameters such as. Automatic Irrigation System Using 8051 Microcontroller Pdf.
From www.researchgate.net
(PDF) Automatic Irrigation System. Automatic Irrigation System Using 8051 Microcontroller Pdf The above fig shows microcontroller based irrigation system. Deekshithulu et al., proposed the design of irrigation system based on the soil moisture sensor and microcontroller to help the farmers to irrigate the. This study is designed to develop an automatic irrigation system that switches (on/off) a pump motor by sensing the moisture content of the soil. Of automatic irrigation system. Automatic Irrigation System Using 8051 Microcontroller Pdf.
From studyelectrical.com
Automatic Irrigation System Using Arduino With Cod Automatic Irrigation System Using 8051 Microcontroller Pdf 8051 microcontroller is a cost effective system which can be easily coded in embedded c. The above fig shows microcontroller based irrigation system. This study is designed to develop an automatic irrigation system that switches (on/off) a pump motor by sensing the moisture content of the soil. Of automatic irrigation system using plc and µc 8051 is done based on. Automatic Irrigation System Using 8051 Microcontroller Pdf.