Spectrophotometer For Chlorophyll Measurement . Analytical determination of total chlorophyll (a+b) was performed with spectrophotometer at 662nm and 644nm, respectively. Determine chl a concentration in extracts. Chlorophyll is extracted in 80% acetone and the absorption is read at 643, 645, and 663 nm in spectrophotometer. 665 nm, 645 nm, 730. 6 read the standards in a spectrophotometer at the following absorbance: It can be concluded that content of. Measure the absorbance of light by the chlorophyll molecules. Leaf chlorophyll concentration is most accurately measured by extraction of chlorophyll in a solvent followed by in vitro measurements in a spectrophotometer. To measure chlorophyll a by the spectrophotometric technique, a spectrophotometer with a narrow band width.
from www.researchgate.net
665 nm, 645 nm, 730. It can be concluded that content of. Chlorophyll is extracted in 80% acetone and the absorption is read at 643, 645, and 663 nm in spectrophotometer. Measure the absorbance of light by the chlorophyll molecules. To measure chlorophyll a by the spectrophotometric technique, a spectrophotometer with a narrow band width. Analytical determination of total chlorophyll (a+b) was performed with spectrophotometer at 662nm and 644nm, respectively. 6 read the standards in a spectrophotometer at the following absorbance: Determine chl a concentration in extracts. Leaf chlorophyll concentration is most accurately measured by extraction of chlorophyll in a solvent followed by in vitro measurements in a spectrophotometer.
Spectrophotometric quantification of the chlorophyll content in WT and
Spectrophotometer For Chlorophyll Measurement It can be concluded that content of. Measure the absorbance of light by the chlorophyll molecules. Leaf chlorophyll concentration is most accurately measured by extraction of chlorophyll in a solvent followed by in vitro measurements in a spectrophotometer. It can be concluded that content of. Analytical determination of total chlorophyll (a+b) was performed with spectrophotometer at 662nm and 644nm, respectively. 6 read the standards in a spectrophotometer at the following absorbance: To measure chlorophyll a by the spectrophotometric technique, a spectrophotometer with a narrow band width. Determine chl a concentration in extracts. Chlorophyll is extracted in 80% acetone and the absorption is read at 643, 645, and 663 nm in spectrophotometer. 665 nm, 645 nm, 730.
From www.raviscientific.in
Chlorophyll Meter Ravi Scientific Industries Spectrophotometer For Chlorophyll Measurement Analytical determination of total chlorophyll (a+b) was performed with spectrophotometer at 662nm and 644nm, respectively. Measure the absorbance of light by the chlorophyll molecules. 665 nm, 645 nm, 730. Chlorophyll is extracted in 80% acetone and the absorption is read at 643, 645, and 663 nm in spectrophotometer. Leaf chlorophyll concentration is most accurately measured by extraction of chlorophyll in. Spectrophotometer For Chlorophyll Measurement.
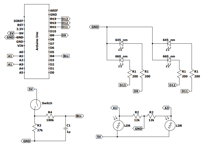
From www.biomaker.org
Spectrophotometer for chlorophyll analysis — Spectrophotometer For Chlorophyll Measurement To measure chlorophyll a by the spectrophotometric technique, a spectrophotometer with a narrow band width. It can be concluded that content of. 6 read the standards in a spectrophotometer at the following absorbance: Analytical determination of total chlorophyll (a+b) was performed with spectrophotometer at 662nm and 644nm, respectively. Chlorophyll is extracted in 80% acetone and the absorption is read at. Spectrophotometer For Chlorophyll Measurement.
From www.hackster.io
Spectrophotometer for chlorophyll analysis Hackster.io Spectrophotometer For Chlorophyll Measurement Analytical determination of total chlorophyll (a+b) was performed with spectrophotometer at 662nm and 644nm, respectively. To measure chlorophyll a by the spectrophotometric technique, a spectrophotometer with a narrow band width. Determine chl a concentration in extracts. It can be concluded that content of. 6 read the standards in a spectrophotometer at the following absorbance: Measure the absorbance of light by. Spectrophotometer For Chlorophyll Measurement.
From www.raviscientific.in
Chlorophyll Meter Ravi Scientific Industries Spectrophotometer For Chlorophyll Measurement Chlorophyll is extracted in 80% acetone and the absorption is read at 643, 645, and 663 nm in spectrophotometer. Determine chl a concentration in extracts. It can be concluded that content of. 6 read the standards in a spectrophotometer at the following absorbance: To measure chlorophyll a by the spectrophotometric technique, a spectrophotometer with a narrow band width. 665 nm,. Spectrophotometer For Chlorophyll Measurement.
From 3nh-color-meter-com.sell.everychina.com
Konica Minolta Chlorophyll Meter SPAD 502 chlorophyll analyzer Spectrophotometer For Chlorophyll Measurement It can be concluded that content of. Chlorophyll is extracted in 80% acetone and the absorption is read at 643, 645, and 663 nm in spectrophotometer. 665 nm, 645 nm, 730. Determine chl a concentration in extracts. To measure chlorophyll a by the spectrophotometric technique, a spectrophotometer with a narrow band width. Leaf chlorophyll concentration is most accurately measured by. Spectrophotometer For Chlorophyll Measurement.
From www.studocu.com
Estimation of Chlorophyll content by using spectrophotometer Spectrophotometer For Chlorophyll Measurement Chlorophyll is extracted in 80% acetone and the absorption is read at 643, 645, and 663 nm in spectrophotometer. Leaf chlorophyll concentration is most accurately measured by extraction of chlorophyll in a solvent followed by in vitro measurements in a spectrophotometer. Measure the absorbance of light by the chlorophyll molecules. 665 nm, 645 nm, 730. Determine chl a concentration in. Spectrophotometer For Chlorophyll Measurement.
From www.researchgate.net
Spectrophotometric quantification of the chlorophyll content in WT and Spectrophotometer For Chlorophyll Measurement It can be concluded that content of. To measure chlorophyll a by the spectrophotometric technique, a spectrophotometer with a narrow band width. 665 nm, 645 nm, 730. Measure the absorbance of light by the chlorophyll molecules. Chlorophyll is extracted in 80% acetone and the absorption is read at 643, 645, and 663 nm in spectrophotometer. Determine chl a concentration in. Spectrophotometer For Chlorophyll Measurement.
From www.researchgate.net
Absorption spectra of chlorophyll a Download Scientific Diagram Spectrophotometer For Chlorophyll Measurement Chlorophyll is extracted in 80% acetone and the absorption is read at 643, 645, and 663 nm in spectrophotometer. 6 read the standards in a spectrophotometer at the following absorbance: To measure chlorophyll a by the spectrophotometric technique, a spectrophotometer with a narrow band width. Measure the absorbance of light by the chlorophyll molecules. Determine chl a concentration in extracts.. Spectrophotometer For Chlorophyll Measurement.
From www.inds.co.uk
SpectroVis Plus Spectrophotometer Instruments Direct Spectrophotometer For Chlorophyll Measurement To measure chlorophyll a by the spectrophotometric technique, a spectrophotometer with a narrow band width. 665 nm, 645 nm, 730. Analytical determination of total chlorophyll (a+b) was performed with spectrophotometer at 662nm and 644nm, respectively. Leaf chlorophyll concentration is most accurately measured by extraction of chlorophyll in a solvent followed by in vitro measurements in a spectrophotometer. Measure the absorbance. Spectrophotometer For Chlorophyll Measurement.
From avantesusa.com
Measuring the Chlorophyll in Poinsettias with Fluorescence Spectroscopy Spectrophotometer For Chlorophyll Measurement Determine chl a concentration in extracts. To measure chlorophyll a by the spectrophotometric technique, a spectrophotometer with a narrow band width. Chlorophyll is extracted in 80% acetone and the absorption is read at 643, 645, and 663 nm in spectrophotometer. Leaf chlorophyll concentration is most accurately measured by extraction of chlorophyll in a solvent followed by in vitro measurements in. Spectrophotometer For Chlorophyll Measurement.
From joikchsaq.blob.core.windows.net
What Is Colorimeter And Spectrophotometer at Jean Dufresne blog Spectrophotometer For Chlorophyll Measurement Leaf chlorophyll concentration is most accurately measured by extraction of chlorophyll in a solvent followed by in vitro measurements in a spectrophotometer. Chlorophyll is extracted in 80% acetone and the absorption is read at 643, 645, and 663 nm in spectrophotometer. 6 read the standards in a spectrophotometer at the following absorbance: It can be concluded that content of. Measure. Spectrophotometer For Chlorophyll Measurement.
From www.rdworldonline.com
What are spectrophotometers? Research & Development World Spectrophotometer For Chlorophyll Measurement Determine chl a concentration in extracts. Measure the absorbance of light by the chlorophyll molecules. Chlorophyll is extracted in 80% acetone and the absorption is read at 643, 645, and 663 nm in spectrophotometer. 6 read the standards in a spectrophotometer at the following absorbance: It can be concluded that content of. To measure chlorophyll a by the spectrophotometric technique,. Spectrophotometer For Chlorophyll Measurement.
From www.researchgate.net
(PDF) Total Chlorophyll a Measurements by Spectrophotometer v1 Spectrophotometer For Chlorophyll Measurement To measure chlorophyll a by the spectrophotometric technique, a spectrophotometer with a narrow band width. It can be concluded that content of. Leaf chlorophyll concentration is most accurately measured by extraction of chlorophyll in a solvent followed by in vitro measurements in a spectrophotometer. Chlorophyll is extracted in 80% acetone and the absorption is read at 643, 645, and 663. Spectrophotometer For Chlorophyll Measurement.
From pediaa.com
Difference Between Colorimeter and Spectrophotometer Spectrophotometer For Chlorophyll Measurement It can be concluded that content of. Measure the absorbance of light by the chlorophyll molecules. 6 read the standards in a spectrophotometer at the following absorbance: Chlorophyll is extracted in 80% acetone and the absorption is read at 643, 645, and 663 nm in spectrophotometer. Leaf chlorophyll concentration is most accurately measured by extraction of chlorophyll in a solvent. Spectrophotometer For Chlorophyll Measurement.
From www.horiba.com
Quantitative Determination of Chlorophyll A with the Duetta Dual Spectrophotometer For Chlorophyll Measurement Analytical determination of total chlorophyll (a+b) was performed with spectrophotometer at 662nm and 644nm, respectively. Measure the absorbance of light by the chlorophyll molecules. It can be concluded that content of. To measure chlorophyll a by the spectrophotometric technique, a spectrophotometer with a narrow band width. Leaf chlorophyll concentration is most accurately measured by extraction of chlorophyll in a solvent. Spectrophotometer For Chlorophyll Measurement.
From conductscience.com
Spectrophotometer Conduct Science Spectrophotometer For Chlorophyll Measurement 6 read the standards in a spectrophotometer at the following absorbance: Determine chl a concentration in extracts. Chlorophyll is extracted in 80% acetone and the absorption is read at 643, 645, and 663 nm in spectrophotometer. Leaf chlorophyll concentration is most accurately measured by extraction of chlorophyll in a solvent followed by in vitro measurements in a spectrophotometer. To measure. Spectrophotometer For Chlorophyll Measurement.
From www.researchgate.net
Chlorophyll a, b and carotenoids absorbance spectra. Download Spectrophotometer For Chlorophyll Measurement Determine chl a concentration in extracts. Chlorophyll is extracted in 80% acetone and the absorption is read at 643, 645, and 663 nm in spectrophotometer. Analytical determination of total chlorophyll (a+b) was performed with spectrophotometer at 662nm and 644nm, respectively. It can be concluded that content of. To measure chlorophyll a by the spectrophotometric technique, a spectrophotometer with a narrow. Spectrophotometer For Chlorophyll Measurement.
From www.researchgate.net
(PDF) Laboratory measurement Chlorophylla concentration measurement Spectrophotometer For Chlorophyll Measurement Determine chl a concentration in extracts. Leaf chlorophyll concentration is most accurately measured by extraction of chlorophyll in a solvent followed by in vitro measurements in a spectrophotometer. 6 read the standards in a spectrophotometer at the following absorbance: Chlorophyll is extracted in 80% acetone and the absorption is read at 643, 645, and 663 nm in spectrophotometer. Measure the. Spectrophotometer For Chlorophyll Measurement.
From www.researchgate.net
Mass spectrum of chlorophyll А. Peak M + corresponds to the molecular Spectrophotometer For Chlorophyll Measurement Leaf chlorophyll concentration is most accurately measured by extraction of chlorophyll in a solvent followed by in vitro measurements in a spectrophotometer. Determine chl a concentration in extracts. Analytical determination of total chlorophyll (a+b) was performed with spectrophotometer at 662nm and 644nm, respectively. 6 read the standards in a spectrophotometer at the following absorbance: It can be concluded that content. Spectrophotometer For Chlorophyll Measurement.
From www.researchgate.net
The relationship between chlorophyll concentration measured on a Spectrophotometer For Chlorophyll Measurement Analytical determination of total chlorophyll (a+b) was performed with spectrophotometer at 662nm and 644nm, respectively. Leaf chlorophyll concentration is most accurately measured by extraction of chlorophyll in a solvent followed by in vitro measurements in a spectrophotometer. To measure chlorophyll a by the spectrophotometric technique, a spectrophotometer with a narrow band width. Measure the absorbance of light by the chlorophyll. Spectrophotometer For Chlorophyll Measurement.
From www.instrumentstrade.com
Yaxin 1162 chlorophyll fluorescence spectrometer Spectrophotometer For Chlorophyll Measurement Analytical determination of total chlorophyll (a+b) was performed with spectrophotometer at 662nm and 644nm, respectively. Chlorophyll is extracted in 80% acetone and the absorption is read at 643, 645, and 663 nm in spectrophotometer. It can be concluded that content of. Leaf chlorophyll concentration is most accurately measured by extraction of chlorophyll in a solvent followed by in vitro measurements. Spectrophotometer For Chlorophyll Measurement.
From 3nh-color-meter-com.sell.everychina.com
Konica Minolta Chlorophyll Meter SPAD 502 chlorophyll analyzer Spectrophotometer For Chlorophyll Measurement It can be concluded that content of. Determine chl a concentration in extracts. 665 nm, 645 nm, 730. To measure chlorophyll a by the spectrophotometric technique, a spectrophotometer with a narrow band width. Analytical determination of total chlorophyll (a+b) was performed with spectrophotometer at 662nm and 644nm, respectively. 6 read the standards in a spectrophotometer at the following absorbance: Measure. Spectrophotometer For Chlorophyll Measurement.
From ar.inspiredpencil.com
Absorption Spectrum Of Chlorophyll A And B And Carotenoids Spectrophotometer For Chlorophyll Measurement Chlorophyll is extracted in 80% acetone and the absorption is read at 643, 645, and 663 nm in spectrophotometer. Determine chl a concentration in extracts. To measure chlorophyll a by the spectrophotometric technique, a spectrophotometer with a narrow band width. Leaf chlorophyll concentration is most accurately measured by extraction of chlorophyll in a solvent followed by in vitro measurements in. Spectrophotometer For Chlorophyll Measurement.
From lab-training.com
How are Colorimeter, Photometer, Spectrometer and Spectrophotometer Spectrophotometer For Chlorophyll Measurement Chlorophyll is extracted in 80% acetone and the absorption is read at 643, 645, and 663 nm in spectrophotometer. Analytical determination of total chlorophyll (a+b) was performed with spectrophotometer at 662nm and 644nm, respectively. Determine chl a concentration in extracts. To measure chlorophyll a by the spectrophotometric technique, a spectrophotometer with a narrow band width. Measure the absorbance of light. Spectrophotometer For Chlorophyll Measurement.
From www.hackster.io
Spectrophotometer for chlorophyll analysis Hackster.io Spectrophotometer For Chlorophyll Measurement It can be concluded that content of. Determine chl a concentration in extracts. Leaf chlorophyll concentration is most accurately measured by extraction of chlorophyll in a solvent followed by in vitro measurements in a spectrophotometer. Measure the absorbance of light by the chlorophyll molecules. Chlorophyll is extracted in 80% acetone and the absorption is read at 643, 645, and 663. Spectrophotometer For Chlorophyll Measurement.
From www.instrumentstrade.com
Yaxin1161G plant chlorophyll fluorescence spectrometer Spectrophotometer For Chlorophyll Measurement 6 read the standards in a spectrophotometer at the following absorbance: Chlorophyll is extracted in 80% acetone and the absorption is read at 643, 645, and 663 nm in spectrophotometer. Measure the absorbance of light by the chlorophyll molecules. Analytical determination of total chlorophyll (a+b) was performed with spectrophotometer at 662nm and 644nm, respectively. To measure chlorophyll a by the. Spectrophotometer For Chlorophyll Measurement.
From www.researchgate.net
Portable chlorophyll meter SPAD502 for measuring chlorophyll in potato Spectrophotometer For Chlorophyll Measurement Leaf chlorophyll concentration is most accurately measured by extraction of chlorophyll in a solvent followed by in vitro measurements in a spectrophotometer. Analytical determination of total chlorophyll (a+b) was performed with spectrophotometer at 662nm and 644nm, respectively. 665 nm, 645 nm, 730. 6 read the standards in a spectrophotometer at the following absorbance: To measure chlorophyll a by the spectrophotometric. Spectrophotometer For Chlorophyll Measurement.
From www.researchgate.net
Overhead view of the study area on 2 September 2020 (a). Hyperspectral Spectrophotometer For Chlorophyll Measurement Determine chl a concentration in extracts. It can be concluded that content of. Analytical determination of total chlorophyll (a+b) was performed with spectrophotometer at 662nm and 644nm, respectively. Measure the absorbance of light by the chlorophyll molecules. Chlorophyll is extracted in 80% acetone and the absorption is read at 643, 645, and 663 nm in spectrophotometer. 6 read the standards. Spectrophotometer For Chlorophyll Measurement.
From www.researchgate.net
Measurement of Chlorophyll content. The chlorophylla and chlorophyll Spectrophotometer For Chlorophyll Measurement Measure the absorbance of light by the chlorophyll molecules. 6 read the standards in a spectrophotometer at the following absorbance: To measure chlorophyll a by the spectrophotometric technique, a spectrophotometer with a narrow band width. It can be concluded that content of. Analytical determination of total chlorophyll (a+b) was performed with spectrophotometer at 662nm and 644nm, respectively. Leaf chlorophyll concentration. Spectrophotometer For Chlorophyll Measurement.
From www.researchgate.net
Fluorescence spectra of chlorophyll a (λ max 650 nm) and chlorophyll b Spectrophotometer For Chlorophyll Measurement Leaf chlorophyll concentration is most accurately measured by extraction of chlorophyll in a solvent followed by in vitro measurements in a spectrophotometer. Analytical determination of total chlorophyll (a+b) was performed with spectrophotometer at 662nm and 644nm, respectively. Chlorophyll is extracted in 80% acetone and the absorption is read at 643, 645, and 663 nm in spectrophotometer. Measure the absorbance of. Spectrophotometer For Chlorophyll Measurement.
From pro-analytics.net
Using Spectrophotometer To Determine Concentration (UV/VIS) Spectrophotometer For Chlorophyll Measurement Determine chl a concentration in extracts. 6 read the standards in a spectrophotometer at the following absorbance: Chlorophyll is extracted in 80% acetone and the absorption is read at 643, 645, and 663 nm in spectrophotometer. Leaf chlorophyll concentration is most accurately measured by extraction of chlorophyll in a solvent followed by in vitro measurements in a spectrophotometer. It can. Spectrophotometer For Chlorophyll Measurement.
From klajuswwu.blob.core.windows.net
Chlorophyll Units at Willie Nava blog Spectrophotometer For Chlorophyll Measurement 665 nm, 645 nm, 730. To measure chlorophyll a by the spectrophotometric technique, a spectrophotometer with a narrow band width. Measure the absorbance of light by the chlorophyll molecules. Chlorophyll is extracted in 80% acetone and the absorption is read at 643, 645, and 663 nm in spectrophotometer. Determine chl a concentration in extracts. Leaf chlorophyll concentration is most accurately. Spectrophotometer For Chlorophyll Measurement.
From flaganator.weebly.com
LAB Spectrophotometer Science is Cool Spectrophotometer For Chlorophyll Measurement Determine chl a concentration in extracts. Analytical determination of total chlorophyll (a+b) was performed with spectrophotometer at 662nm and 644nm, respectively. Chlorophyll is extracted in 80% acetone and the absorption is read at 643, 645, and 663 nm in spectrophotometer. 6 read the standards in a spectrophotometer at the following absorbance: It can be concluded that content of. Measure the. Spectrophotometer For Chlorophyll Measurement.
From www.youtube.com
Chlorophyll content Measuring Method learning techniques YouTube Spectrophotometer For Chlorophyll Measurement Measure the absorbance of light by the chlorophyll molecules. It can be concluded that content of. Analytical determination of total chlorophyll (a+b) was performed with spectrophotometer at 662nm and 644nm, respectively. Determine chl a concentration in extracts. 665 nm, 645 nm, 730. Chlorophyll is extracted in 80% acetone and the absorption is read at 643, 645, and 663 nm in. Spectrophotometer For Chlorophyll Measurement.
From spie.org
Smartphone spectrometers and other instrumentation Spectrophotometer For Chlorophyll Measurement It can be concluded that content of. 6 read the standards in a spectrophotometer at the following absorbance: Chlorophyll is extracted in 80% acetone and the absorption is read at 643, 645, and 663 nm in spectrophotometer. 665 nm, 645 nm, 730. To measure chlorophyll a by the spectrophotometric technique, a spectrophotometer with a narrow band width. Leaf chlorophyll concentration. Spectrophotometer For Chlorophyll Measurement.