Burglar Alarm System Mini Project . Burglar alarm system is an important part of home security systems. In this tutorial, i made a burglar alarm using arduino uno and a pir sensor. Get the smart burglar alarm mini project kit that uses burglar detection circuitry for electronics and electrical students learning and research. You can watch the following video or read the written tutorial below. 4,5/5 (30) This burglar alarm project is based on pir sensor, um3561 and. The lights go on, the buzzer starts to beep, the intensity is high. The alarm sets off a buzzer and starts a timer. In this project we will learn how to make an arduino security and alarm system. 4,5/5 (30) The goal is to create a smart device that can detect an. Burglar alarm using pir sensor.
from www.youtube.com
The goal is to create a smart device that can detect an. The lights go on, the buzzer starts to beep, the intensity is high. This burglar alarm project is based on pir sensor, um3561 and. In this project we will learn how to make an arduino security and alarm system. The alarm sets off a buzzer and starts a timer. Get the smart burglar alarm mini project kit that uses burglar detection circuitry for electronics and electrical students learning and research. Burglar alarm using pir sensor. Burglar alarm system is an important part of home security systems. 4,5/5 (30) 4,5/5 (30)
How To Make A Burglar Alarm Science Projects For Kids Home Made
Burglar Alarm System Mini Project Get the smart burglar alarm mini project kit that uses burglar detection circuitry for electronics and electrical students learning and research. The goal is to create a smart device that can detect an. In this tutorial, i made a burglar alarm using arduino uno and a pir sensor. Burglar alarm system is an important part of home security systems. Burglar alarm using pir sensor. The lights go on, the buzzer starts to beep, the intensity is high. This burglar alarm project is based on pir sensor, um3561 and. In this project we will learn how to make an arduino security and alarm system. The alarm sets off a buzzer and starts a timer. Get the smart burglar alarm mini project kit that uses burglar detection circuitry for electronics and electrical students learning and research. 4,5/5 (30) You can watch the following video or read the written tutorial below. 4,5/5 (30)
From www.youtube.com
Burglar Alarm using Arduino and PIR Sensor YouTube Burglar Alarm System Mini Project This burglar alarm project is based on pir sensor, um3561 and. In this project we will learn how to make an arduino security and alarm system. 4,5/5 (30) Burglar alarm system is an important part of home security systems. In this tutorial, i made a burglar alarm using arduino uno and a pir sensor. The goal is to create. Burglar Alarm System Mini Project.
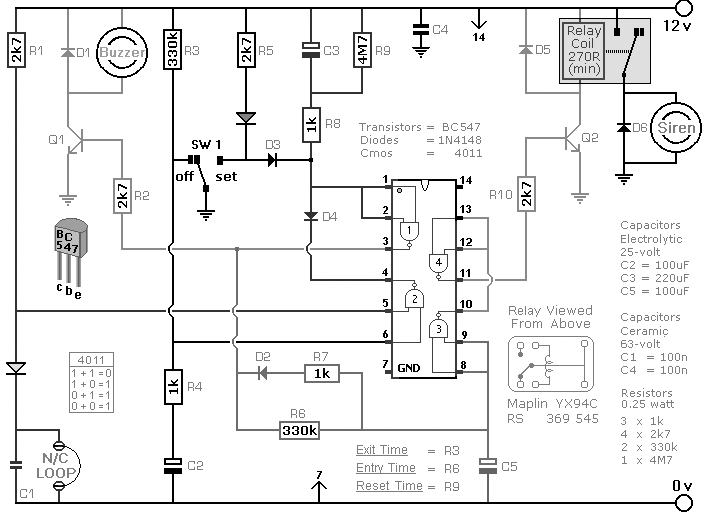
From homemade.ftempo.com
Homemade Burglar Alarm Circuit Homemade Ftempo Burglar Alarm System Mini Project In this project we will learn how to make an arduino security and alarm system. Get the smart burglar alarm mini project kit that uses burglar detection circuitry for electronics and electrical students learning and research. Burglar alarm using pir sensor. Burglar alarm system is an important part of home security systems. 4,5/5 (30) You can watch the following. Burglar Alarm System Mini Project.
From www.meetboxon.com
Burglar Home Wireless Alarm The Smart Security Systems Burglar Alarm System Mini Project In this tutorial, i made a burglar alarm using arduino uno and a pir sensor. You can watch the following video or read the written tutorial below. The goal is to create a smart device that can detect an. 4,5/5 (30) Burglar alarm using pir sensor. This burglar alarm project is based on pir sensor, um3561 and. Burglar alarm. Burglar Alarm System Mini Project.
From nevonprojects.com
Smart Burglar Alarm Mini Project Kit Burglar Alarm System Mini Project This burglar alarm project is based on pir sensor, um3561 and. In this tutorial, i made a burglar alarm using arduino uno and a pir sensor. The lights go on, the buzzer starts to beep, the intensity is high. The goal is to create a smart device that can detect an. 4,5/5 (30) In this project we will learn. Burglar Alarm System Mini Project.
From timetechservices.com
Burglar Alarm Systems Burglar Alarm System Mini Project 4,5/5 (30) Get the smart burglar alarm mini project kit that uses burglar detection circuitry for electronics and electrical students learning and research. In this tutorial, i made a burglar alarm using arduino uno and a pir sensor. Burglar alarm using pir sensor. The goal is to create a smart device that can detect an. The alarm sets off. Burglar Alarm System Mini Project.
From www.youtube.com
How To Make A Burglar Alarm Science Projects For Kids Home Made Burglar Alarm System Mini Project In this tutorial, i made a burglar alarm using arduino uno and a pir sensor. The lights go on, the buzzer starts to beep, the intensity is high. The goal is to create a smart device that can detect an. Burglar alarm using pir sensor. The alarm sets off a buzzer and starts a timer. In this project we will. Burglar Alarm System Mini Project.
From homemade.ftempo.com
Homemade Burglar Alarm Circuit Homemade Ftempo Burglar Alarm System Mini Project This burglar alarm project is based on pir sensor, um3561 and. The alarm sets off a buzzer and starts a timer. In this tutorial, i made a burglar alarm using arduino uno and a pir sensor. You can watch the following video or read the written tutorial below. The lights go on, the buzzer starts to beep, the intensity is. Burglar Alarm System Mini Project.
From www.youtube.com
How to Make a Door Alarm DIY home security alarm YouTube Burglar Alarm System Mini Project The goal is to create a smart device that can detect an. Get the smart burglar alarm mini project kit that uses burglar detection circuitry for electronics and electrical students learning and research. Burglar alarm using pir sensor. You can watch the following video or read the written tutorial below. Burglar alarm system is an important part of home security. Burglar Alarm System Mini Project.
From cappel-informed.blogspot.com
Cappelinformed DIY Burglar Alarm Kit Keeping Your Home Safe and Sound Burglar Alarm System Mini Project In this project we will learn how to make an arduino security and alarm system. The lights go on, the buzzer starts to beep, the intensity is high. The goal is to create a smart device that can detect an. Burglar alarm using pir sensor. This burglar alarm project is based on pir sensor, um3561 and. Get the smart burglar. Burglar Alarm System Mini Project.
From www.circuits-diy.com
IR Based Security Alarm using 555 Timer Burglar Alarm System Mini Project The goal is to create a smart device that can detect an. You can watch the following video or read the written tutorial below. Burglar alarm system is an important part of home security systems. The lights go on, the buzzer starts to beep, the intensity is high. The alarm sets off a buzzer and starts a timer. Burglar alarm. Burglar Alarm System Mini Project.
From www.instructables.com
Simple Arduino Wireless Burglar Alarm 12 Steps (with Pictures Burglar Alarm System Mini Project 4,5/5 (30) 4,5/5 (30) Burglar alarm using pir sensor. In this project we will learn how to make an arduino security and alarm system. You can watch the following video or read the written tutorial below. Burglar alarm system is an important part of home security systems. Get the smart burglar alarm mini project kit that uses burglar. Burglar Alarm System Mini Project.
From diychoices.blogspot.com
Best Diy Burglar Alarm DIY Choices Burglar Alarm System Mini Project Get the smart burglar alarm mini project kit that uses burglar detection circuitry for electronics and electrical students learning and research. 4,5/5 (30) The goal is to create a smart device that can detect an. Burglar alarm system is an important part of home security systems. You can watch the following video or read the written tutorial below. This. Burglar Alarm System Mini Project.
From www.youtube.com
How to make a Burglar alarm using Arduino? YouTube Burglar Alarm System Mini Project 4,5/5 (30) Get the smart burglar alarm mini project kit that uses burglar detection circuitry for electronics and electrical students learning and research. The goal is to create a smart device that can detect an. The alarm sets off a buzzer and starts a timer. The lights go on, the buzzer starts to beep, the intensity is high. You. Burglar Alarm System Mini Project.
From www.pinterest.nz
Arduino Laser security alarm system with Keyes laser module. This Burglar Alarm System Mini Project Burglar alarm using pir sensor. You can watch the following video or read the written tutorial below. The goal is to create a smart device that can detect an. Get the smart burglar alarm mini project kit that uses burglar detection circuitry for electronics and electrical students learning and research. 4,5/5 (30) This burglar alarm project is based on. Burglar Alarm System Mini Project.
From manualpartcircean55.z21.web.core.windows.net
Burglar Alarm Systems Diy Guide Burglar Alarm System Mini Project 4,5/5 (30) This burglar alarm project is based on pir sensor, um3561 and. You can watch the following video or read the written tutorial below. Get the smart burglar alarm mini project kit that uses burglar detection circuitry for electronics and electrical students learning and research. Burglar alarm using pir sensor. 4,5/5 (30) The goal is to create. Burglar Alarm System Mini Project.
From www.randgsecuritysystems.co.uk
Burglar Alarm Systems R and G Security Systems Burglar Alarm System Mini Project In this tutorial, i made a burglar alarm using arduino uno and a pir sensor. You can watch the following video or read the written tutorial below. This burglar alarm project is based on pir sensor, um3561 and. In this project we will learn how to make an arduino security and alarm system. 4,5/5 (30) The goal is to. Burglar Alarm System Mini Project.
From www.youtube.com
BURGLAR ALARMEasy project to do YouTube Burglar Alarm System Mini Project You can watch the following video or read the written tutorial below. In this tutorial, i made a burglar alarm using arduino uno and a pir sensor. Burglar alarm using pir sensor. Burglar alarm system is an important part of home security systems. The goal is to create a smart device that can detect an. This burglar alarm project is. Burglar Alarm System Mini Project.
From www.slideshare.net
Burglar Alarm Micro Project Burglar Alarm System Mini Project In this tutorial, i made a burglar alarm using arduino uno and a pir sensor. 4,5/5 (30) This burglar alarm project is based on pir sensor, um3561 and. You can watch the following video or read the written tutorial below. The alarm sets off a buzzer and starts a timer. Get the smart burglar alarm mini project kit that. Burglar Alarm System Mini Project.
From securityuniform.com
Wireless Burglar Alarm System Security Uniform Burglar Alarm System Mini Project In this tutorial, i made a burglar alarm using arduino uno and a pir sensor. This burglar alarm project is based on pir sensor, um3561 and. Burglar alarm system is an important part of home security systems. 4,5/5 (30) Burglar alarm using pir sensor. The lights go on, the buzzer starts to beep, the intensity is high. You can. Burglar Alarm System Mini Project.
From www.youtube.com
How to Make a Burglar Alarm Project YouTube Burglar Alarm System Mini Project You can watch the following video or read the written tutorial below. The alarm sets off a buzzer and starts a timer. Burglar alarm using pir sensor. Get the smart burglar alarm mini project kit that uses burglar detection circuitry for electronics and electrical students learning and research. In this project we will learn how to make an arduino security. Burglar Alarm System Mini Project.
From www.youtube.com
DIY Homemade Burglar Alarm Amazing YouTube Burglar Alarm System Mini Project Get the smart burglar alarm mini project kit that uses burglar detection circuitry for electronics and electrical students learning and research. You can watch the following video or read the written tutorial below. Burglar alarm using pir sensor. In this tutorial, i made a burglar alarm using arduino uno and a pir sensor. In this project we will learn how. Burglar Alarm System Mini Project.
From nevonprojects.com
Smart Burglar Alarm Mini Project Kit Burglar Alarm System Mini Project In this project we will learn how to make an arduino security and alarm system. Burglar alarm system is an important part of home security systems. You can watch the following video or read the written tutorial below. 4,5/5 (30) This burglar alarm project is based on pir sensor, um3561 and. The lights go on, the buzzer starts to. Burglar Alarm System Mini Project.
From alertelectrical.com
Scantronic ionG2SM Hard Wired WiFi Burglar Alarm System KIT8 Burglar Alarm System Mini Project 4,5/5 (30) In this tutorial, i made a burglar alarm using arduino uno and a pir sensor. Burglar alarm using pir sensor. The goal is to create a smart device that can detect an. The lights go on, the buzzer starts to beep, the intensity is high. Get the smart burglar alarm mini project kit that uses burglar detection. Burglar Alarm System Mini Project.
From www.lightandpowersolutionsltd.co.uk
Compact Wired Intruder Burglar Alarm System Kit Eaton ION10KIT00 Burglar Alarm System Mini Project The goal is to create a smart device that can detect an. 4,5/5 (30) The alarm sets off a buzzer and starts a timer. 4,5/5 (30) In this tutorial, i made a burglar alarm using arduino uno and a pir sensor. In this project we will learn how to make an arduino security and alarm system. Burglar alarm. Burglar Alarm System Mini Project.
From www.homemade-circuits.com
Simple Burglar Alarm Circuits Burglar Alarm System Mini Project In this tutorial, i made a burglar alarm using arduino uno and a pir sensor. Burglar alarm using pir sensor. This burglar alarm project is based on pir sensor, um3561 and. 4,5/5 (30) The goal is to create a smart device that can detect an. Get the smart burglar alarm mini project kit that uses burglar detection circuitry for. Burglar Alarm System Mini Project.
From guidedbmuriel.z21.web.core.windows.net
Burglar Alarm Project With Circuit Diagram Burglar Alarm System Mini Project 4,5/5 (30) In this tutorial, i made a burglar alarm using arduino uno and a pir sensor. The alarm sets off a buzzer and starts a timer. The lights go on, the buzzer starts to beep, the intensity is high. This burglar alarm project is based on pir sensor, um3561 and. 4,5/5 (30) You can watch the following. Burglar Alarm System Mini Project.
From all4ryou.blogspot.com
SingleZone Automatic Burglar Alarm System mini project All For You Burglar Alarm System Mini Project In this tutorial, i made a burglar alarm using arduino uno and a pir sensor. The alarm sets off a buzzer and starts a timer. 4,5/5 (30) You can watch the following video or read the written tutorial below. The goal is to create a smart device that can detect an. This burglar alarm project is based on pir. Burglar Alarm System Mini Project.
From www.amazon.ca
Skylink SC100W Wireless Deluxe Home & Office Burglar Alarm System Burglar Alarm System Mini Project Burglar alarm using pir sensor. This burglar alarm project is based on pir sensor, um3561 and. In this tutorial, i made a burglar alarm using arduino uno and a pir sensor. 4,5/5 (30) You can watch the following video or read the written tutorial below. The alarm sets off a buzzer and starts a timer. Burglar alarm system is. Burglar Alarm System Mini Project.
From www.scribd.com
Burglar Alarm System Mini Project PDF Security Alarm Arduino Burglar Alarm System Mini Project In this tutorial, i made a burglar alarm using arduino uno and a pir sensor. 4,5/5 (30) In this project we will learn how to make an arduino security and alarm system. You can watch the following video or read the written tutorial below. Burglar alarm using pir sensor. The goal is to create a smart device that can. Burglar Alarm System Mini Project.
From www.youtube.com
Burglar alarm Project ideas YouTube Burglar Alarm System Mini Project Burglar alarm system is an important part of home security systems. The lights go on, the buzzer starts to beep, the intensity is high. In this tutorial, i made a burglar alarm using arduino uno and a pir sensor. Get the smart burglar alarm mini project kit that uses burglar detection circuitry for electronics and electrical students learning and research.. Burglar Alarm System Mini Project.
From www.circuits-diy.com
Simple Burglar Alarm with Transistor 2N4401 Burglar Alarm System Mini Project Burglar alarm using pir sensor. Get the smart burglar alarm mini project kit that uses burglar detection circuitry for electronics and electrical students learning and research. In this project we will learn how to make an arduino security and alarm system. 4,5/5 (30) You can watch the following video or read the written tutorial below. The goal is to. Burglar Alarm System Mini Project.
From nevonprojects.com
Smart Burglar Alarm Mini Project Kit Burglar Alarm System Mini Project 4,5/5 (30) The alarm sets off a buzzer and starts a timer. You can watch the following video or read the written tutorial below. In this project we will learn how to make an arduino security and alarm system. This burglar alarm project is based on pir sensor, um3561 and. The goal is to create a smart device that. Burglar Alarm System Mini Project.
From www.youtube.com
Burglar Alarm System Wired Sensor Wire Cut Alarm YouTube Burglar Alarm System Mini Project In this tutorial, i made a burglar alarm using arduino uno and a pir sensor. The goal is to create a smart device that can detect an. Burglar alarm system is an important part of home security systems. 4,5/5 (30) The alarm sets off a buzzer and starts a timer. 4,5/5 (30) The lights go on, the buzzer. Burglar Alarm System Mini Project.
From homemade.ftempo.com
Homemade Burglar Alarm Circuit Homemade Ftempo Burglar Alarm System Mini Project Burglar alarm using pir sensor. Burglar alarm system is an important part of home security systems. In this project we will learn how to make an arduino security and alarm system. 4,5/5 (30) You can watch the following video or read the written tutorial below. The goal is to create a smart device that can detect an. The alarm. Burglar Alarm System Mini Project.
From www.circuits-diy.com
PIR Burglar Alarm Circuit Burglar Alarm System Mini Project Get the smart burglar alarm mini project kit that uses burglar detection circuitry for electronics and electrical students learning and research. In this project we will learn how to make an arduino security and alarm system. 4,5/5 (30) Burglar alarm using pir sensor. 4,5/5 (30) The goal is to create a smart device that can detect an. You. Burglar Alarm System Mini Project.