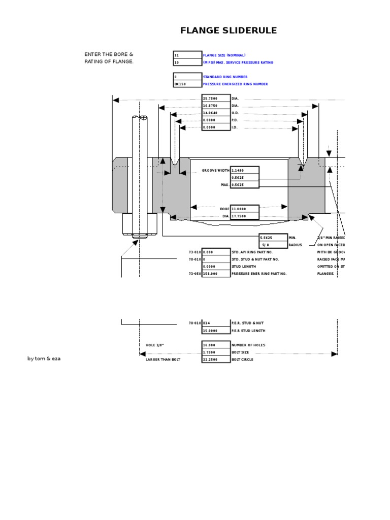
Flange Slide Rule Download Free . This application gives you access to all the relevant measurements and dimensional data. This is a composite gallery of simulated slide rules that may be manipulated on your screen by use of your mouse, as if the slide rule is. *obsolete, discontinued, or withdrawn flanges Choose the flange size and designation to view and download dimensions. valveworks usa presents the virtual flange slide rule. Download virtual flange slide rule and enjoy it on your iphone, ipad and ipod touch. Api virtual flange slide rule is a free program that helps you measure and calculate different flange size, service pressure. Check out our virtual online oilfield flange slide rule api6a (iso 10423) this helpful tool includes weld neck sizes, stud sizes &. Valveworks usa presents the virtual flange slide rule. The document appears to be. Api virtual flange slide rule is a free program that helps you measure and calculate different flange size, service pressure rating,.
from www.wikihow.com
This application gives you access to all the relevant measurements and dimensional data. Valveworks usa presents the virtual flange slide rule. Download virtual flange slide rule and enjoy it on your iphone, ipad and ipod touch. This is a composite gallery of simulated slide rules that may be manipulated on your screen by use of your mouse, as if the slide rule is. Api virtual flange slide rule is a free program that helps you measure and calculate different flange size, service pressure rating,. *obsolete, discontinued, or withdrawn flanges Choose the flange size and designation to view and download dimensions. The document appears to be. Check out our virtual online oilfield flange slide rule api6a (iso 10423) this helpful tool includes weld neck sizes, stud sizes &. Api virtual flange slide rule is a free program that helps you measure and calculate different flange size, service pressure.
How to Use a Slide Rule (with Pictures) wikiHow
Flange Slide Rule Download Free The document appears to be. This is a composite gallery of simulated slide rules that may be manipulated on your screen by use of your mouse, as if the slide rule is. The document appears to be. Check out our virtual online oilfield flange slide rule api6a (iso 10423) this helpful tool includes weld neck sizes, stud sizes &. valveworks usa presents the virtual flange slide rule. This application gives you access to all the relevant measurements and dimensional data. Api virtual flange slide rule is a free program that helps you measure and calculate different flange size, service pressure rating,. Api virtual flange slide rule is a free program that helps you measure and calculate different flange size, service pressure. Choose the flange size and designation to view and download dimensions. Valveworks usa presents the virtual flange slide rule. Download virtual flange slide rule and enjoy it on your iphone, ipad and ipod touch. *obsolete, discontinued, or withdrawn flanges
From www.slideserve.com
PPT Types of Flanges PowerPoint Presentation, free download ID11511485 Flange Slide Rule Download Free This is a composite gallery of simulated slide rules that may be manipulated on your screen by use of your mouse, as if the slide rule is. Api virtual flange slide rule is a free program that helps you measure and calculate different flange size, service pressure. *obsolete, discontinued, or withdrawn flanges Api virtual flange slide rule is a free. Flange Slide Rule Download Free.
From www.linkedin.com
Flange Tables Online slide rule & Data sheets Flange Slide Rule Download Free *obsolete, discontinued, or withdrawn flanges This is a composite gallery of simulated slide rules that may be manipulated on your screen by use of your mouse, as if the slide rule is. Api virtual flange slide rule is a free program that helps you measure and calculate different flange size, service pressure. This application gives you access to all the. Flange Slide Rule Download Free.
From www.scribd.com
Cameron Flange Slide Rule Download Free PDF Gas Technologies Flange Slide Rule Download Free valveworks usa presents the virtual flange slide rule. Download virtual flange slide rule and enjoy it on your iphone, ipad and ipod touch. Api virtual flange slide rule is a free program that helps you measure and calculate different flange size, service pressure. This is a composite gallery of simulated slide rules that may be manipulated on your screen by. Flange Slide Rule Download Free.
From es.scribd.com
Flange Slide Rule LAJ PDF Galón Volumen Flange Slide Rule Download Free Api virtual flange slide rule is a free program that helps you measure and calculate different flange size, service pressure. Download virtual flange slide rule and enjoy it on your iphone, ipad and ipod touch. valveworks usa presents the virtual flange slide rule. The document appears to be. This application gives you access to all the relevant measurements and dimensional. Flange Slide Rule Download Free.
From www.texasflange.com
API Flanges Slide Rule Texas FLange Flange Slide Rule Download Free *obsolete, discontinued, or withdrawn flanges Valveworks usa presents the virtual flange slide rule. valveworks usa presents the virtual flange slide rule. Api virtual flange slide rule is a free program that helps you measure and calculate different flange size, service pressure rating,. Download virtual flange slide rule and enjoy it on your iphone, ipad and ipod touch. Api virtual flange. Flange Slide Rule Download Free.
From apkcombo.com
API Flange Slide Rule APK (Android App) Free Download Flange Slide Rule Download Free *obsolete, discontinued, or withdrawn flanges The document appears to be. Valveworks usa presents the virtual flange slide rule. valveworks usa presents the virtual flange slide rule. Check out our virtual online oilfield flange slide rule api6a (iso 10423) this helpful tool includes weld neck sizes, stud sizes &. This application gives you access to all the relevant measurements and dimensional. Flange Slide Rule Download Free.
From www.instructables.com
Slide Rule for the Modern Day 30 Steps (with Pictures) Instructables Flange Slide Rule Download Free valveworks usa presents the virtual flange slide rule. This application gives you access to all the relevant measurements and dimensional data. Valveworks usa presents the virtual flange slide rule. *obsolete, discontinued, or withdrawn flanges Api virtual flange slide rule is a free program that helps you measure and calculate different flange size, service pressure. This is a composite gallery of. Flange Slide Rule Download Free.
From www.rekeninstrumenten.nl
NAME ( A Flange Slide Rule Download Free valveworks usa presents the virtual flange slide rule. Check out our virtual online oilfield flange slide rule api6a (iso 10423) this helpful tool includes weld neck sizes, stud sizes &. Choose the flange size and designation to view and download dimensions. *obsolete, discontinued, or withdrawn flanges Download virtual flange slide rule and enjoy it on your iphone, ipad and ipod. Flange Slide Rule Download Free.
From pdfslide.net
(XLS) API Flange Slide Rule Flange Slide Rule Download Free Download virtual flange slide rule and enjoy it on your iphone, ipad and ipod touch. *obsolete, discontinued, or withdrawn flanges Valveworks usa presents the virtual flange slide rule. Api virtual flange slide rule is a free program that helps you measure and calculate different flange size, service pressure rating,. valveworks usa presents the virtual flange slide rule. Check out our. Flange Slide Rule Download Free.
From appadvice.com
Nexus Flange Slide Rule App by Nexus Energy Technologies Inc Flange Slide Rule Download Free Download virtual flange slide rule and enjoy it on your iphone, ipad and ipod touch. Valveworks usa presents the virtual flange slide rule. The document appears to be. valveworks usa presents the virtual flange slide rule. Check out our virtual online oilfield flange slide rule api6a (iso 10423) this helpful tool includes weld neck sizes, stud sizes &. *obsolete, discontinued,. Flange Slide Rule Download Free.
From www.scribd.com
FLANGE Slide Rule PDF Gas Technologies Plumbing Flange Slide Rule Download Free Valveworks usa presents the virtual flange slide rule. valveworks usa presents the virtual flange slide rule. Download virtual flange slide rule and enjoy it on your iphone, ipad and ipod touch. Choose the flange size and designation to view and download dimensions. Api virtual flange slide rule is a free program that helps you measure and calculate different flange size,. Flange Slide Rule Download Free.
From globalsupplyline.com.au
Oilfield Flange Slide Rule API6A (ISO 10423) Global Supply Line Flange Slide Rule Download Free Api virtual flange slide rule is a free program that helps you measure and calculate different flange size, service pressure. *obsolete, discontinued, or withdrawn flanges This application gives you access to all the relevant measurements and dimensional data. Download virtual flange slide rule and enjoy it on your iphone, ipad and ipod touch. This is a composite gallery of simulated. Flange Slide Rule Download Free.
From napkforpc.com
Virtual Flange Slide Rule for PC Windows 7,8,10,11 Flange Slide Rule Download Free This is a composite gallery of simulated slide rules that may be manipulated on your screen by use of your mouse, as if the slide rule is. Api virtual flange slide rule is a free program that helps you measure and calculate different flange size, service pressure rating,. Choose the flange size and designation to view and download dimensions. Api. Flange Slide Rule Download Free.
From www.scribd.com
Flange Slide Rule PDF Flange Slide Rule Download Free valveworks usa presents the virtual flange slide rule. This is a composite gallery of simulated slide rules that may be manipulated on your screen by use of your mouse, as if the slide rule is. This application gives you access to all the relevant measurements and dimensional data. Download virtual flange slide rule and enjoy it on your iphone, ipad. Flange Slide Rule Download Free.
From dokumen.tips
(XLS) Flange Slide Ruler DOKUMEN.TIPS Flange Slide Rule Download Free Api virtual flange slide rule is a free program that helps you measure and calculate different flange size, service pressure. The document appears to be. valveworks usa presents the virtual flange slide rule. Download virtual flange slide rule and enjoy it on your iphone, ipad and ipod touch. Valveworks usa presents the virtual flange slide rule. This is a composite. Flange Slide Rule Download Free.
From vdocuments.mx
Flange Slide Ruler [XLS Document] Flange Slide Rule Download Free Api virtual flange slide rule is a free program that helps you measure and calculate different flange size, service pressure. This is a composite gallery of simulated slide rules that may be manipulated on your screen by use of your mouse, as if the slide rule is. Valveworks usa presents the virtual flange slide rule. Check out our virtual online. Flange Slide Rule Download Free.
From www.americanslidechart.com
American Slide Chart Perrygraf API Flange Rule and Flange Slide Charts Flange Slide Rule Download Free Api virtual flange slide rule is a free program that helps you measure and calculate different flange size, service pressure rating,. The document appears to be. Api virtual flange slide rule is a free program that helps you measure and calculate different flange size, service pressure. *obsolete, discontinued, or withdrawn flanges Check out our virtual online oilfield flange slide rule. Flange Slide Rule Download Free.
From www.slideserve.com
PPT Lap Joint Flanges PowerPoint Presentation, free download ID Flange Slide Rule Download Free *obsolete, discontinued, or withdrawn flanges Download virtual flange slide rule and enjoy it on your iphone, ipad and ipod touch. valveworks usa presents the virtual flange slide rule. Valveworks usa presents the virtual flange slide rule. This application gives you access to all the relevant measurements and dimensional data. The document appears to be. Choose the flange size and designation. Flange Slide Rule Download Free.
From www.slideserve.com
PPT SlipOn Flanges Guide PowerPoint Presentation, free download ID Flange Slide Rule Download Free Choose the flange size and designation to view and download dimensions. Download virtual flange slide rule and enjoy it on your iphone, ipad and ipod touch. valveworks usa presents the virtual flange slide rule. The document appears to be. *obsolete, discontinued, or withdrawn flanges Valveworks usa presents the virtual flange slide rule. This application gives you access to all the. Flange Slide Rule Download Free.
From apkpure.com
Virtual Flange Slide Rule安卓版应用APK下载 Flange Slide Rule Download Free Choose the flange size and designation to view and download dimensions. Download virtual flange slide rule and enjoy it on your iphone, ipad and ipod touch. Api virtual flange slide rule is a free program that helps you measure and calculate different flange size, service pressure. This application gives you access to all the relevant measurements and dimensional data. The. Flange Slide Rule Download Free.
From www.wikihow.com
How to Use a Slide Rule (with Pictures) wikiHow Flange Slide Rule Download Free Download virtual flange slide rule and enjoy it on your iphone, ipad and ipod touch. *obsolete, discontinued, or withdrawn flanges This application gives you access to all the relevant measurements and dimensional data. Api virtual flange slide rule is a free program that helps you measure and calculate different flange size, service pressure. Check out our virtual online oilfield flange. Flange Slide Rule Download Free.
From www.americanslidechart.com
American Slide Chart Perrygraf API Flange Rule and Flange Slide Charts Flange Slide Rule Download Free *obsolete, discontinued, or withdrawn flanges This is a composite gallery of simulated slide rules that may be manipulated on your screen by use of your mouse, as if the slide rule is. Api virtual flange slide rule is a free program that helps you measure and calculate different flange size, service pressure rating,. Download virtual flange slide rule and enjoy. Flange Slide Rule Download Free.
From www.scribd.com
Flange Slide Rule PDF Flange Slide Rule Download Free *obsolete, discontinued, or withdrawn flanges This is a composite gallery of simulated slide rules that may be manipulated on your screen by use of your mouse, as if the slide rule is. Valveworks usa presents the virtual flange slide rule. Download virtual flange slide rule and enjoy it on your iphone, ipad and ipod touch. Check out our virtual online. Flange Slide Rule Download Free.
From www.youtube.com
API Flange Guides by American Slide Chart Perrygraf YouTube Flange Slide Rule Download Free This is a composite gallery of simulated slide rules that may be manipulated on your screen by use of your mouse, as if the slide rule is. valveworks usa presents the virtual flange slide rule. Download virtual flange slide rule and enjoy it on your iphone, ipad and ipod touch. Api virtual flange slide rule is a free program that. Flange Slide Rule Download Free.
From www.scribd.com
Flange Slide Rule Gas Technologies Plumbing Flange Slide Rule Download Free The document appears to be. Check out our virtual online oilfield flange slide rule api6a (iso 10423) this helpful tool includes weld neck sizes, stud sizes &. This is a composite gallery of simulated slide rules that may be manipulated on your screen by use of your mouse, as if the slide rule is. This application gives you access to. Flange Slide Rule Download Free.
From napkforpc.com
Virtual Flange Slide Rule para PC / Mac / Windows 11,10,8,7 Descarga Flange Slide Rule Download Free *obsolete, discontinued, or withdrawn flanges Check out our virtual online oilfield flange slide rule api6a (iso 10423) this helpful tool includes weld neck sizes, stud sizes &. Choose the flange size and designation to view and download dimensions. valveworks usa presents the virtual flange slide rule. Api virtual flange slide rule is a free program that helps you measure and. Flange Slide Rule Download Free.
From woodcousa.com
Segmented Flange Slide Rule Program Woodco USA Flange Slide Rule Download Free *obsolete, discontinued, or withdrawn flanges Check out our virtual online oilfield flange slide rule api6a (iso 10423) this helpful tool includes weld neck sizes, stud sizes &. The document appears to be. This is a composite gallery of simulated slide rules that may be manipulated on your screen by use of your mouse, as if the slide rule is. Api. Flange Slide Rule Download Free.
From tinas-sliderules.me.uk
Slide Charts Flange Slide Rule Download Free The document appears to be. Api virtual flange slide rule is a free program that helps you measure and calculate different flange size, service pressure rating,. Valveworks usa presents the virtual flange slide rule. This application gives you access to all the relevant measurements and dimensional data. Download virtual flange slide rule and enjoy it on your iphone, ipad and. Flange Slide Rule Download Free.
From apkpure.com
Virtual Flange Slide Rule APK for Android Download Flange Slide Rule Download Free Api virtual flange slide rule is a free program that helps you measure and calculate different flange size, service pressure. Valveworks usa presents the virtual flange slide rule. This application gives you access to all the relevant measurements and dimensional data. Check out our virtual online oilfield flange slide rule api6a (iso 10423) this helpful tool includes weld neck sizes,. Flange Slide Rule Download Free.
From gootutorials.blogspot.com
How To Use A Slide Rule Flange Slide Rule Download Free This is a composite gallery of simulated slide rules that may be manipulated on your screen by use of your mouse, as if the slide rule is. Choose the flange size and designation to view and download dimensions. Download virtual flange slide rule and enjoy it on your iphone, ipad and ipod touch. Api virtual flange slide rule is a. Flange Slide Rule Download Free.
From www.americanslidechart.com
American Slide Chart Perrygraf API Flange Rule and Flange Slide Charts Flange Slide Rule Download Free Check out our virtual online oilfield flange slide rule api6a (iso 10423) this helpful tool includes weld neck sizes, stud sizes &. This is a composite gallery of simulated slide rules that may be manipulated on your screen by use of your mouse, as if the slide rule is. The document appears to be. *obsolete, discontinued, or withdrawn flanges Valveworks. Flange Slide Rule Download Free.
From www.scribd.com
API Flange Slide Rule Flange Slide Rule Download Free Check out our virtual online oilfield flange slide rule api6a (iso 10423) this helpful tool includes weld neck sizes, stud sizes &. valveworks usa presents the virtual flange slide rule. This application gives you access to all the relevant measurements and dimensional data. The document appears to be. *obsolete, discontinued, or withdrawn flanges Download virtual flange slide rule and enjoy. Flange Slide Rule Download Free.
From appadvice.com
Nexus Flange Slide Rule by Nexus Energy Technologies Inc Flange Slide Rule Download Free This is a composite gallery of simulated slide rules that may be manipulated on your screen by use of your mouse, as if the slide rule is. *obsolete, discontinued, or withdrawn flanges This application gives you access to all the relevant measurements and dimensional data. The document appears to be. Choose the flange size and designation to view and download. Flange Slide Rule Download Free.
From www.americanslidechart.com
American Slide Chart Perrygraf API Flange Rule and Flange Slide Charts Flange Slide Rule Download Free Download virtual flange slide rule and enjoy it on your iphone, ipad and ipod touch. Api virtual flange slide rule is a free program that helps you measure and calculate different flange size, service pressure rating,. Api virtual flange slide rule is a free program that helps you measure and calculate different flange size, service pressure. Choose the flange size. Flange Slide Rule Download Free.
From www.scribd.com
Cameron Flange Slide Rule Flange Slide Rule Download Free Api virtual flange slide rule is a free program that helps you measure and calculate different flange size, service pressure rating,. valveworks usa presents the virtual flange slide rule. Api virtual flange slide rule is a free program that helps you measure and calculate different flange size, service pressure. Valveworks usa presents the virtual flange slide rule. This is a. Flange Slide Rule Download Free.