Java Dummy Map . the map interface provides three collection views, which allow a map's contents to be viewed as a set of keys, collection of values,. For example, i create a. in java, map interface is present in java.util package represents a mapping between a key and a value. in this article, we learned how to create primitive maps in java using eclipse collections, hppc, and fastutil. there are generally five ways of iterating over a map in java. the map interface includes methods for basic operations (such as put, get, remove, containskey, containsvalue, size, and. Java map interface is not a. In this article, we will discuss all of them and also look at their.
from www.javacodegeeks.com
in java, map interface is present in java.util package represents a mapping between a key and a value. In this article, we will discuss all of them and also look at their. in this article, we learned how to create primitive maps in java using eclipse collections, hppc, and fastutil. Java map interface is not a. For example, i create a. the map interface includes methods for basic operations (such as put, get, remove, containskey, containsvalue, size, and. the map interface provides three collection views, which allow a map's contents to be viewed as a set of keys, collection of values,. there are generally five ways of iterating over a map in java.
MapReduce for dummies Java Code Geeks
Java Dummy Map the map interface includes methods for basic operations (such as put, get, remove, containskey, containsvalue, size, and. there are generally five ways of iterating over a map in java. Java map interface is not a. the map interface includes methods for basic operations (such as put, get, remove, containskey, containsvalue, size, and. in this article, we learned how to create primitive maps in java using eclipse collections, hppc, and fastutil. in java, map interface is present in java.util package represents a mapping between a key and a value. In this article, we will discuss all of them and also look at their. the map interface provides three collection views, which allow a map's contents to be viewed as a set of keys, collection of values,. For example, i create a.
From www.youtube.com
Java for beginners Java for Dummies Java with Netbeans Java classes and Objects 11 YouTube Java Dummy Map Java map interface is not a. there are generally five ways of iterating over a map in java. In this article, we will discuss all of them and also look at their. the map interface provides three collection views, which allow a map's contents to be viewed as a set of keys, collection of values,. in java,. Java Dummy Map.
From lensdump.com
Beginning Programming with Java For Dummies (For Dummies 5th Edition (2) Lensdump Java Dummy Map For example, i create a. there are generally five ways of iterating over a map in java. in this article, we learned how to create primitive maps in java using eclipse collections, hppc, and fastutil. the map interface includes methods for basic operations (such as put, get, remove, containskey, containsvalue, size, and. in java, map interface. Java Dummy Map.
From www.itersdesktop.com
HashMap in Java Desktop of ITers Java Dummy Map in java, map interface is present in java.util package represents a mapping between a key and a value. the map interface includes methods for basic operations (such as put, get, remove, containskey, containsvalue, size, and. in this article, we learned how to create primitive maps in java using eclipse collections, hppc, and fastutil. In this article, we. Java Dummy Map.
From www.yes24.com
그림으로 배우는 Java Programming 3rd Edition 예스24 Java Dummy Map For example, i create a. Java map interface is not a. the map interface includes methods for basic operations (such as put, get, remove, containskey, containsvalue, size, and. in java, map interface is present in java.util package represents a mapping between a key and a value. in this article, we learned how to create primitive maps in. Java Dummy Map.
From www.fahasa.com
Java For Dummies 8th Edition Java Dummy Map Java map interface is not a. there are generally five ways of iterating over a map in java. in java, map interface is present in java.util package represents a mapping between a key and a value. For example, i create a. In this article, we will discuss all of them and also look at their. the map. Java Dummy Map.
From training.epam.am
From Junior to a good Java developer a roadmap for beginners EPAM Campus Java Dummy Map For example, i create a. the map interface includes methods for basic operations (such as put, get, remove, containskey, containsvalue, size, and. the map interface provides three collection views, which allow a map's contents to be viewed as a set of keys, collection of values,. there are generally five ways of iterating over a map in java.. Java Dummy Map.
From www.javatpoint.com
Difference Between Set and Map in Java Javatpoint Java Dummy Map the map interface provides three collection views, which allow a map's contents to be viewed as a set of keys, collection of values,. the map interface includes methods for basic operations (such as put, get, remove, containskey, containsvalue, size, and. in java, map interface is present in java.util package represents a mapping between a key and a. Java Dummy Map.
From www.barnesandnoble.com
Java For Dummies by Barry Burd, Paperback Barnes & Noble® Java Dummy Map Java map interface is not a. in java, map interface is present in java.util package represents a mapping between a key and a value. there are generally five ways of iterating over a map in java. the map interface includes methods for basic operations (such as put, get, remove, containskey, containsvalue, size, and. the map interface. Java Dummy Map.
From www.chegg.com
Solved java code, my doublylinkedlist has a dummy head and Java Dummy Map the map interface includes methods for basic operations (such as put, get, remove, containskey, containsvalue, size, and. For example, i create a. in this article, we learned how to create primitive maps in java using eclipse collections, hppc, and fastutil. the map interface provides three collection views, which allow a map's contents to be viewed as a. Java Dummy Map.
From javadoc4dummies.blogspot.com
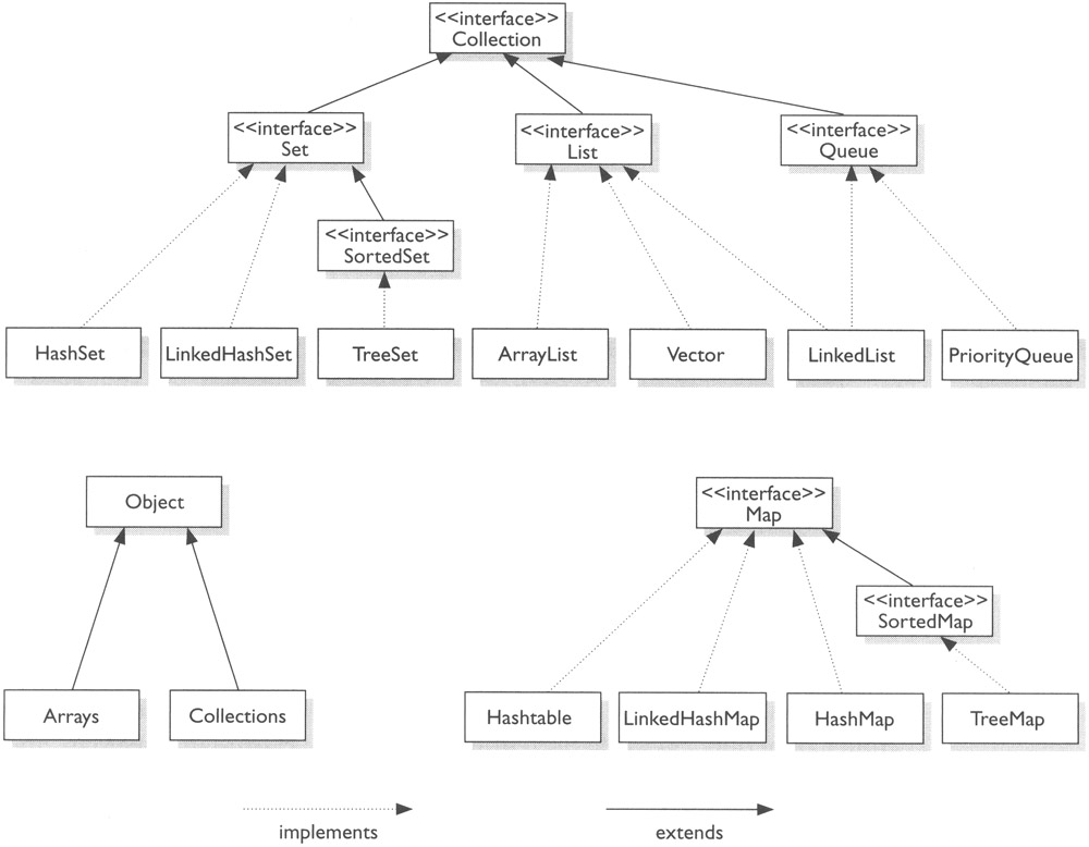
Javadoc For Dummies Collections class diagram Java Dummy Map in java, map interface is present in java.util package represents a mapping between a key and a value. the map interface includes methods for basic operations (such as put, get, remove, containskey, containsvalue, size, and. In this article, we will discuss all of them and also look at their. the map interface provides three collection views, which. Java Dummy Map.
From betanews.com
Get 'Java For Dummies, 8th Edition' for FREE Java Dummy Map For example, i create a. the map interface provides three collection views, which allow a map's contents to be viewed as a set of keys, collection of values,. in java, map interface is present in java.util package represents a mapping between a key and a value. in this article, we learned how to create primitive maps in. Java Dummy Map.
From www.youtube.com
Java Programming for Dummies Main Method and Data Types (Tutorial 2) YouTube Java Dummy Map there are generally five ways of iterating over a map in java. the map interface includes methods for basic operations (such as put, get, remove, containskey, containsvalue, size, and. For example, i create a. In this article, we will discuss all of them and also look at their. Java map interface is not a. in this article,. Java Dummy Map.
From www.slideserve.com
PPT ”Java and JMLfor Dummies” PowerPoint Presentation, free download ID6092841 Java Dummy Map Java map interface is not a. there are generally five ways of iterating over a map in java. the map interface provides three collection views, which allow a map's contents to be viewed as a set of keys, collection of values,. In this article, we will discuss all of them and also look at their. in java,. Java Dummy Map.
From www.fahasa.com
Java For Dummies 8th Edition Java Dummy Map For example, i create a. the map interface provides three collection views, which allow a map's contents to be viewed as a set of keys, collection of values,. Java map interface is not a. the map interface includes methods for basic operations (such as put, get, remove, containskey, containsvalue, size, and. In this article, we will discuss all. Java Dummy Map.
From 1307723433353.blogspot.com
Blog 1307723433353 How to create instance of Java interface returning dummy data Java Dummy Map Java map interface is not a. in this article, we learned how to create primitive maps in java using eclipse collections, hppc, and fastutil. the map interface provides three collection views, which allow a map's contents to be viewed as a set of keys, collection of values,. For example, i create a. there are generally five ways. Java Dummy Map.
From morioh.com
Java Maps and HashMaps Everything You Need to Know Java Dummy Map For example, i create a. in java, map interface is present in java.util package represents a mapping between a key and a value. there are generally five ways of iterating over a map in java. in this article, we learned how to create primitive maps in java using eclipse collections, hppc, and fastutil. In this article, we. Java Dummy Map.
From www.slideserve.com
PPT ”Java and JMLfor Dummies” PowerPoint Presentation, free download ID6092841 Java Dummy Map Java map interface is not a. the map interface includes methods for basic operations (such as put, get, remove, containskey, containsvalue, size, and. For example, i create a. In this article, we will discuss all of them and also look at their. there are generally five ways of iterating over a map in java. the map interface. Java Dummy Map.
From books.apple.com
Java For Dummies on Apple Books Java Dummy Map For example, i create a. Java map interface is not a. In this article, we will discuss all of them and also look at their. in java, map interface is present in java.util package represents a mapping between a key and a value. there are generally five ways of iterating over a map in java. in this. Java Dummy Map.
From www.yeschat.ai
Java Dummy Fixture GeneratorFree Java Mock Data Creation Java Dummy Map there are generally five ways of iterating over a map in java. in this article, we learned how to create primitive maps in java using eclipse collections, hppc, and fastutil. in java, map interface is present in java.util package represents a mapping between a key and a value. the map interface includes methods for basic operations. Java Dummy Map.
From www.fahasa.com
Java For Dummies 8th Edition Java Dummy Map Java map interface is not a. in java, map interface is present in java.util package represents a mapping between a key and a value. in this article, we learned how to create primitive maps in java using eclipse collections, hppc, and fastutil. there are generally five ways of iterating over a map in java. For example, i. Java Dummy Map.
From abdoudzusthb.blogspot.com
Book java for dummies 4 édition Java Dummy Map in this article, we learned how to create primitive maps in java using eclipse collections, hppc, and fastutil. in java, map interface is present in java.util package represents a mapping between a key and a value. the map interface provides three collection views, which allow a map's contents to be viewed as a set of keys, collection. Java Dummy Map.
From laptopprocessors.ru
Java object reference map Java Dummy Map Java map interface is not a. the map interface includes methods for basic operations (such as put, get, remove, containskey, containsvalue, size, and. in this article, we learned how to create primitive maps in java using eclipse collections, hppc, and fastutil. there are generally five ways of iterating over a map in java. For example, i create. Java Dummy Map.
From javabambino.blogspot.com
Little things worth stumbling upon! Java Map/Collections Cheat Sheet Simply 'When and What to Java Dummy Map In this article, we will discuss all of them and also look at their. Java map interface is not a. For example, i create a. in this article, we learned how to create primitive maps in java using eclipse collections, hppc, and fastutil. there are generally five ways of iterating over a map in java. the map. Java Dummy Map.
From crunchify.com
In Java how to Initialize HashMap? 7 different ways • Crunchify Java Dummy Map In this article, we will discuss all of them and also look at their. the map interface includes methods for basic operations (such as put, get, remove, containskey, containsvalue, size, and. in this article, we learned how to create primitive maps in java using eclipse collections, hppc, and fastutil. the map interface provides three collection views, which. Java Dummy Map.
From github.com
GitHub iulian986/javadummyprojectcodeaicopy20240409033231 Copy of javadummyproject Java Dummy Map in this article, we learned how to create primitive maps in java using eclipse collections, hppc, and fastutil. the map interface includes methods for basic operations (such as put, get, remove, containskey, containsvalue, size, and. in java, map interface is present in java.util package represents a mapping between a key and a value. there are generally. Java Dummy Map.
From www.javacodegeeks.com
MapReduce for dummies Java Code Geeks Java Dummy Map For example, i create a. the map interface includes methods for basic operations (such as put, get, remove, containskey, containsvalue, size, and. in java, map interface is present in java.util package represents a mapping between a key and a value. Java map interface is not a. there are generally five ways of iterating over a map in. Java Dummy Map.
From www.youtube.com
Java Tutorial for Dummies While Loop (Tutorial 5) YouTube Java Dummy Map In this article, we will discuss all of them and also look at their. in this article, we learned how to create primitive maps in java using eclipse collections, hppc, and fastutil. the map interface provides three collection views, which allow a map's contents to be viewed as a set of keys, collection of values,. Java map interface. Java Dummy Map.
From copyassignment.com
Best Java Roadmap For Beginners 2023 CopyAssignment Java Dummy Map the map interface provides three collection views, which allow a map's contents to be viewed as a set of keys, collection of values,. there are generally five ways of iterating over a map in java. Java map interface is not a. In this article, we will discuss all of them and also look at their. the map. Java Dummy Map.
From www.slideserve.com
PPT ”Java and JMLfor Dummies” PowerPoint Presentation, free download ID6092841 Java Dummy Map there are generally five ways of iterating over a map in java. in java, map interface is present in java.util package represents a mapping between a key and a value. the map interface provides three collection views, which allow a map's contents to be viewed as a set of keys, collection of values,. in this article,. Java Dummy Map.
From www.slideserve.com
PPT ”Java and JMLfor Dummies” PowerPoint Presentation, free download ID6092841 Java Dummy Map the map interface provides three collection views, which allow a map's contents to be viewed as a set of keys, collection of values,. there are generally five ways of iterating over a map in java. In this article, we will discuss all of them and also look at their. Java map interface is not a. the map. Java Dummy Map.
From www.tpsearchtool.com
Java Sort Map By Key Ascending And Descending Orders Images Java Dummy Map Java map interface is not a. the map interface includes methods for basic operations (such as put, get, remove, containskey, containsvalue, size, and. the map interface provides three collection views, which allow a map's contents to be viewed as a set of keys, collection of values,. In this article, we will discuss all of them and also look. Java Dummy Map.
From www.youtube.com
JAVA TUTORIAL USING IF STATEMENTS IN JAVA (DUMMY SOLUTION TO REDUCE TRAFFIC USING IF STATEMENTS Java Dummy Map the map interface includes methods for basic operations (such as put, get, remove, containskey, containsvalue, size, and. in this article, we learned how to create primitive maps in java using eclipse collections, hppc, and fastutil. the map interface provides three collection views, which allow a map's contents to be viewed as a set of keys, collection of. Java Dummy Map.
From www.youtube.com
Java Programming for Dummies Data Types in Depth. (Tutorial 3) YouTube Java Dummy Map the map interface includes methods for basic operations (such as put, get, remove, containskey, containsvalue, size, and. Java map interface is not a. the map interface provides three collection views, which allow a map's contents to be viewed as a set of keys, collection of values,. there are generally five ways of iterating over a map in. Java Dummy Map.
From lensdump.com
Beginning Programming with Java For Dummies (For Dummies 5th Edition (3) Lensdump Java Dummy Map the map interface includes methods for basic operations (such as put, get, remove, containskey, containsvalue, size, and. the map interface provides three collection views, which allow a map's contents to be viewed as a set of keys, collection of values,. there are generally five ways of iterating over a map in java. For example, i create a.. Java Dummy Map.
From wesrelief.weebly.com
Java how to create a custom map wesrelief Java Dummy Map the map interface includes methods for basic operations (such as put, get, remove, containskey, containsvalue, size, and. in java, map interface is present in java.util package represents a mapping between a key and a value. In this article, we will discuss all of them and also look at their. there are generally five ways of iterating over. Java Dummy Map.