Audio Amplifier Circuit Project . I built about a dozen different audio amplifier circuits with the lm386 but most of them had way too much noise, popping, and other interference. diy lm386 audio amp! Circuit diagram of the lm386 based audio amplifier is shown in fig. explore our collection of simple audio amplifier circuits, projects, and schematics. It is built around popular. in this tutorial, i’ll show you how to build a great sounding audio amplifier with the lm386 low voltage audio power amplifier. The hunt for an audio amplifier began. lm386 based audio amplifier: whether you’re a music enthusiast, diy electronics hobbyist, or professional audio engineer, our range of amplifier circuits. hello everyone, today i'm going to show you how to make a simple audio amplifier with the very popular lm386. in this tutorial, i’ll go step by step through the amplifier design process as i build a 40 watt stereo amplifier using the.
from schematiclistjump88.z13.web.core.windows.net
in this tutorial, i’ll show you how to build a great sounding audio amplifier with the lm386 low voltage audio power amplifier. Circuit diagram of the lm386 based audio amplifier is shown in fig. explore our collection of simple audio amplifier circuits, projects, and schematics. lm386 based audio amplifier: The hunt for an audio amplifier began. It is built around popular. whether you’re a music enthusiast, diy electronics hobbyist, or professional audio engineer, our range of amplifier circuits. hello everyone, today i'm going to show you how to make a simple audio amplifier with the very popular lm386. I built about a dozen different audio amplifier circuits with the lm386 but most of them had way too much noise, popping, and other interference. diy lm386 audio amp!
Simple Audio Amplifier Circuit
Audio Amplifier Circuit Project diy lm386 audio amp! in this tutorial, i’ll show you how to build a great sounding audio amplifier with the lm386 low voltage audio power amplifier. It is built around popular. diy lm386 audio amp! Circuit diagram of the lm386 based audio amplifier is shown in fig. I built about a dozen different audio amplifier circuits with the lm386 but most of them had way too much noise, popping, and other interference. hello everyone, today i'm going to show you how to make a simple audio amplifier with the very popular lm386. whether you’re a music enthusiast, diy electronics hobbyist, or professional audio engineer, our range of amplifier circuits. lm386 based audio amplifier: in this tutorial, i’ll go step by step through the amplifier design process as i build a 40 watt stereo amplifier using the. explore our collection of simple audio amplifier circuits, projects, and schematics. The hunt for an audio amplifier began.
From www.artofit.org
Simple basic audio amplifier circuit using npn transistor Artofit Audio Amplifier Circuit Project in this tutorial, i’ll go step by step through the amplifier design process as i build a 40 watt stereo amplifier using the. whether you’re a music enthusiast, diy electronics hobbyist, or professional audio engineer, our range of amplifier circuits. It is built around popular. Circuit diagram of the lm386 based audio amplifier is shown in fig. I. Audio Amplifier Circuit Project.
From www.circuits-diy.com
25 Watt Audio Power Amplifier Circuit TDA2040 Audio Amplifier Circuit Project It is built around popular. diy lm386 audio amp! in this tutorial, i’ll go step by step through the amplifier design process as i build a 40 watt stereo amplifier using the. Circuit diagram of the lm386 based audio amplifier is shown in fig. whether you’re a music enthusiast, diy electronics hobbyist, or professional audio engineer, our. Audio Amplifier Circuit Project.
From www.pinterest.at
Here you will find a complete description of Audio Amplifier Circuit Audio Amplifier Circuit Project lm386 based audio amplifier: diy lm386 audio amp! explore our collection of simple audio amplifier circuits, projects, and schematics. in this tutorial, i’ll show you how to build a great sounding audio amplifier with the lm386 low voltage audio power amplifier. It is built around popular. in this tutorial, i’ll go step by step through. Audio Amplifier Circuit Project.
From www.next.gr
LM12 audio amplifier circuit diagram electronic project under Audio Amplifier Circuit Project explore our collection of simple audio amplifier circuits, projects, and schematics. hello everyone, today i'm going to show you how to make a simple audio amplifier with the very popular lm386. in this tutorial, i’ll go step by step through the amplifier design process as i build a 40 watt stereo amplifier using the. diy lm386. Audio Amplifier Circuit Project.
From circuitdatamoeller.z19.web.core.windows.net
Audio Amplifier Mini Project Circuit Diagram Audio Amplifier Circuit Project lm386 based audio amplifier: in this tutorial, i’ll show you how to build a great sounding audio amplifier with the lm386 low voltage audio power amplifier. explore our collection of simple audio amplifier circuits, projects, and schematics. diy lm386 audio amp! It is built around popular. I built about a dozen different audio amplifier circuits with. Audio Amplifier Circuit Project.
From circuitmanualmanuela.z13.web.core.windows.net
5 Watt Audio Amplifier Circuit Diagram Audio Amplifier Circuit Project whether you’re a music enthusiast, diy electronics hobbyist, or professional audio engineer, our range of amplifier circuits. It is built around popular. diy lm386 audio amp! I built about a dozen different audio amplifier circuits with the lm386 but most of them had way too much noise, popping, and other interference. The hunt for an audio amplifier began.. Audio Amplifier Circuit Project.
From www.electroschematics.com
Audio Amplifier Circuits and Projects Audio Amplifier Circuit Project lm386 based audio amplifier: explore our collection of simple audio amplifier circuits, projects, and schematics. The hunt for an audio amplifier began. whether you’re a music enthusiast, diy electronics hobbyist, or professional audio engineer, our range of amplifier circuits. I built about a dozen different audio amplifier circuits with the lm386 but most of them had way. Audio Amplifier Circuit Project.
From www.youtube.com
How to Make a Simple Audio Amplifier Circuit using LM386 YouTube Audio Amplifier Circuit Project explore our collection of simple audio amplifier circuits, projects, and schematics. The hunt for an audio amplifier began. in this tutorial, i’ll show you how to build a great sounding audio amplifier with the lm386 low voltage audio power amplifier. I built about a dozen different audio amplifier circuits with the lm386 but most of them had way. Audio Amplifier Circuit Project.
From www.youtube.com
How to Make Audio Amplifier Circuit Powerful Simple Audio Amplifier Audio Amplifier Circuit Project I built about a dozen different audio amplifier circuits with the lm386 but most of them had way too much noise, popping, and other interference. hello everyone, today i'm going to show you how to make a simple audio amplifier with the very popular lm386. in this tutorial, i’ll go step by step through the amplifier design process. Audio Amplifier Circuit Project.
From www.pinterest.se
TDA7294 amplifier circuit diagram PCB, project of circuit potent audio Audio Amplifier Circuit Project It is built around popular. in this tutorial, i’ll show you how to build a great sounding audio amplifier with the lm386 low voltage audio power amplifier. The hunt for an audio amplifier began. lm386 based audio amplifier: whether you’re a music enthusiast, diy electronics hobbyist, or professional audio engineer, our range of amplifier circuits. in. Audio Amplifier Circuit Project.
From circuitbest.com
Audio Amplifier Circuit with LM386 CircuitBest Audio Amplifier Circuit Project lm386 based audio amplifier: Circuit diagram of the lm386 based audio amplifier is shown in fig. The hunt for an audio amplifier began. in this tutorial, i’ll go step by step through the amplifier design process as i build a 40 watt stereo amplifier using the. I built about a dozen different audio amplifier circuits with the lm386. Audio Amplifier Circuit Project.
From appuals.com
How To Make An Audio Amplifier Circuit? Audio Amplifier Circuit Project The hunt for an audio amplifier began. It is built around popular. hello everyone, today i'm going to show you how to make a simple audio amplifier with the very popular lm386. in this tutorial, i’ll go step by step through the amplifier design process as i build a 40 watt stereo amplifier using the. in this. Audio Amplifier Circuit Project.
From www.circuits-diy.com
6 Watt HiFi Audio Amplifier Circuit using TDA2613 Audio Amplifier Circuit Project hello everyone, today i'm going to show you how to make a simple audio amplifier with the very popular lm386. I built about a dozen different audio amplifier circuits with the lm386 but most of them had way too much noise, popping, and other interference. in this tutorial, i’ll show you how to build a great sounding audio. Audio Amplifier Circuit Project.
From www.electronicsforu.com
LM386 based Audio Amplifier Full Project with Circuit Available Audio Amplifier Circuit Project I built about a dozen different audio amplifier circuits with the lm386 but most of them had way too much noise, popping, and other interference. lm386 based audio amplifier: explore our collection of simple audio amplifier circuits, projects, and schematics. hello everyone, today i'm going to show you how to make a simple audio amplifier with the. Audio Amplifier Circuit Project.
From bestengineeringprojects.com
Audio Distribution Amplifier Circuit using LM324 Engineering Projects Audio Amplifier Circuit Project It is built around popular. I built about a dozen different audio amplifier circuits with the lm386 but most of them had way too much noise, popping, and other interference. lm386 based audio amplifier: in this tutorial, i’ll show you how to build a great sounding audio amplifier with the lm386 low voltage audio power amplifier. in. Audio Amplifier Circuit Project.
From www.electronicsforu.com
Make Your Own 15W Audio Amplifier Full Electronics Project Audio Amplifier Circuit Project whether you’re a music enthusiast, diy electronics hobbyist, or professional audio engineer, our range of amplifier circuits. It is built around popular. I built about a dozen different audio amplifier circuits with the lm386 but most of them had way too much noise, popping, and other interference. Circuit diagram of the lm386 based audio amplifier is shown in fig.. Audio Amplifier Circuit Project.
From marsanoh5schematic.z4.web.core.windows.net
How To Make An Audio Amplifier Circuit Audio Amplifier Circuit Project hello everyone, today i'm going to show you how to make a simple audio amplifier with the very popular lm386. Circuit diagram of the lm386 based audio amplifier is shown in fig. in this tutorial, i’ll show you how to build a great sounding audio amplifier with the lm386 low voltage audio power amplifier. diy lm386 audio. Audio Amplifier Circuit Project.
From circuitdigest.com
Simple 2x32 Watt Audio Amplifier Circuit Diagram using TDA2050 Audio Amplifier Circuit Project The hunt for an audio amplifier began. diy lm386 audio amp! It is built around popular. I built about a dozen different audio amplifier circuits with the lm386 but most of them had way too much noise, popping, and other interference. in this tutorial, i’ll show you how to build a great sounding audio amplifier with the lm386. Audio Amplifier Circuit Project.
From www.circuits-diy.com
How to Make a Simple Amplifier Circuit without IC Audio Amplifier Circuit Project explore our collection of simple audio amplifier circuits, projects, and schematics. Circuit diagram of the lm386 based audio amplifier is shown in fig. hello everyone, today i'm going to show you how to make a simple audio amplifier with the very popular lm386. The hunt for an audio amplifier began. whether you’re a music enthusiast, diy electronics. Audio Amplifier Circuit Project.
From www.instructables.com
Simple Audio Amplifier Using Single Transistor 3 Steps (with Pictures Audio Amplifier Circuit Project explore our collection of simple audio amplifier circuits, projects, and schematics. It is built around popular. in this tutorial, i’ll go step by step through the amplifier design process as i build a 40 watt stereo amplifier using the. whether you’re a music enthusiast, diy electronics hobbyist, or professional audio engineer, our range of amplifier circuits. I. Audio Amplifier Circuit Project.
From www.circuits-diy.com
Two Transistor Audio Amplifier Circuit Audio Amplifier Circuit Project It is built around popular. The hunt for an audio amplifier began. diy lm386 audio amp! explore our collection of simple audio amplifier circuits, projects, and schematics. in this tutorial, i’ll show you how to build a great sounding audio amplifier with the lm386 low voltage audio power amplifier. hello everyone, today i'm going to show. Audio Amplifier Circuit Project.
From www.pinterest.cl
an electronic device circuit diagram showing the components and Audio Amplifier Circuit Project in this tutorial, i’ll show you how to build a great sounding audio amplifier with the lm386 low voltage audio power amplifier. It is built around popular. diy lm386 audio amp! The hunt for an audio amplifier began. Circuit diagram of the lm386 based audio amplifier is shown in fig. in this tutorial, i’ll go step by. Audio Amplifier Circuit Project.
From theelectronicsproject.blogspot.com
Audio Amplifier Circuit ELECTRONICS PROJECTS Audio Amplifier Circuit Project I built about a dozen different audio amplifier circuits with the lm386 but most of them had way too much noise, popping, and other interference. in this tutorial, i’ll show you how to build a great sounding audio amplifier with the lm386 low voltage audio power amplifier. whether you’re a music enthusiast, diy electronics hobbyist, or professional audio. Audio Amplifier Circuit Project.
From www.youtube.com
How To Make Speaker Amplifier Skeleton Circuit YouTube Audio Amplifier Circuit Project The hunt for an audio amplifier began. lm386 based audio amplifier: in this tutorial, i’ll go step by step through the amplifier design process as i build a 40 watt stereo amplifier using the. in this tutorial, i’ll show you how to build a great sounding audio amplifier with the lm386 low voltage audio power amplifier. I. Audio Amplifier Circuit Project.
From schematiclistjump88.z13.web.core.windows.net
Simple Audio Amplifier Circuit Audio Amplifier Circuit Project in this tutorial, i’ll go step by step through the amplifier design process as i build a 40 watt stereo amplifier using the. hello everyone, today i'm going to show you how to make a simple audio amplifier with the very popular lm386. I built about a dozen different audio amplifier circuits with the lm386 but most of. Audio Amplifier Circuit Project.
From www.hackatronic.com
Stereo Amplifier Circuit 20W + 20W » Amplifier Projects Audio Amplifier Circuit Project lm386 based audio amplifier: explore our collection of simple audio amplifier circuits, projects, and schematics. The hunt for an audio amplifier began. whether you’re a music enthusiast, diy electronics hobbyist, or professional audio engineer, our range of amplifier circuits. I built about a dozen different audio amplifier circuits with the lm386 but most of them had way. Audio Amplifier Circuit Project.
From www.circuits-diy.com
10 Watt Audio Amplifier using OpAmp and Power Transistors Audio Amplifier Circuit Project whether you’re a music enthusiast, diy electronics hobbyist, or professional audio engineer, our range of amplifier circuits. in this tutorial, i’ll show you how to build a great sounding audio amplifier with the lm386 low voltage audio power amplifier. explore our collection of simple audio amplifier circuits, projects, and schematics. lm386 based audio amplifier: in. Audio Amplifier Circuit Project.
From schematiczoppyeaseln1.z13.web.core.windows.net
Diy Audio Amplifier Circuit Audio Amplifier Circuit Project I built about a dozen different audio amplifier circuits with the lm386 but most of them had way too much noise, popping, and other interference. lm386 based audio amplifier: in this tutorial, i’ll show you how to build a great sounding audio amplifier with the lm386 low voltage audio power amplifier. in this tutorial, i’ll go step. Audio Amplifier Circuit Project.
From wiring.ekocraft-appleleaf.com
Audio Amplifier Circuit Diagram Book Pdf Wiring Diagram Audio Amplifier Circuit Project in this tutorial, i’ll go step by step through the amplifier design process as i build a 40 watt stereo amplifier using the. I built about a dozen different audio amplifier circuits with the lm386 but most of them had way too much noise, popping, and other interference. diy lm386 audio amp! The hunt for an audio amplifier. Audio Amplifier Circuit Project.
From www.circuits-diy.com
Simple Single Transistor Audio Amplifier Circuit Audio Amplifier Circuit Project diy lm386 audio amp! I built about a dozen different audio amplifier circuits with the lm386 but most of them had way too much noise, popping, and other interference. in this tutorial, i’ll go step by step through the amplifier design process as i build a 40 watt stereo amplifier using the. lm386 based audio amplifier: . Audio Amplifier Circuit Project.
From www.etechnog.com
A simple Homemade Audio Amplifier Circuit Diagram (3040 Watt) ETechnoG Audio Amplifier Circuit Project whether you’re a music enthusiast, diy electronics hobbyist, or professional audio engineer, our range of amplifier circuits. The hunt for an audio amplifier began. Circuit diagram of the lm386 based audio amplifier is shown in fig. lm386 based audio amplifier: in this tutorial, i’ll show you how to build a great sounding audio amplifier with the lm386. Audio Amplifier Circuit Project.
From circuitdatamoeller.z19.web.core.windows.net
Audio Amplifier Project Circuit Diagram Audio Amplifier Circuit Project diy lm386 audio amp! The hunt for an audio amplifier began. whether you’re a music enthusiast, diy electronics hobbyist, or professional audio engineer, our range of amplifier circuits. Circuit diagram of the lm386 based audio amplifier is shown in fig. explore our collection of simple audio amplifier circuits, projects, and schematics. in this tutorial, i’ll show. Audio Amplifier Circuit Project.
From diagramliblebdaepc.z13.web.core.windows.net
100 Watts Audio Amplifier Circuit Diagram Audio Amplifier Circuit Project It is built around popular. The hunt for an audio amplifier began. I built about a dozen different audio amplifier circuits with the lm386 but most of them had way too much noise, popping, and other interference. explore our collection of simple audio amplifier circuits, projects, and schematics. diy lm386 audio amp! Circuit diagram of the lm386 based. Audio Amplifier Circuit Project.
From www.electronics-lab.com
How to make Audio power Amplifier Circuit Electronic Projects Design Audio Amplifier Circuit Project Circuit diagram of the lm386 based audio amplifier is shown in fig. lm386 based audio amplifier: diy lm386 audio amp! explore our collection of simple audio amplifier circuits, projects, and schematics. whether you’re a music enthusiast, diy electronics hobbyist, or professional audio engineer, our range of amplifier circuits. I built about a dozen different audio amplifier. Audio Amplifier Circuit Project.
From transmactech.blogspot.com
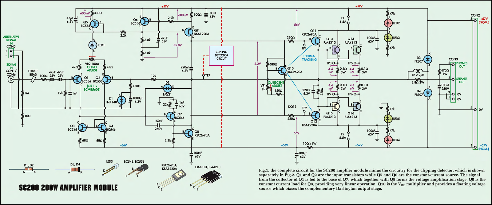
SC200 audio amplifier complete project, 200W audio amplifier Audio Amplifier Circuit Project Circuit diagram of the lm386 based audio amplifier is shown in fig. I built about a dozen different audio amplifier circuits with the lm386 but most of them had way too much noise, popping, and other interference. The hunt for an audio amplifier began. explore our collection of simple audio amplifier circuits, projects, and schematics. lm386 based audio. Audio Amplifier Circuit Project.